Miljø- og Fødevareudvalget 2022-23 (2. samling)
MOF Alm.del Bilag 88
Offentligt
2652514_0001.png
Den målrettede
drikkevandsbeskyttelse
i Danmark
Med fokus på
indsatsplaner, arealer og samarbejde
9. januar 2023
Analyse af den målrettede drikkevandsbeskyttelse i Danmark
Side
1
af
88
MOF, Alm.del - 2022-23 (2. samling) - Bilag 88: Orientering om rapporten Målrettet drikkevandsbeskyttelse i Danmark
2652514_0002.png
INDHOLD
1
2
Sammenfatning .............................................................................................................................. 4
Indledning ...................................................................................................................................... 6
2.1 Analysens baggrund og formål .................................................................................................................. 6
2.2 Læsevejledning .......................................................................................................................................... 6
2.3 Datakilder og metode ................................................................................................................................ 7
3
Status for arbejdet med indsatsplaner ............................................................................................. 9
3.1 Status for indsatsplanernes udbredelse .................................................................................................. 10
3.1.1 Kommuner, som ikke har indsatsplaner ........................................................................................ 10
3.1.2 Kommuner, som har indsatsplaner ............................................................................................... 14
3.2 Indsatsplanernes fokus ............................................................................................................................ 14
3.2.1 Sammenhæng mellem udfordringer og indsatser i indsatsplanerne ............................................ 19
3.3 Status for indsatsplanernes ambitionsniveau ......................................................................................... 19
3.3.1 Højt eller tilstrækkeligt ambitionsniveau ...................................................................................... 20
3.3.2 Lavt eller utilstrækkeligt ambitionsniveau .................................................................................... 21
3.4 Opfølgning på indsatsplanerne ................................................................................................................ 22
3.5 Indsatsplanerne som redskab i den målrettede drikkevandsbeskyttelse ............................................... 24
3.5.1 Arbejdet med indsatsplanerne gør en positiv forskel ................................................................... 24
3.5.2 Arbejdet med indsatsplanerne gør ikke en positiv forskel ............................................................ 25
4
Anvendelsen af arealrestriktioner ................................................................................................. 27
4.1 Hvor mange arbejder aktivt med at bruge arealrestriktioner? ............................................................... 28
4.1.1 Arealrestriktioner benyttes af relativt få kommuner .................................................................... 28
4.1.2 Tendenser på tværs af land og by ................................................................................................. 30
4.1.3 Tendenser på tværs af kommunernes befolkningsstørrelser ....................................................... 34
4.2 Indsatsnødvendighed............................................................................................................................... 36
4.2.1 Tendenser på tværs af land og by ................................................................................................. 37
4.2.2 Tendenser på tværs af kommunestørrelser (indbyggere)............................................................. 38
4.3 Tilgange til gennemførsel af arealrestriktioner ....................................................................................... 39
4.3.1 Frivillige aftaler
den foretrukne, men besværlige vej ................................................................ 39
4.3.2 Miljøbeskyttelseslovens §§24 og 26a anvendes sjældent ............................................................ 40
4.4 Inspirationscases til at belyse det gode arbejde med arealrestriktioner ................................................ 43
Analyse af den målrettede drikkevandsbeskyttelse i Danmark
Side
2
af
88
MOF, Alm.del - 2022-23 (2. samling) - Bilag 88: Orientering om rapporten Målrettet drikkevandsbeskyttelse i Danmark
5
5.1
5.2
5.3
5.4
6
6.1
6.2
6.3
6.4
7
7.1
7.2
7.3
7.4
Status på samarbejdet om indsatsen ............................................................................................. 50
Samarbejdet mellem vandforsyninger og kommuner ............................................................................. 50
Oplevelsen af samarbejdet internt i kommunen om drikkevandsbeskyttelsen ...................................... 57
Samarbejdet med regionerne .................................................................................................................. 58
Samarbejde med statslige styrelser ......................................................................................................... 59
Barrierer for den målrettede drikkevandsbeskyttelse .................................................................... 61
Manglende lokalpolitisk vilje og modstand fra interessenter ................................................................. 63
Indsatsplanen opleves ikke som et effektivt styringsredskab ................................................................. 63
Mangel på ressourcer og finansiering ..................................................................................................... 64
Reguleringen er vanskelig at arbejde med .............................................................................................. 65
Mulige veje til bedre drikkevandsbeskyttelse ................................................................................ 66
Politisk vilje
– fra ”kan” til ”skal”?............................................................................................................
66
Facilitere taksation og proces i forhold til arealer ................................................................................... 66
Årlig status på indsatsplaner til det politiske udvalg og Miljøstyrelsen .................................................. 67
Udvikle statslige vejledninger på arealrestriktioner ................................................................................ 67
Bilag 1.................................................................................................................................................. 68
Kvantitativt datamateriale............................................................................................................................... 68
Besvarelser og svarprocent...................................................................................................................... 69
Supplerende data til afsnit om arealrestriktioner ................................................................................... 69
Datagrundlag og databehandling ............................................................................................................ 70
Kvalitativt datamateriale ................................................................................................................................. 74
Kvalitative interviews ............................................................................................................................... 74
Oversigt over besvarelser fra kommuner og vandforsyninger ................................................................ 76
Analyse af den målrettede drikkevandsbeskyttelse i Danmark
Side
3
af
88
MOF, Alm.del - 2022-23 (2. samling) - Bilag 88: Orientering om rapporten Målrettet drikkevandsbeskyttelse i Danmark
2652514_0004.png
1 SAMMENFATNING
I denne rapport præsenteres resultaterne af en analyse af den aktuelle målrettede drikkevandsindsats i lan-
dets kommuner som forudsætning for at styrke den fremtidige drikkevandsindsats. Analysens omdrejnings-
punkt er arbejdet med indsatsplanerne og med arealrestriktioner til beskyttelse af drikkevandsressourcen,
herunder hvordan samarbejdet mellem de forskellige aktører fungerer. Analysen tegner et øjebliksbillede
af kommunernes og vandforsyningernes arbejde med den målrettede drikkevandbeskyttelse. I forlængelse
heraf påpeger analysen de barrierer, der er for arbejdet, og endeligt peger den på denne baggrund på op-
mærksomhedspunkter ifm. tiltag, der med fordel kan følges op på for at forbedre kommunernes og vand-
forsyningernes fremtidige arbejde med den målrettede drikkevandsbeskyttelse.
1
Analysen bygger på et omfattende datamateriale i form af en survey, som er besvaret af 91 kommuner og
93 vandforsyninger. Hertil kommer, at der er gennemført interviews med 92 kommuner, 39 vandforsynin-
ger og repræsentanter fra seks interesse- og brancheorganisationer. I analysen indgår desuden indsatspla-
ner fra 82 kommuner og en GIS-survey, som er besvaret af 85 kommuner.
Miljøstyrelsen retter en tak til alle, der har bidraget og på den måde skabt et unikt statusbillede af indsat-
sen med at sikre vores drikkevandsressource.
Analysen er udarbejdet af et rådgiverteam fra Pluss Leadership A/S og Oxford Research A/S. Analysens fo-
kus er på den forvaltningspraksis, der er på området for den målrettede drikkevandsindsats, hvilket afdæk-
kes gennem et omfattende datamateriale. Rådgiverteamets faglige tyngde ligger i indsamling og analyse af
data som disse og i indsigten i den forvaltningsmæssige regulering mellem forskellige myndigheder. Situati-
onen ift. udfordringsbilledet på vandressourcen er naturligt medtaget i analysen, men her er der andre ana-
lyser, der bidrager til helhedsbilledet, senest
ved ”Kortlægning af udfordringer ift. Danmarks grundvand –
Miljøministeriet,
juni 2022”.
I det følgende sammenfattes analysens centrale pointer:
I
NDSATSPLANERNE ER IKKE UDBREDTE EFTER HENSIGTEN
Mere end hver femte kommune har ikke en lovpligtig indsatsplan, hvilket primært begrundes med mang-
lende eller få ressourcer, som prioriteres i anden retning i kommunerne. Ydermere er det kun halvdelen af
kommunerne, som har en indsatsplan, der er dækkende for alle de udpegede indsatsområder. I enkelte
kommuner er der ikke udpeget indsatsområder, hvorfor der heller ikke er indsatsplaner.
I
NDSATSPLANERNE ADRESSERER SÅ VIDT MULIGT UDFORDRINGERNE
Indsatsplanerne adresserer gennemgående de udfordringer, som kommunerne oplever lokalt, og analysen
viser en vis sammenhæng mellem det oplevede udfordringsbillede og indsatsplanernes fokus.
I
NDSATSPLANERNE HAR DERES BEGRÆNSNINGER SOM AKTIVT REDSKAB
Indsatsplanerne fremstår ikke som et aktivt styringsredskab i kommunernes indsats, og der er stor forskel
på, hvordan værdien af planerne opleves i de enkelte kommuner. Ofte opleves processen frem til planernes
tilblivelse som konstruktiv, hvis ikke ambitionsniveauet falder for meget undervejs. Når først planerne er
1
I denne analyse bruges begrebet
”drikkevandsbeskyttelse” i betydning af de beskyttende indsatser, der har til formål
at sikre grundvand ind i fremtiden, der har en kvalitet, der egner sig til drikkevand. I analysen benyttes beskyttelse af
grundvand og beskyttelse af drikkevand synonymt uanset, at grundvand begrebsmæssigt dækker bredere.
Analyse af den målrettede drikkevandsbeskyttelse i Danmark
Side
4
af
88
MOF, Alm.del - 2022-23 (2. samling) - Bilag 88: Orientering om rapporten Målrettet drikkevandsbeskyttelse i Danmark
formuleret, kan de hurtigt tabe deres aktualitet. Hovedreglen er, at kommunerne ikke anvender planerne
aktivt i arbejdet, og at det politiske niveau heller ikke efterspørger status for planernes implementering.
E
N TREDJEDEL AF KOMMUNERNE ANVENDER AREALRESTRIKTIONER TIL BESKYTTELSE AF DRIKKEVANDET
Et af de væsentligste redskaber, der kan anvendes i beskyttelsen af drikkevandet, er arealrestriktioner, hvor
kommunen kan pålægge lodsejere rådighedsindskrænkninger fx i form af indskrænkninger på brug af land-
brugsarealer fra konventionel drift. Forholdsvis få kommuner (15 pct.) anvender Miljøbeskyttelseslovens
muligheder for påbud. En tredjedel af kommunerne angiver, at de i dag anvender arealrestriktioner i form
af tinglyste eller ikke tinglyste indsatser, hvor de foretrækker at indgå frivillige aftaler frem for påbud.
K
OMMUNERNE VURDERER
,
AT DER ER BEHOV FOR YDERLIGERE AREALRESTRIKTIONER
Analysen viser, at 0,09 pct. af Danmarks samlede areal (svarende til ca. 3.800 hektar) i dag er dækket af are-
alrestriktioner i form af tinglyste eller ikke tinglyste indsatser. 38 pct. af kommunerne angiver, at de i for-
bindelse med indsatsplanlægningen har identificeret arealer, hvor der er behov for arealrestriktioner. På
tværs af kommunetyper vurderes der at være et større behov for at benytte indsatser vedrørende arealre-
striktioner end de indsatser, der allerede er planlagt og vedtaget.
R
EGULERINGEN IFT
.
RESTRIKTIONER ER UKLAR
,
MEN SAMARBEJDE FREMMER
,
OG MANGLENDE RESSOURCER HÆMMER
,
ARBEJDET MED AREALRESTRIKTIONER
Kommunerne angiver helt generelt, at det er vanskeligt at arbejde med den nuværende regulering på om-
rådet. Det tager tid, der kan let mobiliseres modstand, og der er en række uafklarede forhold omkring pris-
sætning for erstatning på arealer, der tilsammen gør processen omkring arealrestriktioner vanskelig. Cen-
trale faktorer, der understøtter det gode arbejde med at indgå frivillige aftaler om arealrestriktioner, er en
dialogbaseret fremgangsmåde, tydelig rammesætning og alsidige medarbejderkompetencer.
K
OMMUNER OG FORSYNINGER OPLEVER ET GODT SAMARBEJDE OM DEN MÅLRETTEDE DRIKKEVANDSBESKYTTELSE
Arbejdet med drikkevandsbeskyttelsen omfatter flere aktører i form af myndigheder (kommunalt, regionalt
og statsligt), vandforsyninger (kommunalt ejede eller forbrugerejede) og interessenter i form af lodsejere,
industri, miljøorganisationer m.fl. Det helt gennemgående billede er, at såvel kommuner som forsyninger
oplever et godt indbyrdes samarbejde. Det er også billedet, at der er meget store forskelle i forhold til,
hvad der er til rådighed af ressourcer og kompetencer. De gennemførte interviews indikerer, at der, hvor
en større kommune eller en større forsyning driver indsatsen, virker det til, at indsatsen prioriteres højere.
E
N RÆKKE BARRIERER HINDRER OG FORSINKER ARBEJDET MED DEN MÅLRETTEDE DRIKKEVANDSBESKYTTELSE
Analysen identificerer en række barrierer, som både kommuner og vandforsyninger oplever i arbejdet med
at beskytte drikkevandet. Her peges der på et mix af forskellige forhold, fra manglende politisk opbakning
og egentlig modstand fra interessenter, til at indsatsplanerne ikke anses for at være et effektivt og nyttigt
styringsredskab. Hertil kommer barrierer i form af manglende ressourcer og kompetencer i en del kommu-
ner, hvor sidstnævnte særligt er en udfordring i forhold til arbejdet med arealrestriktioner, hvor regulerin-
gen i sig selv udgør en barriere for arbejdet.
MULIGE VEJE
,
DER KAN IMØDEGÅ DE IDENTIFICEREDE BARRIERER
På baggrund af de identificerede barrierer gives der i rapportens sidste kapitel et bud på opmærksomheds-
punkter eller
mulige veje,
der kan inddrages i det videre arbejde med den målrettede beskyttelse af drikke-
vandet. Der peges bl.a. på muligheden for en mere forpligtende lovgivning, hvor noget af frivilligheden og
de lokale forskelle udfordres. På samme måde kan der i forbindelse med arealrestriktioner være behov for
at styrke kommunernes og vandforsyningernes forhandlingsposition i de lokale sager, såfremt dette red-
skab skal have mere effekt. Der peges på muligheden for, at arbejdet med indsatsplanerne ændres, så pla-
nernes aktualitet og lokalpolitiske opmærksomhed øges gennem årlige statusbilleder. Afslutningsvist peges
på et behov for udvikling af yderligere statslig vejledning for arbejdet med arealrestriktioner.
Analyse af den målrettede drikkevandsbeskyttelse i Danmark
Side
5
af
88
MOF, Alm.del - 2022-23 (2. samling) - Bilag 88: Orientering om rapporten Målrettet drikkevandsbeskyttelse i Danmark
2652514_0006.png
2 INDLEDNING
2.1
Analysens baggrund og formål
Analysen gennemføres som del af indsatserne under det politiske tiltag Drikkevandsfonden på finanslov
2022. Det overordnede formål med dette tiltag er at styrke drikkevandsindsatsen, så en sikker forsyning af
drikkevand fortsat kan baseres på en simpel rensning af grundvand. Miljøstyrelsen ønsker med denne ana-
lyse at levere et klart billede af den nuværende drikkevandsbeskyttelse i kommunerne som forudsætning
for at kunne styrke den fremtidige indsats. Analysen skal således både give et øjebliksbillede med afsæt i
kommunernes og vandforsyningernes arbejde på området og påpege de barrierer, der måtte være for ind-
satserne. Endelig vil analysen også pege på udvalgte opmærksomhedspunkter i forhold til den fremtidige
indsats, der med fordel kan følges op på, for at forbedre kommunernes og vandforsyningernes arbejde med
den målrettede drikkevandsbeskyttelse.
Beskyttelsen af grundvandet i Danmark sker i et samarbejde mellem forskellige myndigheder og vandforsy-
ninger. Indsatsen er i høj grad decentral med de 98 kommuner som afgørende aktører. De kommunale ind-
satsplaner er således centrale i analysen:
Indsatsplanerne er et vigtigt instrument til beskyttelse af grundvandet. Indsatsplanerne baseres på resultaterne af
den statslige grundvandskortlægning. Inden for det kortlagte areal har vi en stor viden om, hvilke områder der kan
være følsomme over for forureninger. På denne baggrund har kommunalbestyrelserne og andre aktører mulighed
for at sikre grundvandsbeskyttelsen gennem indsatser, der fx kan omfatte overvågning af grundvandets kvalitet,
informationskampagner eller hvis nødvendigt påbud om rådighedsindskrænkninger efter Miljøbeskyttelseslovens
§26a. Indsatsplanerne skal forholde sig til alle relevante forureningstrusler. (Miljøstyrelsen 2018: Vejledning om
indsatsplaner)
Analysen giver et overblik over omfanget og karakteren af den udfordring, kommunerne og vandforsynin-
gerne ser, når den lokale drikkevandsressource skal sikres
både aktuelt og i fremtiden. Analysen hviler
først og fremmest på kommunernes og til dels forsyningernes oplevelser med indsatsarbejdet. Survey såvel
som interviews har tyngden i det kommunale landskab blandt de ansatte, der arbejder med området på en
daglig basis, hvilket er naturligt, da en stor del af arbejdet med drikkevandsindsatsen er forankret her.
2.2
Læsevejledning
I kapitel 3
beskrives status for arbejdet med indsatsplanerne i kommunerne, herunder for, hvor mange
kommuner der har indsatsplaner, hvordan de vurderer ambitionsniveauet i planerne, hvordan der arbejdes
med dem og slutteligt, hvordan de vurderes som redskab i den målrettede drikkevandsbeskyttelse.
Kapitel 4
omhandler kommunernes og vandforsyningernes arbejde og erfaringer i forhold til arbejdet med
arealrestriktioner, som på flere måder er det tungeste værktøj i værktøjskassen, når det gælder den målret-
tede drikkevandsbeskyttelse. Herunder gives der et overblik over kommunernes vurdering af det faktiske
behov for arealrestriktioner. Kapitlet afsluttes med fire inspirationscases som eksempler på kommuners og
vandforsyningers arbejde med at benytte arealrestriktioner.
I
kapitel 5
gives en status på samarbejdet mellem aktørerne på området; både mellem kommunerne og
vandforsyningerne og internt i kommunerne. Sidst men ikke mindst gives et indblik i kommunernes billede
Analyse af den målrettede drikkevandsbeskyttelse i Danmark
Side
6
af
88
MOF, Alm.del - 2022-23 (2. samling) - Bilag 88: Orientering om rapporten Målrettet drikkevandsbeskyttelse i Danmark
2652514_0007.png
af samarbejdet med regionerne og de statslige styrelser i arbejdet med den målrettede drikkevandsbeskyt-
telse. Karakteren af samarbejdet ses som et naturligt og nødvendigt element i analysen, da den indsats, der
er i fokus, inddrager aktører på flere niveauer.
I kapitel 6
opsummeres de identificerede barrierer for kommunernes og vandforsyningernes arbejde med
den målrettede drikkedrikkevandsbeskyttelse. På den baggrund indikeres der i
kapitel 7
et antal opmærk-
somhedspunkter eller
mulige veje,
der kan arbejdes videre med for at forbedre kommunernes og vandfor-
syningernes fremtidige arbejde med den målrettede drikkevandsbeskyttelse.
Bilagsmaterialet består af tre bilag, hvoraf bilag 1 er inkluderet i dette dokument:
Bilag 1: Beskrivelse og uddybning af metoder til indhentning og behandling af datamateriale. Der
refereres generelt i rapporten til typer og størrelser af kommuner. En opdeling af kommunerne er
gengivet i bilag 1
Bilag 2: En selvstændig bilagsrapport, som behandler surveybesvarelserne fra kommuner og vand-
forsyninger i aggregeret form på tværs af respondenter
Bilag 3: En selvstændig billagsrapport, som behandler GIS-surveybesvarelserne fra kommuner.
2.3 Datakilder og metode
Denne analyse bygger på et omfattende datamateriale, som er indsamlet i perioden fra april 2022 til august
2022. Nedenstående figur giver et samlet overblik over datakilder og omfang.
Figur 2.1: Datakilder anvendt i analysen
Datamaterialet består bl.a. af en survey, som er blevet besvaret af 91 kommuner og 93 vandforsyninger.
Resultaterne af surveyen er afrapporteret i en selvstændig bilagsrapport ”Resultater fra survey”. Med afsæt
i surveybesvarelserne er der gennemført opfølgende interviews med 92 kommuner og 39 vandforsyninger.
I tillæg hertil er der gennemført interviews med seks repræsentanter fra interesse- og brancheorganisatio-
ner
2
, hvis vurderinger er indgået som generel baggrundsviden i analysen. Alle interviews er blevet refereret
så ordret som muligt, og de mange referater er efterfølgende blevet udsat for en NVivo-analyse (for en ud-
dybning af metoden, se bilag 1). Således indgår kommunernes og vandforsyningernes udsagn både som af-
sæt for analysen og som citater i udvalg i denne rapport.
2
Interessenterne er: KL, Danske Regioner, DANVA, Danske Vandværker, Landbrug & Fødevarer og Danmarks Natur-
fredningsforening.
Analyse af den målrettede drikkevandsbeskyttelse i Danmark
Side
7
af
88
MOF, Alm.del - 2022-23 (2. samling) - Bilag 88: Orientering om rapporten Målrettet drikkevandsbeskyttelse i Danmark
Det har været en forudsætning for dataindsamlingen (survey såvel som interview) at respondenterne ano-
nymiseres. Der refereres i analysen til udsagn i form af citater og disse er anonymiseret. Data, der er tilgået
Miljøstyrelsen, er således anonymiseret for så vidt angår respondenternes svar. Baggrunden for denne til-
gang er, at analysen ønsker at tegne et så retvisende billede af situationen som muligt. Det betyder dog
ikke, at analysen ikke indeholder kommunenavne eller navne på vandforsyninger. Der er således citater,
hvor anonyme respondenter omtaler navngivne kommuner, forsyninger og også andre aktører som fx sty-
relser. Disse citater medtages, da de tegner et nuanceret billede af aktørernes forståelse af hinanden. Dette
sker dog i respekt for respondents anonymitet.
I tillæg til survey og interview er der indsamlet indsatsplaner fra 82 kommuner. Som det også fremgår af
analysens afsnit 3, er det ikke alle kommuner, som har indsatsplaner, og derfor har det ikke været muligt at
tilvejebringe planer fra alle landets 98 kommuner. Nogle kommuner har én indsatsplan, mens andre har en
række forskellige indsatsplaner, der dækker forskellige indsatsområder. Et udsnit af indsatsplanerne er ble-
vet gennemgået.
Dertil er der gennemført en såkaldt GIS-survey for at indhente GIS-data med henblik på at indhente data
om, hvor store arealer kommunerne har beskyttet gennem arealrestriktioner. Disse data er suppleret med
data fra Danmarks Arealinformation og data fra Landbrugsstyrelsen.
Såvel survey som interview i kommuner og vandforsyninger er rettet mod de fagmedarbejdere, der har det
daglige ansvar for arbejdet med drikkevandet. Nogle steder har der været en fagmedarbejder og en chef
med i survey eller interview. De fagmedarbejdere, vi refererer til, er helt overvejende specialister med bag-
grund som biologer, ingeniører, hydrogeologer og lignende naturvidenskabelige uddannelser. Der er såle-
des tale om respondenter med dyb indsigt i området, ikke mindst fra den kommunale sagsbehandlingsprak-
sis. Med det fokus, der er lagt, er der næppe tvivl om, at analysen har et datagrundlag, der er baseret på de
medarbejdere, der er i ”fronten” af arbejdet med den målrettede drikkevandsbeskyttelse
fra kommuner og
vandforsyninger.
I
juni 2022 udkom Miljøministeriets rapport ”Kortlægninger af udfordringer ift. Danmarks grundvand”,
og i
2019 gennemførte
Miljøstyrelsen spørgeskemaundersøgelsen om ”Status på kommunernes målrettede
grundvandsbeskyttelse i BNBO og indsatsplaner”.
Disse analyser er indgået som baggrundsmateriale i for-
bindelse med udarbejdelsen af nærværende analyse.
Analyse af den målrettede drikkevandsbeskyttelse i Danmark
Side
8
af
88
MOF, Alm.del - 2022-23 (2. samling) - Bilag 88: Orientering om rapporten Målrettet drikkevandsbeskyttelse i Danmark
2652514_0009.png
3 STATUS FOR ARBEJDET MED INDSATSPLANER
Dette kapitel giver en status over kommunernes arbejde med indsatsplaner til beskyttelse af grundvandet
og en redegørelse for, i hvilken grad kommuner og vandforsyninger oplever indsatsplanerne som værende
relevante og understøttende for den målrettede drikkevandsbeskyttelse.
CENTRALE POINTER
Mere end hver femte kommune har ikke en lovpligtig indsatsplan efter vandforsyningslovens §13. De pri-
mære årsagsforklaringer hertil bunder i manglende eller få ressourcer, som prioriteres i anden retning.
Cirka halvdelen af kommunerne har en indsatsplan, som er dækkende for de udpegede indsatsområder i
kommunen, mens en tredjedel har en plan, der er delvist dækkende.
Der er en vis sammenhæng mellem det oplevede udfordringsbillede på drikkevandet og indsatsplanernes
fokus på de samme udfordringer, ifølge kommunernes besvarelser.
Indsatsplanerne fremstår ikke som et stærkt eller entydigt nyttigt redskab i forhold til den målrettede drik-
kedrikkevandsbeskyttelse. Hovedparten af de kommuner, som har udarbejdet dem, mener, at planerne
ikke spiller en markant rolle i forhold til at sikre gennemførelsen af de drikkedrikkevandsbeskyttende ind-
satser. Nogle kommuner vurderer direkte, at udbyttet af arbejdet med indsatsplanerne ikke står mål med
den ressourceanvendelse, det indebærer at udarbejde planerne.
En stor del af indsatsplanerne er ikke opdaterede med de seneste udfordringer og de har generelt svært
ved at følge med udviklingen og være aktuelle.
Ambitionsniveauet i planerne bliver udvandet i processen med planernes tilblivelse, da der politisk også er
andre og konkurrerende interesser lokalt.
Hovedreglen er, at en løbende opfølgning enten ikke sker, eller kun sker usystematisk, grundet manglende
kontinuerlig interesse for planerne og deres gennemførelse fra både politisk og administrativt hold.
Analyse af den målrettede drikkevandsbeskyttelse i Danmark
Side
9
af
88
MOF, Alm.del - 2022-23 (2. samling) - Bilag 88: Orientering om rapporten Målrettet drikkevandsbeskyttelse i Danmark
2652514_0010.png
3.1 Status for indsatsplanernes udbredelse
Ifølge lovgivningen er alle kommuner forpligtet til at ud-
arbejde og vedtage indsatsplaner for den målrettede
drikkevandsbeskyttelse på baggrund af statens grund-
vandskortlægning. Adspurgt om, hvorvidt kommunen
har én eller flere gældende indsatsplaner, svarer 78 ud
af de i alt 91 kommuner, som har afgivet svar, at de har
udarbejdet indsatsplaner. Det svarer til 86 pct.
Som det fremgår af nedenstående figur 3.1, har en fjer-
dedel af kommunerne vedtaget indsatsplaner efter
vandforsyningslovenes §13 (lovpligtig), otte pct. efter
vandforsyningslovens §13a (frivillige), mens lidt over
halvdelen af kommunerne har taget både §13 og §13a i
anvendelse.
FAKTABOKS OM INDSATSPLANER
Statens kortlægning af nutidige og fremtidige drikke-
vandsinteresser (grundvandskortlægning) har til formål at
sikre en uforurenet og tilstrækkelig vandressource i frem-
tiden. På baggrund af en vurdering af arealanvendelsen,
forureningstrusler og den naturlige beskyttelse af vand-
ressourcerne udpeger staten på baggrund af kortlægnin-
gen en række områder, hvor en særlig indsats til beskyt-
telse af vandressourcerne er nødvendig til sikring af drik-
kevandsinteresserne (indsatsområder).
Kommunen har herefter ifølge vandforsyningslovens §13
pligt til
for alle de udpegede indsatsområder, og senest
to år efter udpegningen er sket
at udarbejde en plan,
der redegør for dels beskyttelsesbehovet, dels de beskyt-
tende indsatser i de udpegede områder, dels hvem der er
ansvarlig for at udføre indsatserne, dels tidsplanen for
indsatsernes gennemførelse og endelig de anslåede øko-
nomiske omkostninger, indsatserne vil have.
I tillæg hertil kan kommunalbestyrelserne efter vandfor-
syningslovens §13a frivilligt udpege områder og vedtage
indsatsplaner herfor.
Der er ikke krav om statslig godkendelse eller om løbende
revision af indsatsplanenerne, ligesom der heller ikke er
krav om eller anvisninger til, hvordan der bør følges op på
implementering og effekt af planerne. (Baseret på vejled-
ning om Indsatsplaner, MST, februar 2018)
Figur 3.1: Er der gældende indsatsplaner for grundvandsbeskyttelse i din kommune? (Kommuner)
Lovpligtige indsatsplaner vedtaget udelukkende efter
vandforsyningslovens § 13.
Indsatsplaner vedtaget udelukkende efter
vandforsyningslovens § 13 a
Indsatsplaner vedtaget efter både §§ 13 og 13 a
25%
8%
53%
Nej
14%
N = 91.
Spg. ”Er
der gældende indsatsplaner for grundvandsbeskyttelse i din kommune?” Kilde: Oxford Research
3.1.1 Kommuner, som ikke har indsatsplaner
Til trods for, at alle kommuner ifølge vandforsyningsloven er forpligtet til at have en indsatsplan for de ud-
pegede indsatsområder, viser surveydata, at 13 (svarende til 14 pct.) ud af de 91 kommuner, som har afgi-
vet svar, ikke har en gældende indsatsplan
hverken i henhold til §13 eller §13a, jf. figur 3.1. Hertil kom-
mer, at syv (svarende til otte pct.) af kommunerne alene har en indsatsplan efter vandforsyningslovens
Analyse af den målrettede drikkevandsbeskyttelse i Danmark
Side
10
af
88
MOF, Alm.del - 2022-23 (2. samling) - Bilag 88: Orientering om rapporten Målrettet drikkevandsbeskyttelse i Danmark
2652514_0011.png
§13a. Det betyder, at 22 pct. af de adspurgte kommuner ikke har vedtaget en indsatsplan efter §13
hvil-
ket svarer til mere end hver femte kommune. En nuancering af dette billede er, at enkelte kommuner ikke
har udpegede indsatsområder eller har afventet en kortlægning (som fx Københavns Kommune angiver i
notat fra 16. april 2021 til Teknik og Miljøudvalget, hvoraf det fremgår, at den første indsatsplan forventes
godkendt medio 2023).
Som det fremgår af nedenstående figur, er der 24 pct. af provins- og oplandskommunerne, som ikke har en
lovpligtig indsatsplan, mens det gælder for hhv. 13 pct. og 29 pct. af landkommunerne samt hovedstads- og
storbykommunerne.
3
Figur 3.2: Fordeling af de 20 kommuner, der ikke har indsatsplaner efter §13
Provinsby- og oplandskommuner
9
24%
Landkommune
4
13%
Hovedstads- og storbykommmuner
7
29%
N = 20. Svar
”Nej” eller ”
indsatsplaner vedtaget udelukkende efter vandforsyningslovens §13a”
Spg. ”Er der gældende
indsatsplaner for grund-
vandsbeskyttelse i din kommune?” Kilde: Oxford Research
Af de 20 kommuner, som ikke har vedtaget en lovpligtig indsatsplan efter §13, er de syv hovedstads- og
storbykommuner, de ni er provinsby- og oplandskommuner, mens de fire er landkommuner. Der synes så-
ledes ikke at være et udpræget mønster i, hvilken type af kommuner der ikke har indsatsplaner efter §13.
Kigger vi nærmere på, hvor disse kommuner ligger rent geografisk, tegner der sig dog et billede af, at det
særligt er kommuner i Region Sjælland og Region Hovedstaden, som ikke har indsatsplaner. For Region
Sjællands vedkommende er det 27 pct. af kommunerne i regionen, som ikke har indsatsplaner, mens det i
Region Hovedstaden er 38 pct. Til sammenligning er det alene 9 pct. af kommunerne i Region Nordjylland,
som ikke har lovpligtige indsatsplaner.
3
For opdeling af kommuner efter typologi henvises til bilag 1
Analyse af den målrettede drikkevandsbeskyttelse i Danmark
Side
11
af
88
MOF, Alm.del - 2022-23 (2. samling) - Bilag 88: Orientering om rapporten Målrettet drikkevandsbeskyttelse i Danmark
2652514_0012.png
Figur 3.3: Procentdel af kommuner i kategorien, der ikke har indsatsplaner efter §13
Region Syddanmark
14%
Region Sjælland
27%
Region Nordjylland
9%
Region Midtjylland
11%
Region Hovedstaden
38%
N = 20. Svar
”Nej” eller ” indsatsplaner vedtaget udelukkende efter vandforsyningslovens §13a” Spg. ”Er der gældende indsatsplaner for grund-
vandsbeskyttelse i din kommune?” Kilde: Oxford Research
En gennemgang af interviewmaterialet viser, at der er en række forskellige forklaringer på, hvorfor disse 20
kommuner ikke har én eller flere gældende indsatsplaner.
Enkelte kommuner forklarer den manglende indsatsplanlægning med, at de afventer en grundvandskort-
lægning fra Miljøstyrelsen, og at de har ventet i mere end fem år på opdaterede data, som efter deres ud-
sagn skal danne grundlag for arbejdet med indsatsplanen
efter
§13. Enkelte af disse kommuner har dog ud-
arbejdet og vedtaget en indsatsplan efter §13a, men de har endnu ikke kunnet udarbejde en indsatsplan
efter §13.
For de fleste af kommunernes vedkommende peger interviewene imidlertid på, at forklaringerne på de
manglende indsatsplaner skal findes i manglende ressourcer og som følge heraf kommunernes behov for at
prioritere mellem forskellige opgaver
herunder også andre opgaver, som vedrører målrettet drikkevands-
beskyttelse. Som det fremgår af nedenstående citater, har særligt BNBO-opgaven trukket veksler på kom-
munernes ressourcer.
”…
fordi,
der er så meget fokus på BNBO’erne og deadlinen for de frivillige
aftaler ikke er flyttet,
selv om der har været corona osv. Så tager vi BNBO først og så kommer resten af indsatsplanlæg-
ningen bagefter. Så skriver vi det hele ind i indsatsplanerne. Men vi er nødt til lige at fokusere på
BNBO først. Udfordringen er ressourcer. Jamen, jeg skal da være ærlig at sige, at selv om
BNBO’erne ikke var kommet, så var vi ikke færdige med indsatsplanen endnu, men så var vi læn-
gere med det, og så kunne den måske nå at blive færdig med udgangen af året
ja, som det var
planen.”
(Landkommune, under 25.000 indbyggere)
”Ressourcer. Nu er der kommet
en BNBO-opgave ind over. Med 37 timer om ugen til hele det her
område handler det udelukkende om drift, så det [udarbejdelse af indsatsplaner] er ikke en priori-
teret opgave ift. alle de andre ting, der skal løses i kommunen. Det gør det heller ikke nemmere,
at vores krudt og hjernekapacitet skal lave noget så komplekst som BNBO i stedet for at lave ind-
satsplaner. Det er et vildt komplekst lovgrundlag. Der har været nogle skal-opgaver med BNBO,
men vi har også en vandforsyningsplan, som burde være lavet. I andre kommuner har man dels
flere borgere, som er vanddrikkere ift. landbruget, og samtidig har vi heller ikke de vandkvalitets-
problemer her, så borgerne presser ikke politikerne på det. Så det er svært at få politikerne til at
Analyse af den målrettede drikkevandsbeskyttelse i Danmark
Side
12
af
88
MOF, Alm.del - 2022-23 (2. samling) - Bilag 88: Orientering om rapporten Målrettet drikkevandsbeskyttelse i Danmark
2652514_0013.png
prioritere det rent politisk. Og det samme ledelsesmæssigt, fordi vi jo netop ikke har problemer,
så vi kører bare videre.”
(Provinsby- og oplandskommune, 25.000-49.999 indbyggere)
Herudover viser interviewmaterialet også, at den politiske og ledelsesmæssige opmærksomhed spiller en
rolle for prioriteringen af opgaverne i kommunerne. Som citatet ovenfor illustrerer, kan fraværet af gene-
relle eller akutte problemer med drikkevandet i en kommune bevirke, at området ikke prioriteres politisk,
hvis der ikke er noget egentligt pres fra borgerne. Hermed prioriteres andre opgaver over arbejdet med
indsatsplaner.
Omvendt kan et massivt pres og direkte modstand fra interessenter også bevirke, at arbejdet med indsats-
planerne besværliggøres eller måske ligefrem droppes, da det er ressourcekrævende at imødegå de indsi-
gelser, der måtte komme, jf. nedenstående citat.
”Man har tidligere arbejdet på det
(aftaler om restriktioner), hvorefter der kom indsigelser fra
interessenter, og derfor valgte man at tage BNBO-opgaven op i stedet. Indsigelserne var så store,
at man ikke vurderede, at det var realistisk at komme i mål. Landbruget var mest imod og ville
ikke bruge et 50 års perspektiv, da det vurderes at være for langt. Kapaciteten i kommunen er
ikke mandskabsmæssigt stor nok. Det er kun x, der sidder med opgaven med assistance fra en
yderligere medarbejder, men ikke et helt årsværk.”
(Provinsby- og oplandskommune, 25.000-49.999 indbyggere)
Ovenstående er samtidig et udtryk for, at der ikke har været tilstrækkelig med politisk og/eller ledelses-
mæssig opbakning og prioritering til at prioritere arbejdet med udarbejdelse af indsatsplanerne.
I tillæg hertil er der også flere kommuner, som begrunder manglen på indsatsplaner med manglende nytte-
værdi og en reel tvivl om den beskyttelsesmæssige effekt for grundvandet.
”Vurderingen
har været, at selvom vi frivilligt kunne vælge det til, så kender vi kun en indsatsplan
(Aalborg i 2005), som har haft en reel nytte. Det er et velment tiltag, men jeg tvivler på den kon-
krete beskyttelsesmæssige effekt af det, fordi de er baseret på frivillige aftaler med landmænd;
der er ikke mange værktøjer til at effektuere noget for beskyttelsen af grundvand. Vi ser det som
noget, som kræver mange ressourcer at lave. Men
effekten er ret begrænset.”
(Provinsby- og oplandskommune, 50.000-74.999)
Samlet set viser interviewene, at der ikke kan peges på én bestemt årsag til, at de 13 kommuner ikke har
udarbejdet én eller flere indsatsplaner. Dog har yderligere otte pct. af kommunerne alene indsatsplaner
efter §13a, hvilket for disse kommuner her tolkes som en vilje til at sikre kommunens vandforsyningsinte-
resser. Kommunerne siger samstemmende, at det faktum, at de ikke har vedtaget en indsatsplan, ikke er
ensbetydende med, at de ikke arbejder med at beskytte grundvandet. Det gør de blot på andre måder, og
nogle kommuner har ligefrem udviklet deres egne systemer og modeller:
”Vi
har valgt at lave en vidensbaseret tilgang, som vi har brugt 10 år på at udvikle, forfine og vur-
dere. Modellen kan vi bruge til at vurdere vandindvindingstilladelser, risici, vandløbsregulativer,
vandbalancer, påvirkning af vandløb fra vandindvinding osv. Vi kan gå ind på vores model og for-
holde os konkret til fund af miljøfremmede stoffer, etc. Uundværligt værktøj, som vi kan bruge ift.
Analyse af den målrettede drikkevandsbeskyttelse i Danmark
Side
13
af
88
MOF, Alm.del - 2022-23 (2. samling) - Bilag 88: Orientering om rapporten Målrettet drikkevandsbeskyttelse i Danmark
2652514_0014.png
borgere og virksomheder, som ønsker et konkret svar. Jeg kunne godt tænke mig, at man gjorde
dette i andre kommuner, og det burde udgøre en stor del af administrationen af vandressourcer i
kommunerne.”
(Provinsby- og oplandskommune, 50.000-74.999)
3.1.2 Kommuner, som har indsatsplaner
Som det fremgår af figur 3.1 ovenfor, har 78 ud af de 91 adspurgte kommuner svaret, at de har en indsats-
plan. For 45 af de 78 kommuner, som har udarbejdet indsatsplaner efter §13 eller §13a, gælder det, at de
har indsatsplaner, som dækker alle de udpegede indsatsområder. Det vil sige, at ca. halvdelen af de 91
kommuner, som har deltaget i undersøgelsen, har fuldt dækkende indsatsplaner, mens den anden halvdel
af kommunerne har delvist dækkende eller ingen indsatsplaner, jf. figur 3.4. Godt en tredjedel af kommu-
nerne
svarende til 33 kommuner
har således ikke vedtaget indsatsplaner for alle dele af kommunens
indsatsområder.
Figur 3.4: Den generelle status på indsatsplanlægningen i kommunen
Der er vedtaget indsatsplaner for alle indsatsområder i
kommunen
Der er vedtaget indsatsplaner for indsatsområder i dele af
kommunen
Ingen
14%
36%
49%
N = 91.
Spg. ”Hvad
er den generelle status på indsatsplanlægningen i jeres kommune?”
Kilde: Oxford Research
Adspurgt i interviewene giver kommunerne forskellige forklaringer på, hvorfor de ikke har vedtaget indsats-
planer for alle indsatsområder i kommunen. En af de gennemgående forklaringer handler om den lange
procestid, hvor kommunerne har op til to år, fra de modtager data og udpegninger fra Miljøstyrelsen og til,
at de skal have vedtaget én eller flere indsatsplaner på den baggrund. Flere kommuner er hermed i gang
med processen efter at have modtaget kortlægningerne omkring udarbejdelse og vedtagelse af indsatspla-
nen, dog uden at de er i mål med en vedtagelse i kommunalbestyrelsen. Det er indtrykket, at de kommuner
der har afventet kortlægningen, nu har modtaget denne og er i proces med indsatsplanerne (herunder Kø-
benhavns Kommune blandt de største kommuner).
Som tillæg hertil følger også forklaringer om manglende ressourcer eller en egentlig omprioritering af de
ressourcer, som skulle have været brugt på arbejdet med indsatsplanerne. Det kan være en omprioritering
til arbejdet med BNBO eller noget helt andet, fx prioritering af Natura 2000-projekter, skybrudssikring osv.
Hertil kommer, at nedlukningerne under COVID 19 også angives som et vilkår, der i en periode har besvær-
liggjort arbejdet og dialogen med interessenterne.
3.2 Indsatsplanernes fokus
Et kig ned i et udsnit af kommunernes indsatsplaner sammenholdt med kommunernes besvarelse af sur-
veyen giver et godt indblik i, hvilke udfordringer indsatsplanerne adresserer. I forlængelse heraf er det rele-
vant at belyse, om der er en sammenhæng mellem de oplevede udfordringer og kommunernes indsatspla-
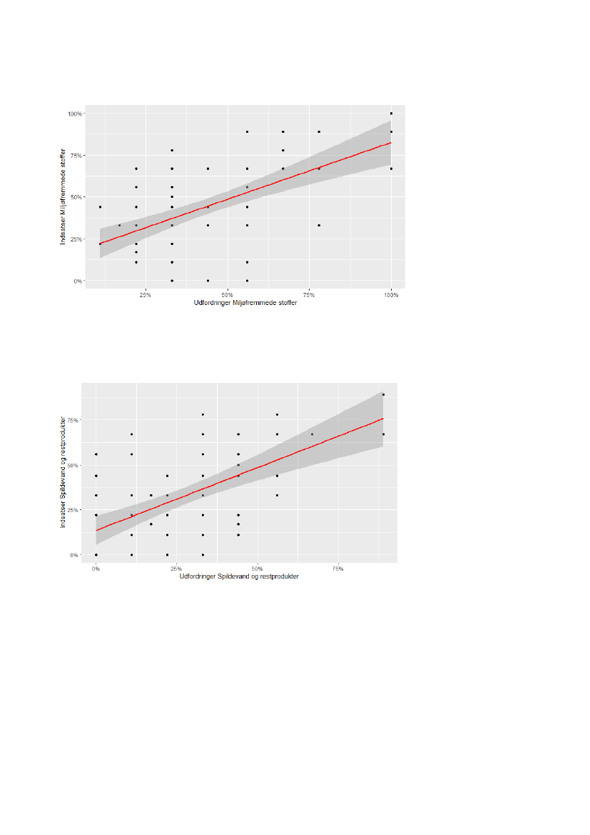
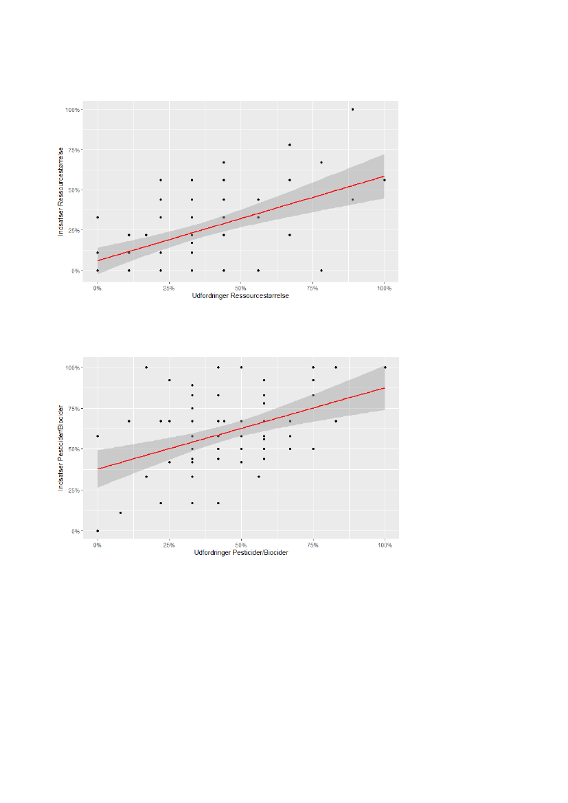
ner. En gennemgående konklusion fra graferne i dette er afsnit er, at kommunerne angiver en sammen-
Analyse af den målrettede drikkevandsbeskyttelse i Danmark
Side
14
af
88
MOF, Alm.del - 2022-23 (2. samling) - Bilag 88: Orientering om rapporten Målrettet drikkevandsbeskyttelse i Danmark
2652514_0015.png
hæng mellem de udfordringer, de oplever ift. drikkevandet og det fokus, der angives i indsatsplanerne. Pla-
nerne afspejler således den oplevede virkelighed. Der er dog i de gennemførte interview kommentarer der
peger i retning af, at der opleves en usikkerhed ift. indsatsplanernes udfordringsbillede og så de udfordrin-
ger, der forventes ift. de kommende års beskyttelse af ressourcen
en usikkerhed der omhandler mang-
lende vished ift. hvad man ser ind i ift. udfordringer fra nye, miljøfremmede stoffer, der kan udfordre vand-
ressourcen.
I surveyen har kommunerne haft mulighed for at angive, hvor stor en aktuel udfordring forskellige stoffer
synes at udgøre for grundvandet. Som det fremgår af figur 3.5 herunder, er det særligt forurening af grund-
vandet med pesticider/biocider, som af to tredjedele af kommunerne angives til at være en meget stor eller
en større udfordring aktuelt. I forlængelse heraf angives anvendelse af pesticider/biocider på private og of-
fentlige arealer samt erhvervsmæssig anvendelse af pesticider/biocider, som en meget stor eller en større
udfordring af hhv. 34 pct. og 38 pct. af kommunerne.
Også forurening af grundvandet med miljøfremmede stoffer anses som værende en meget stor eller en
større udfordring blandt 36 pct. af kommunerne, mens forurening med nitrat alene vurderes som en meget
stor eller en større udfordring blandt 12 pct. af kommunerne.
Figur 3.5: Hvor stor en udfordring følgende konkrete stoffer vurderes at udgøre på nuværende tidspunkt for din
kommune? (Kommuner)
Anvendelse af pesticider/biocider på private og offentlige
arealer
Erhvervsmæssig anvendelse af pesticider/biocider (fx fra
landbrug)
Høje koncentrationer af naturlige stoffer i grundvandet (fx salt,
arsen, nikkel)
Forurening af grundvandet med andre miljøfremmede stoffer
(fx chlorerede opløsningsmidler og PFAS)
Forurening af grundvandet med pesticider/biocider, (derunder
nedbrydningsprodukter)
9%
25%
36%
11%
19%
9%
29%
37%
13%
12%
5%
20%
57%
18%
0%
13%
23%
51%
10% 3%
26%
40%
31%
3%
0%
Forurening af grundvandet med nitrat
3%
9%
54%
32%
2%
En meget stor udfordring
En større udfordring
En mindre udfordring
Slet ikke en udfordring
Ved ikke
N = 91.
Spg. ”Hvor
stor en udfordring følgende konkrete stoffer vurderes at udgøre på nuværende tidspunkt for din kommune?” Kilde: Oxford Re-
search
Ved et nærmere kig på hvorvidt kommunernes indsatsplaner så rent faktisk også adresserer de udfordrin-
ger, som de selv angiver som værende de største, viser surveyen, at indsatsplanerne især har fokus på foru-
rening af grundvandet med pesticider jf. figur 3.6 nedenfor.
41 pct. af kommunerne angiver, at deres indsatsplaner i høj eller nogen grad har fokus på udfordringer med
miljøfremmede stoffer, mens 55 pct. af kommunerne angiver, at indsatsplanerne adresserer udfordringer
med nitrat.
Analyse af den målrettede drikkevandsbeskyttelse i Danmark
Side
15
af
88
MOF, Alm.del - 2022-23 (2. samling) - Bilag 88: Orientering om rapporten Målrettet drikkevandsbeskyttelse i Danmark
2652514_0016.png
Med afsæt i surveybesvarelserne ses en tendens til, at indsatsplanerne rent faktisk adresserer de udfordrin-
ger, som kommunerne angiver dog med den bemærkning, at over halvdelen af kommunerne angiver, at
deres indsatsplaner i høj eller i nogen grad fokuserer på udfordringer med nitrat til trods for, at kun 12 pct.
af dem angiver det som et udfordringsområde med signifikant betydning. En forklaring bag dette kan være
at nitrat har haft et særligt fokus ifm. udpegning af NFI
nitratfølsomme områder.
Figur 3.6: I hvor høj grad omhandler indsatsplanerne udfordringer med konkrete stoffer?
Forurening af grundvandet med nitrat
Forurening af grundvandet med pesticider/biocider,
(derunder nedbrydningsprodukter)
Forurening af grundvandet med andre miljøfremmede stoffer
(fx chlorerede opløsningsmidler og PFAS)
Høje koncentrationer af naturlige stoffer i grundvandet (fx
salt, arsen, nikkel)
Erhvervsmæssig anvendelse af pesticider/biocider (fx fra
landbrug)
Anvendelse af pesticider/biocider på private og offentlige
arealer
I høj grad
I nogen grad
6%
22%
33%
4%
21%
19%
38%
45%
0% 14%1%
18%
33%
8%
27%
12%
17%
4%
35%
36%
27%
36%
5%
14%
15%
14%
40%
12%
24%
6%
Hverken/eller
I mindre grad
Slet ikke
N = 78 (kommuner med indsatsplaner).
Spg.”
I hvor høj grad omhandler indsatsplanerne følgende udfordringer eller potentielle udfordringer med
konkrete stoffer?” Kilde: Oxford Research
Adspurgt i surveyen angiver 23 pct. af kommunerne, når det handler om punktkildeforureninger, at de har
en større eller en meget stor udfordring med pesticider/biocider, mens knap 40 pct. angiver det samme, for
så vidt angår andre miljøfremmede stoffer som chlorerede opløsningsmidler og PFAS, jf. figur 3.7 nedenfor.
Figur 3.7: Hvor stor en udfordring vurderer du, at udfordringer relateret til punktkildeforurening udgør på nuvæ-
rende tidspunkt for din kommune? (Kommuner)
Punktkildeforurening med andre stoffer (fx chlorerede
opløsningsmidler og PFAS)
Punktkildeforurening med pesticider/biocider
14%
23%
44%
8%
11%
9%
14%
44%
10%
23%
En meget stor udfordring
En større udfordring
En mindre udfordring
Slet ikke en udfordring
Ved ikke
N = 91.
Spg. ”
Hvor stor en udfordring vurderer du, at udfordringer relateret til punktkildeforurening udgør på nuværende tidspunkt for din kom-
mune?” Kilde: Oxford Research
Analyse af den målrettede drikkevandsbeskyttelse i Danmark
Side
16
af
88
MOF, Alm.del - 2022-23 (2. samling) - Bilag 88: Orientering om rapporten Målrettet drikkevandsbeskyttelse i Danmark
2652514_0017.png
Dette billede matcher nogenlunde med kommunernes angivelse af, hvorvidt deres indsatsplaner omhand-
ler udfordringer med punktkildeforureninger, jf. figur 3.8 nedenfor.
Figur 3.8: I hvor høj grad omhandler indsatsplanerne udfordringer med punktkildeforurening?
Punktkildeforurening med andre stoffer (fx chlorerede
opløsningsmidler og PFAS)
10%
38%
10%
24%
13%
Punktkildeforurening med pesticider/biocider
I høj grad
I nogen grad
10%
32%
14%
23%
17%
Hverken/eller
I mindre grad
Slet ikke
N = 78 (kommuner med indsatsplaner)
Spg. ”I hvor høj grad omhandler indsatsplanerne følgende udfordringer eller potentielle udfordringer med
punktkildeforurening?”
Kilde: Oxford Research
Adspurgt om andre udfordringselementer for grundvandet, svarer kommunerne, at det særlig er ubenyt-
tede brønde og boringer, som udgør den største udfordring, når det sammenlignes med de øvrige elemen-
ter, jf. figur 3.9 nedenfor.
Figur 3.9: Hvor stor en udfordring andre elementer vurderes at udgøre på nuværende tidspunkt for din kommune?
(Kommuner)
Ubenyttede brønde og boringer
8%
31%
52%
4% 5%
Hindring af nedsivning af overfladevand (fx befæstede
1%
14%
arealer)
Øget nedsivning af overfladevand (fx LAR)
2%
11%
37%
35%
12%
45%
32%
10%
Nedsivning af spildevand
1%
7%
46%
34%
12%
Udbringning af slam
2%
19%
34%
31%
14%
En meget stor udfordring
En større udfordring
En mindre udfordring
Slet ikke en udfordring
Ved ikke
N = 91.
Spg. ”
Hvor stor en udfordring andre elementer vurderes at udgøre på nuværende tidspunkt for din kommune?”
Kilde:
Oxford Research
Dette afspejler sig også i deres indsatsplaner, hvor der for 78 pct. af kommunernes vedkommende er ind-
satser som adresserer ubenyttede brønde og boringer, mens indsatser rettet mod forhold såsom nedsiv-
ning af overfladevand, spildevand og forurening fra udbringning af slam fylder væsentligt mindre, jf. figur
3.10.
Analyse af den målrettede drikkevandsbeskyttelse i Danmark
Side
17
af
88
MOF, Alm.del - 2022-23 (2. samling) - Bilag 88: Orientering om rapporten Målrettet drikkevandsbeskyttelse i Danmark
2652514_0018.png
Figur 3.10: I hvor høj grad omhandler indsatsplanerne øvrige udfordringer?
Ubenyttede brønde og boringer
23%
55%
5% 9%
6%
Hindring af nedsivning af overfladevand (fx befæstede arealer)
6%
9%
9%
14%
58%
Øget nedsivning af overfladevand (fx LAR)
1%
17%
9%
31%
40%
Nedsivning af spildevand
6%
24%
10%
27%
31%
Udbringning af slam
8%
31%
12%
19%
27%
I høj grad
I nogen grad
Hverken/eller
I mindre grad
Slet ikke
N = 78 (kommuner med indsatsplaner).
Spg. ”I hvor høj grad omhandler indsatsplanerne følgende udfordringer eller potentielle udfordringer?” Kilde:
Oxford Research
rundvandskortlægning, for at man kan udarbejde indsatsplaner. Man har ventet 5 år på data fra Miljøstyrelsen”.
Hvad angår udfordringer vedr. begrænsede drikkevandsressourcer, vurderes det til at være en stor eller en
større udfordring af ca. en tredjedel af kommunerne. Nærmere bestemt gælder det for 26 pct. af kommu-
nerne, når det handler om overudnyttelse af grundvandet, og for 34 pct. af kommunerne, når det handler
om begrænsede drikkevandsressourcer. Når vi ser på udfordringsbilledet ift. mængder i et 50-års perspek-
tiv, er det dog vurderingen at problemet vil øges (se Bilag 2, figur 15).
Figur 3.11: Hvor stor en udfordring begrænsede drikkevandsressourcer udgør på nuværende tidspunkt for din kom-
mune? (Kommuner)
Overudnyttelse af grundvand
Begrænsede drikkevandsressourcer
8%
18%
45%
26%
3%
8%
26%
41%
24%
1%
En meget stor udfordring
En større udfordring
En mindre udfordring
Slet ikke en udfordring
Ved ikke
N = 91.
Spg. ”
Hvor stor en udfordring begrænsede drikkevandsressourcer udgør på nuværende tidspunkt for din kommune”
Kilde:
Oxford Research
Ved et nærmere kig på kommunernes besvarelser ift. om indsatsplanerne også adresser disse udfordringer,
er det i øjenfaldende, at kommunernes indsatsplaner kun i mindre grad omhandler volumen i form af over-
udnyttelse og begrænsede ressourcer. Som det fremgår af nedenstående figur 3.12, svarer kun 3 pct. af
kommunerne, at indsatsplanerne i høj grad omhandler hhv. overudnyttelse af grundvand og begrænsede
drikkevandsressourcer.
Analyse af den målrettede drikkevandsbeskyttelse i Danmark
Side
18
af
88
MOF, Alm.del - 2022-23 (2. samling) - Bilag 88: Orientering om rapporten Målrettet drikkevandsbeskyttelse i Danmark
2652514_0019.png
Figur 3.12: I hvor høj grad omhandler indsatsplanerne udfordringer med volumen af drikkevandsressourcen?
Overudnyttelse af grundvand
3%
13%
13%
27%
44%
Begrænsede drikkevandsressourcer
I høj grad
3%
18%
9%
33%
36%
I nogen grad
Hverken/eller
I mindre grad
Slet ikke
N = 78 (kommuner med indsatsplaner).
Spg. ”I
hvor høj grad omhandler indsatsplanerne følgende udfordringer eller potentielle udfordringer?”
Kilde:
Oxford Research
3.2.1
Sammenhæng mellem udfordringer og indsatser
i indsatsplanerne
For at afdække, om der også reelt er en sammenhæng mellem det udfordringsbillede, som kommunerne
angiver i forhold til konkrete stoffer, og hvorvidt disse angives som adresseret i indsatsplanerne, er der gen-
nemført en regressionsanalyse med afsæt i hver gruppering af udfordringerne, jf. bilag 1.
Analysen viser, at udfordringsbilledet har en signifikant indflydelse på de tilsvarende indsatser for alle grup-
peringer (p-værdi). Der ses med andre ord en sammenhæng mellem de respektive udfordringsgrupperinger
og den pågældende indsats behandlet i indsatsplanen. Det betyder, at jo højere kommunen vurderer en
given udfordring (fx pesticider/biocider), desto større er sandsynligheden for, at denne tematik er behand-
let i indsatsplanerne.
Den overordnede konklusion er således, at de af kommunerne oplevede udfordringer afspejles i det angivne
fokus i indsatsplanerne.
3.3 Status for indsatsplanernes ambitionsniveau
Af indsatsplanen skal det fremgå, hvilke indsatser en kommune vil iværksætte for at beskytte grundvandet,
dels på baggrund af de områder, der er udpeget i udpegningsbekendtgørelsen (fra staten), dels på bag-
grund af de områder, som kommunen selv måtte have defineret. I den forbindelse er det interessant at
kigge nærmere på, hvordan kommunerne selv vurderer ambitionsniveauet i deres indsatsplaner; det vil
sige, om foranstaltningerne i indsatsplanerne er tilstrækkeligt ambitiøse i forhold til at opnå den nødven-
dige grundvandsbeskyttelse.
Som det fremgår af figur 3.13, er der store variationer i kommunernes vurdering af indsatsplanernes ambi-
tionsniveau. Også vandforsyningerne anskuer ambitionsniveauerne i kommunernes indsatsplaner forskel-
ligt. At 31 pct. af kommunerne har svaret, at indsatsplanerne i mindre grad eller slet ikke er svaret på den
nødvendige grundvandsbeskyttelse, vil vi her tolke som en høj andel. Det flugter med de udsagn, der er i
interviewmaterialet, hvor planernes manglende aktualitet og værdi som styrende redskab er kommet til
udtryk. I den forbindelse skal man være opmærksom på, som tidligere omtalt, at såvel survey som inter-
views er rettet mod de medarbejdere i kommunerne, der i det daglige arbejder med området og er tæt på
udfordringerne, og som derfor også er tæt på de begrænsninger, der kan opleves i manglende ressourcer,
fokus m.m.
Analyse af den målrettede drikkevandsbeskyttelse i Danmark
Side
19
af
88
MOF, Alm.del - 2022-23 (2. samling) - Bilag 88: Orientering om rapporten Målrettet drikkevandsbeskyttelse i Danmark
2652514_0020.png
Figur 3.13: I hvilken grad vurderes foranstaltningerne i de pågældende indsatsplaner tilstrækkelige til at opnå den
nødvendige grundvandsbeskyttelse?
Kommune
8%
49%
10%
28%
3%
Vandforsyning
30%
46%
10%
8%
6%
I høj grad
I nogen grad
Hverken/eller
I mindre grad
Slet ikke
N = 128.
Spg. ”I
hvilken grad vil du vurdere, at foranstaltningerne i de gældende indsatsplaner er tilstrækkelige til at opnå den nødvendige grund-
vandsbeskyttelse?”
Kilde: Oxford Research
3.3.1
Højt eller tilstrækkeligt ambitionsniveau
I surveyen svarer kun seks af de 78
kommuner,
som har angivet, at de har en indsatsplan, at den i høj grad er
tilstrækkelig til at opnå den nødvendige grundvandsbeskyttelse, mens yderligere 38 ud af de 78 kommuner
oplever, at indsatsplanerne i nogen grad er tilstrækkelige, jf. figur 3.13. Således svarer 57 pct. af de kommu-
ner, som har en indsatsplan, at de i høj eller nogen grad mener, at foranstaltningerne i indsatsplanen(erne)
er tilstrækkelige til at opnå den nødvendige grundvandsbeskyttelse.
Adspurgt om det samme svarer 15 ud af 50
vandforsyninger,
at indsatsplanerne i høj grad er tilstrækkelige,
mens yderligere 23 har svaret, at indsatsplanerne i nogen grad er tilstrækkelige. 76 pct. af vandforsynin-
gerne mener altså, at foranstaltningerne i indsatsplanerne i høj eller nogen grad er tilstrækkelige til at opnå
den nødvendige grundvandsbeskyttelse. Blandt de i alt 128 kommuner og vandforsyninger, som har svaret,
er der således en tendens til, at kommunerne oplever indsatsplanerne som mindre tilstrækkelige sammen-
lignet med vandforsyningerne. Der er ikke i analysen en klar indikation om forskellen i oplevelsen mellem
kommuner og vandforsyninger på anden vis, end at kommunerne ”ejer” indsatsplanerne,
og oplevelsen er,
at de kommunale respondenter, der deltager i analysen, har planerne tættere på sig og har en tendens til
et mere kritisk syn på planernes værdi.
I interviewene beskriver nogle af kommunerne ambitionsniveauet i deres indsatsplaner som følger:
”Der er en god balance mellem ambitionsniveauet og udfordringerne.”
(Hovedstads- og storbykommune, Over 100.000 indbyggere)
”…de adresserer de problemer, vi har at gøre med. Med alt det der sker, kan det være, at der skal
mere til i vores indsatsplaner, men på nuværende tidspunkt er de godt dækkende”.
(Hovedstads-
og storbykommune, Under 25.000 indbyggere)
” I de sidste
10 år har byrådet besluttet små ting hen ad vejen, pesticid, udledning af slam
det er
nu samlet i indsatsplanen ét sted. Det afspejler det politiske ambitionsniveau. Det er ikke noget
akut, men mest overvågning og information, så det afspejler problemstillingen og ambitionsni-
veauet rimeligt.”
(Provinsby- og oplandskommune, 50.000-74.999 indbyggere)
Analyse af den målrettede drikkevandsbeskyttelse i Danmark
Side
20
af
88
MOF, Alm.del - 2022-23 (2. samling) - Bilag 88: Orientering om rapporten Målrettet drikkevandsbeskyttelse i Danmark
2652514_0021.png
Interviewene afspejler derfor også, at særligt de kommuner, som har relativt nye indsatsplaner, der også
forholder sig til disse nye problematikker, synes at svare bekræftende på, at planernes ambitionsniveau er
højt.
” Jeg oplever, at ambitionsniveauet i de nye [indsatsplaner] er højt. De kommer rundt om det
hele. Der er ikke kun fokus på landbrug, men også sløjfning af boringer, virksomheder, klorerede
boringer, flere miljøtilsyn såsom juletræsplantager og disse brancher, der har et pesticidoplæg. Vi
vil holde ekstraordinært tilsyn med dem.”
(Provinsby- og oplandskommune, 75.000-100.000)
”Ja. Jeg synes, at der er et højt ambitionsniveau og en overensstemmelse
med de nye planer. Poli-
tikerne har godt villet det (fx at bruge påbud), så de nye planer har et højt ambitionsniveau.”
(Provinsby- og oplandskommune, 50.000-74.999)
3.3.2
Lavt eller utilstrækkeligt ambitionsniveau
Som det også fremgår af figur 3.13, er der også ca. en tredjedel af kommunerne, som vurderer, at foran-
staltningerne i deres indsatsplaner i mindre grad eller slet ikke er tilstrækkelige til at opnå tilstrækkelig be-
skyttelse af grundvandet. Ambitionsniveauet vurderes med andre ord som værende lavt. Én af årsagerne
kan være i tråd med ovenstående, nemlig at planerne er af ældre dato og derfor ikke forholder sig til de ak-
tuelle udfordringer.
En anden forklaring går på, at selve processen med udarbejdelse af indsatsplanener i en del kommuner
kommer til at udvande indsatserne som led i afvejningen af hensynet til interessenterne over for hensynet
til sikring af grundvandet. Der er en række kommuner, som angiver, at ambitionsniveauet i deres indsats-
planer er for lavt. Det begrunder de bl.a. med følgende:
”Ambitionsniveauet er lavt. Da vi begyndte indsatsplanerne, passede niveauet fint. Der var ikke
øjensynlige problemer. De er kommet senere med alle de nye pesticider. Politikerne har ikke haft
vilje til at foretage sig noget i indsatsplanerne. Der sidder mange landmænd i kommunalbestyrel-
sen.”
(Landkommune, 25.000-49.999)
”Meget, meget lavt. Politikerne vil ikke have mere end det, der er minimum under den eksiste-
rende lovgivning, men det er svært at finde ud af, hvor minimumsgrænsen ligger. Økonomien er
afgørende for kommunen”.
(Provinsby- og oplandskommune, 25.000-49.999)
”Det er et godt spørgsmål, fordi der er mange interesser i en kommune
- både kommunens folk
og interessegrupper. Det handler lidt om, hvem der har de stærkeste kræfter, og tidligere har der
været meget erhvervsvenlighed.”
(Landkommune, 50.000-74.999)
Manglen på politisk vilje synes således at spille en afgørende rolle for, hvor den enkelte kommune lægger
sit ambitionsniveau, når det handler om grundvandsbeskyttelsen. Det er altså ikke tilstrækkeligt, at forvalt-
ningen har den fornødne viden og de fornødne kompetencer til at foreslå de rette indsatser på baggrund af
Miljøstyrelsens eller egne udpegninger, hvis der ikke er politisk opbakning til at vedtage de fremsatte ind-
satsplaner.
Analyse af den målrettede drikkevandsbeskyttelse i Danmark
Side
21
af
88
MOF, Alm.del - 2022-23 (2. samling) - Bilag 88: Orientering om rapporten Målrettet drikkevandsbeskyttelse i Danmark
2652514_0022.png
Der er også eksempler på, at ambitionsniveauet i indsatsplanerne er fastlagt ikke med afsæt i de egentlige
udfordringer, der er for grundvandet, men i højere grad med afsæt i de ressourcer, der er til rådighed i
kommunen.
”[Indsatsplanerne er] ambitiøse nok til det ressourceniveau, vi har. Men er slet ikke nok. PFAS er
fx kommet til for nyligt. Det har vi slet ikke indsats for. Efter at indsatsplanen er vedtaget, er der
kommet nye ting på. Vores indsatser er udløbet, og vi har skubbet på, men så er der kommet an-
dre ting, der hastede mere
– og så var der fyringsrunde.”
(Hovedstads- og storbykommune, 25.000-49.999)
Generelt afspejler interviewene en bekymring hos medarbejderne i kommunerne om de nuværende og
fremtidige udfordringer for drikkevandet. Særligt udfordringer med forurening af grundvandet med pestici-
der/biocider og andre miljøfremmede stoffer synes at bekymre kommunerne. Disse udfordringer er der
samtidig en del af indsatsplanerne, der ikke forholder sig direkte til. Den primære forklaring er her, at ind-
satsplanerne kan være flere år gamle, og at problemerne på daværende tidspunkt ikke var kendte og derfor
ikke kunne adresseres.
En anden og relateret forklaring er, at kommunerne kan opleve en forholdsvis lang procestid ifm. udarbej-
delse af indsatsplaner og at der kan gå op til to år fra kortlægning til indsatsplan foreligger. Denne procestid
kan bevirke, at indsatsplanen bliver overhalet indenom af virkeligheden, når stadig flere udfordringer for og
med drikkevandet ser dagens lys.
Kommunens indsatsplan stammer fra 2018 og er generelt et eksempel, som andre kommuner
søger inspiration i. Den er meget konkret og omfatter en række forskellige initiativer. Den er dog
for snæver i scope, da den hovedsageligt beskæftiger sig med truslen fra pesticider og ikke fra
det, som de seneste år er kommet til at fremstå som en langt større trussel.”
(Hovedstads- og storbykommune, 50.000-74.999)
3.4 Opfølgning
på indsatsplanerne
Uanset om ambitionsniveauet vurderes højt eller lavt i kommunernes indsatsplaner, er vurderingen efter
gennemgang af et udvalg af disse, at langt de fleste indsatsplaner er udarbejdet i overensstemmelse med
Miljøministeriets vejledning om indsatsplaner
4
og derfor indeholder gode forudsætninger for at kunne styre
og følge op på indsatserne. Formålet med indsatsplanerne er at sikre et overblik over hvilke initiativer, der
skal iværksættes for at opnå beskyttelse af den nuværende og fremtidige drikkevandsressource og i det lys
fremstår planerne som adækvate ift. formålet, når der ses på de oplistede foranstaltninger, de detaljerede
tidsplaner samt en klar rolle- og ansvarsfordeling. Den snævre
”vandfaglige”
vurdering af planernes kvalitet
er dog uden for denne analyses fokus.
Af den gennemførte survey fremgår det, at kommunerne særligt ser det faglige grundlag samt rolle- og an-
svarsfordelingen for implementeringen af indsatsplanerne som værende udspecificeret i planerne, mens
forholdene omkring finansiering af indsatserne og forudsætningerne omkring tid og ressourcer til at følge
op på indsatserne angives som mangelfulde.
4
Vejledning om indsatsplaner - VEJ nr. 9015 af 08/01/2019 (Gældende)
Analyse af den målrettede drikkevandsbeskyttelse i Danmark
Side
22
af
88
MOF, Alm.del - 2022-23 (2. samling) - Bilag 88: Orientering om rapporten Målrettet drikkevandsbeskyttelse i Danmark
2652514_0023.png
Figur 3.14: I hvilken grad beskriver følgende udsagn organiseringen og grundlaget for styring og opfølgning på ind-
satsplanerne?
Der er en detaljeret plan for, hvordan indsatserne skal
finansieres
Der er detaljerede tidsangivelser af, hvornår indsatserne skal
gennemføres
Der er tilstrækkeligt med tid og ressourcer i min organisation
til at gennemføre indsatserne
Der er en entydig rolle- og ansvarsfordeling ift.
implementering af indsatserne
Der foreligger et tilstrækkeligt fagligt grundlag for
indsatserne
Beslutningsprocesserne for implementeringen af de enkelte
indsatser er tydelige
I høj grad
I nogen grad
Hverken/eller
14%
18%
13%
18%
36%
1%
31%
35%
6%
19%
9%
5%
12%
15%
46%
18%
4%
51%
35%
8% 6%
46%
40%
10% 3%1%
29%
35%
13%
14%
9%
I mindre grad
Slet ikke
Ved ikke
N = 78 (kommuner med indsatsplaner).
Spg. ”I hvilken grad beskriver følgende udsagn
organiseringen og grundlaget for styring og opfølgning på
indsatsplanerne?” Kilde: Oxford Research
Kommunerne angiver også i surveyen en række forhold i relation til styring og opfølgning på indsatspla-
nerne, jf. figur 3.15. Status er, at opfølgningen på indsatsplanerne i hovedparten af tilfældene er usystema-
tisk, hvor der hverken administrativt eller politisk er den store efterspørgsel efter løbende fremdriftsstatus,
ligesom tids- og aktivitetsplanerne kun i mindre grad bliver efterlevet i praksis.
Figur 3.15: I hvilken grad beskriver følgende udsagn, hvordan der styres og følges op på implementeringen af ind-
satsplanen/indsatsplanerne?
Den politiske ledelse efterspørger status på fremdrift og
afvigelser ift. planer
5%
17%
6%
24%
41%
6%
Der rapporteres løbende til den administrative ledelse på
fremdrift og afvigelser ift. planer
8%
27%
5%
22%
33%
5%
Der følges løbende og systematisk op på implementeringen af
indsatsplanen i forvaltningen
9%
33%
9%
26%
18%
5%
Tidsplaner, der er angivet i indsatsplanerne, overholdes
4%
26%
18%
32%
13%
8%
I høj grad
I nogen grad
Hverken/eller
I mindre grad
Slet ikke
Ved ikke
N = 78 (kommuner med indsatsplaner)
Spg. ”I hvilken grad beskriver følgende udsagn, hvordan der styres og følges op på implementeringen af ind-
satsplanen/indsatsplanerne?” Kilde: Oxford Research
Analyse af den målrettede drikkevandsbeskyttelse i Danmark
Side
23
af
88
MOF, Alm.del - 2022-23 (2. samling) - Bilag 88: Orientering om rapporten Målrettet drikkevandsbeskyttelse i Danmark
2652514_0024.png
De indsamlede udsagn vedrørende opfølgning på og implementering af indsatsplanerne bekræfter indtryk-
ket af, at opfølgningen som hovedregel er sporadisk. Hos en del kommuner sker opfølgningen via den al-
mindelige myndighedsovervågning af vandkvaliteten i forhold til grænseværdierne.
I en del kommuner er den manglende opfølgning udtryk for, at der reelt ikke er noget videre at følge op på,
fordi indsatsplanerne har mindre relevans. I andre kommuner, hvor indsatsplanerne er mere relevante, er
det stadig hovedreglen, at der ikke sker systematisk opfølgning til hverken det politiske niveau eller det
overordnede administrative niveau.
”Vi har en indsatsplan, og så følger jeg op på den, hvis jeg synes,
det er kritisk. Men jeg orienterer
ikke nogen længere omkring det. Kun hvis det har været områder, der har været sårbare eller kri-
tiske. Jeg orienterer om BNBO’er, men ikke indsatsplanerne i kommunen. Det sker ad hoc. Der er
ikke noget formaliseret. Enkelte politikere har været interesseret på BNBO, men ellers ikke.”
(Landkommune, 25.000-49.999)
Kun enkelte kommuner afrapporterer årligt til kommunalbestyrelsen på implementering af indsatspla-
nerne. Det sker primært, når der opstår konkrete udfordringer fx i form af, at der bliver identificeret nye
stoffer i drikkevandet, at det politiske niveau udbeder sig en redegørelse for eksisterende og fremtidige ini-
tiativer på området.
3.5 Indsatsplanerne
som redskab i den målrettede drikkevandsbeskyttelse
I forlængelse af ovenstående afspejler interviewene meget forskellige billeder fra kommunerne, når det
handler om indsatsplanerne som redskab i den målrettede grundvandsbeskyttelse. Det gælder både for
kommuner, som har vedtaget indsatsplaner, og for kommuner, som endnu ikke var vedtaget indsatsplaner.
3.5.1
Arbejdet med indsatsplanerne gør en positiv forskel
Blandt de kommuner, der udtaler sig mest positivt omkring arbejdet med indsatsplanerne og oplever dem
som et aktiv for den målrettede drikkevandsbeskyttelse, er der en relativt stor spredning i karakteren af
den nytteværdi, som indsatsplanerne opleves at have.
Enkelte kommuner fremhæver både udarbejdelsen af indsatsplanen og selve indsatsplanen som positivt og
som noget, der har en reel effekt på grundvandsbeskyttelsen. Disse kommuner anvender indsatsplanerne
aktivt i arbejdet og fremhæver også, at både processen omkring udarbejdelsen af indsatsplanen og arbejdet
med afsæt i indsatsplanerne har givet og giver en god og legitimitetsskabende platform for kommunikation
med både vandforsyninger, politikere, interessenter og til dels også borgere.
”Det betyder
meget for at udbrede forståelsen for behovet af grundvandsbeskyttelse. Her kan
den [indsatsplanen] dels internt via møder og dialog udbrede budskabet. Men eksternt kan den
også tages frem, og de nedskrevne vurderinger kan trækkes frem og formidles. Legitimiteten i
det, vi laver, bliver forstærket af at have en ny indsatsplan. Vi har et dugfrisk byråd, der har ved-
taget planen. Byrådet vil det her, og det kan bruges over for lodsejere. Dermed understøttes pla-
nens og arbejdets legitimitet over for lodsejere.”
(Provinsby- og oplandskommune, 25.000-49.999)
Analyse af den målrettede drikkevandsbeskyttelse i Danmark
Side
24
af
88
MOF, Alm.del - 2022-23 (2. samling) - Bilag 88: Orientering om rapporten Målrettet drikkevandsbeskyttelse i Danmark
2652514_0025.png
” Vores indsatsplaner er et værktøj, der er behov for. Det er baggrunden for, at vandværkerne kan
lave aftaler med landmændene, og så giver det også nogle ting, vi kan arbejde med, så vi kan
gennemføre flere ting.”
(Hovedstads- og storbykommune, Over 100.000)
For de fleste af de kommuner, som tilkendegiver en positiv holdning, går det positive primært på selve pro-
cessen omkring indsatsplanlægningen mere end på, at de oplever den store slagkraft i selve indholdet i pla-
nerne. Processen med at udarbejde planerne har skabt værdi i form af en anledning til dialog og opmærk-
somhed hos borgere, interessenter og vandforsyninger.
”Det er et godt og nødvendigt redskab. Men måske er det mere processen og dialogen med vand-
værker og lodsejerne, der er det vigtige. Når planen først ligger der, bliver den passiv, og så får
man lyst til at lave den næste for at komme tilbage i dialogen. Processerne er vigtigere end
papiret.”
(Landkommune, Under 25.000)
”Den
[indsatsplanen] gør ikke den store forskel, desværre. Der har været dialog mellem kommune
og vandværker, hvor vandværkerne er blevet sat bedre ind i deres opgave og har fået ændret de-
res mindset. Ikke så meget hård effekt, men mere blød oplysning og indskærpning af fokus. Vi har
udvekslet viden og oplyst vandværkerne om deres udfordringer, og hvordan man kan finde
midler.”
(Provinsby- og oplandskommune, 25.000-49.999)
3.5.2
Arbejdet med indsatsplanerne gør ikke en positiv forskel
Mange kommuner forholder sig dog mere skeptisk til indsatsplanerne som redskab. Det er der flere forskel-
lige årsager til.
Der udtrykkes en vis frustration blandt de medarbejdere, der arbejder med den målrettede drikkevandsbe-
skyttelse, hvilket kommer til udtryk i, at indsatsplanerne ikke i sig selv løser udfordringerne. I forlængelse af
dette oplever et fåtal af kommunerne, at indsatsplanerne giver anledning til at gennemføre handlinger,
som ikke ville blive gennemført under alle omstændigheder.
Det kører alt for meget på frivillighed og snak og alt for lidt på handling. Lokalt har indsatspla-
nerne ikke bragt nogle nye ting med sig. Vi har haft vores øvrige planer, som har dækket vores
behov, men ikke været en del af de indsatsplaner, I spørger til”.
(Hovedstads- og storbykommune, 25.000-49.999)
Hos de kommuner, som udtaler sig mere kritisk om nytteværdien af indsatsplanerne, giver de mest kritiske
udtryk for, at de kun bliver udarbejdet, fordi det er et krav, at de skal laves, men at ressourceforbruget og
arbejdsindsatsen ikke står mål med nytteværdien.
”Det er alt for stort et arbejde i
forhold til, hvad man får ud af det. Der er brugt virkelig mange
ressourcer på at kortlægge og udarbejde planen, men det har ikke udmøntet sig i meget beskyt-
telse. Vi har kun lavet aftaler på 20 hektar. Det, man får mest ud af, er den snak, man har haft
med vandværkerne i forbindelse med udarbejdelsen.”
(Landkommune, 25.000-49.999)
Analyse af den målrettede drikkevandsbeskyttelse i Danmark
Side
25
af
88
MOF, Alm.del - 2022-23 (2. samling) - Bilag 88: Orientering om rapporten Målrettet drikkevandsbeskyttelse i Danmark
2652514_0026.png
Hertil kommer, at planerne ikke bliver anvendt som et aktivt styringsredskab, når de først er udarbejdet. Så
bliver de efter fleres udsagn blot stillet ind i reolen, hvor ingen kigger i dem. Flere kommuner giver et bil-
lede af, at indsatsplanerne indeholder nyttige og relevante initiativer, men at indsatserne ikke bliver ført ud
i livet på grund af manglende ressourcer og andre prioriterede arbejderopgaver. Indsatsplanerne bliver
med andre ord ikke anvendt som at aktivt handlingsplans- og styringsredskab i en del kommuner, hvilket
også afspejler sig i vurderingen af, om planen gør en forskel for den målrettede drikkevandsindsats.
”Indsatsplaner gør ikke noget i sig selv. Det er bare et papir, der er politisk vedtaget. Det er vig-
tigt, at vi implementerer de indsatser, der skal gøres. For mange kan det bare være et papir, som
hurtigt ryger i skuffen og lagt på en underside inde på kommunens hjemmeside. Det er levende-
gørelsen af indsatsplanen, der gør noget.”
(Provinsby- og oplandskommune, over 100.000)
Sidst men ikke mindst afspejler interviewene, at hele setuppet omkring indsatsplanerne gør, at mange kom-
muner er forbeholdne over for nytteværdien. Det handler primært om, at indsatsplanerne, når først de er
udarbejdet og vedtaget, bliver et relativt statisk redskab, som forholder sig til, hvordan udfordringsbilledet
så ud i op til to år før vedtagelsestidspunktet. Med den udvikling, der hele tiden sker på området
og her
fremhæver kommunerne særligt de nye stoffer, som dukker op
ændres udfordringsbilledet løbende, uden
at indsatsplanerne følger med.
”Da vi lavede
den i 2018, havde vi problemer med salt ovenfra og pesticider. Så derfor har vi ind-
satser og fokuspunkter, der handler om det. Der er ikke overensstemmelse mellem planen og ud-
fordringerne, for der er kommet nye udfordringer til siden, fx PFAS og DMS. Udfordringsbilledet
ændrer sig løbende.”
(Hovedstads- og storbykommune, 25.000-49.999)
En del af kommunerne oplever således ikke indsatsplanerne som et fleksibelt styringsredskab, der løbende
hjælper dem med at navigere i arbejdet med den målrettede drikkevandsbeskyttelse. Udviklingen og den
løbende identificering af nye problematiske stoffer mv. og hermed de udfordringer, som fylder i medierne
og i den kommunale dagsorden, overhaler indsatsplanen indenom.
Analyse af den målrettede drikkevandsbeskyttelse i Danmark
Side
26
af
88
MOF, Alm.del - 2022-23 (2. samling) - Bilag 88: Orientering om rapporten Målrettet drikkevandsbeskyttelse i Danmark
2652514_0027.png
4 ANVENDELSEN AF AREALRESTRIKTIONER
I dette afsnit gives en status på kommunernes anvendelse af arealrestriktioner som et led i den målrettede
drikkevandsbeskyttelse. Arealrestriktioner forstås her i bred forstand og inkluderer dermed både påbud,
forbud og frivillige aftaler, så længe det endelige formål med indsatsen er at indføre restriktioner på et kon-
kret areal. Dette indbefatter eksempelvis dyrkningsrestriktioner, skovrejsning, restriktioner på en virksom-
heds indretning, jordopkøb, jordfordeling, rådighedsindskrænkninger ifm. Miljøbeskyttelseslovens §§24 og
26a mv.
Afsnittet er bygget op således, at der indledningsvist gives en status for de kommuner, der allerede nu ar-
bejder aktivt med arealrestriktioner. Efterfølgende beskrives det oplevede behov for arealrestriktioner, dvs.
hvor mange kommuner der har identificeret arealer med behov for en grundvandsbeskyttende indsats.
Herefter dykkes der ned i de tilgange, der benyttes til at indføre arealrestriktioner, hvorefter der præsente-
res fire eksempler på kommuner og vandforsyninger, der i interviewene skiller sig ud ved at være særligt
langt fremme mht. at benytte arealrestriktioner. Afsnittet tager afsæt i den GIS-survey, som kommunerne
har besvaret, i de interviews, som er gennemført som en del af denne analyse (jf. bilag 1), samt i de data,
der er indhentet fra Danmarks Arealinformation og Landbrugsstyrelsen.
CENTRALE POINTER
Analysen viser, at 33 pct. af kommunerne i dag anvender arealrestriktioner som en del af den målrettede
drikkevandsbeskyttelse. Denne andel er højere for provinsby- og oplandskommuner, men lavere for land-
kommuner og særligt lav for hovedstads-/storbykommuner. Data indikerer derudover, at arealrestriktio-
ner i højere grad anvendes i de kommuner, der har størst indbyggertal, og i mindre grad i kommuner med
lavere indbyggertal.
Analysen viser, at 0,09 pct. af Danmarks samlede areal i dag er dækket af arealrestriktioner, svarende til
ca. 3.800 hektar. Når tilkendegivelser om brugen af arealrestriktioner som værktøj sammenlignes med
størrelsen på de arealer, der er indført restriktioner på, viser analysen, at der ikke nødvendigvis er en sam-
menhæng.
Dertil angiver 38 pct. af de adspurgte kommuner, at de i forbindelse med indsatsplanlægningen har identi-
ficeret arealer, hvor der er behov for brugen af arealrestriktioner. På tværs af kommunegrupperinger vur-
deres der at være et større behov for at benytte indsatser vedrørende arealrestriktioner end de indsatser,
der allerede er vedtaget.
Kommunerne er i princippet klar til at aktivere påbud, hvis det bliver nødvendigt. Der er dog en klar enig-
hed blandt kommunerne om, at frivillige aftaler er at foretrække, hvis det er muligt, da det sikrer tilfredse
parter på begge sider af aftalen.
Kun 15 pct. af kommunerne anvender i dag Miljøbeskyttelseslovens §§24 eller 26a for at give påbud. En
forklaring kan være, at kommunerne generelt foretrækker at indgå frivillige aftaler. Derudover nævnes
udfordringer ifm. taksering som primære barrierer, da kommunerne ikke oplever, at der er klare rammer
og retningslinjer for størrelsen på erstatningen.
Det identificeres, at de centrale faktorer, der understøtter det gode arbejde med at indgå frivillige aftaler
om arealrestriktioner, er: En dialogbaseret fremgangsmåde, tydelig rammesætning og alsidige medarbej-
derkompetencer. Centrale udfordringer er manglende tid og en oplevelse af uklare rammer i forhold til
reguleringen.
Analyse af den målrettede drikkevandsbeskyttelse i Danmark
Side
27
af
88
MOF, Alm.del - 2022-23 (2. samling) - Bilag 88: Orientering om rapporten Målrettet drikkevandsbeskyttelse i Danmark
2652514_0028.png
4.1 Hvor mange arbejder aktivt med at bruge arealrestriktioner?
4.1.1
Arealrestriktioner benyttes af relativt få kommuner
Helt overordnet viser det kvantitative datamateriale, at kun en tredjedel af kommunerne i dag anvender
arealrestriktioner som en aktiv del af den målrettede drikkevandsbeskyttelse. I spørgeskemaet er kommu-
nerne blevet spurgt, om de enten har gennemført tinglyste indsatser for grundvandsbeskyttelse (aftaler om
dyrkningsrestriktioner, tinglyst skovrejsning mv.) eller ikke-tinglyste indsatser (midlertidige aftaler om dyrk-
ningsrestriktioner, jordopkøb mv.). Som det illustreres i figur 4.1 nedenfor, svarer 33 pct. ja til dette spørgs-
mål. Samtidig svarer 61 pct. af kommunerne, at de hverken har gennemført tinglyste eller ikke-tinglyste af-
taler.
Figur 4.1: Er der i din kommune gennemførte tinglyste/ikke-tinglyste indsatser for grundvandsbeskyttelse?
20%
Ikke-tinglyste indsatser
10%
71%
24%
Tinglyste indsatser
13%
64%
33%
Sammenlagt
6%
61%
0%
10%
20%
Ja
30%
Nej
40%
Ved ikke
50%
60%
70%
80%
N = 85. Baseret på gennemsnit af følgende to Spg:
”Er der i din kommune gennemført tinglyste indsatser for grundvandsbeskyttelse? Her tænkes på
aftaler om dyrkningsrestriktioner, tinglyst skovrejsning,
restriktioner på en virksomheds indretning m.v.” og ”Er der i din kommune gennemført ikke-
tinglyste indsatser i regi af indsatplaner for grundvandsbeskyttelse, hvor den grundvandstruende aktivitet skal ophøre/er ophørt? Her tænkes på mid-
lertidige aftaler om
dyrkningsrestriktioner, jordopkøb, jordfordeling, kommunale påbud, m.v.”
Kilde: Oxford Research
Når vi kigger nærmere på datamaterialet fra spørgeskemaundersøgelsen, fremgår det, at der kun er en
mindre forskel i kommunernes anvendelse af hhv. tinglyste og ikke-tinglyste indsatser ifm. arealrestriktio-
ner. Som det ses i figur 4.1, angiver 24 pct. af kommunerne, at de har gennemført tinglyste indsatser, mens
den samme andel af kommuner, der har gennemført ikke-tinglyste aftaler, er en smule lavere på 20 pct.
Som en del af GIS-surveyen har kommunerne derudover haft mulighed for at indsende data vedrørende
størrelsen på de arealer, der er dækket af tinglyste og ikke-tinglyste indsatser. I tillæg hertil har Miljøstyrel-
sen indhentet yderligere data fra Danmarks Arealinformation samt et datasæt tilsendt fra Landbrugsstyrel-
sen, der beskriver arealer med tinglyste og ikke tinglyste indsatser. Datagrundlaget bygger på data fra i alt
27 kommuner, hvilket stemmer godt overens med kommunernes tilkendegivelser i survey, hvor en tredje-
del af de deltagende kommuner har svaret, at de har gennemført tinglyste og ikke-tinglyste indsatser (jf.
figur 4.1 ovenfor). Data viser, at 0,09 pct. af Danmarks samlede areal (svarende til 3.744 ha) er dækket af
enten tinglyste eller ikke-tinglyste indsatser. Langt størstedelen af disse arealer er dækket af tinglyste ind-
satser (3.501 ha).
Analyse af den målrettede drikkevandsbeskyttelse i Danmark
Side
28
af
88
MOF, Alm.del - 2022-23 (2. samling) - Bilag 88: Orientering om rapporten Målrettet drikkevandsbeskyttelse i Danmark
2652514_0029.png
En anden pointe i forbindelse med de opgjorte arealer med tinglyste og ikke-tinglyste indsatser er, at 3.190
ha ud af de i alt 3.744 ha ligger inden for et indvindingsopland til almene vandforsyninger. Af analysens kva-
litative datagrundlag har vi ikke kunne uddrage systematiske forklaringer på dette mønster. Umiddelbart
giver det dog god mening at prioritere arealrestriktioner på arealer med indvindingsopland som led i be-
skyttelse af drikkevandsressourcen. I tillæg hertil viser en tidligere undersøgelse af status på kommunernes
grundvandsbeskyttelse foretaget af Miljøstyrelsen, at vandforsyningerne er den oftest anvendte finansie-
ringskilde ift. indførelse af dyrkningsrestriktioner
5
. En forklaring kan være et økonomisk incitament hos
kommunerne til særligt at prioritere restriktioner på disse arealer, hvor omkostningerne forbundet med
eventuelle restriktioner vil blive pålagt vandforsyningerne til fordel for andre eventuelle udsatte arealer,
hvor kommunen selv skal bære omkostningerne i forbindelse med restriktioner.
Nedenstående viser et danmarkskort over antal hektar dækket af tinglyste og ikke-tinglyste indsatser i den
enkelte kommune
6
. Som det fremgår af figuren, er der stor variation i antallet af hektar, der er meldt ind
pr. kommune. Eksempelvis er der meldt 0,03 ha ind fra Jammerbugt Kommune og 1233,08 ha ind fra Aal-
borg Kommune. Det er ikke inde for analysens formål at dykke nærmere ned i årsagerne til disse forskelle.
Danmarkskort over antal hektar dækket af tinglyste/ikke-tinglyste arealrestriktioner fordelt pr. kommune
99,01
0,03
1233,08
77,34 36,55
199,64
17,75
19,96
7,29
655,42
241,26
8,65
0,76
48,04
184,69 1,38
1,13
2,53
275,6
3
2,03
70,50
86,37
5,94
3,80
7,39
37,33
420,21
N = 27. Data om arealer dækket af tinglyste/ikke-tinglyste indsatser er fra GIS-survey, udtræk fra Danmarks Arealinformation foretaget af Miljøsty-
relsen d. 29.09.22 samt data tilsendt fra Landbrugsstyrelsen d. 18.08.22. Kilde: Oxford Research
5
6
Miljøstyrelsen - Status på kommunernes målrettede grundvandsbeskyttelse i BNBO og indsatsplaner
Danmarkskortet viser udelukkende antal hektarer i den enkelte kommune, som er dækket af tinglyste og ikke-tingly-
ste indsatser. Danmarkskortet viser
ikke,
hvilken kommune der har taget initiativ til indsatsen.
Analyse af den målrettede drikkevandsbeskyttelse i Danmark
Side
29
af
88
MOF, Alm.del - 2022-23 (2. samling) - Bilag 88: Orientering om rapporten Målrettet drikkevandsbeskyttelse i Danmark
2652514_0030.png
I figur 4.2 herunder er antallet af hektar med arealrestriktioner illustreret fordelt efter regioner. Som det
fremgår af figuren, er der særligt mange hektar i Region Nordjylland (1645,6) og Midtjylland (1185,2), mens
antallet af hektar i Region Hovedstaden (194,2) og Region Sjælland (15,4) er væsentligt mindre. Når man
tager højde for antallet af kommuner inden for hver region, viser grafen derudover, at det i gennemsnit
også er kommuner i Region Nordjylland, der har flest hektar med arealrestriktioner (149,6).
Figur 4.2: Antal hektar dækket af tinglyste eller ikke-tinglyste indsatser fordelt efter region
Syddanmark
703,3
32,0
Sjælland
15,4
0,9
Nordjylland
1645,6
149,6
Midtjylland
1185,2
62,4
Hovedstaden
194,2
6,7
Sum af hektarer for regionen
Gennemsnit antal hektar pr. kommune
N = 27. Data om arealer dækket af tinglyste/ikke-tinglyste indsatser er fra GIS-survey, udtræk fra Danmarks Arealinformation foretaget af Miljøsty-
relsen d. 29.09.22 samt data tilsendt fra Landbrugsstyrelsen d. 18.08.22. Kilde: Oxford Research
4.1.2 Tendenser
på tværs af land
og by
7
I figur 4.3 herunder er summen af hektar dækket af tinglyste eller ikke-tinglyste indsatser illustreret opdelt
efter kommunegrupperinger. Som det fremgår af figuren, er der relativt flere hektar placeret i gruppen af
landkommuner (1529,9) og hovedstads-/storbykommuner (1441,8), mens omkring halvt så mange hektar
ligger inden for gruppen af provinsby-/oplandskommuner (772,1). Når der tages højde for antallet af kom-
muner i hver gruppering, er det i gennemsnit inden for gruppen af hovedstads-/storbykommuner, hvor det
største antal hektar ligger (53,4). Landkommuner kommer her lige efter (49,4), mens der for gruppen af
provinsby-/oplandskommuner i gennemsnit er færrest hektar med arealrestriktioner (19,3). Som tidligere
nævnt gøres der her opmærksom på, at det uanset perspektiv er små arealer, der er tale om.
7
For opdeling af kommuner efter typologi henvises til bilag 1
Analyse af den målrettede drikkevandsbeskyttelse i Danmark
Side
30
af
88
MOF, Alm.del - 2022-23 (2. samling) - Bilag 88: Orientering om rapporten Målrettet drikkevandsbeskyttelse i Danmark
2652514_0031.png
Figur 4.3: Antal hektar dækket af tinglyste eller ikke-tinglyste indsatser fordelt efter kommunegruppering
Provinsby- og oplandskommuner
772,1
19,3
Landkommune
1529,9
49,4
Hovedstads- og storbykommuner
1441,8
53,4
Sum af hektarer for kommunegruppen
Gennemsnit antal hektar pr. kommune
N = 27. Data om arealer dækket af tinglyste/ikke-tinglyste indsatser er fra GIS-survey, udtræk fra Danmarks Arealinformation foretaget af Miljøsty-
relsen d. 29.09.22 samt data tilsendt fra Landbrugsstyrelsen d. 18.08.22. Kilde: Oxford Research
I figur 4.4 herunder er den gennemsnitlige, procentvise dækning af arealerne med tinglyste eller ikke-tingly-
ste indsatser illustreret fordelt efter kommunegrupperinger. Som det ligeledes fremgår af denne som af
foregående figur, er det generelt meget små andele af kommunernes arealer, hvor der rent faktisk er ind-
ført arealrestriktioner. Der er ikke i analysens data i øvrigt valide forklaringer i forhold til sammenhæng
mellem kommunetype og arealer dækket af indsatser.
Figur 4.4: Procent af kommunernes samlede arealer der er dækket af tinglyste/ikke-tinglyste indsatser
Gennem-
snit fordelt efter kommunegruppering
Provinsby- og oplandskommuner
0,031%
Landkommune
0,063%
Hovedstads- og storbykommuner
0,109%
N = 27. Data om arealer dækket af tinglyste/ikke-tinglyste indsatser er fra GIS-survey, udtræk fra Danmarks Arealinformation foretaget af Miljøsty-
relsen d. 29.09.22 samt data tilsendt fra Landbrugsstyrelsen d. 18.08.22 sammenlignet med data fra Miljøstyrelsen om de enkelte kommuners areal.
Kilde: Oxford Research
Analyse af den målrettede drikkevandsbeskyttelse i Danmark
Side
31
af
88
MOF, Alm.del - 2022-23 (2. samling) - Bilag 88: Orientering om rapporten Målrettet drikkevandsbeskyttelse i Danmark
2652514_0032.png
Figur 4.5: Er der i din kommune gennemført tinglyste/ikke-tinglyste indsatser for grundvandsbeskyttelse? Fordelt
efter kommunegruppering
Provinsby- og oplandskommuner
41%
50%
9%
Landkommune
31%
66%
3%
Hovedstads- og storbykommuner
25%
71%
4%
Ja
Nej
Ved ikke
N = 85.
Sammenlægning af spørgsmålene ”Er der i din kommune gennemført tinglyste indsatser for
grundvandsbeskyttelse? Her tænkes på aftaler om
dyrkningsrestriktioner, tinglyst skovrejsning, restriktioner på en virksomheds indretning m.v.” og ”Er der i din kommune gennemført
ikke-tinglyste
indsatser i regi af indsatplaner for grundvandsbeskyttelse, hvor den grundvandstruende aktivitet skal ophøre/er ophørt? Her tænkes på midlertidige
aftaler om dyrkningsrestriktioner, jordopkøb, jordfordeling, kommunale påbud, m.v.”.
Kilde: Oxford Research
I figur 4.5 ovenfor fremgår kommunernes besvarelse fra surveyen, hvor de er blevet stillet spørgsmålet, om
de har gennemført tinglyste og/eller ikke-tinglyste aftaler. Besvarelserne er her også fordelt efter kommu-
negrupperingerne. Som det ses af figuren, anvendes tiltagene af flest kommuner i gruppen af provinsby-/
oplandskommuner og af færrest kommuner, der er kategoriseret som hovedstads-/storbykommuner. Som
det er illustreret i figur 4.5, anvender 41 pct. af provinsby-/oplandskommunerne enten tinglyste eller ikke-
tinglyste arealrestriktive indsatser ifm. drikkevandsbeskyttelse. Det samme gør sig gældende for 31 pct. af
landkommunerne og 25 pct. af hovedstads-/storbykommunerne.
Når man sammenholder figur 4.4 og 4.5, viser det sig dermed, at der ikke nødvendigvis er sammenhæng
mellem kommunernes tilbøjelighed til at anvende arealrestriktioner og dækningsgraden på de arealer, der i
så fald indføres restriktioner på. Mens der blandt gruppen af provinsby-/oplandskommuner er den største
andel, der melder tilbage, at de har anvendt arealrestriktioner, jf. figur 4.5 er det blandt denne kommune-
gruppe, hvor arealrestriktionerne arealmæssigt fylder mindst, jf. figur 4.4. Omvendt er det blandt gruppen
af hovedstads-/storbykommuner, hvor den mindste andel melder tilbage, at de har gennemført arealre-
striktioner, mens det blandt samme grupper er her, hvor arealrestriktioner fylder den største procentdel af
kommunens areal. En forklaring på dette kan være forskelle i arealstørrelse på tværs af de tre kommune-
grupperinger. Mens den gennemsnitlige landkommune har et areal på 64.447 ha, er samme tal 50.437 ha
for provinsby-/oplandskommuner og kun 10.724 ha for storby-/hovedstadskommuner. Dette kan således
være forklaringen på, at de arealer, der er indført restriktioner på, udgør en større procentvis andel af det
samlede areal for gruppen af storby-/hovedstadskommuner sammenlignet med de øvrige grupper.
Når man konsulterer det kvalitative datamateriale, fremgår samme billede, som dannes af figur 4.5. I for-
bindelse med interviewene nævner særligt hovedstads- og storbykommunerne, at de ikke anvender areal-
restriktioner som en del af den målrettede drikkevandsbeskyttelse, hvilket stemmer godt overens med figur
4.5. Dette hænger ofte sammen med, at gruppen af hovedstads- og storbykommuner per definition har
langt færre opdyrkede arealer sammenlignet med landkommuner eller provinsby-/oplandskommuner. De
opdyrkede arealer er ofte dem, der indføres restriktioner på. Samtidig vil arealprisen alt andet lige være
højere i hovedstads- og storbykommunerne, hvorfor arealrestriktioner som indsats kan være mindre attrak-
tivt for denne gruppe af kommuner:
Analyse af den målrettede drikkevandsbeskyttelse i Danmark
Side
32
af
88
MOF, Alm.del - 2022-23 (2. samling) - Bilag 88: Orientering om rapporten Målrettet drikkevandsbeskyttelse i Danmark
2652514_0033.png
”Vi
har kun to landbrug i kommunen, hvoraf det ene er kommunalt ejet mens det andet ligger
uden for indvindingsområdet. Derudover har vi en frivillig aftale med en golfbane om, at de ikke
bruger pesticider.”
(Hovedstads/storbykommune)
”Vores
boringer ligger på kommunale landbrugsarealer, som er ved at blive omdannet til natur-
områder. Så vi kan beskytte dem ad den vej.”
(Hovedstads-/storbykommune)
Som ovenstående citater illustrerer, er nogle af de relativt få landbrug, der findes i hovedstads- og storby-
kommuner, derudover kommunalt ejede. I disse tilfælde vil arealrestriktioner derfor heller ikke være en
meningsfuld indsats. Som det pointeres i nedenstående citat, har man i stedet haft succes med informati-
onskampagner
fx rettet mod privates brug af pesticider/biocider i haver - som en del af drikkevandsbe-
skyttelsen:
”Der hvor drikkevandsbeskyttelsen virkelig rykker, er der, hvor man laver arealrestriktioner. Men
det har vi ikke gjort i vores kommune, for vi har ikke så meget landbrug. Så vi har i stedet haft
informationskampagner som en del af vores indsats, men ikke arealrestriktioner.”
(Hovedstads-/storbykommune)
Jf. figur 4.5, er landkommunerne den kommunetype, hvor den næststørste andel anvender arealrestriktio-
ner. I forbindelse med de afholdte interviews nævner flere landkommuner, at en central barriere for at
gennemføre arealrestriktioner er de stærke landbrugsinteresser i denne type kommune. Her nævnes flere
eksempler på, at modstanden kommer ”udefra” og modvirker kommunens arbejde med at gennemføre
arealrestriktioner:
”Vi har lidt om arealrestriktioner i vores indsatsplaner, men ikke meget. Vi har nogle lodsejere,
som er meget
imod. Det har gjort det svært for os at forhandle noget på plads.”
(Landkommune)
Andre oplever, at modstanden også kan komme
”indefra”. Det kan enten være i tilfælde af en kommunal-
bestyrelse, der har politisk interesse i at tilgodese landbruget, eller i eksemplet herunder, hvor de lokale
lodsejere udgør de frivillige kræfter i de almene vandforsyninger:
”Lodsejerne er meget imod det til at starte med. Det er vigtigt for dem, at de får en ordentlig pris
for deres jord. Og ofte kan lodsejeren og bestyrelsesformanden i vandværket være den samme
person. Vandværkerne kan derfor også have svært ved at se behovet for arealrestriktioner.”
(Landkommune)
Tilsammen er opfattelsen i flere landkommuner, at ovenstående interessesammenfald er med til at be-
sværliggøre anvendelsen af arealrestriktioner. Interessesammenfaldet opleves dog ikke som en barriere i
alle kommuner. I nedenstående eksempel anser interviewpersonen det som en fordel, at man i kommunen
har blik for landbrugets interesser, da det betyder, at man kan møde landbruget på deres banehalvdel og
dermed har lettere ved at indgå frivillige aftaler:
Analyse af den målrettede drikkevandsbeskyttelse i Danmark
Side
33
af
88
MOF, Alm.del - 2022-23 (2. samling) - Bilag 88: Orientering om rapporten Målrettet drikkevandsbeskyttelse i Danmark
2652514_0034.png
”Det
at indgå frivillige aftaler er ikke så ressourcekrævende for os. Vi har haft en god dialog
med de relevante landbrugsforeninger, som også bakker op om, at vi skal finde løsninger,
særligt på frivillig basis.”
(Landkommune)
Sammenlagt indikerer interviewmaterialet således, at de særlige omstændigheder for landkommunerne i
nogle tilfælde kan være gunstige for brugen af arealrestriktioner, men at de oftere vil være hæmmende.
Som illustreret i figur 4.5, er anvendelsen af arealrestriktioner mest udbredt blandt gruppen af provinsby-/
oplandskommuner. Gennemgangen af interviewmaterialet viser umiddelbart ingen tydelige og systemati-
ske forklaringer på, hvorfor gruppen af provinsby- og oplandskommuner i særlig høj grad anvender arealre-
striktioner. En mulig forklaring kan dog være, at denne gruppe af kommuner befinder sig i en gunstig situa-
tion, hvor de ikke er ramt af samme barrierer som de øvrige kommunegrupper. Modsat gruppen af hoved-
stads-/storbykommuner har gruppen af provinsby- og oplandskommuner flere og større opdyrkede arealer,
hvorfor indførelsen af arealrestriktioner kan være et mere meningsfuldt tiltag som led i drikkevandsbeskyt-
telsen. Derudover viser en gennemgang af interviewene, at relativt få provinsby-og oplandskommuner
nævner modstand fra landbrugsinteresser som en væsentlig barriere ifm. arealrestriktioner. Dette står såle-
des i kontrast til billedet hos landbrugskommunerne, hvilket dermed også kan være en mulig forklaring på
den mere udbredte brug af arealrestriktioner blandt provinsby- og oplandskommuner. Landbrugsinteres-
serne er simpelthen ikke lige så organiserede og magtfulde i disse kommuner. Endvidere fremgår det af de
kvalitative interviews, at den typiske forvaltning blandt provinsby- og oplandskommuner vil have større
medarbejderressourcer allokeret til beskyttelse af drikkevand sammenlignet med landkommunerne. Disse
forvaltninger vil derfor stå bedre i forhold til at løfte de tunge ressourcetræk, det ofte kræver at indføre
arealrestriktioner (se afsnit 4.3).
4.1.3 Tendenser
på tværs af
kommunernes befolkningsstørrelser
Af figur 4.6 herunder fremgår kommunernes svarfordeling på spørgsmålet om brug af tinglyste og ikke-ting-
lyste indsatser fordelt på antallet af indbyggere. Som det illustreres i figuren, tegner der sig et billede af, at
jo flere indbyggere, der er i kommunen, og jo større forvaltning, desto større tilbøjelighed er der til, at kom-
munen anvender arealrestriktioner. Dette underbygger pointen om, arealrestriktioner er en omkostnings-
tung indsats for kommunerne, der kræver en væsentlig indsats ift. såvel tid som medarbejderressourcer.
Som det fremgår af figuren, har over halvdelen (57 pct.) af kommunerne med over 100.000 indbyggere en-
ten gjort brug af tinglyste eller ikke-tinglyste indsatser. Det samme gør sig gældende for ca. en tredjedel af
de små kommuner med 25.000-49.999 indbyggere, mens det kun gør sig gældende for 7 pct. af det helt
små kommuner med under 24.999 indbyggere. Figuren kan således antyde, at jo større kommunal forvalt-
ning, desto mere anvender man arealrestriktioner.
Analyse af den målrettede drikkevandsbeskyttelse i Danmark
Side
34
af
88
MOF, Alm.del - 2022-23 (2. samling) - Bilag 88: Orientering om rapporten Målrettet drikkevandsbeskyttelse i Danmark
2652514_0035.png
Figur 4.6: Er der i din kommune gennemført tinglyste/ikke-tinglyste indsatser for grundvandsbeskyttelse? Fordelt på
antal indbyggere
Over 100.000
75.000-100.000
50.000-74.999
25.000-49.999
Under 24.999
7%
57%
43%
43%
38%
33%
86%
43%
62%
58%
14%
8%
7%
Ja
Nej
Ved ikke
N = 85. Spg. Sammenlægning af spørgsmålene
”Er der i din kommune gennemført tinglyste indsatser for grundvandsbeskyttelse? Her tænkes på
aftaler om dyrkningsrestriktioner, tinglyst skovrejsning, restriktioner på en virksomheds indretning m.v.” og ”Er der i din kommune
gennemført ikke-
tinglyste indsatser i regi af indsatplaner for grundvandsbeskyttelse, hvor den grundvandstruende aktivitet skal ophøre/er ophørt? Her tænkes på
midlertidige aftaler om dyrkningsrestriktioner, jordopkøb, jordfordeling, kommunale påbud, m.v.”.
Kilde: Oxford Research
Denne fordeling kan umiddelbart synes at stå i kontrast til ovenstående pointe om, at særligt gruppen af
storby-/hovedstadskommuner kun i lav grad anvender arealrestriktioner. Dette er dog ikke tilfældet, idet
der i kommunegrupperingen indgår mange andre variable end indbyggertal. Et forholdsvist stort antal af
landets store kommuner, såsom fx Esbjerg, Horsens, Vejle, Randers m.fl., kategoriseres som provinsbykom-
muner. Her henvises til Bilag 1 om metode, hvor fordelingen på antal indbyggere og kommunegrupper
fremgår samt en nærmere beskrivelse af den enkelte kommunegruppe.
I figur 4.7 herunder er der taget udgangspunkt i data om størrelsen på de arealer, der er indført restriktio-
ner på, og opdelt det efter indbyggertal. En sammenholdning af figur 4.4 og 4.5 viser, ligesom i afsnit 4.1.2,
at der ikke nødvendigvis er en sammenhæng mellem de kommuner, der angiver at have indført arealre-
striktioner og den arealmæssige dækning af disse restriktioner. Der er umiddelbart et sammenfald for grup-
pen af kommuner med over 100.000 indbyggere, hvor både den største andel tilkendegiver at anvende are-
alrestriktioner (57 pct., jf. figur 4.4), og hvor den største andel af den gennemsnitlige kommunes areal er
dækket af arealrestriktioner (0,172 pct., jf. figur 4.7). De øvrige grupperinger bryder dog dette billede, idet
der for kommuner med hhv. 25.000–49.999, 50.000–74.999 og 75.000–100.000 indbyggere er en stigende
andel, der anvender arealrestriktioner, mens den arealmæssige andel for restriktionerne derimod er fal-
dende.
Når det gælder kommuner med under 24.999 indbyggere, skiller de sig
jf. figur 4.7
væsentligt ud fra de
øvrige grupperinger ved at have en langt lavere dækningsgrad (kun 0,003 pct.). Dette kan dog skyldes, at de
er væsentligt underrepræsenterede i datagrundlaget sammenlignet med de øvrige grupperinger. Kun to ud
af de i alt 17 kommuner (ca. 12 pct.) har her meldt ind om arealer med restriktioner. Til sammenligning har
5 ud af 9 kommuner (ca. 56 pct.) i gruppen med 75.000-100.000 indbyggere meldt arealer ind.
Analyse af den målrettede drikkevandsbeskyttelse i Danmark
Side
35
af
88
MOF, Alm.del - 2022-23 (2. samling) - Bilag 88: Orientering om rapporten Målrettet drikkevandsbeskyttelse i Danmark
2652514_0036.png
Figur 4.7: Procent af kommunernes samlede arealer der er dækket af tinglyste/ikke-tinglyste indsatser
Gennem-
snit fordelt efter antal indbyggere
Over 100.000
75.000-100.000
50.000-74.999
25.000-49.999
Under 24.999
0,003%
0,042%
0,172%
0,057%
0,076%
N = 27. Data om arealer dækket af tinglyste/ikke-tinglyste indsatser er fra GIS-survey, udtræk fra Danmarks Arealinformation foretaget af Miljøsty-
relsen d. 29.09.22 samt data tilsendt fra Landbrugsstyrelsen d. 18.08.22 sammenlignet med data fra Miljøstyrelsen om de enkelte kommuners areal.
Kilde: Oxford Research
4.2
Indsatsnødvendighed
Som det fremgår af ovenstående afsnit, er det særligt de store kommuner samt provinsby- og oplandskom-
muner, der benytter sig af arealrestriktioner som en del af drikkevandsbeskyttelsen. I forlængelse heraf
dykker dette afsnit ned i kommunernes egne udpegninger i indsatsplanerne af områder med behov for
grundvandsbeskyttende indsatser, samt kommunernes praksis for at indføre arealrestriktioner.
Som det ses i figur 4.8 herunder, angiver 38 pct. af de adspurgte kommuner, at de i forbindelse med ind-
satsplanlægningen har identificeret arealer, hvor der er behov for brug af arealrestriktioner. Dette omfatter
frivillige aftaler og påbud mod nuværende arealanvendelse, samt aftaler om dyrkningsrestriktioner m.v.
Sammenlignet med kommuner, der allerede har gennemført enten tinglyste eller ikke-tinglyste indsatser
for grundvandsbeskyttelse (gengivelse af figur 4.1), angiver 5 procentpoint flere kommuner, at de har iden-
tificeret arealer med
behov
for grundvandsbeskyttende indsatser.
Figur 4.8: Identificering
af arealer med behov for en grundvandsbeskyttende indsats (aftale om/påbud mod areal-
anvendelse)
38%
55%
8%
Ja
Nej
Ved ikke
N: 88. Spg. ”Har din kommune i forbindelse med indsatsplanlægningen identificeret arealer, hvor der er behov for en grundvandsbeskyttende
indsats?
Her tænkes på aftale om/påbud mod nuværende arealanvendelse, så som aftaler om dyrkningsrestriktioner m.v.” Kilde:
Oxford Research
Analyse af den målrettede drikkevandsbeskyttelse i Danmark
Side
36
af
88
MOF, Alm.del - 2022-23 (2. samling) - Bilag 88: Orientering om rapporten Målrettet drikkevandsbeskyttelse i Danmark
2652514_0037.png
Figur 4.9: Er der i din kommune gennemførte tinglyste/ikke-tinglyste indsatser for grundvandsbeskyttelse?
Ikke-tinglyste indsatser
20%
71%
10%
24%
64%
13%
33%
61%
6%
Tinglyste indsatser
Sammenlagt
0%
10%
20%
Ja
30%
Nej
40%
Ved ikke
50%
60%
70%
80%
N = 85. Baseret på gennemsnit af følgende to Spg:
”Er der i din kommune
gennemført tinglyste indsatser for grundvandsbeskyttelse? Her tænkes på
aftaler om dyrkningsrestriktioner, tinglyst skovrejsning, restriktioner på en virksomheds indretning m.v.” og ”Er der i din kommune
gennemført ikke-
tinglyste indsatser i regi af indsatplaner for grundvandsbeskyttelse, hvor den grundvandstruende aktivitet skal ophøre/er ophørt? Her tænkes på mid-
lertidige aftaler om dyrkningsrestriktioner, jordopkøb, jordfordeling, kommunale påbud, m.v. Kilde: Oxford Research
I tillæg til dette har kommunerne i GIS-surveyen haft mulighed for at indsende data om størrelsen på area-
ler med et vurderet behov for indsatser. De data, der er modtaget fra kommunerne om dette, er ikke med-
taget i denne analyse, da der ganske enkelt ikke er grundlag for en datamæssig validitet.
4.2.1
Tendenser på tværs af land og by
Hvis vi dykker ned i, hvordan kommunernes behov for arealrestriktive grundvandsbeskyttende indsatser for-
deler sig på kommunegrupperingen, der afspejler by/land-perspektivet, fremgår det, at det særligt er pro-
vinsby- og oplandskommuner, der angiver, at de har identificeret arealer med behov for en grundvandsbe-
skyttende indsats. Som det fremgår af figur 4.10 herunder, gør dette sig gældende for 47 pct. af kommunerne
i denne gruppering, mens det kun er tilfældet for hhv. 33 og 29 pct. af landkommunerne samt hovedstads-/
storbykommunerne.
Figur 4.10:
Identificering af arealer med behov for en grundvandsbeskyttende indsats,
fordelt efter kommunegrup-
pering
Provinsby- og oplandskommuner
Landkommune
Hovedstads- og storbykommuner
33%
29%
47%
60%
67%
41%
12%
7%
4%
Ja
Nej
Ved ikke
N: 88. Spg. ”Har din kommune i forbindelse med indsatsplanlægningen identificeret arealer, hvor der er behov for en grundvandsbeskyttende
indsats?
Her tænkes på aftale om/påbud mod nuværende arealanvendelse, såsom
aftaler om dyrkningsrestriktioner m.v.” Kilde: Oxford Research
Fordelingen afspejler overordnet set den samme tendens som ved fordelingen af kommuner, der har gen-
nemført tinglyste/ikke-tinglyste indsatser for grundvandsbeskyttelse fordelt på by/land-gruppering. Det kan
derfor antages, at selvom provinsby- og oplandskommunerne er den kommunegruppering, hvor flest kom-
muner gennemfører indskrænkninger i arealanvendelsen, er det også den kommunegruppering med den
Analyse af den målrettede drikkevandsbeskyttelse i Danmark
Side
37
af
88
MOF, Alm.del - 2022-23 (2. samling) - Bilag 88: Orientering om rapporten Målrettet drikkevandsbeskyttelse i Danmark
2652514_0038.png
største andel af kommuner, der angiver, at de har identificeret et endnu større behov for grundvandsbeskyt-
tende indsatser. For alle grupperinger gælder det, at andelen af kommuner, der har identificerede arealer
med behov for indsatser, er større sammenlignet med andelen af kommuner, der har eksisterende indsatser.
4.2.2
Tendenser på tværs af kommunestørrelser
(indbyggere)
Hvis vi kigger på behov for arealrestriktive grundvandsbeskyttende indsatser fordelt efter kommunernes
indbyggerantal, fremgår det af figur 4.11, at 71 pct. af de helt store kommuner med over 100.000 indbyg-
gere har identificeret arealer, hvor det vurderes, at der er behov for en arealrestriktiv indsats.
Figur 4.11: Identificering
af arealer med behov for en grundvandsbeskyttende indsats, fordelt efter indbyggertal
Over 100.000
75.000-100.000
50.000-74.999
25.000-49.999
Under 24.999
21%
43%
71%
43%
29%
14%
41%
34%
45%
58%
79%
14%
8%
Ja
Nej
Ved ikke
N: 88. Spg. ”Har din kommune i forbindelse med indsatsplanlægningen identificeret arealer, hvor der er behov for en grundvandsbeskyttende
indsats?
Her tænkes på aftale om/påbud mod nuværende arealanvendelse, såsom
aftaler om dyrkningsrestriktioner m.v.”
Kilde: Oxford Research
Der er 14 procentpoint flere kommuner over 100.000 indbyggere, der angiver, at de har identificeret arealer
med behov for en grundvandsbeskyttende indsats sammenlignet med andelen af kommuner indenfor den
samme gruppering, der angiver, at de har gennemført tinglyste og/eller ikke-tinglyste indsatser (figur 4.6). I
kommunerne med størst indbyggertal indikeres dermed et større behov for grundvandsbeskyttende indsat-
ser i forhold til eksisterende indsatser.
Som det fremgår af nedenstående citat, er der også betragtninger i interview om at de arealer, der dækkes
af indsatsplanerne, kan udfordres, når man ser på det, der opleves som det egentlige behov.
Det er endt et sted, hvor man som et politisk kompromis har valgt at beskytte en ret lille del af
det, man kalder det grundvandsdannende opland til vandværkerne, og at man slet ikke beskytter
grundvand dér, hvor vi ikke bruger det til drikkevand i dag. Så det er en meget lille del af drikke-
vandsressourcerne, der bliver beskyttet gennem vores indsatsplaner. Og det betyder jo, at hvis
nutidens brug af pesticider er et problem, så er vores indsatsplan jo langtfra tilstrækkelig. Og Ja,
det er et af de store problemer.”
(Provinsby- og oplandskommune, 75.000-100.000)
Analyse af den målrettede drikkevandsbeskyttelse i Danmark
Side
38
af
88
MOF, Alm.del - 2022-23 (2. samling) - Bilag 88: Orientering om rapporten Målrettet drikkevandsbeskyttelse i Danmark
2652514_0039.png
4.3 Tilgange til gennemførsel
af arealrestriktioner
4.3.1 Frivillige aftaler
– den foretrukne, men besværlige vej
Hele 38 pct. af kommunerne angiver, at de i indsatsplanlægningen har identificeret områder, hvor der er
behov for drikkevandsbeskyttelse i form af arealrestriktioner. Dog er det kun 33 pct. af kommunerne, der
angiver, at de har benyttet sig af arealrestriktioner. Det fremgår af det kvalitative datamateriale, at største-
delen af de kommuner, der har behov for at indføre arealrestriktioner, er klar til at anvende påbud, hvis det
bliver nødvendigt. Der er dog samtidig en klar enighed blandt kommunerne om, at frivillige aftaler er langt
at foretrække frem for påbud og ekspropriation, hvilket i øvrigt også flugter med at det lovgivningen om
indsatsplaner samt aftaler om BNBO fremgår, at frivillighed skal bane vejen længst muligt.
På tværs af kommunerne italesættes der en åbenhed for at benytte påbud,
hvis
det ikke kan lade sig gøre
gennem frivillige aftaler:
”Det ville ikke være et problem at komme i mål, hvis der var opbakning
til frivillige aftaler. Men
det er der langt fra i alle tilfælde. Omkring 1/3 af landbrugsejendommene er klar på frivillige afta-
ler, 2/3 må komme via påbud.”
(Hovedstads-/storbykommune, 100.000+)
”Kommunalbestyrelsen har tilkendegivet vilje for at lave
påbud, men hvorvidt vi egentlig skal ud-
stede påbud, er vi mere i tvivl om.”
(Landkommune, 50.000
74.999)
”Hvis det ikke er muligt med dialog, er vi klar til at bruge påbud. Men vi tror stadig rigtig meget
på de frivillige aftaler, det er der god tradition for. Der er 1-5
% af lodsejerne, der ikke vil i dialog”.
(Landkommune, under 24.999)
”Hvis
frivillige aftaler ikke er mulige, har byrådet vedtaget, at de vil lave ekspropriation på områ-
derne”.
(Provinsby- og oplandskommune, 25.000
49.999)
”VI har ikke gjort brug af arealrestriktioner endnu, men vi har planer om at gøre det. Vi har netop
besluttet, at vi helst vil lave frivillige aftaler, men ellers vil vi gøre brug af arealrestriktioner (…)
Jeg har to lodsejere på min liste, hvor jeg regner med, at vi skal bruge påbud efter enten §§24
eller 26a. Men det er slet ikke noget, vi har gjort brug af tidligere. Jeg vil allerhelst bruge frivillige
aftaler”.
(Landkommune, 25.000
49.999)
For samtlige kommuner er frivillige aftaler at foretrække,
hvis
de kan etableres, idet sådanne aftaler bety-
der, at alle parter er tilfredse.
Det er dog langt fra muligt at indgå frivillige aftaler i alle kommuner, da det kan være yderst ressourcetungt
at stable disse aftaler på benene, hvilket følgende er et eksempel på:
”Vi
har fire frivillige aftaler
her er det lykkes grundet et aktivt vandværk og en aktiv lodsejer.
Lodsejeren ville også gerne beskytte grundvandet og ville derfor også gerne indgå en aftale hur-
tigst muligt. Kommunen var involveret i processen med frivillige aftaler i starten ift. at informere
om formål og udkast til kontrakt mm. Og vi har faciliteret, at aftalen kunne lande på benene.”
(Provinsby- og oplandskommune, 25.000
49.999)
Analyse af den målrettede drikkevandsbeskyttelse i Danmark
Side
39
af
88
MOF, Alm.del - 2022-23 (2. samling) - Bilag 88: Orientering om rapporten Målrettet drikkevandsbeskyttelse i Danmark
2652514_0040.png
Som det fremgår af ovenstående, kan det være noget af en kunst at lykkes med at indgå frivillige aftaler,
hvilket oftest kræver, at både kommunen, vandforsyningerne og lodsejerne er involverede og motiverede.
Dertil pointeres det, at arbejdet med at indgå frivillige aftaler ofte er meget langsommeligt, fordi lodsejere
indenfor en given kommune tit afventer hinanden i forsøget på at få bedre vilkår, da de ikke vil føle sig
”snydt”.
Til grund for dette ligger, at der ikke eksisterer en national prissætning, og der efterspørges en
mere simpel prismodel for, hvordan der kan laves frivillige aftaler. Blandt både forsyninger og kommuner
problematiseres dette således:
”Vi tror ikke på frivillige aftaler, da det ingen gang på jorden har. Så længe der ikke er en langt
mere simpel prissætning, er det svært at lave aftaler. Der skal være en national prissætning og en
meget mere simpel prismodel for, at vi kan lave frivillige aftaler. Vi har slet ikke ressourcer til at
lave de frivillige aftaler lige nu. Jeg ved ikke, hvordan vi skulle kunne købe op til en fornuftig mar-
kedspris.”
(Forbrugerejet vandselskab)
”Den store kamp er dog erstatningens størrelse, og der mangler vi hjælp –
det er det helt store
problem. Der mangler enighed om størrelse på erstatningerne. Vi må ikke betale for meget, men
vi ved ikke, hvad der er for meget
og for lidt.”
(Landkommune, 50.000
74.999)
Det er forskelligt, hvordan organiseringen omkring de frivillige aftaler er etableret hos kommunerne. Det er
dog primært vandforsyningerne, der i praksis har ansvar for at indgå de frivillige aftaler. Hvis det ikke lykkes
dem at indgå en aftale, henvender de sig til kommunen, som så kan vurdere, hvorvidt de vil benytte sig af
påbud. I flere tilfælde arbejder kommunen og vandforsyningerne tæt sammen om at etablere et godt sam-
arbejde, hvor der i andre kommuner ses en mere rigid opdeling, som eksemplificeret i følgende:
”Det
er vandværkerne, som laver de frivillige aftaler. Jeg kan jo ikke som kommunal grundvands-
medarbejder rådgive om fordele med at gøre dit og dat. Min funktion er at sikre de indledende
samtaler og så få holdt møder og sørge for fremdrift. Det er, hvad vores ressourcer er til.”
(Provinsby- og oplandskommune, 25.000
49.999)
På tværs af de kvalitative interviews fremgår det tydeligt, at der er mange forskellige tilgange til at få etab-
leret frivillige aftaler. Som det pointeres i ovenstående citat, er der for mange af kommunerne ikke ressour-
cer til at understøtte vandværkerne i at indgå frivillige aftaler, hvorfor vandværkerne står med ansvaret for
at få dem i hus. Dette kan anses for at være problematisk i situationer, hvor vandværkerne er drevet af fri-
villige, og det derfor ikke nødvendigvis prioriteres, og flere steder ikke kategoriseres,
som en ’driftsopgave’.
Dog viser de kvalitative interviews med både vandforsyninger og kommuner, at der eksisterer nogle gode
og kreative tilgange til at indgå frivillige aftaler. Her henvises til afsnit 4.4, der beskriver en række inspirati-
onscases. Case nr. 3 beskriver, hvordan en vandforsyning har tilgået etableringen af frivillige aftaler.
4.3.2
Miljøbeskyttelseslovens §§24 og 26a anvendes sjældent
Som beskrevet i ovenstående afsnit ser flertallet af kommuner helst, at der indgås frivillige aftaler ifm. are-
alrestriktioner, men at flere ultimativt er klar til at træffe afgørelser om påbud, hvis man ikke kan komme i
mål ad frivillighedens vej. I de kvalitative interviews er kommunerne blevet spurgt ind til, hvorvidt de har
anvendt Miljøbeskyttelseslovens §§24 eller 26a for at give påbud. Som det fremgår af figur 4.12 herunder,
svarer kun 15 pct. af de interviewede kommuner ja til dette spørgsmål, hele 79 pct. svarer nej.
Analyse af den målrettede drikkevandsbeskyttelse i Danmark
Side
40
af
88
MOF, Alm.del - 2022-23 (2. samling) - Bilag 88: Orientering om rapporten Målrettet drikkevandsbeskyttelse i Danmark
2652514_0041.png
Figur 4.112: Har I benyttet miljøbeskyttelseslovens §§ 24 og 26a om rådighedsindskrænkninger på arealer (med det
mål at beskytte drikkevandet mod forurening)?
15%
79%
5%
Ja
Nej
Ved ikke
N = 91. Kvantificering af spg.
fra interview: ”Har
I benyttet miljøbeskyttelseslovens §§ 24 og 26a om rådighedsindskrænkninger på arealer (med det
mål at beskytte drikkevandet mod forurening)?”. Kilde: Pluss Leadership
Kommunerne er i interviewet derudover blevet spurgt ind til, om der fra kommunalbestyrelsen er vilje til at
anvende §§24 og 26a som værktøj. Som illustreret i figur 4.13 herunder, svarer hele 70 pct. af de adspurgte
kommuner, at deres kommunalbestyrelse i forbindelse med indgåelse af frivillige aftaler om rådighedsind-
skrænkninger forinden har udtrykt vilje til ellers at gennemføre tiltaget via påbud.
Figur 4.123: Har kommunalbestyrelsen i jeres kommune i forbindelse med indgåelse af frivillige aftaler om rådig-
hedsindskrænkninger forinden udtrykt vilje til ellers at gennemføre tiltaget via påbud (miljøbeskyttelseslovens §§
24 og 26a)?
70%
19%
11%
Ja
Nej
Ved ikke
N = 91. Kvantificering af spg.
fra interview: ”Har
kommunalbestyrelsen i jeres kommune i forbindelse med indgåelse af frivillige aftaler om rådigheds-
indskrænkninger forinden udtrykt vilje til ellers at gennemføre tiltaget via påbud (miljøbeskyttelseslovens §§ 24 og 26a)?”. Kilde: Pluss Leadership
Når vi ser på de 70 pct. af kommunerne, hvor kommunalbestyrelsen har udtrykt vilje til at gennemføre til-
tag via påbud, og deler dette op på kommunegrupper, ser vi samme tendens, som beskrevet i de øvrige
dele af afsnit 4: Provinsby- og oplandskommunerne er den kommunetype, hvor den største andel har drøf-
tet muligheden om at anvende påbud. Således er det hele 86 pct. af de interviewede kommuner, der peger
på, at de i deres kommunalbestyrelse er villige til at benytte miljøbeskyttelseslovens §§24 og 26 a. Herefter
kommer landkommunerne (72 pct.) og til sidst hovedstads- og storbykommunerne, hvor kommunalbesty-
relsen i 44 pct. af kommunerne har udtrykt vilje til at benytte §§24 eller 26a. Fordelingen fremgår af figur
4.14 herunder:
Figur 4.134: Har kommunalbestyrelsen i jeres kommune i forbindelse med indgåelse af frivillige aftaler om rådig-
hedsindskrænkninger forinden udtrykt vilje til ellers at gennemføre tiltaget via påbud (miljøbeskyttelseslovens §§
24 og 26a)? Fordelt på kommunetype
Provinsby- og oplandskommune
Landkommune
Hovestads- og storbykommune
44%
72%
86%
17%
32%
11%
10%
24%
3%
Ja
Nej
Ved ikke
N = 91. Kvantificering af spg.
fra interview: ”Har
kommunalbestyrelsen i jeres kommune i forbindelse med indgåelse af frivillige aftaler om rådigheds-
indskrænkninger forinden udtrykt vilje til ellers at gennemføre tiltaget via påbud (Miljøbeskyttelseslovens §§ 24 og 26a)?”.
Fordelt på kommunetype.
Kilde: Pluss Leadership
Analyse af den målrettede drikkevandsbeskyttelse i Danmark
Side
41
af
88
MOF, Alm.del - 2022-23 (2. samling) - Bilag 88: Orientering om rapporten Målrettet drikkevandsbeskyttelse i Danmark
2652514_0042.png
I interviewene italesætter flere hovedstads- og storbykommunerne igen, at grunden til, at de i mindre grad
anvender paragrafferne, er, at de interne forhold i kommunen ikke gør det aktuelt:
”Selve
spørgsmålet
om §§24 og 26a har slet ikke været oppe i kommunen, da det ikke er vigtigt
for forholdende for denne kommune. Vores kommune har ikke brug for det, så det er overflødigt.”
(Hovedstads-/storbykommune, 25.000
49.999).
”Vores
udfordring er, at det ikke er de klassiske indsatser,
der skal være en del af vores drikke-
vandsbeskyttelse, da vi ikke er en landbrugskommune. Og derfor kommer vi heller ikke til at be-
nytte §§ 24 og 26a, da det i samme grad ikke er aktuelt for os.”
(Hovedstads-/storbykommune, 50.000
74.999).
Samme pointe fra tidligere i afsnit 4 kan derfor meningsfuldt genfortælles her: Gruppen af hovedstads- og
storbykommuner har færre opdyrkede arealer sammenlignet med fx land- samt provinsby- og oplandskom-
muner. De opdyrkede arealer er ofte dem, hvor det er meningsfuldt at overveje et eventuelt påbud på,
hvorfor anvendelsen af §§24 og 26a her ikke i lige så høj grad er meningsfuld som for de øvrige kommune-
grupper.
Hvis man igen konsulterer figur 4.14, fremgår det, at hhv. 86 og 72 pct. af kommunalbestyrelserne i pro-
vinsby-/oplandskommuner samt landkommune udtrykker vilje til at anvende paragrafferne. Dette står i
kontrast til figur 4.12, hvor kun 15 pct. af alle kommunerne i dag anvender §§24 og 26a aktivt.
Analysen viser således, at selvom der er et udbredt ønske om at anvende paragrafferne, er det kun meget
få kommuner, der aktivt gør det. De kvalitative interviews har vist, at en af de mest centrale forklaringer på
dette er, at kommunerne oplever store udfordringer, når takseringen skal fastsættes for den jord, der ind-
føres restriktioner på, jf. §§24 og 26a. Som nedenstående citater illustrerer, er der således et stort ønske
om, at der indføres mere vejledning på området, hvilket formentlig kunne få endnu flere kommuner til at
anvende §§24 og 26a:
”Prissætningen
har vist sig at være meget ressourcekrævende. Så jo klarere retningslinjer vi har
her desto bedre. Måske det endda burde stå i en lov. Selv beregningsmetoder stilles der spørgs-
målstegn ved. Der er behov for helt klare rammer for arbejdet. Jeg vil opfordre til at interessenter
på landsplan inviteres ind til en dialog, så man kan blive enige om rammerne for arbejdet. Lige nu
sidder alle kommuner, og kæmper den samme kamp. Vi bruger for meget procestid på det, ift.
hvad vi får ud af det. Grundet usikkerhed omkring taksering, værktøjer mm.”
(Provinsby-/oplandskommune, under 25.000).
”Vi
har de to paragraffer. Det er OK. Den store kamp er dog erstatningens størrelse, og der mang-
ler vi hjælp - det er det helt store problem. Der mangler enighed om størrelse på erstatningerne.
Vi må ikke betale for meget, men vi ved ikke, hvad der er for meget og for lidt. Vi har tilbudt land-
mændene 60T KR pr. hektar. Men de vil have 120T KR pr. hektar. Vi mangler angivelse af erstat-
ningens størrelse. Det tager mega lang tid. BNBO-aftaler skal nås på tre år
det er naivt, når der
mangler lovgrundlag, vejledninger m.v. Der er mange benspænd.”
(Landkommune, 75.000
100.000)
Analyse af den målrettede drikkevandsbeskyttelse i Danmark
Side
42
af
88
MOF, Alm.del - 2022-23 (2. samling) - Bilag 88: Orientering om rapporten Målrettet drikkevandsbeskyttelse i Danmark
4.4 Inspirationscases til at belyse det gode arbejde med arealrestriktioner
I arbejdet med at sikre frivillige aftaler, er der nogle kommuner og vandforsyninger, der træder frem som
eksempler på, hvordan det kan lykkes. Det følgende afsnit tager udgangspunkt i det kvalitative interview-
materiale og giver derigennem eksempler på, hvilke greb kommuner og vandforsyninger gør brug af for at
komme i mål med frivillige aftaler, samt hvilke forhold der gør sig gældende, når arbejdet med at lande fri-
villige aftaler flasker sig. Inkluderet i inspirationscasene er også et eksempel på, hvad der gør sig gældende,
når aftalerne ikke kommer i mål, og hvilke udfordringer der er forbundet med at indgå frivillige aftaler om
arealrestriktioner.
Når det lykkes
Centrale faktorer i forhold til det gode arbejde med at indgå frivillige aftaler om arealrestriktioner er dialog-
baseret fremgangsmåde, tydelig rammesætning og alsidige medarbejderkompetencer. De første to cases
uddyber disse faktorer set fra kommunernes perspektiv. Den tredje case tager udgangspunkt i en mindre
vandforsynings arbejde med at indgå aftaler om arealrestriktioner i BNBO. Denne case er inkluderet som
eksempel på, hvilke foranstaltninger der kan skabe fremdrift i arealrestriktionsarbejdet i vandforsynings-
regi. Casen illustrerer, ligesom de to første cases, at dialogbaseret fremgangsmåde og tydelig rammesæt-
ning er vigtige elementer i arbejdet med at indgå frivillige aftaler. Dertil tjener casen som inspiration til,
hvordan aftalerne konkret kan gribes an.
Når det ikke lykkes
Den sidste case fremhæver en landkommune, som ikke har haft succes med at få gennemført arealrestrikti-
oner endnu, for at belyse centrale udfordringer i arbejdet med at indgå frivillige aftaler. Casen har fokus på
to vigtige faktorer: manglende tid og uklare overordnede rammer.
Analyse af den målrettede drikkevandsbeskyttelse i Danmark
Side
43
af
88
MOF, Alm.del - 2022-23 (2. samling) - Bilag 88: Orientering om rapporten Målrettet drikkevandsbeskyttelse i Danmark
2652514_0044.png
Landkommune med indbyggertal under 25.000
I denne landkommune har man haft succes med at udforme frivillige aftaler om arealrestriktioner og der-
ved undgå påbud. Kommunen fremhæver særligt to faktorer, der har været vigtige i arbejdet med at indgå
frivillige aftaler, nemlig
dialogbaseret fremgangsmåde
og
tydelig rammesætning.
Dialogbaseret fremgangsmåde med fokus på åbenhed, god tone og uformel samtale
Kommunen fremhæver, i samklang med andre kommuner, at det i arbejdet med at sikre frivillige aftaler om
arealrestriktioner har været vigtigt at skabe tillid og fortrolighed mellem vandværker, lodsejere og forvalt-
ning. Kommunen har muliggjort denne tillid gennem en åbenhed omkring deres myndighedspraksis og ved
at føre en uformel samtale med lodsejere og vandværker
– såkaldte ’køkkenbordsmøder’ –
hvor parterne
kan drøfte sagen i trygge rammer med respekt for hinandens synspunkter. Som andre kommuner fremhæ-
ver denne landkommune også, at indgåelse af frivillige aftaler kræver tålmodighed og gensidig forståelse.
Kommunen lægger vægt på ikke at spille en formynderisk rolle, men at optræde som et støttende organ i
dialogen mellem lodsejer og vandværk.
”Vi
oplever også, at vandværkerne gerne kommer, når de har problemer eller tvivl, så det er godt,
at der en støtte og fortrolighed mellem forvaltningen og vandværkerne. Det er et lille samfund,
hvor vi spiller med åbne kort og holder en god tone.”
Tydelig rammesætning med fokus på lige vilkår og gennemsigtighed
En problematik, som går på tværs af kommunerne, når det gælder arbejdet med frivillige aftaler, er prissæt-
ning af jord. Som en del af denne problematik nævner en række kommuner, at arbejdet med frivillige afta-
ler går trægt, fordi lodsejere afventer hinanden i forsøget på at få samme eller bedre vilkår. De vil, som cita-
tet nedenunder illustrerer, ikke snydes. Vandværkerne i denne landkommune har forsøgt at omgå denne
problematik ved at tilbyde samme erstatning til alle lodsejere, så alle garanteres samme vilkår. Det har sat
gang i processen, at lodsejere har udsigt til samme vilkår i de frivillige aftaler, og det har også lettet selve
processen med at få opgjort en pris på jorden, at man fra start har fastsat en gennemsnitspris.
”Vi
har meget fokus på de frivillige aftaler. Alle vandværker er blevet enige om, hvordan prislejet
skal ligge for opkøbet. Det gør, at lodsejerne ikke føler sig snydt. Kommunen har deltaget til de
møder, der har været mellem vandværker og lodsejere. Man ved ikke, hvad man har i vente i
2023, og det gør, at man gerne vil have aftalen ud af verden. Vandværkerne har internt aftalt den
pris uden kommunens indblanding. Ved køb af jord har vi været inde og se, hvor prisniveauet har
ligget på lignende ejendomshandler.”
I denne case er det altså særligt den dialogbaserede fremgangsmåde, hvor kommunen bl.a. har afholdt køk-
kenbordsmøder, kombineret med en tydelig rammesætning, hvor vandværker på forhånd er blevet enige
om prislejet på opkøb af jord, der har resulteret i fremdrift i arbejdet med arealrestriktioner. Tilsammen har
denne fremgangsmåde og rammesætning gjort det muligt at gennemføre frivillige aftaler og undgå påbud.
Analyse af den målrettede drikkevandsbeskyttelse i Danmark
Side
44
af
88
MOF, Alm.del - 2022-23 (2. samling) - Bilag 88: Orientering om rapporten Målrettet drikkevandsbeskyttelse i Danmark
2652514_0045.png
Provinsby/oplandskommune med indbyggertal mellem 25.000 og 50.000
I følgende case med en landkommune har man også haft succes med at lave frivillige aftaler om arealre-
striktioner. Hvor den ovenstående kommune peger på
dialogbaseret fremgangsmåde
og
tydelig ramme-
sætning
som vigtige faktorer i deres arbejde med at lave arealrestriktioner, peger denne kommune på
alsi-
dige kompetencer, viden
og
erfaring
i medarbejderstaben som afgørende for deres arbejde med at fast-
lægge arealrestriktioner.
Alsidige medarbejderkompetencer
Kommunen beskriver, ligesom ovenstående kommune, hvordan åben dialog og uformelle kaffemøder er en
vigtig ingrediens i arbejdet med at lave aftaler om arealrestriktioner. Kommunen understreger dernæst, at
der kræves nogle helt særlige kompetencer til at indgå frivillige aftaler, som ikke findes hos den gængse
sagsbehandler.
”Det
trækker nogle ressourcer fra os, hvis vi tager §§ 24 og
26a i miljøloven i brug. Men vi er rig-
tig gode til det, og andre kommuner kontakter os ofte for at høre, hvordan vi får lavet alle de fri-
villige aftaler. Det kræver nogle helt andre kompetencer end dem, som forvaltningen er vant til
på det her område, såsom ingeniører, geologer mv. Det skal være nogle mennesker, der ved,
hvordan man lukker aftaler og kan forstå kompleksiteten i opgaven.”
”Vi
tager eksperter ind, kalder en spade for en spade, og så bruger jeg også 1-3 aftener om ugen
med at lave aftaler med vandværkerne og landmændene. Vi får næsten en frivillig aftale hver
gang. Der er også meget respekt omkring min person. Jeg har været i kommunen i alt for mange
år, jeg har masser af erfaring på området og ved, hvad der skal til."
I denne kommune er den helt store udfordring, at der er 70 vandværker, som alle er drevet af frivillige
kræfter. Kommunen beretter, hvordan de sidder med ved dialogmøder om de frivillige aftaler sammen med
vandværksformænd, vandværkets kasserer og den pågældende lodsejer. En aftale er sjældent landet efter
første møde, og derfor skal der ofte flere møder til. I den nedenstående række af citater, fortæller kommu-
nen om, hvordan det foregår i praksis, når der bliver indgået aftaler.
”Det
bliver nok omkring halvdelen af vandværkerne, vi kommer til at give påbud. Det betyder, at
vi skal lave ekspropriationssager, der skal op hos kommunen
netop der kommer der skattefri-
hed. Det kan jeg godt forstå, at landmændene vil
men det trækker bare rigtig mange ressour-
cer, der skal bruges på det. Det er vores opgave at facilitere den proces, at der laves aftaler. Hvis
ikke der kan laves aftaler, så er det os, der må lave påbud. Det kan være, at vi kommer ud i den
proces, men det håber jeg selvfølgelig ikke. Vi tager nogle håndfulde vandværker ad gangen, da
vi ikke kan rumme alle 70 vandværker på en gang.”
”Jeg
har de kompetencer, der skal til. Vi tager faciliteringsopgaverne, mens eksterne konsulenter
tager af de meget store og tekniske beregninger.”
”Det
er vores vandværksformand og hans kasserer der er med til møderne med landmændene i
forhold til de frivillige aftaler. Vi står med åbne kort. Det er 70 dialogmøder rundt omkring om
frivillige aftaler. Det er sjældent, at vi lander en aftale med første møde
andre gange tager vi
dem bare på Teams.”
Analyse af den målrettede drikkevandsbeskyttelse i Danmark
Side
45
af
88
MOF, Alm.del - 2022-23 (2. samling) - Bilag 88: Orientering om rapporten Målrettet drikkevandsbeskyttelse i Danmark
2652514_0046.png
”Samarbejdet fungerer rigtig godt.
Vi holder regelmæssige møder og drikker kaffe med dem.
Der er stor tillid til os, selvom vi nogle gange kommer med nej-hatten. Det er noget, man vænner
sig til.”
Kommunen oplever, at fordi opgaven med at lave aftaler om arealanvendelser er vanskelig og kompleks, er
det afgørende at sidde med stor erfaring og viden på området, samt have kompetencer, der rækker ud over
det, forvaltningen er vant til. Selvom kommunen tilkendegiver, at de har de kompetencer, der skal til, påpe-
ger de også, at det vil løfte kvaliteten af deres arbejde, hvis der blev ansat en medarbejder, som ’kan noget
andet’ end ingeniører og geologer specifikt til denne opgave.
Denne case illustrerer således et forhold, som mange kommuner er enige om; at de frivillige aftaler kræver
særlige, alsidige medarbejderkompetencer. Da mange af kommunerne ikke har disse kompetencer, er
denne case derfor langt fra repræsentativ. Den belyser snarere en sjældenhed. At der i denne kommune
faktisk sidder en medarbejder med mange års erfaring og viden til at udføre det komplekse arbejde. Derfor
peger casen også på en skrøbelighed i den nuværende drikkevandsbeskyttelse og et opmærksomhedspunkt
i det kommende arbejde med på landsplan at skabe fremdrift i de frivillige aftaler; nemlig det faktum, at
mange kommuner oplever ikke at have de nødvendige kompetencer til at lave aftaler om arealrestriktioner
særligt indenfor det juridiske og forhandlingsmæssige område.
Analyse af den målrettede drikkevandsbeskyttelse i Danmark
Side
46
af
88
MOF, Alm.del - 2022-23 (2. samling) - Bilag 88: Orientering om rapporten Målrettet drikkevandsbeskyttelse i Danmark
2652514_0047.png
Vandforsyning i landkommune med under 25.000 indbyggere
Følgende case er inkluderet i nærværende analyse som et eksempel på, hvordan en mindre forsyning har
løst opgaven med at lave arealrestriktioner i forbindelse med BNBO-opgaven. Nedenstående skal derfor
forstås indenfor rammen af BNBO og tjene som inspiration til arbejdet med at lave frivillige aftaler om are-
alrestriktion også udenfor BNBO-opgaven.
Ligesom kommunerne i de to første cases lægger vandforsyningen vægt på vigtigheden af dialogbaseret
fremgangsmåde og tydelig rammesætning. Pågældende vandforsyning fortæller desuden, at de har haft
succes med først og fremmest at behandle lodsejere ens og give dem information samtidig. Arbejdet med
at lave aftaler om arealer startede således med, at alle relevante lodsejere blev indkaldt til et fællesmøde
hos forsyningen, som informerede dem om sagen og om vigtigheden af at beskytte grundvandet i BNBO.
Forsyningen gav derpå lodsejerne følgende tre muligheder: 1) Lodsejer afgiver jorden, og vandforsyningen
udbetaler erstatning; 2) Lodsejer beholder jorden, men dyrker ikke på den, og vandforsyningen betaler en
engangsydelse. Aftalen tinglyses; 3) Lodsejer udlejer jorden til vandforsyningen på 5 års basis.
Gennem denne model har vandforsyningen fået 21 aftaler i stand på forholdsvis kort tid. Langt størstedelen
af lodsejerne har valgt model 2, hvor de beholder jorden og får udbetalt en erstatning for ikke at dyrke den.
Prisen på jord er udregnet i forhold til, hvad jord i øvrigt er sat til i kommunen. Forsyningen udtaler føl-
gende om processen:
”Vores
tilgang til BNBO-aftaler har været at være ordentlige, hvor vi behandler alle ens. Kommu-
nen har været godt med og hjulpet os en masse. Vi har været gode til at indgå BNBO-aftaler. Vi
har også indkaldt alle lodsejere til et møde i foråret, hvor der var en dagsorden. Vi har allieret
også med en konsulent, som har stået for forhandlinger, og så en fra kommunen, som har været
repræsentant. Der har været forhandlinger, og vi er kommet så langt nu. Mange har valgt at
modtage en erstatning, men stadig beholdt jorden. Vi har givet ens erstatning. Vores samarbejde
er fornuftigt, og vi er respekteret i området.”
Vandforsyningen understreger, at det har haft stor betydning, at lodsejere er blevet behandlet ens og or-
dentligt. Formanden for de enkelte private vandværker i kommunen er også landmand, og derfor har vand-
forsyningen vurderet det ekstra vigtigt at skabe en ensartet proces og give en ’ordentlig pris’.
Denne case er et eksempel på, hvordan en vandforsyning har løst en udfordring, som optræder på tværs af
materialet, nemlig at få prissat og gennemført arealrestriktioner som forsyning eller vandværk. Bemærk,
som nævnt, at vandforsyningen her taler om BNBO-aftaler alene.
Analyse af den målrettede drikkevandsbeskyttelse i Danmark
Side
47
af
88
MOF, Alm.del - 2022-23 (2. samling) - Bilag 88: Orientering om rapporten Målrettet drikkevandsbeskyttelse i Danmark
2652514_0048.png
Landkommune med under 25.000 indbyggere
I følgende case med en landkommune har man ikke haft held til at lave frivillige aftaler endnu. Arbejdet er
påbegyndt, og der er velvillighed fra alle sider, men i praksis er arbejdet svært på grund af flere forskellige
forhold. Denne case skal illustrere kommunernes udfordringer med at lave frivillige aftaler om arealrestrik-
tioner. Hvor de tre foregående cases har peget på, hvilke faktorer der skal til for at lykkes med aftalerne
(med fokus på
fremgangsmåde, rammesætning
og
medarbejderkompetencer),
peger denne case på, hvor
nogle af de store udfordringer i arbejdet er.
Kommunens medarbejdere peger i det følgende på, at arbejdet med arealrestriktioner og frivillige aftaler er
meget tidskrævende, og at de som sagsbehandlere mangler faste rammer.
Manglende tid
og
uklare over-
ordnede rammer
træder derfor frem her som særligt vigtige elementer i arbejdet med at indgå frivillige af-
taler. Disse elementer er også fremtrædende i det øvrige materiale i forhold til arealrestriktioner, og casen
skal derfor læses som eksempel på mere generelle udfordringer.
I de udvalgte, nedenstående citater indgår to interviewpersoner (A og B), da den pågældende landkom-
mune stillede op med to medarbejdere til interview. Her forklarer de, hvordan de overordnede rammer for
dem som sagsbehandlere er uklare, og de oplever at sætte alle kræfter ind på noget, som måske er spildt
tid og arbejde.
A:
”Ja,
altså, jeg synes, det er svært, sådan som systemet er. Personligt kunne jeg godt tænke
mig, at hele det koncept med frivillige aftaler og alt det her, at det eksisterede ikke.
Altså fordi, at der er enormt meget arbejde i det.”
B:” Ja, og det er jo frivillig tvang.”
A:
”Altså
ja, hvor vi i sidste ende kan tvinge dem til det. Altså, jeg kunne godt se ud fra et sam-
fundsmæssigt perspektiv, at så kunne det måske give meget mere mening, at man havde lavet
meget faste rammer. For så var det sådan, det var. Ja, altså lige som man har gjort på 25 meter
zonerne. Og at der så måske var en mulighed for, at kommunen
kunne vurdere ”Her giver det ikke
mening at beskytte af den ene eller den anden årsag.”
B:
”Men
jeg synes, hele det her setup med det er så fluffy.”
A:
”Ja,
og vi bruger meget energi på hver enkelt ting, og det enkelte vandværk og de enkelte lods-
ejere skal bruge enormt meget energi og ressourcer og kræfter på at finde ud af, hvad er det, det
her drejer sig om. Og på noget, som i virkeligheden alligevel kan ende i sidste instans med, at de
bare får at vide, jamen, sådan er det. I skal. Ja, så det virker. Det kan godt virke som, at det må-
ske godt kunne blive spildt arbejde. Ja, at vi har brugt så mange kræfter på noget, der så ender
med ingenting.”
De kommunale medarbejdere efterspørger fastere rammer, så man undgår spildt arbejde. De peger på, at
hverken de som kommune eller vandværkerne besidder de rette juridiske kompetencer til at varetage op-
gaven med at indgå frivillige aftaler om arealrestriktioner.
Analyse af den målrettede drikkevandsbeskyttelse i Danmark
Side
48
af
88
MOF, Alm.del - 2022-23 (2. samling) - Bilag 88: Orientering om rapporten Målrettet drikkevandsbeskyttelse i Danmark
2652514_0049.png
A:
”Jamen,
nok på den måde, at det jo ret meget er
op til vores egen erfaring og viden og så,
hvordan det hele bliver. Der er tusind forskellige løsninger, man kan vælge, og vi er måske ikke
helt i stand til at vurdere, hvilken en der er den bedste. Og det er heller ikke sikkert, hverken vand-
værket eller landmanden er det. Ja, så er der altså hele det her system med landbrugsstøtte, ord-
ninger og skattefritagelse. Der er så meget juridisk, som vi jo heller ikke må. For vi er jo ikke juri-
ster. For der har været nogle sager med, hvor
de ikke
kunne få skattefritagelse, fordi det ikke var
klart nok fra kommunens side, og der ikke var specificerede steder på den enkelte matrikel og
sådan nogle ting, så de også ændrede spillereglerne lidt undervejs. Og plus, at det tager jo så
lang tid at få Skat til at forholde sig til tingene.”
B:
”Ja,
og så også det, at hvis vi så kommer til at ende på en løsning, der så var en lille smule juri-
disk skæv, så kan det være, at landmandens tilskud til et eller andet forsvinder. Så står vi med
den. Selvfølgelig gør vi, hvad vi kan for at læse op på tingene og sætte os ind i det og søge viden
alle mulige steder. Men det er jo ikke sikkert, vi har fundet lige præcis det bedste.”
(Landkommune)
Medarbejdernes bekymring i forhold til, om de besidder de kompetencer, den erfaring og den viden taler
ind i den anden inspirationscase, som netop understreger vigtigheden af alsidige medarbejderkompeten-
cer. Det er særligt juridiske og forhandlingsmæssige kompetencer, som kommunale medarbejdere efter-
spørger i arbejdet med at indgå frivillige aftaler om arealrestriktioner.
Analyse af den målrettede drikkevandsbeskyttelse i Danmark
Side
49
af
88
MOF, Alm.del - 2022-23 (2. samling) - Bilag 88: Orientering om rapporten Målrettet drikkevandsbeskyttelse i Danmark
2652514_0050.png
5 STATUS
SAMARBEJDET OM INDSATSEN
Indsatsen omkring den målrettede drikkevandsbeskyttelse omfatter en håndfuld aktører på forskellige ni-
veauer. Fokus her vil være på det formelle system forstået som vandforsyninger og myndighederne på lo-
kalt, regionalt og statsligt niveau.
De gennemførte interviews udtrykker helt generelt en klarhed i forhold til, hvilke ansvar der ligger på hvilke
niveauer
fra forsyninger, over kommuner, til regionale og statslige myndigheder. Selv om der er flere ak-
tører inde over, er det indtrykket, at man godt ved, hvem der har hvilket ansvar.
CENTRALE POINTER
Der er en positiv oplevelse af samarbejdet mellem vandforsyninger og kommuner om indsatsen.
Regionerne har en mindre fremtrædende rolle, hvilket er naturligt efter den ansvarsdeling på området, der
blev en konsekvens af kommunalreformen i 2007. Regionerne er mindre synlige for vandforsyningerne
men en samarbejdspart for kommunerne, om end i varierende grad.
På det statslige niveau er det primært Miljøstyrelsen, man forholder sig til. Naturstyrelsen, Styrelsen for
Patientsikkerhed og Forsyningssekretariatet er også aktører, men omtales i mindre grad. Beskrivelsen af
Miljøstyrelsen set fra det kommunale perspektiv er blandet, og flere udtrykker, at styrelsen er en mindre
synlig aktør, end man oplever et behov for. Der efterspørges mere vejledning fra styrelsen.
Samarbejdet er generelt kendetegnet ved, at de ansvarlige aktører ser det som velfungerende. Det går dog
igen i såvel survey som interviews, at der i mange kommuner er en begrænsning på ressourcesiden; ofte er
der kun et halvt til et enkelt årsværk til at arbejde med indsatsen.
Et velfungerende, lokalt vandsamarbejde peger i retning af en bedre, lokal indsats.
Samarbejdet har en tendens til at
virke stærkere de steder, hvor en ”stærk aktør” er drivende, enten i
form af en kommune eller en vandforsyning med en vis størrelse og en over gennemsnitlig ressource- og
kompetencebase.
5.1 Samarbejdet mellem vandforsyninger og kommuner
Siden de kommunale vandforsyninger i 2010 blev selskabsgjort med det mål at adskille drift og myndighed,
har de været kommunalt ejede, men ikke en del af den kommunale forvaltning. Dertil er der de mange pri-
vate og forbrugerejede selskaber. Såvel survey som interviews peger på et oplevet, godt samarbejde mel-
lem vandforsyninger og kommuner om den målrettede drikkevandsindsats. Vandforsyningerne angiver, at
de ser sig som del af arbejdet med Indsatsplanerne, og at de har tæt dialog med den kommunale myndig-
hed.
Vandforsyningerne har en tendens til at opleve et lidt bedre samarbejde med kommunerne end den anden
vej, men begge parter udtrykker i såvel survey som i interviews, at det fungerer godt i hverdagen.
Der er helt naturligt store forskelle ift. de forudsætninger som mindre, forbrugerejede selskaber har i for-
hold til de store, kommunalt ejede forsyninger. Men der er ikke entydige indikationer i retning af sammen-
hænge mellem oplevet kvalitet i samarbejdet og ejerformen. Der er det i forhold til, hvor meget de helt
store vandforsyninger kan sætte ind med, når det kommer til ressourcer og kompetencer, hvilket afslutnin-
gen af dette afsnit adresserer. Variationen ift. de private vandforsyninger illustreres i nedenstående citater.
Analyse af den målrettede drikkevandsbeskyttelse i Danmark
Side
50
af
88
MOF, Alm.del - 2022-23 (2. samling) - Bilag 88: Orientering om rapporten Målrettet drikkevandsbeskyttelse i Danmark
2652514_0051.png
Nogle kommuner udtrykker en vis skepsis i forhold til de mindre, forbrugerejede vandforsyningers evne til
fremadrettet at kunne levere på de stigende krav og den stigende kompleksitet. Fx i form af den passende
overvågning af vandkvaliteten eller evnen til at indgå i komplekse forløb på arealrestriktioner.
”Jeg
er mere bekymret for driften af vandværkerne og mangel på kompetencer i forhold til be-
skyttelse og drift, da der er mange små private vandværker. Det er nok det større problem egent-
ligt (…). Derudover oplever vi også, at de somme tider
ikke vil erkende problemer og træffe de
afgørende beslutninger.” (Landkommune)
Billedet er dog ikke entydigt, og en anden kommune med mange forbrugerejede forsyninger peger på et
generelt godt samarbejde om indsatsen.
”Vi
har 14 private vandværker og oplever et godt samarbejde. Vi har ingen kommunal vandforsy-
ning. De private er drevet på forskelligt niveau
nogle er drevet af frivillige og andre af professio-
nelle og ansatte, driftsfolk osv. Der er et velfungerende kontaktudvalg for vandværker i kommu-
nen, og vi har sekretariatsrollen og står for at afholde møderne, udveksler erfaringer og idéer og
holder oplæg om noget der er oppe i tiden (Landkommune)
Figur 5.1 underbygger oplevelsen af et oplevet godt samarbejde set fra vandforsyningernes side op mod
den kommunale myndighed og uanset om der er tale om kommunale eller forbrugerejede forsyninger, er
de kritiske røster få.
Det er dog værd at notere, at 26 pct. af de kommunalt ejede vandforsyningerne og 33 pct. af de forbruger-
ejede vandforsyninger udtrykker sig kritisk i forhold til samarbejdet med andre forsyninger om grundvands-
beskyttelsen
(”i mindre grad” eller ”slet ikke” et godt samarbejde om grundvandsbeskyttelsen).
Figur 5.1: I hvor høj grad oplever du,
at … (Vandforsyningernes besvarelser)
... der er et godt samarbejde om grundvandsbeskyttelse
mellem dit og andre vandforsyningsselskaber?
... der er et godt tværkommunalt samarbejde om
grundvandsbeskyttelsen
... der er et godt samarbejde mellem kommunen og
vandforsyningsselskabet
... der er et godt samarbejde om grundvandsbeskyttelse
mellem dit og andre vandforsyningsselskaber?
... der er et godt tværkommunalt samarbejde om
grundvandsbeskyttelsen.
... der er et godt samarbejde mellem kommunen og
vandforsyningsselskabet.
I høj grad
I nogen grad
Hverken/eller
31%
39%
60%
Kommunalt ejet
28%
29%
25%
39%
72%
26%
23%
13%
18%
8%
8% 11%
26%
2%
Forbrugerejet
10%
32%
12%
4%
30%
21%
18%
7%
5%5%
I mindre grad
Slet ikke
N = 93. Spg.
”I
hvor høj grad oplever du, at der er et godt samarbejde om grundvandsbeskyttelse
mellem dit og andre vandforsyningsselvskaber?” ”
I
hvor høj grad oplever du, at
der er et godt samarbejde mellem kommunen og vandforsyningsselvskabet?” ”
I hvor høj grad oplever du, at der er et
godt tværkommunalt samarbejde om grundvandsbeskyttelsen”
Kilde: Oxford Research
Analyse af den målrettede drikkevandsbeskyttelse i Danmark
Side
51
af
88
MOF, Alm.del - 2022-23 (2. samling) - Bilag 88: Orientering om rapporten Målrettet drikkevandsbeskyttelse i Danmark
2652514_0052.png
Den primære forklaring her ligger formentlig i, at langt hovedparten af vandforsyningerne alene indhenter
vand fra én kommune, og at samarbejdet med naboforsyninger opleves som mindre aktuelt.
Figur 5.2: Fordeling over antallet af kommuner, som vandforsyningerne indvinder vand fra
1 Kommune
2 Kommuner
3 eller flere kommuner
11%
9%
81%
N = 93. Spg.” Hvor mange kommuner indvinder vandforsyningsselskabet vand fra/hvor mange kommuner har indvindingsoplande til jeres vandforsy-
ning?” Kilde: Oxford Research
Det er meget få kommuner, der angiver, at man oplever et dårligt samarbejde med forsyningerne. Så det
positive billede fra forsyningernes blik på samarbejdet med kommunerne spejles i figur 5.3.
Figur 5.3: I hvor høj grad oplever du,
at …
(Kommunernes besvarelser)
... der er tilstrækkelig dialog om grundvandsbeskyttelse
internt i den kommunale forvaltning?
24%
45%
8%
22%
1%
... der er et godt samarbejde mellem kommunen og
vandforsyningsselskabet.
52%
34%
8% 6%
... der er et godt tværkommunalt samarbejde om
grundvandsbeskyttelsen.
32%
37%
12%
17%
1%
I høj grad
I nogen grad
Hverken/eller
I mindre grad
Slet ikke
N = 91.
Spg. ”I
hvor høj grad oplever du, at der er tilstrækkelig dialog om grundvandsbeskyttelse internt i den kommunale forvaltning?”
I hvor høj
grad oplever du, at
der er et godt samarbejde mellem kommunen og vandforsyningsselvskabet?” ”
I hvor høj grad oplever du, at der er et godt tvær-
kommunalt samarbejde om grundvandsbeskyttelsen” Svarkategorien ”Ved ikke” er ikke taget med.
Kilde: Oxford Research
Kommunerne er en anelse mere kritiske ift. oplevelsen af det tværkommunale samarbejde, hvilket også
fremgår af figur 5.3.
Analyse af den målrettede drikkevandsbeskyttelse i Danmark
Side
52
af
88
MOF, Alm.del - 2022-23 (2. samling) - Bilag 88: Orientering om rapporten Målrettet drikkevandsbeskyttelse i Danmark
2652514_0053.png
De mindre kommuner er afhængige af et tættere samarbejde med andre kommuner i området og anven-
der disse uformelle netværk som en central del af vidensdelingen.
”Jeg
bruger nabokommunen meget. Jeg ringer til dem, og i [kommune] sidder der en mere på
grundvand, og hun ved nogle gange lidt mere (…). Vi ses i jordgruppemøderne.”
(Hovedstadskommune)
Der er ikke nævneværdig forskel i oplevelsen af samarbejdet med kommunerne om indsatserne, når man
skelner mellem kommunalt ejede vs. forbrugerejede vandforsyninger, som det fremgår af nedenstående
figur.
Der er dog en vis kritisk røst i forhold til manglende samarbejde med andre vandforsyninger, når man ser
det fra de forbrugerejede vandforsyningers perspektiv. Nogle af disse forsyninger oplever at stå mere alene
med indsatsen (12 pct.
angiver ”slet ikke” ift. samarbejde,
hvor det for de kommunalt ejede kun er 4 pct.).
Figur 5.4:
I hvor høj grad oplever du at …
(vandforsyninger)
Forbrugerejet
... der er et godt samarbejde om grundvandsbeskyttelse
mellem dit og andre vandforsyningsselskaber?
... der er et godt samarbejde mellem kommunen og
vandforsyningsselskabet.
... der er et godt tværkommunalt samarbejde om
grundvandsbeskyttelsen.
... der er et godt samarbejde om grundvandsbeskyttelse
mellem dit og andre vandforsyningsselskaber?
... der er et godt samarbejde mellem kommunen og
vandforsyningsselskabet.
... der er et godt tværkommunalt samarbejde om
grundvandsbeskyttelsen.
I høj grad
I nogen grad
30%
60%
41%
28%
25%
11%
11%
29%
23%
7% 4%
0%
17%
18%
26%
7%
8%
0%
2%
0%
11%
31%
25%
72%
23%
3%
Kommunalt ejet
29%
39%
13%
8%
Hverken/eller
I mindre grad
Slet ikke
N = 93.
Spg. ”I
hvor høj grad oplever du, at der er et godt samarbejde om grundvandsbeskyttelse
mellem dit og andre vandforsyningsselvskaber?” ”
I
hvor høj grad oplever du, at
der er et godt samarbejde mellem kommunen og vandforsyningsselvskabet?” ”
I hvor høj grad oplever du, at der er et
godt tværkommunalt samarbejde om grundvandsbeskyttelsen”
Kilde: Oxford Research.
Når vi ser på de (18) forsyninger i den gennemførte survey, der indvinder vand fra mere end én kommune,
tegner der sig et billede af en tydelig variation i oplevelserne i forhold til kommunernes tilgang til kompe-
tenceniveau, prioritering og samarbejde med forsyningerne, ligesom kommunernes implementering af ind-
satsplanerne opleves forskelligt. Det underbygger et billede fra forsyningerne om en ret forskellig praksis på
tværs af landets kommuner i arbejdet med drikkevandsbeskyttelsen. De forsyninger, der har svaret her, er
de 20 pct. af forsyningerne, der indvinder vand fra flere kommuner og dermed har erfaringer med forskel-
lige kommuners praksis på området.
Analyse af den målrettede drikkevandsbeskyttelse i Danmark
Side
53
af
88
MOF, Alm.del - 2022-23 (2. samling) - Bilag 88: Orientering om rapporten Målrettet drikkevandsbeskyttelse i Danmark
2652514_0054.png
Figur 5.5:
I hvor høj grad oplever du variation i samarbejdet med de forskellige kommuner i forhold til… (vandforsy-
ninger, der har opgivet, at de indvinder vand fra mere end én kommune).
…. kommunernes prioritering af ressourcer til grund-
og
drikkevandsbeskyttelse
28%
17%
17%
11% 6%
22%
... kommunernes kompetenceniveau til grund- og
drikkevandsbeskyttelse
17%
33%
11%
17%
11%
11%
... kommunernes prioritering af at få udviklet og
implementeret indsatsplanerne
11%
28%
28%
17%
6% 11%
… det generelle samarbejde mellem de forskellige kommuner
og vandforsyningsselskabet
11%
33%
11%
33%
11%
I høj grad
I nogen grad
Hverken/eller
I mindre grad
Slet ikke
Ved Ikke
N = 18. Spg.
”I
hvor høj grad oplever du variation i samarbejdet med de forskellige kommuner i forhold til kommunernes prioritering af ressourcer til
grund- og drikkevandsbeskyttelse?”
”I hvor høj grad oplever du variation i samarbejdet med de forskellige kommuner i forhold til
kommunernes
kompetenceniveau til grund- og drikkevandsbeskyttelse?”
I hvor høj grad oplever du variation i samarbejdet med de forskellige kommuner i forhold
til
kommunernes prioritering af at få udviklet og implementeret indsatsplanerne?” ”
I hvor høj grad oplever du variation i samarbejdet med de for-
skellige kommuner i forhold til det generelle samarbejde mellem de forskellige kommuner og vandforsyningsselskabet?” Kilde: Oxford Research
Nedenfor har vi set på kommunestørrelser i forhold til oplevet samarbejde om grundvandsbeskyttelsen.
Der er ikke et klart mønster bortset fra, at større kommuner mellem 75.000
100.000 indbyggere ser mere
kritisk på det tværkommunale samarbejde end andre kommuner. Bortset fra dette synes billedet at være
en variation, der i mindre grad handler om kommunestørrelse, og dermed kan hypotesen være, at det i hø-
jere grad er lokale forskelle uden klart mønster, der udtrykkes i den oplevede variation i samarbejderne.
Analyse af den målrettede drikkevandsbeskyttelse i Danmark
Side
54
af
88
MOF, Alm.del - 2022-23 (2. samling) - Bilag 88: Orientering om rapporten Målrettet drikkevandsbeskyttelse i Danmark
2652514_0055.png
Figur 5.6: I hvor høj grad oplever du,
at … (kommuner)
... der er et godt
… der er tilstrækkelig dialog
samarbejde mellem
om grundvandsbeskyttelse
kommunen og
internt i den kommunale
vandforsyningsselskabet.
forvaltning?
Over 100.000
75.000-100.000
50.000-74.999
25.000-49.999
Under 24.999
Over 100.000
75.000-100.000
50.000-74.999
25.000-49.999
Under 24.999
Over 100.000
75.000-100.000
50.000-74.999
25.000-49.999
25%
33%
18%
18%
29%
33%
50%
17%
56%
55%
45%
36%
71%
33%
11%
36%
34%
43%
29%
13%
38%
11%
14%
14%
5%
33%
11%
23%
26%
14%
7%
14%
22%
9%
8%
5%
3%
7%
14%
50%
55%
50%
57%
13%
... der er et godt
tværkommunalt
samarbejde om
grundvandsbeskyttelsen.
13%
10%
15%
38%
30%
17%
36%
67%
33%
19%
18%
8%
8%
Under 24.999
I høj grad
I nogen grad
Hverken/eller
I mindre grad
Slet ikke
N = 91.
Spg. ”I
hvor høj grad oplever du, at der er tilstrækkelig dialog om grundvandsbeskyttelse internt i den kommunale forvaltning?”
I hvor høj
grad oplever du, at
der er et godt samarbejde mellem kommunen og vandforsyningsselvskabet?” ”
I hvor høj grad oplever du, at der er et godt tvær-
kommunalt samarbejde om grundvandsbeskyttelsen” Kilde: Oxford Research
Vandforsyningslovens §12 angiver, at kommunerne skal nedsætte koordineringsfora i forbindelse med ar-
bejdet med indsatsplaner.
Derudover kan kommunernes vandværker etablere et samarbejde jf. §52b i vandforsyningsloven. Dette lo-
kale samarbejde kan kommunen påbyde efter §48 i vandforsyningsloven, hvis det skønnes nødvendigt.
Det er indtrykket fra interviewene, at erfaring med lokale vandsamarbejder bidrager positivt til arbejdet
med grundvandsbeskyttelsen, hvilket illustreres i såvel kommunernes som forsyningernes overvejende po-
sitive syn på disse samarbejder. Det varierer meget fra kommune til kommune, hvor meget disse samarbej-
der bringer med sig, og hvor meget der investeres i det fra såvel kommune som forsyninger.
Samarbejderne har forskellig karakter; fra relativt løse netværk fx i form af lokale kontaktudvalg til mere
formaliserede og forpligtende samarbejder. Det er især de sidste, der opleves som noget, der kan gøre en
mærkbar forskel.
Analyse af den målrettede drikkevandsbeskyttelse i Danmark
Side
55
af
88
MOF, Alm.del - 2022-23 (2. samling) - Bilag 88: Orientering om rapporten Målrettet drikkevandsbeskyttelse i Danmark
2652514_0056.png
”Grundvandsforum
med alle vandforsyninger er en aktiv spiller i at koordinere indsatsen. Vi har
givet påbud til nogle vandforsyninger om at komme med i dette samarbejde. Vi kan ikke helt af-
grænse oplandet. Indvindingsoplandene overlapper. Derfor skal man være fælles om at beskytte.”
(Bykommune)
Figur 5.7: Oplever du, at vandsamarbejdet bidrager til en effektiv grundvandsbeskyttelse? (Kommuner og vandfor-
syninger)
Kommune
21%
41%
15%
12%
9%
3%
Kommunalt ejet vandforsyning
24%
31%
21%
21%
0%
3%
Forbrugerejet vandforsyning
35%
24%
12%
12%
6%
12%
I høj grad
I nogen grad
Hverken/eller
I mindre grad
Slet ikke
Ved ikke
N = 184. Spg.
Oplever du, at vandsamarbejdet bidrager til en effektiv grundvandsbeskyttelse?” Kilde: Oxford Research
Det går igen i interviews, at tilstedeværelsen af en større forsyning eller en større kommune driver meget af
indsatsen omkring drikkevandsbeskyttelsen. Det er oplevelsen, at såvel ressourcer som kompetencer er
stærkere forankret, når der er en sådan ”stor aktør” i et område.
Det generelle billede i små og mellemstore kommuner er, at der i vandforsyningerne ofte er kompetencer
til stede i et omfang, som kommunerne ikke selv kan mønstre. Det samme gælder ved de store forsyninger,
uanset om disse forankres i en enkelt eller i flere kommuner. Tilsvarende er der et billede, hvor en større
kommune kan skabe et miljø, hvor der både er evnen (kompetencer og ressourcer) og viljen til at sikre ind-
satsen.
Et eksempel på det sidste er Aarhus Kommune og Aarhus Vand. Der er etableret et Grundvandsforum, dre-
vet af Aarhus Kommune, bestående af myndigheder (Aarhus Kommune, nabokommuner og Region) og in-
teressenter (vandforsyninger i Aarhus, vandforsyningsorganisationer og landbrugsorganisationer), og som
er det forum, hvor kommunens indsatsplaner bliver vendt under udarbejdning og implementering.
Dertil er der vandværkssamarbejdet, kaldet VPU, som er et samarbejde mellem alle almene vandværker i
Aarhus. Indsatserne på grundvandsbeskyttelse, som udføres af vandværkerne, udføres i fællesskab under
VPU,
og aktiviteterne finansieres gennem et ”kontingent” pr.
solgt m3, som hvert år fastsættes på bag-
grund af det forventede behov.
Det samme billede
omkring værdien af ”stærke aktører”
får man gennem interviews med de kommuner
omkring Hovedstaden, der samarbejder med HOFOR og med Novafos.
Analyse af den målrettede drikkevandsbeskyttelse i Danmark
Side
56
af
88
MOF, Alm.del - 2022-23 (2. samling) - Bilag 88: Orientering om rapporten Målrettet drikkevandsbeskyttelse i Danmark
2652514_0057.png
”Vi
har månedlige møder med HOFOR, hvor vandforsyning diskuteres. HOFOR leverer en årlig
rapport om vandindvindingen. HOFOR har lige afholdt møde, hvor de har informeret om DMS og
PFOS og om, at deres forsyningssikkerhed reduceres som følge af disse stoffer. Det er HOFOR, der
tager initiativet, og det er dem, der fungerer som videnskilde. Samarbejdet med de øvrige kom-
muner løb ud i sandet efter kommunalreformen.”
(Hovedstadskommune)
”HOFOR informerer
os om DMS og PFAS. De indkalder til månedlige møder om vand og spilde-
vand og leverer en årlig afrapportering om vandindvendingen.”
(Hovedstadskommune).
”Novafos kalder os ind til erfa-møder.
Der lærer vi af hinanden. De små vandselskaber er for små
til rigtigt at byde ind med noget.”
(Hovedstadskommune)
5.2 Oplevelsen af samarbejdet internt i kommunen om drikkevandsbeskyttelsen
Når vi spørger til samarbejdet internt i den kommunale forvaltning om grundvandsbeskyttelsen, svarer 69
pct., at samarbejdet i høj grad eller i nogen grad er tilstrækkeligt. 23 pct. har et mere kritisk syn på det in-
terne samarbejde i kommunen (figur 5.3). De kritiske røster er i interviewene kommet frem i forhold til
konkurrerende hensyn mellem forskellige politikområder, hvor byudvikling og erhvervsudvikling angives
som områder, der kan komme på tværs af hensynet til drikkevandsindsatsen.
”Det
er kendetegnende for mange kommuner, at folk har en tendens til at have skyklapper på, og
at de kender meget på eget område uden at høre bredt rundt i organisationen. For mange af de
andre er det økonomien, som er det vigtige, hvor vi har fokus på miljø og grundvandsbeskyttelse.
(…) Der er et optimeringspotentiale i forhold til at være bedre til
at samarbejde på tværs og lave
mere standardiseret administrationspraksis i forbindelse med indsatsplanerne.”
(Landkommune)
”Vi har brugt meget tid på at lære hinandens sprog. En ”naturmand”
synes, at naturen er det vig-
tigste, mens en ’vandmand’ synes, at
grundvandet er det vigtigste. Vi har brugt meget energi på
at formidle mellem hinanden, hvad det er, som er vigtigt.”
(Storbykommune)
Der er i interviewene en tendens til, at mindre kommuner oplever at have færre ressourcer til arbejdet med
den målrettede drikkevandsindsats, og at årsværk deles med andre, relaterede opgaver på miljø eller klima.
”Vores afdeling er ok til at blive hørt. Der bliver råbt op i teamet, hvis nogen glemmer os. Vi er en
lille kommune, vi sidder dør om dør og kan snakke om det. Man kender dem ovre i planafdelin-
gen, vi holder ståmøder, hvor vi fortæller om opgaver. Det er vi også blevet bedre til.”
(Mindre hovedstadskommune)
Analyse af den målrettede drikkevandsbeskyttelse i Danmark
Side
57
af
88
MOF, Alm.del - 2022-23 (2. samling) - Bilag 88: Orientering om rapporten Målrettet drikkevandsbeskyttelse i Danmark
2652514_0058.png
5.3 Samarbejdet med regionerne
Når man ser på kommunernes oplevelse af samarbejdet med regionerne på området, angiver 68 pct. af
kommunerne, at samarbejdet i høj grad eller i nogen grad er godt, mens det tilsvarende tal for vandforsy-
ningerne er hhv. 39 og 29 pct. Det skal ikke ses som udtryk for en meget kritisk indstilling til regionerne,
men afspejler, at det i højere grad er kommunerne end vandforsyningerne, der forholder sig til regionerne
som samarbejdspart.
Regionernes opgaver i forhold til punktkildeforureninger går igen i de interviews, der er gennemført. Ople-
velsen er, at der er meget kompetente vidensmiljøer i regionerne, men at de set fra det lokale perspektiv
har et afgrænset ansvar og derfor spiller en reduceret rolle efter kommunalreformen.
Figur 5.8: Oplever du, at der er et godt samarbejde omkring grundvandsbeskyttelse mellem region og hhv. kommu-
nen og vandforsyningsselskabet?
Kommune
35%
33%
11%
14%
3% 3%
Kommunalt ejet vandforsyning
11%
28%
24%
15%
9%
13%
Forbrugerejet vandforsyning
11%
18%
18%
2%
18%
33%
I høj grad
I nogen grad
Hverken/eller
I mindre grad
Slet ikke
Ved ikke
N = 184.
Spg. ”Oplever
du, at der er et godt samarbejde omkring grundvandsbeskyttelse mellem kommunen og regionen?”
”Oplever
du, at der er et
godt samarbejde omkring grundvandsbeskyttelse mellem vandforsyningsselskabet og regionen?” Kilde: Oxford Research
”Der
kunne godt være mere samarbejde. Jeg har måtte efterlyse oversigt over PFAS. Det kom kun,
fordi jeg bad om det (…). Vi har efterlyst et årligt
møde. Jeg ville gerne blive bedre opdateret på
de forskellige forureninger. Det er meget personafhængigt i forhold til regionens rolle.”
(Hovedstadskommune)
”Det
fungerer også fint. Nogle gange vil vi så bare ønske, at staten gav regionen nogle flere
penge
(…). Vi har også et vandværk,
hvor der er forurening fra en gammel losseplads. Vi prøver at
stoppe det, men det går langsomt.”
(Hovedstadskommune)
”Der
er også den krølle, at der er en udfordring mellem indsatsplaner og regionen. Det er sådan,
at regionen finder råstofområder, men de lægger dem også rask væk, hvor der ligger grund-
vandsbeskyttelse. Det giver noget tummel, da de ikke er så lydhøre over for vores ønske om at
beskytte grundvandet. Det er et hjørne og en niche det her.”
(Landkommune)
Analyse af den målrettede drikkevandsbeskyttelse i Danmark
Side
58
af
88
MOF, Alm.del - 2022-23 (2. samling) - Bilag 88: Orientering om rapporten Målrettet drikkevandsbeskyttelse i Danmark
2652514_0059.png
5.4 Samarbejde med statslige styrelser
Det statslige niveau er mere synligt for kommunerne end for vandforsyningerne bortset fra, at Forsynings-
sekretariatet under Erhvervsministeriet spiller en væsentlig rolle for de kommunale vandforsyninger i for-
hold til forsyningernes økonomiske rammer, hvilket som tema er uden for denne analyse.
Generelt refereres der i interviews til et godt samarbejde med Miljøstyrelsen om grundvandskortlægnin-
gen. Ellers er styrelsen lidt på afstand af kommunerne. De mindre kommuner oplever, at styrelsen er min-
dre synlig.
Nærværende analyse er gennemført samtidigt med et stort fokus på BNBO i kommunerne, hvorfor en del
kommentarer omkring Miljøstyrelsens synlighed og assistance i den forbindelse, naturligt har fyldt en del,
som nedenstående citater afspejler.
”Vi har haft en del kontakt med Miljøstyrelsen. Der er et godt samarbejde, men al for lang svar-
tid. Specielt er der for lange svartider
på BNBO’er, og vi har været i 4 år på det nu. Det har konse-
kvenser, for de kan ikke nå de opgaver, som staten selv stiller dem.”
(Hovedstadskommune)
MST kommer med gode vejledninger og god hjælpefunktion på hjemmeside. Du kan finde meget
information og hjælp der. Har haft mest med dem at gøre ift. BNBO, nemt at komme i kontakt
med dem, hvis man kender indgangspersonen. Kan være svært at finde ud af hvem man ellers
skal snakke med, hvis det handler om noget andet. Fungerer fint, når man har ansigter og navne.
(Landkommune)
I den gennemførte survey angiver 37 pct. af kommunerne og hhv. 27 og 35 pct. af vandforsyningerne at de i
mindre grad eller slet ikke oplever, at der er tilstrækkeligt med vejledning fra statslig side (figur 5.9). Neden-
stående citater giver et billede af oplevelserne fra interviews.
”Vi gør brug af de vejledninger, der kommer fra MST. Vi har også et tæt samarbejde med Styrel-
sen for Patientsikkerhed, når vi oplever problemstoffer
det fungerer fint, når de bliver hevet
ind.”
(Hovedstadskommune).
”Desværre er det ikke så meget, man hører fra dem på det område. Engang udgjorde Miljøstyrel-
sen et fagcenter
sådan er det ikke mere, synes jeg. Dengang havde de miljøcentre; regionale
centre, som man kunne have faglig dialog med om vandemner, men det blev lavet om. Vandom-
råderne i Miljøstyrelsen har været i flytterod de sidste 15 år, skiftende navne osv. Jeg synes, det
var rart, hvis der var et fagcenter (statsligt fordelt ud på regioner), hvor man kunne få sparring,
som jeg tror mange i kommunerne godt kunne have brug for. Det, vi primært får til opgave, er fx
omkring BNBO’er (administration og ikke aktiv grundvandsbeskyttelse på den måde). Den faglige
vidensbank tror jeg godt, at man kunne tænke sig. Den er der ikke. Det er al viden; fagteknisk,
administrativt, det juridiske. Lovmæssige fortolkninger af noget grundvandsadministrativt. Både
det, vi laver lokalt, men også kommentarer ift. vandplaner og EU-rapportering.”
(Provinsby- og oplandskommune)
”Der
mangler vejledning. Vi skal hele tiden tolke lovgivning, hvor langt rækker §24, hvad gør vi
med tinglysning? Hvad gør man med værditabsvurdering? Har fornemmelse af at vi er first
movers. Så skal vi læse bemærkningerne til loven, vi kan ikke se, hvad vi skal. Det er dog især tit
Analyse af den målrettede drikkevandsbeskyttelse i Danmark
Side
59
af
88
MOF, Alm.del - 2022-23 (2. samling) - Bilag 88: Orientering om rapporten Målrettet drikkevandsbeskyttelse i Danmark
2652514_0060.png
det juridiske, der er en udfordring. MST og styrelsens departement
de jurister er lidt svært
tilgængelige.”
(Storbykommune)
Figur 5.9: I hvilken grad beskriver følgende udsagn, de ressourcer, som er til rådighed for arbejdet med planlægnin-
gen og gennemførsel af den målrettede grundvandsbeskyttelse?
”Der er til strækkeligt med vejledning fra statslig side til planlægning og gennemførsel af den målrettede grund-
vandsbeskyttelse”
Kommunen
7%
24%
26%
30%
7%
7%
Kommunalt ejet
2%
26%
24%
20%
7%
22%
Forbrugerejet
7%
13%
20%
24%
11%
24%
I høj grad
I nogen grad
Hverken/eller
I mindre grad
Slet ikke
Ved ikke
N = 184.
Spg. ”Der
er tilstrækkelig med vejledning fra statslig side til planlægning og gennemførsel af den målrettede grundvandsbeskyttelse?” Kilde:
Oxford Research
Sammenfattende er der udtrykt et ønske om mere synlighed fra såvel kommunernes som fra vandforsynin-
gernes side ift. Miljøstyrelsens tilbud i form af vejledning til planlægning og gennemførelse ift. de indsatser,
man lokalt står over for.
Analyse af den målrettede drikkevandsbeskyttelse i Danmark
Side
60
af
88
MOF, Alm.del - 2022-23 (2. samling) - Bilag 88: Orientering om rapporten Målrettet drikkevandsbeskyttelse i Danmark
2652514_0061.png
6
BARRIERER FOR DEN MÅLRETTEDE DRIKKE-
VANDSBESKYTTELSE
Med afsæt i analysen er der identificeret en række barrierer for kommuners og vandforsyningers arbejde
med den målrettede drikkevandsbeskyttelse. Barriererne er først og fremmest identificeret gennem sur-
veyen og efterfølgende uddybet af kommuner og vandforsyninger gennem interviews. Der er tale om barri-
erer, der opleves forskelligt, men som ikke desto mindre er gennemgående.
Dette afsnit opsummerer de allerede beskrevne barrierer på tværs af de forudgående afsnit.
CENTRALE POINTER
Manglende lokalpolitisk vilje og modstand fra interessenter udgør en væsentlig barriere for et højt ambiti-
onsniveau i den målrettede drikkevandsbeskyttelse.
En del kommuner anser ikke indsatsplanerne for at være et nyttigt og effektivt styringsredskab, og det er
en barriere for udarbejdelse og implementering af indsatsplanerne.
65 pct. af kommunerne angiver mangel på ressourcer som den største barriere ifm. implementeringen af
indsatsplanerne. Det handler primært om medarbejderressourcer, men også om udfordringer med at
finde finansiering til implementering af indsatserne.
Særligt medarbejderkompetencer i forhold til dialog med lodsejere, aftaler om priser og juridiske vilkår
ifm. gennemførsel af arealrestriktioner udgør en barriere for arbejdet.
Den nuværende regulering i forhold til arealrestriktioner opleves som vanskelig at arbejde med, da den gør
processerne tunge og langstrakte. Det udgør en barriere for kommunernes og vandforsyningernes arbejde
med at gennemføre restriktioner på de arealer, som de finder nødvendige at kunne beskytte for at sikre
drikkevandsindsatsen.
Direkte adspurgt i surveyen svarer både kommuner og vandforsyninger på, hvilke barrierer de oplever i for-
bindelse med implementeringen af indsatsplanerne. Som det fremgår af figur 6.1 nedenfor, angiver kom-
munerne særligt manglende ressourcer og udfordringer med at få finansieret indsatserne som barrierer.
Desuden angives interessekonflikter i form af prioritering af andre opgaver og modstand fra interessenter
som de barrierer, der fylder mest set fra et kommuneperspektiv.
Analyse af den målrettede drikkevandsbeskyttelse i Danmark
Side
61
af
88
MOF, Alm.del - 2022-23 (2. samling) - Bilag 88: Orientering om rapporten Målrettet drikkevandsbeskyttelse i Danmark
2652514_0062.png
Figur 6.1: Hvilke eventuelle barrierer oplever du i forbindelse med implementeringen af indsatsplanerne? (Kommu-
ner)
Juridiske- og regulatoriske barrierer
Manglende vidensgrundlag
Udfordring med at få finasieret insatserne
Manglende kompetencer
Manglende ressourcer
Mangelfuldt samarbejde med Vandforsyningen
Faglige interessekonfliketer internt i kommunen
Andre opgaver prioriteres højere
Forskellig prioritering mellem kommuner med fælles…
Modstand fra interessenter
Ved ikke
6%
5%
31%
10%
56%
17%
9%
65%
15%
42%
23%
N = 78.
Spg. ”Hvilke
eventuelle barrierer opleves/blev oplevet i forbindelse med udarbejdelse og vedtagelse af indsatsplanerne?” Kilde: Oxford Re-
search
Billedet er omtrent det samme, når man ser på barriererne fra vandforsyningernes perspektiv, dog med en
større vægt på den oplevede
modstand fra interessenter
(hvilket overvejende vil sige lodsejere). Barrie-
rerne fremgår af nedenstående figur 6.2:
Figur 6.2: Hvilke eventuelle barrierer oplever du i forbindelse med implementeringen af indsatsplanerne? (Forsynin-
ger)
-
Interessekonfikter
som barrierer
Ressourcemæssige
barrierer
-
Juridiske- og regulatoriske barrierer
Manglende vidensgrundlag
Udfordring med at få finasieret insatserne
Manglende kompetencer
Manglende ressourcer
Mangelfuldt samarbejde med kommunen
Andre opgaver prioriteres højere
Forskellig prioritering mellem kommuner med fælles
indvindings- /indsatsplaner
Modstand fra interessenter
Ved ikke
20%
10%
6%
6%
20%
30%
Ressourcemæssige
barrierer
-
26%
34%
Samarbejdsvanskelighede
r
30%
42%
N = 50.
Spg. ”Hvilke
eventuelle barrierer opleves/blev oplevet i forbindelse med udarbejdelse og vedtagelse af indsatsplanerne?” Kilde: Oxford Re-
search
Analyse af den målrettede drikkevandsbeskyttelse i Danmark
-
Side
62
af
88
MOF, Alm.del - 2022-23 (2. samling) - Bilag 88: Orientering om rapporten Målrettet drikkevandsbeskyttelse i Danmark
2652514_0063.png
I nedenstående foldes disse primære barrierer og årsagerne til dem ud, så besvarelserne fra surveyen sup-
pleres med kommuners og vandforsyningers uddybninger og forklaringer fra interviewene.
6.1 Manglende lokalpolitisk vilje og modstand fra interessenter
Som analysen har vist, kan arbejdet med den målrettede drikkevandsbeskyttelse være udsat for træghed
dels i form af manglende politisk vilje, dels i form af modstand fra interessenter. Til tider lapper disse to år-
sagsforklaringer over hinanden, fx hvis de lokale politikere som lodsejere også har en interessentrolle.
Interviewene afspejler, at der i nogle kommuner er en manglende politisk vilje i forhold til at prioritere ar-
bejdet med den målrettede drikkevandsindsats højt. Der er også en række eksempler på, at det af forvalt-
ningen foreslåede ambitionsniveau udvandes undervejs i den politiske proces, således at det mulige hand-
lingsorienterede indhold gøres mindre effektfuldt (jf. afsnit 3.3.2).
Desuden angiver 31 pct. af kommunerne og 42 pct. af vandforsyningerne i surveyen, at modstand fra inte-
ressenter er en væsentlig barriere. Af interviewmaterialet fremgår det, at det kan være forbundet med en
del modstand at prioritere indsatsen generelt, men i særlig grad når det handler om at gennemføre arealre-
striktioner i tråd med det, som kommuner og vandforsyninger angiver som den nødvendige indsats.
I forlængelse heraf oplever en del kommuner også, at en manglende lokalpolitisk vilje til at tage initiativer
fx i form af arealrestriktioner
der har negative konsekvenser for lodsejere, industri eller andre planinte-
resser (typisk byudvikling) udgør en væsentlig barriere for den målrettede drikkevandsbeskyttelse.
Disse barrierer går igen i indtrykkene fra interviewene, og som citatet herunder illustrerer, er modstanden
fra interessenter det, der bremser indsatsen, selv med det der på papiret er det perfekte setup:
”…at selv med det perfekte setup af god kommunal
understøtning og forsyninger med muskler, er
vi ikke nærved at nå målsætningerne om grundvandsbeskyttelse på trods af to årtiers kraftig ind-
sats. X har i deres indsatsplaner åbnet op for at bruge påbud som et redskab til at få gennemført
beskyttelsen, hvilket har ført til indædt modstand fra landbrugets side og påklager af de påbud
der indtil videre er givet til landmænd i indsatsområderne samt efterfølgende retssager. Erstat-
ningsmæssigt har overtaksationsafgørelser i disse påbud tilkendt de berørte landmænd så store
erstatninger, at … har ønsket at kigge i retning af
grundvandsparker, hvor jord opkøbes i partner-
skaber med offentlige instanser og private, hvor arealerne bliver beskyttet varigt og fuldstændigt
gennem oprettelse af natur og skov.
(Storbykommune)
6.2 Indsatsplanen opleves ikke som et effektivt styringsredskab
Ved gennemgang af interviewmaterialet tegner der sig et billede af, at en del af kommunerne ikke finder, at
indsatsplanerne er et nyttigt og effektivt styringsredskab i arbejdet med den målrettede drikkevandsbeskyt-
telse. Analysen peger særligt på to forhold som forklarende faktorer herpå.
Først og fremmest udgør setuppet omkring den relativt lange procestid med udarbejdelsen af indsatspla-
nerne og det manglende krav til, at planerne løbende opdateres, når der dukker nye udfordringer op, en
barriere for, at kommunerne ser planerne som et nyttigt og effektivt redskab. Som beskrevet i afsnit 3.5.2,
kommer planerne, når først de er vedtaget, til at fremstå som et relativt statisk redskab, der ikke kan holde
Analyse af den målrettede drikkevandsbeskyttelse i Danmark
Side
63
af
88
MOF, Alm.del - 2022-23 (2. samling) - Bilag 88: Orientering om rapporten Målrettet drikkevandsbeskyttelse i Danmark
trit med virkeligheden i form af det udfordringsbillede, som kommunerne oplever. En del kommuner ople-
ver således ikke indsatsplanerne som et agilt styringsredskab, der løbende hjælper dem med at navigere i
arbejdet med den målrettede drikkevandsbeskyttelse.
Dernæst udgør en del af kommunernes måde at arbejde med indsatsplanerne på, når de først er vedtaget,
også en barriere. En del kommunerne anvender ganske enkelt ikke indsatsplanen aktivt i arbejdet som en
egentlig handlingsplan, der skal igangsættes og følges op på. Planerne stilles efter flere kommuners udsagn
ind på hylden eller lægges ned i skuffen og tages kun frem i særlige tilfælde. Hovedparten af kommunerne
har heller ikke en systematisk proces for opfølgningen på planerne, og når det sker, er det typisk ad hoc.
Det generelle billede er således, at der hverken blandt den administrative ledelse eller det politiske niveau
er den store efterspørgsel efter en løbende fremdriftsstatus, ligesom tids- og aktivitetsplanerne kun i min-
dre grad bliver efterlevet i praksis.
6.3
Mangel på
ressourcer og finansiering
65 pct. af kommunerne angiver mangel på ressourcer som en væsentlig barriere ifm. implementeringen af
indsatsplanerne. De manglende ressourcer er isoleret set den barriere, som flest kommuner identificerer.
Når kommunerne taler om manglende ressourcer, handler det først og fremmest om medarbejderressour-
cer i form af årsværk afsat til arbejdet med den målrettede drikkevandsbeskyttelse. Det fremgår af inter-
viewmaterialet, at der selv i kommuner af en vis størrelse ofte kun sidder én eller to medarbejdere på om-
rådet, og at det i de mindre kommuner er placeret hos én medarbejder, som også skal varetage en lang
række andre opgaver på natur- og miljøområdet.
De knappe ressourcer betyder derfor, at når der i kommunerne også er andre opgaver, som skal løses, eller
at de af forskellige årsager prioriteres højere end den målrettede drikkevandsindsats i en periode, så vil op-
gaver med udarbejdelse af indsatsplaner eller implementering af tiltag i indsatsplanerne blive udskudt eller
ligefrem udeladt.
Interviewene viser også, at ressourcer og kompetencer ofte hænger sammen; hvis der ikke er tid og øko-
nomi til at prioritere opgaven, vil der også ofte mangle kompetencer. Som udgangspunkt afspejler inter-
viewene, at kommunerne beskæftiger mange dygtige medarbejdere på drikkevandsindsatsen. De udtrykker
selv, at de har de nødvendige kompetencer i forhold til at udarbejde indsatsplaner og gennemføre en del af
indsatserne, herunder den løbende sagsbehandling. Der hvor en del af medarbejderne siger, at de kommer
til kort rent kompetencemæssigt, er ifm. arbejdet med arealrestriktioner. De
overvejende vandfaglige
kompetencer, der er blandt de kommunale medarbejdere på drikkevandsområdet, er ikke dækkende, når
der skal skabes dialog og aftaler med lodsejerne om priser og vilkår i øvrigt i forhold til arealrestriktioner.
Her er der er brug for andre typer af kompetencer i forhold til forhandling, overblik over de juridiske for-
hold, taksation mv.
En sidste og afgørende ressourcefaktor, som udgør en barriere ifm. den målrettede drikkevandsbeskyttelse,
er kommunernes udfordringer med at finde finansieringen til indsatserne i indsatsplanerne. En del kommu-
ner siger ifm. med interviewene, at de ser et behov for at gøre en ekstra indsats. Det kan være alt lige fra
generelle kampagner til etablering af skovrejsning, men at de ikke har mulighed for at finde finansieringen
til det på den korte bane, da der ikke er midlerne til det i de kommunale budgetter.
I de gennemførte interview udbygges aspektet omkring finansiering fra vandforsyningernes perspektiv med
de udfordringer, der kan være i at finde midlerne til at udtage arealer ifm. restriktioner. Det at gennemføre
Analyse af den målrettede drikkevandsbeskyttelse i Danmark
Side
64
af
88
MOF, Alm.del - 2022-23 (2. samling) - Bilag 88: Orientering om rapporten Målrettet drikkevandsbeskyttelse i Danmark
arealrestriktioner kan være en væsentlig udgift, der også kan være forbundet med en usikkerhed ift. takse-
ringen og dermed størrelsen af finansieringen. Ikke mindst mindre vandforsyninger kan opleve det som en
mærkbar barriere.
6.4 Reguleringen er vanskelig at arbejde med
Af interviewene fremgår det, at en del kommuner og vandforsyninger finder, at den nuværende regulering
er vanskelig at arbejde med. Det drejer sig særligt om barrierer ifm. det lovgrundlag, som ligger til grund for
arbejdet med arealrestriktioner.
Det går igen i de gennemførte interviews, at såvel kommuner som vandforsyninger oplever udfordringer,
når de bevæger sig ind i at arbejde med arealrestriktioner. Selvom der i lovgivningen er mulighed for påbud
og rådighedsindskrænkninger iht. Miljøbeskyttelsesloven, opleves det som meget vanskelige processer at
skabe fremdrift i lokalt.
Hvad angår processen, er der ikke blot tale om vanskelige og komplekse forløb, men de beskrives også ofte
som relativt langvarige. Det tager tid at gå i dialog med fx lodsejere om restriktioner og taksering. En kom-
mune giver et eksempel med en case, der har haft et forløb på foreløbigt syv år, med taksation, overtaksa-
tion og uenighed om erstatningen. Kommunen oplever følgelig at bruge mange medarbejderressourcer på
sagen og har også haft en del udgifter til rådgivere i den forbindelse. Der er en helt generel oplevelse af, at
systemet er komplekst og tungt.
Som en del af dette arbejde peger både kommuner og vandforsyninger på, at en række forhold omring fi-
nansieringen opleves som en barriere. En ting er at fastlægge en kompensation, hvilket mange tilkendegi-
ver, er svært nok i sig selv. Noget andet er så at skaffe finansieringen til udtagning af arealer. Sidstnævnte
er særligt en barriere for fx mindre vandforsyninger, som ikke har mange forbrugere at fordele regningen
på.
Kommunerne og vandforsyningerne peger således ikke på en isoleret faktor, som kan forklare, hvor barrie-
rerne opstår, og af interviewmaterialet fremgår det, at flere forhold tilsammen vanskeliggør indsatsen.
Det
drejer sig om
”systemet” omkring værdiansættelse, lokal dialog, politisk vilje og rette kompetencer på rette
sted. Det er disse faktorer, der samlet set opleves som barriererne.
Analyse af den målrettede drikkevandsbeskyttelse i Danmark
Side
65
af
88
MOF, Alm.del - 2022-23 (2. samling) - Bilag 88: Orientering om rapporten Målrettet drikkevandsbeskyttelse i Danmark
7 MULIGE VEJE TIL BEDRE DRIKKEVANDSBESKYT-
TELSE
Hvor forrige kapitel identificerede de primære barrierer for arbejdet med den målrettede drikkevandsind-
sats, vil dette kapitel med afsæt heri pege på
mulige veje
at gå, der kan danne grundlag for det videre ar-
bejde med området. Disse forslag til forbedringer beskrives
”i runde vendinger” og
fokuserer mere på, hvor
der kan gøres en forskel og i mindre grad på detaljerede overvejelser om, hvordan forslagene kan imple-
menteres i respekt for, at det kræver en selvstændig analyse.
Disse forslag griber
som barriererne i forrige afsnit
ind i hinanden og adresserer på forskellig vis de
samme udfordringer og skal derfor ses i en helhed.
7.1 Politisk vilje
– fra ”kan” til ”skal”?
Et af de store spørgsmål, som går igen i de gennemførte interviews, vedrører de lokale beslutninger om ind-
satserne i beskyttelsen af drikkevandet. Det lokale, politiske miljø fremhæves som vigtigt, både i forhold til
at skabe opmærksomhed og opbakning til indsatser og det modsatte; at vægte andre og konkurrerende,
lokalpolitiske hensyn. Der er en oplevelse af, at det kan være svært
på trods af ”de gode viljer”.
Analysen fremkommer ikke med anbefalinger i forhold til brugen af frivillige aftaler versus påbud eller i for-
hold til lokal variation i indsatsen baseret på lokalpolitiske præferencer versus en strammere national regu-
lering med flere påbud. Hvis man vil bevæge sig i retning af mindre lokal variation baseret på lokale præfe-
rencer, så er det vurderingen, at det kræver en mere forpligtende lovgivning. Det er i sagens natur et poli-
tisk valg. Det vi dog kan, er at referere til, at disse aspekter fylder meget, når vi lytter til de interviews, der
er gennemført med kommuner og vandforsyninger.
7.2 Facilitere taksation og proces i forhold til arealer
I dag opleves det som en tung proces at udtage arealer og fastsætte priserne herfor. Der er et billede af en
vent-og-se tilgang, hvor såvel kommuner som vandforsyninger og lodsejere holder øje med udviklingen.
Processen med taksation er med til at forsinke
og nogle steder også at hindre
indsatsen i forhold til are-
alrestriktioner, da udsigterne til et resultat vurderes som meget usikre.
Hvad prisen er på de enkelte hektarer, der evt. skal udtages, vil variere. Der er tale om forskellige forhold
på de enkelte arealer. En mere effektiv proces vil forudsætte:
En hurtigere og mere ensartet sagsbehandling og taksering på arealer, der skal udtages. Dette kan
evt. faciliteres af et nationalt sekretariat, hvor en statslig taksering og ensartet sagsbehandlingspro-
ces kan inspirere til en anden tilgang end den decentrale sagsbehandling på arealrestriktioner, der
er i dag.
Finansieringen omtales også som en barriere. Vandforsyningernes forbrugere er den primære kilde
til betaling for aftaler med lodsejere. Prisen på arealerne varierer, og denne uklarhed gør, at man
ikke kender størrelsen på finansieringen, som nogle steder påhviler den enkelte forsyning og andre
steder finansieres i aftaler i et lokalt vandsamarbejde, hvor man deles om omkostningen.
Analyse af den målrettede drikkevandsbeskyttelse i Danmark
Side
66
af
88
MOF, Alm.del - 2022-23 (2. samling) - Bilag 88: Orientering om rapporten Målrettet drikkevandsbeskyttelse i Danmark
Hvis der ønskes en mindre ressourcekrævende og mere effektiv proces i forhold til arealrestriktioner, bør
der ses på de forskellige lovgrundlag, der regulerer mulighederne for udtagning af
eller restriktioner på
arealer mhp.
at øge kommunernes og vandforsyningernes forhandlingskraft i de lokale sager.
Dette er i sa-
gens natur et politisk valg, hvor interesserne kan være modstridende, men set fra det perspektiv, der ved-
rører beskyttelse af grundvandsressourcen, er det en mulig løsning, der åbenlyst afspejler de behov, der er
formuleret fra kommuner og vandforsyninger.
7.3
Årlig status på indsatsplaner til det politiske udvalg og Miljøstyrelsen
Som beskrevet er en del indsatsplaner af ældre dato, og planerne rammer ikke altid de aktuelle udfordrin-
ger. De bliver således ikke til det aktive styringsinstrument for administrationen eller det politiske niveau.
At foreslå strammere og mere krævende proceskrav til kommunerne fra statens side er sjældent det, der
falder i god jord. En kort og prioriteret redegørelse årligt fra kommunerne
efter en politisk behandling
til Miljøstyrelsen, kan være en måde at sikre såvel et opdateret overblik på nationalt plan som et lokalt, op-
dateret billede af indsatsen.
En sådan, lovbaseret status kan svare på spørgsmål som
Arealrestriktioner
igangværende og planlagte, herunder tinglyste indsatser
Kampagner ift. pesticider, biocider, vejsalt og andet
Fokus for udfordringsbilledet med aktuel status på, hvor indsatserne især prioriteres
Ændringer i det lokale og regionale samarbejde om kvalitet og kapacitet.
Denne status kan evt. leveres i form af en årlig survey blandt kommunerne, som vil gøre national sammen-
ligning enklere og også betyde en mindre byrde lokalt i forhold til indberetning af et statusbillede.
En sådan status kan i sagens natur ikke gøre det ud for en erstatning for indsatsplanerne, men kan øge
sandsynligheden for, at planerne får en større relevans og et andet liv, ved at centrale punkter i planerne
løbende monitoreres og drøftes.
7.4 Udvikle
statslige vejledninger på arealrestriktioner
Flere kommuner efterspørger vejledning i forhold til arbejdet med arealrestriktioner. Det opleves som be-
skrevet som en tung proces, og et konkret og operationelt sæt guidelines fra Miljøstyrelsen vil kunne bi-
drage til, at der lokalt kan skabes en bedre støtte til såvel kommunernes som vandforsyningernes indsats
også med det mål at øge effektiviteten i indsatsen på et område, hvor ressourcerne er pressede.
Flere steder i interviews refereres der tilsvarende til indsatsen på BNBO, hvor en del har oplevet, at der har
manglet guidelines, og at hele processen om BNBO har været for lidt tænkt med afsæt i den lokale sagsbe-
handlings udfordringer og behov. Det kan en dynamisk vejledning, med afsæt i de behov der opleves lokalt,
være med til at imødekomme.
En dynamisk online-vejledning kan bl.a. komme omkring temaer som:
Processen og dialogen mellem partnerne
Prissætningen
Finansieringen
Lovgrundlag og tolkninger
FAQ.
Analyse af den målrettede drikkevandsbeskyttelse i Danmark
Side
67
af
88
MOF, Alm.del - 2022-23 (2. samling) - Bilag 88: Orientering om rapporten Målrettet drikkevandsbeskyttelse i Danmark
2652514_0068.png
BILAG 1
Dette bilag gennemgår de metodiske valg i forbindelse med dataindsamling og databearbejdning til analy-
sen. Analysen bygger på et mixed-methods design
8
, hvormed datagrundlaget udgøres af både kvalitativt og
kvantitativt data. Det kvantitative data bidrager med generel viden og status på udfordringer, tiltag og sam-
arbejde i forhold til grundvandsressourcen på tværs af landets kommuner og vandforsyninger. Det kvantita-
tive survey har informeret og fokuseret den kvalitative dataindsamling, der blev foretaget i forlængelse af
det udsendte survey. Dermed bidrager det kvalitative datamateriale med mere dybdegående viden og ud-
folder og nuancerer på den vis de tendenser, der ses i det kvantitative datamateriale. Konkret bygger analy-
sen på følgende datakilder: 1) Survey: Den målrettede grundvandsbeskyttelse, 2) Survey: GIS-survey, sup-
pleret med data hentet fra Danmarks arealrestriktion og Landbrugsstyrelsen, 3) Interviews: kommuner,
vandforsyninger og eksperter.
I bilaget gennemgås følgende overordnede afsnit:
Kvantitativt datamateriale
Kvalitativt datamateriale
Oversigt over besvarelser fra kommuner og vandforsyninger
Kvantitativt datamateriale
Som led i undersøgelsen er der udarbejdet og fremsendt to forskellige surveys; 1) den målrettede drikke-
vandsbeskyttelse og 2) GIS-survey. Surveyen omhandlende den målrettede drikkevandsbeskyttelse blev
fremsendt til alle danske kommuner og kommunalt ejede vandforsyninger, samt et udsnit af de privatejede
(forbrugerejede) vandforsyninger. Spørgeskemaet blev indsamlet med henblik på at give et overblik over og
kortlægge kommunernes arbejde med grundvandsbeskyttelse, herunder brugen af indsatsplaner og kom-
munens nuværende udfordringsbillede med grundvandsbeskyttelse. Udarbejdelsen af spørgeskemaet er
foregået i samarbejde med Miljøstyrelsen. Spørgeskemaet er nærmere beskrevet i bilag 2 og berører føl-
gende fem tematikker:
Tema 1: Udfordringer med grundvandsressourcen
Tema 2: Indsatsplaner for grundvandsbeskyttelse
Tema 3: Implementering af indsatsplaner
Tema 4: Samarbejde om grundvandsbeskyttelse generelt
Tema 5: Øvrig grundvandsbeskyttelse
Survey nummer to omhandlende GIS informationer blev fremsendt til alle danske kommuner med henblik
på at give et landsdækkende billede af den kommunale status i forhold til de arealer og især indsatser, der
indgår i indsatsplanlægningen. Spørgeskemaet er nærmere beskrevet i bilag 3 og berører følgende to tema-
tikker:
Tema 1: Spørgsmål vedrørende arealrestriktioner
Tema 2: Øvrige spørgsmål vedrørende grundvandsbeskyttelse
8
”Kombinationen
af metoder er nyttig i komplekse problemstillinger, som ikke kan besvares ved brug af blot en enkelt
metode. Anvendelse af flere metoder sikrer mere nuancerede og bredere indsigter og dermed en bedre forståelse af
det, der undersøges.” (Frederiksen, Gundelach & Nielsen, 2014, Mixed Methods Research: Principles and Practice)
Analyse af den målrettede drikkevandsbeskyttelse i Danmark
Side
68
af
88
MOF, Alm.del - 2022-23 (2. samling) - Bilag 88: Orientering om rapporten Målrettet drikkevandsbeskyttelse i Danmark
2652514_0069.png
Dertil er kommunerne blevet bedt om at vedhæfte relevante dokumenter i forlængelse af flere af spørgsmå-
lene. Disse er efterfølgende blevet udleveret til og bearbejdet af Miljøstyrelsen.
Besvarelser og svarprocent
Begge surveys blev fremsendt til Teknik- og Miljøforvaltninger i alle 98 danske kommuner, med en forespørg-
sel om at videresende spørgeskemaet til den medarbejder, der havde de bedste forudsætninger for at be-
svare spørgsmålene. Ligeledes er der i spørgeskemaet blevet vedhæftet en pdf-fil med mulighed for at printe
surveyen, og i forlængelse heraf lagt op til, at spørgsmål og svar evt. kan vendes med andre medarbejdere
eller ledere, inden de blev sendt tilbage. For at sikre en høj svarprocent blev der ved begge surveys fremsendt
to rykkere over mail, og alle kommuner, der ikke havde svaret i løbet af den første uge, blev kontaktet over
telefon. Desuden var der i mailen opgivet et telefonnummer, som de kunne kontakte, hvis der skulle opstå
problemer med at tilgå eller udfylde surveyen, eller hvis der var spørgsmål til indholdet.
Som det fremgår af nedenstående Tabel 1, har 91 kommuner og 93 vandforsyningsselskaber gennemført det
fremsendte survey omhandlende den målrettede grundvandsbeskyttelse. Dette svarer til en svarprocent på
93% for kommunerne og 50% for forsyningsselskaberne. Af vandforsyningsselskaberne tilhører 49% af re-
spondenterne kommunalt ejede vandforsyninger, mens 51% tilhører forbrugerejede vandforsyninger. Survey
omhandlende GIS blev kun fremsendt til kommunerne, hvoraf 87% har besvaret spørgeskemaet.
Tabel 1: Gennemførte besvarelser
Survey 1: Den målrettede grundvandsbeskyt-
telse
91
93%
93
50%
Survey 2: GIS-survey
85
87%
-
-
Kommuner: antal
Kommuner: procent
Vandforsyninger: antal
Vandforsyninger: Procent
Den høje svarprocent på de to surveys betyder, at det blot er 6 og 12 kommuner, der ikke har besvaret hhv.
den første og den anden survey. Der er ikke nogen systematisk sammenhæng i forhold til, hvilke kommuner
der ikke har besvaret spørgeskemaet. Der er spredning indenfor alle tre kategorier af baggrundsvariable;
region, indbyggertal og land/by i frafald ved begge grupperinger. Derudover er der ikke noget overlap mel-
lem de kommuner, der ikke har besvaret den første og anden survey, hvorfor de manglende besvarelser
kan tilskrives tilfældigheder.
Supplerende data til afsnit om arealrestriktioner
Afsnit 4 omhandlende arealrestriktioner bygger på data fra survey omhandlende GIS-data, hvor kommu-
nerne er blevet bedt om at vedhæfte og fremsende data vedrørende størrelsen på de arealer, der i kommu-
nen er dækket af tinglyste og ikke-tinglyste indsatser. For at styrke datagrundlaget, samt for ikke at bede
kommunerne om genindberetning af allerede afleverede data, har Miljøstyrelsen suppleret med data fra
Danmarks Arealinformation og Landbrugsstyrelsen, der beskriver arealer med tinglyste og ikke-tinglyste
indsatser. Et forbehold ved disse data er, at det ikke er sikkert, at alle kommuner har indberettet data, hvil-
ket betyder, at der i praksis kan være tale om større arealer end indberettet. Derudover skal det bemærkes,
at arealerne, der er indberettet og som områderne dækker, er angivet efter det kommunenavn, som area-
let ligger i og ikke efter, hvilken kommune der har indberettet arealet.
Afsnittet omkring indsatsnødvendighed bygger kun på data fra GIS-survey, hvorfor der er en større usikker-
hed i dette afsnit. Dette skyldes, at det blot er 19 respondenter, der har fremsendt data, og datagrundlaget
Analyse af den målrettede drikkevandsbeskyttelse i Danmark
Side
69
af
88
MOF, Alm.del - 2022-23 (2. samling) - Bilag 88: Orientering om rapporten Målrettet drikkevandsbeskyttelse i Danmark
2652514_0070.png
dermed udgøres af en relativt lille andel af kommunerne. En efterbehandling af disse data har betydet, at
der er så få kommuner med og så begrænsede data ift. arealer på indsatsnødvendighed, at dette aspekt af
analysen er udgået.
Datagrundlag og databehandling
De to surveys er fremsendt til hele populationen bestående af alle kommuner i Danmark, hvilket betyder,
at der er tale om en populationsundersøgelse. I et statistisk og generaliserbarhedsøjemed er det en styrke,
at der i denne analyse er tale om en populationsundersøgelse som følge af, at hele populationen af kom-
muner er repræsenteret i data.
Spørgeskemaet omhandlende den målrettede drikkevandsbeskyttelse er blevet fremsendt til et udsnit af
landets vandforsyninger (se bilag 2). Udvælgelse af disse vandforsyninger og kontaktinformation, blev fore-
taget i samarbejde med hhv. interesseorganisationen DANVA og brancheorganisationen Danske Vandvær-
ker. DANVA bidrog med en liste over størstedelen af deres medlemsvirksomheder, bestående af 86 forsy-
ninger, kendetegnet ved at være større vandforsyninger. Dertil leverede Danske Vandværker en liste med
100 af deres vandværksmedlemmer til brug for udsendelse af survey. Denne liste havde til formål at sikre,
at det ikke blot var de helt store vandforsyninger, repræsenteret gennem DANVA, der blev inddraget i un-
dersøgelsen. Vandforsyningerne blev udvalgt med udgangspunkt i en kvalitativ case udvælgelse for at sikre
spredning indenfor parametrene; geografi, størrelse og type, som formodes at have en indvirkning på forsy-
ningernes virke. Denne spredning muliggør derfor, at vi kan udtale os om ovenstående parametre.
I analysen benyttes der primært en deskriptiv tilgang til fremstilling af data i analysen for at illustrere, hvor-
dan eksempelvis en given udfordring fordeler sig hos de forskellige kommuner. Derudover vises fordelin-
gerne på de respektive områder ved at krydse med tre overordnede baggrundsvariable; Region, indbygger-
tal og kommunetype inddelt efter by/land opdeling fra Danmarks Statistik
9
.
L
INEÆR REGRESSIONSANALYSE
Lineær regression benyttes til at undersøge sammenhængen mellem to variable; den uafhængige og den
afhængige variable. Der benyttes lineær regression i afsnit 3 om indsatsplaner og udfordringsbilledet, hvor
vi tester, hvorvidt der er en sammenhæng mellem de enkelte grupperinger af udfordringer, og i hvilken
grad kommunerne angiver, at netop denne udfordring behandles i indsatsplanerne.
Der er foretaget lineære regressioner på enkeltudfordringer og tilsvarende indsatser i indsatsplanerne, in-
denfor følgende grupperinger:
Nitrat
Ressourcestørrelse
Pesticider/biocider
Miljøfremmede og naturlige stoffer
Spildevand og restproduktion
Ved test af sammenhæng mellem den enkelte gruppering af udfordringer og tilsvarende indsatser i indsats-
planerne, er udfordringsgruppen den
uafhængige variabel,
og behandling af udfordringen i indsatsplanen
er den
afhængige variabel.
Hypotesen er dermed, at udfordringerne har en indvirkning på indsatser i ind-
satsplanen. Der er fittet lineære regressioner i statistikprogrammet R, hvor der bliver estimeret parametre
for a og b i den lineære ligning ax+b. For at udfordringerne kan siges at have indflydelse på indsatserne i
9
https://www.dst.dk/da/Statistik/dokumentation/nomenklaturer/kommunegrupper#:~:text=Med%20udgangspunkt%20i%20tilg%C3%A6ngelighed%20til%20ar-
bejdspladser%20og%20antallet,2%20Storbykommuner%203%20Provinsbykommuner%204%20Oplandskommuner%205%20Landkommuner
Analyse af den målrettede drikkevandsbeskyttelse i Danmark
Side
70
af
88
MOF, Alm.del - 2022-23 (2. samling) - Bilag 88: Orientering om rapporten Målrettet drikkevandsbeskyttelse i Danmark
2652514_0071.png
indsatsplanen, skal det findes at a er signifikant forskellig fra 0. Gennem R udregnes en p værdi for para-
metrene med nulhypotese.
����
0
: ���� = 0 ; ���� = 0.
I vurderingen af analyseresultaterne er der
anvendt 5 % (α = 0,05) som signifikansniveau.
Nedenstående fem grafer viser den omtalte sammenhæng mellem udfordringsbilledet indenfor de forskel-
lige grupperinger af udfordringer, og i hvilken grad kommunerne vurderer at det behandles i indsatspla-
nerne. Der ses en sammenhæng i alle grupperinger. De fem grafer inkluderer besvarelser fra alle kommu-
ner, kun kommuner der har svaret ”ved ikke” til de forskellige udfordringsgrupper er frasorteret.
Det er for alle modellerne tilfældet, at parameteren a er signifikant forskellig fra 0. Det skal dog tages med i
betragtningen at R^2 værdierne er relativt lave hvilket indikerer at det trods signifikansen er en ret lille del
af forklaringen på indsatserne. Den overordnede konklusion er at udfordringerne er en del af forklaringen
på, hvor stor en indsats der bliver lagt på området, men dette kan ikke alene forklare indsatsbilledet.
R^2:
bestemmelseskoefficienten: Det måler procentdelen af variationen i y-variablen, som kan tilskrives
variationen i x-variablen. En R2-værdi på 0, 27 som ved nitrat betyder for eksempel, at 27% procent af vari-
ationen i y-dataene skyldes variation i x-dataene.
a:
Regressionskoefficienten.
Nitrat
���� = 72 ����
2
= 0,27 ���� = 0,8 ��������æ������������ = 2 ∗ 10
−6
Note: N: 72. Lineær regression testet ved et signifikansniveau på 5% p-værdi = 2*10ˉ⁶.
Analyse af den målrettede drikkevandsbeskyttelse i Danmark
Side
71
af
88
MOF, Alm.del - 2022-23 (2. samling) - Bilag 88: Orientering om rapporten Målrettet drikkevandsbeskyttelse i Danmark
2652514_0072.png
Ressourcestørrelse
���� = 73
Pesticider/Biocider
����
2
= 0,28 ���� = 0,52 ��������æ������������ = 1,4 ∗ 10
−6
���� = 77
����
2
= 0,2 ���� = 0,49 ��������æ������������ = 5,5 ∗ 10
−5
Analyse af den målrettede drikkevandsbeskyttelse i Danmark
Side
72
af
88
MOF, Alm.del - 2022-23 (2. samling) - Bilag 88: Orientering om rapporten Målrettet drikkevandsbeskyttelse i Danmark
2652514_0073.png
Miljøfremmede stoffer
���� = 76
����
2
= 0,34 ���� = 0,67 ��������æ������������ = 4,7 ∗ 10
−8
Spildevand og restprodukter
���� = 71
����
2
= 0,34 ���� = 0,70 ��������æ������������ = 1,4 ∗ 10
−7
Analyse af den målrettede drikkevandsbeskyttelse i Danmark
Side
73
af
88
MOF, Alm.del - 2022-23 (2. samling) - Bilag 88: Orientering om rapporten Målrettet drikkevandsbeskyttelse i Danmark
Kvalitativt datamateriale
Det kvalitative datamateriale består af kommunernes indsatsplaner samt interviews med repræsentanter
fra landets kommuner og repræsentanter fra et udsnit af landets vandforsyninger.
Kommunernes indsatsplaner har bidraget til en forberedelse af de afholdte interviews, samt baggrundsfor-
ståelsen for selve analysen. Indhentningen af indsatsplanerne er foregået dels med hjælp fra de ansatte i
kommunerne, samt udtræk fra kommunernes egne hjemmeside. Der er i alt indhentet indsatsplaner fra 82
kommuner.
Kvalitative interviews
I forlængelse af de første surveybesvarelser, blev der taget kontakt til alle kommuner og et udvalg af vand-
forsyningerne for at afholde interviews med henblik på at nuancere besvarelser i survey. De afholdte inter-
views bidrager derfor til at få et uddybende indblik i, hvordan de enkelte kommuner og vandforsyninger
arbejder med den nuværende drikkevandsindsats.
Det kvalitative datamateriales hoveddel består af i alt 137 interviews, som fordeler sig således:
I
NTERVIEWS MED
92
KOMMUNER
.
Det er typisk de faglige personer i kommunernes miljø- og teknik-
forvaltning, vi har talt med og nogle steder også med cheferne på området. Interviewet er derfor
afholdt med ansatte i kommunerne med en solid, vandfaglig ballast. Interviews har haft en varig-
hed af ca. halvanden time.
I
NTERVIEWS MED
39
VANDFORSYNINGER
. Det er primært det tekniske personale med vandfaglig ind-
sigt og ansvar, vi har talt med. Enkelte steder har vi talt med direktøren eller formanden fra vand-
forsyningen. Interviews har haft en varighed af ca. en time.
I
NTERVIEWS MED SEKS REPRÆSENTANTER FRA INTERESSE
-
OG BRANCHEORGANISATIONER PÅ VANDOMRÅDET
.
Interesse- og brancheorganisationerne har selv udvalgt en repræsentant til at bidrage med en yder-
ligere nuancering. Interviews har haft en varighed af ca. en time. Der er tale om KL, Danske Regio-
ner, DANVA, Danske Vandværker, Danmarks Naturfredningsforening og Landbrug & Fødevarer.
De afholdte interviews foregik over Microsoft Teams ud fra en semistruktureret interviewguide. Der er ud-
arbejdet en interviewguide specifikt til de tre interview-grupper (kommuner, vandforsyninger og interesse-
og brancheorganisationer). Til alle interviews tilstræbtes der, at en referent var til stede med det formål at
live-transskribere interviewpersonernes udsagn. Referenterne har i live-transskriberingen haft fokus på at
nedskrive så udførlige referater som muligt, så det sagte er blevet nedskrevet så ordret som muligt. Efter
hvert interviews gennemgik intervieweren referentens transskription for at sikre, at der ikke var centrale
betragtninger eller udsagn, der gik tabt.
Transskriptionerne af referater fra interview de 92 kommuner og 39 vandforsyninger er analyseret og gen-
nemarbejdet med det kvalitative analysesoftware
NVivo
til at administrere den store mængde datamateri-
ale. NVivo er et analyseværktøj, som bidrager til et bedre overblik over data, samt sikrer en systematik i
analysen. Forud for analysen ligger et grundigt kodearbejde med udgangspunkt i et fælles kodetræ, som er
illustreret herunder. Kodetræet afspejler strukturen i den spørgeramme, der er brugt i de gennemførte in-
terview.
Analyse af den målrettede drikkevandsbeskyttelse i Danmark
Side
74
af
88
MOF, Alm.del - 2022-23 (2. samling) - Bilag 88: Orientering om rapporten Målrettet drikkevandsbeskyttelse i Danmark
2652514_0075.png
Figur: Udsnit af kodetræet i NVivo
Kodetræet er kendetegnet ved at være en kodeliste med kodehierarki, hvor hovedtemaerne i denne rap-
port er hovedkoden. Underkoderne hjælper med at adskille og relatere udsagnene til hinanden, hvilket er
nyttig i den efterfølgende analyse. Ønskes eksempelvis et udsnit på tværs af
referater af temaet ”2. Indsats-
planernes karakter
indsatsplaner er ikke til
stede”
(se figuren oven for), så kan disse referat-afsnit
”skæres
ud” af den samlede referatbase.
Analyse af den målrettede drikkevandsbeskyttelse i Danmark
Side
75
af
88
MOF, Alm.del - 2022-23 (2. samling) - Bilag 88: Orientering om rapporten Målrettet drikkevandsbeskyttelse i Danmark
2652514_0076.png
Oversigt over besvarelser fra kommuner og vandforsyninger
Dette afsnit giver et overblik over hvor mange, og hvilke, kommuner og vandforsyninger der har besvaret de
to spørgeskemaer og deltaget i interviews. Af nedenstående figurer fremgår de overordnede tal på, hvor
mange af hhv. kommunerne og vandforsyningerne der har bidraget til de forskellige elementer af dataind-
samlingen. Efterfølgende fremgår tabeloversigter over de specifikke kommuner og vandforsyninger der har
deltaget.
Figur
oversigt over kommuner der har gennemført surveys og deltaget i interviews
92
91
85
1. Survey
2. Survey
Interviews
Figur
oversigt over vandforsyninger der har gennemført survey og deltaget i interviews
93
46
47
39
30
9
Survey
Kommunalt ejede
Forbrugerejede
Interviews
Total
Analyse af den målrettede drikkevandsbeskyttelse i Danmark
Side
76
af
88
MOF, Alm.del - 2022-23 (2. samling) - Bilag 88: Orientering om rapporten Målrettet drikkevandsbeskyttelse i Danmark
K
OMMUNER
Kommune
Albertslund Kommune
Allerød Kommune
Assens Kommune
Ballerup Kommune
Billund Kommune
Bornholms Regionskommune
Brøndby Kommune
Brønderslev Kommune
Dragør Kommune
Egedal Kommune
Esbjerg Kommune
Fanø Kommune
Favrskov Kommune
Faxe Kommune
Fredensborg Kommune
Fredericia Kommune
Frederiksberg Kommune
Frederikshavns Kommune
Frederikssund Kommune
Furesø Kommune
Faaborg-Midtfyn Kommune
Gentofte Kommune
Gladsaxe Kommune
Glostrup Kommune
Greve Kommune
Gribskov Kommune
Guldborgsund Kommune
Haderslev Kommune
Halsnæs Kommune
Hedensted Kommune
Helsingør Kommune
Herlev Kommune
Herning Kommune
Hillerød Kommune
Hjørring Kommune
Holbæk Kommune
Holstebro Kommune
Horsens Kommune
Hvidovre Kommune
Høje-Taastrup Kommune
vIkast-Brande Kommune
Ishøj Kommune
1. survey
x
x
x
x
x
x
x
x
x
x
x
x
x
x
x
x
x
x
x
x
x
x
x
x
x
x
x
x
x
x
x
x
x
x
x
x
x
x
2. survey
X
x
x
X
x
x
x
X
x
x
x
x
x
x
x
X
X
x
x
x
x
x
x
Interview
x
x
x
x
x
x
x
x
x
x
x
x
x
x
x
x
x
x
x
x
x
x
x
x
x
x
x
x
x
x
x
x
x
x
x
x
x
x
x
x
x
x
x
x
x
x
X
x
x
x
x
x
Analyse af den målrettede drikkevandsbeskyttelse i Danmark
Side
77
af
88
MOF, Alm.del - 2022-23 (2. samling) - Bilag 88: Orientering om rapporten Målrettet drikkevandsbeskyttelse i Danmark
Jammerbugt Kommune
Kalundborg Kommune
Kerteminde Kommune
Kolding Kommune
Københavns Kommune
Køge Kommune
Langeland Kommune
Lejre Kommune
Lemvig Kommune
Lolland Kommune
Lyngby-Taarbæk Kommune
Læsø Kommune
Mariagerfjord Kommune
Middelfart Kommune
Morsø Kommune
Norddjurs Kommune
Nordfyns Kommune
Nyborg Kommune
Næstved Kommune
Odder Kommune
Odense Kommune
Odsherred Kommune
Randers Kommune
Rebild Kommune
Ringkøbing-Skjern Kommune
Ringsted Kommune
Roskilde Kommune
Rudersdal Kommune
Rødovre Kommune
Samsø Kommune
Silkeborg Kommune
Skanderborg Kommune
Skive Kommune
Slagelse Kommune
Solrød Kommune
Sorø Kommune
Stevns Kommune
Struer Kommune
Svendborg Kommune
Syddjurs Kommune
Sønderborg Kommune
Thisted Kommune
Tønder Kommune
Tårnby Kommune
x
x
x
x
x
x
x
x
x
x
x
x
x
x
x
x
x
x
x
x
x
x
x
x
x
x
x
x
x
x
x
x
x
x
x
x
x
x
x
x
x
x
x
x
x
x
x
x
X
x
x
X
X
X
X
x
x
x
X
X
X
x
x
x
X
x
X
x
x
x
x
X
X
X
X
X
X
X
X
x
x
x
x
x
x
x
x
x
x
x
x
x
x
x
x
x
x
x
x
x
x
x
x
x
x
x
x
x
x
x
x
x
x
x
x
x
x
x
x
x
x
x
x
x
Analyse af den målrettede drikkevandsbeskyttelse i Danmark
Side
78
af
88
MOF, Alm.del - 2022-23 (2. samling) - Bilag 88: Orientering om rapporten Målrettet drikkevandsbeskyttelse i Danmark
Varde Kommune
Vallensbæk Kommune
Vejen Kommune
Vejle Kommune
Vesthimmerlands Kommune
Viborg Kommune
Vordingborg Kommune
Ærø Kommune
Aabenraa Kommune
Aalborg Kommune
Aarhus Kommune
V
ANDFORSYNINGER
Ejerforhold
En kommunalt ejet vandforsyning
En kommunalt ejet vandforsyning
En kommunalt ejet vandforsyning
En kommunalt ejet vandforsyning
En kommunalt ejet vandforsyning
En kommunalt ejet vandforsyning
En kommunalt ejet vandforsyning
En kommunalt ejet vandforsyning
En kommunalt ejet vandforsyning
En kommunalt ejet vandforsyning
En kommunalt ejet vandforsyning
En kommunalt ejet vandforsyning
En kommunalt ejet vandforsyning
En kommunalt ejet vandforsyning
En kommunalt ejet vandforsyning
En kommunalt ejet vandforsyning
En kommunalt ejet vandforsyning
En kommunalt ejet vandforsyning
En kommunalt ejet vandforsyning
En kommunalt ejet vandforsyning
En kommunalt ejet vandforsyning
En kommunalt ejet vandforsyning
En kommunalt ejet vandforsyning
En kommunalt ejet vandforsyning
En kommunalt ejet vandforsyning
En kommunalt ejet vandforsyning
En kommunalt ejet vandforsyning
En kommunalt ejet vandforsyning
En kommunalt ejet vandforsyning
En kommunalt ejet vandforsyning
x
x
x
x
x
x
x
x
x
x
x
x
X
X
X
x
X
X
X
X
x
x
x
x
x
x
x
x
x
x
x
Kommune
Billund Kommune
Struer Kommune
Næstved Kommune
Bornholm Kommune
Guldborgsund Kommune
Haderslev Kommune
Mariagerfjord Kommune
Halsnæs Kommune
Vesthimmerlands Kommune
Fredensborg Kommune
Thisted Kommune
Fanø Kommune
Frederikshavn Kommune
Rudkøbing Kommune
Lyngby-Taarbæk Kommune
Vordingborg Kommune
Holstebro Kommune
Sønderborg Kommune
Silkeborg Kommune
Horsens Kommune
Gentofte Kommune
Nykøbing Falster
Glostrup Kommune
Holbæk Kommune
Nyborg Kommune
Køge Kommune
Herning Kommune
Kerteminde Kommune
Esbjerg Kommune
Odsherred Kommune
Survey
x
x
x
x
x
x
x
x
X
x
x
x
x
x
x
x
x
x
x
x
x
x
x
x
x
x
x
x
x
x
Interview
x
x
x
x
x
x
x
x
X
X
X
X
X
X
X
X
Analyse af den målrettede drikkevandsbeskyttelse i Danmark
Side
79
af
88
MOF, Alm.del - 2022-23 (2. samling) - Bilag 88: Orientering om rapporten Målrettet drikkevandsbeskyttelse i Danmark
En kommunalt ejet vandforsyning
En kommunalt ejet vandforsyning
En kommunalt ejet vandforsyning
En kommunalt ejet vandforsyning
En kommunalt ejet vandforsyning
En kommunalt ejet vandforsyning
En kommunalt ejet vandforsyning
En kommunalt ejet vandforsyning
En kommunalt ejet vandforsyning
En kommunalt ejet vandforsyning
En kommunalt ejet vandforsyning
En kommunalt ejet vandforsyning
En kommunalt ejet vandforsyning
En kommunalt ejet vandforsyning
En kommunalt ejet vandforsyning
En Kommunalt ejet vandforsyning
En kommunalt ejet vandforsyning
En kommunalt ejet vandforsyning
En kommunalt ejet vandforsyning
En kommunalt ejet vandforsyning
En kommunalt ejet vandforsyning
En forbrugerejet vandforsyning
En forbrugerejet vandforsyning
En forbrugerejet vandforsyning
En forbrugerejet vandforsyning
En forbrugerejet vandforsyning
En forbrugerejet vandforsyning
En forbrugerejet vandforsyning
En forbrugerejet vandforsyning
En forbrugerejet vandforsyning
En forbrugerejet vandforsyning
En forbrugerejet vandforsyning
En forbrugerejet vandforsyning
En forbrugerejet vandforsyning
En forbrugerejet vandforsyning
En forbrugerejet vandforsyning
En forbrugerejet vandforsyning
En forbrugerejet vandforsyning
En forbrugerejet vandforsyning
En forbrugerejet vandforsyning
En forbrugerejet vandforsyning
En forbrugerejet vandforsyning
En forbrugerejet vandforsyning
En forbrugerejet vandforsyning
Aabenraa Kommune
Hillerød Kommune
Frederiksberg Kommune
Assens Kommune
Skanderborg Kommune
Ærø Kommune
Tårnby Kommune
Svendborg Kommune
Ringe Kommune
Hjørring Kommune
Københavns Kommune
Brønderslev Kommune
Ishøj Kommune
Aarhus Kommune
Aalborg Kommune
Vejen Kommune
Lemvig Kommune
Ikast-Brande Kommune
Odense Kommune
Lolland Kommune
Morsø Kommune
Skive Kommune
Middelfart Kommune
Kerteminde Kommune
Rebild Kommune
Kalundborg Kommune
Holbæk Kommune
Skive Kommune
Tønder Kommune
Esbjerg Kommune
Kalundborg Kommune
Kolding Kommune
Bornholm Kommune
Hjørring Kommune
Grindsted Kommune
Aarhus Kommune
Favrskov Kommune
Jammerbugt Kommune
Middelfart Kommune
Vesthimmerlands Kommune
Aarhus Kommune
Thisted Kommune
Solrød Kommune
Helsingør Kommune
x
x
x
x
x
x
x
x
x
x
x
x
x
x
x
x
X
X
X
X
X
X
X
X
X
X
X
X
x
x
x
x
x
x
x
x
x
x
x
x
x
x
x
x
x
x
x
x
x
x
x
X
X
X
X
x
Analyse af den målrettede drikkevandsbeskyttelse i Danmark
Side
80
af
88
MOF, Alm.del - 2022-23 (2. samling) - Bilag 88: Orientering om rapporten Målrettet drikkevandsbeskyttelse i Danmark
En forbrugerejet vandforsyning
En forbrugerejet vandforsyning
En forbrugerejet vandforsyning
En forbrugerejet vandforsyning
En forbrugerejet vandforsyning
En forbrugerejet vandforsyning
En forbrugerejet vandforsyning
En forbrugerejet vandforsyning
En forbrugerejet vandforsyning
En forbrugerejet vandforsyning
En forbrugerejet vandforsyning
En forbrugerejet vandforsyning
En forbrugerejet vandforsyning
En forbrugerejet vandforsyning
En forbrugerejet vandforsyning
En forbrugerejet vandforsyning
En forbrugerejet vandforsyning
En forbrugerejet vandforsyning
En forbrugerejet vandforsyning
En forbrugerejet vandforsyning
En forbrugerejet vandforsyning
En forbrugerejet vandforsyning
En forbrugerejet vandforsyning
En forbrugerejet vandforsyning
En forbrugerejet vandforsyning
En forbrugerejet vandforsyning
Københavns Kommune
Randers Kommune
Halsnæs Kommune
Rebild Kommune
Horsens Kommune
Favrskov Kommune
Aalborg Kommune
Jammerbugt Kommune
Rebild Kommune
Holstebro Kommune
Allerød Kommune
Ringe Kommune
Esbjerg Kommune
Svendborg Kommune
Kolding Kommune
Faaborg-Midtfyn Kommune
Randers Kommune
Hinnerup Kommune
Køge Kommune
Aarhus Kommune
Odsherred Kommune
Rebild Kommune
Syddjurs Kommune
Vejle Kommune
Stevns Kommune
Ringsted Kommune
x
x
x
x
x
x
x
x
x
x
x
x
x
x
X
x
x
x
x
x
x
x
x
x
X
X
X
X
X
X
Analyse af den målrettede drikkevandsbeskyttelse i Danmark
Side
81
af
88
MOF, Alm.del - 2022-23 (2. samling) - Bilag 88: Orientering om rapporten Målrettet drikkevandsbeskyttelse i Danmark
2652514_0082.png
B
AGGRUNDSVARIABLE
Nedenstående Danmarkskort og tabel viser kommunernes tilknyttede baggrundsvariable. Oversigten inklu-
derer kun de 91 kommuner,
der har besvaret det første survey (”Bilagsrapport 2: Survey”).
Kommuner: Kommunegrupper (jf. Danmarks Statistik)
10
, antal indbyggere og region.
10
https://www.dst.dk/da/Statistik/dokumentation/nomenklaturer/kommunegrupper#:~:text=Med%20udgang-
spunkt%20i%20tilg%C3%A6ngelighed%20til%20arbejdspladser%20og%20antallet,2%20Storbykom-
muner%203%20Provinsbykommuner%204%20Oplandskommuner%205%20Landkommuner
Analyse af den målrettede drikkevandsbeskyttelse i Danmark
Side
82
af
88
MOF, Alm.del - 2022-23 (2. samling) - Bilag 88: Orientering om rapporten Målrettet drikkevandsbeskyttelse i Danmark
2652514_0083.png
Kommune navn
Københavns Kommune
Aarhus Kommune
Aalborg Kommune
Odense Kommune
Vejle Kommune
Esbjerg Kommune
Frederiksberg Kommune
Randers Kommune
Silkeborg Kommune
Viborg Kommune
Horsens Kommune
Kolding Kommune
Roskilde Kommune
Herning Kommune
Indbyg-
gertal
647309
356583
221642
206776
120164
115865
104117
99695
98656
97458
95459
94198
90067
89854
Indbygger-
tal kategori
Over
100.000
Over
100.000
Over
100.000
Over
100.000
Over
100.000
Over
100.000
Over
100.000
75.000-
100.000
75.000-
100.000
75.000-
100.000
75.000-
100.000
75.000-
100.000
75.000-
100.000
75.000-
100.000
Kommune type
Hovedstads- og storbykom-
muner
Hovedstads- og storbykom-
muner
Hovedstads- og storbykom-
muner
Hovedstads- og storbykom-
muner
Provinsby- og oplandskom-
muner
Provinsby- og oplandskom-
muner
Hovedstads- og storbykom-
muner
Provinsby- og oplandskom-
muner
Provinsby- og oplandskom-
muner
Provinsby- og oplandskom-
muner
Provinsby- og oplandskom-
muner
Provinsby- og oplandskom-
muner
Provinsby- og oplandskom-
muner
Provinsby- og oplandskom-
muner
Region
Region Hoved-
staden
Region Midtjyl-
land
Region Nordjyl-
land
Region Syddan-
mark
Region Syddan-
mark
Region Syddan-
mark
Region Hoved-
staden
Region Midtjyl-
land
Region Midtjyl-
land
Region Midtjyl-
land
Region Midtjyl-
land
Region Syddan-
mark
Region Hoved-
staden
Region Midtjyl-
land
Analyse af den målrettede drikkevandsbeskyttelse i Danmark
Side
83
af
88
MOF, Alm.del - 2022-23 (2. samling) - Bilag 88: Orientering om rapporten Målrettet drikkevandsbeskyttelse i Danmark
Næstved Kommune
Slagelse Kommune
Gentofte Kommune
Sønderborg Kommune
Holbæk Kommune
Gladsaxe Kommune
Skanderborg Kommune
Hjørring Kommune
Helsingør Kommune
Køge Kommune
Svendborg Kommune
Aabenraa Kommune
Frederikshavns Kom-
mune
Holstebro Kommune
Lyngby-Taarbæk Kom-
mune
Rudersdal Kommune
Ringkøbing-Skjern Kom-
mune
Haderslev Kommune
Høje-Taastrup Kommune
Hillerød Kommune
Hvidovre Kommune
Faaborg-Midtfyn Kom-
mune
Fredericia Kommune
Greve Kommune
Varde Kommune
84301
79860
74398
74116
73136
69537
64895
63952
63171
61987
59488
59039
59007
58865
58116
57380
56449
55459
53971
53618
53328
52026
51933
51244
49930
75.000-
100.000
75.000-
100.000
50.000-
74.999
50.000-
74.999
50.000-
74.999
50.000-
74.999
50.000-
74.999
50.000-
74.999
50.000-
74.999
50.000-
74.999
50.000-
74.999
50.000-
74.999
50.000-
74.999
50.000-
74.999
50.000-
74.999
50.000-
74.999
50.000-
74.999
50.000-
74.999
50.000-
74.999
50.000-
74.999
50.000-
74.999
50.000-
74.999
50.000-
74.999
50.000-
74.999
25.000-
49.999
Provinsby- og oplandskom-
muner
Provinsby- og oplandskom-
muner
Hovedstads- og storbykom-
muner
Landkommune
Provinsby- og oplandskom-
muner
Hovedstads- og storbykom-
muner
Provinsby- og oplandskom-
muner
Landkommune
Provinsby- og oplandskom-
muner
Provinsby- og oplandskom-
muner
Landkommune
Landkommune
Landkommune
Provinsby- og oplandskom-
muner
Hovedstads- og storbykom-
muner
Hovedstads- og storbykom-
muner
Landkommune
Landkommune
Hovedstads- og storbykom-
muner
Provinsby- og oplandskom-
muner
Hovedstads- og storbykom-
muner
Provinsby- og oplandskom-
muner
Provinsby- og oplandskom-
muner
Hovedstads- og storbykom-
muner
Landkommune
Region Sjælland
Region Sjælland
Region Hoved-
staden
Region Syddan-
mark
Region Sjælland
Region Hoved-
staden
Region Midtjyl-
land
Region Nordjyl-
land
Region Hoved-
staden
Region Sjælland
Region Syddan-
mark
Region Syddan-
mark
Region Nordjyl-
land
Region Midtjyl-
land
Region Hoved-
staden
Region Hoved-
staden
Region Midtjyl-
land
Region Syddan-
mark
Region Hoved-
staden
Region Hoved-
staden
Region Hoved-
staden
Region Syddan-
mark
Region Syddan-
mark
Region Hoved-
staden
Region Syddan-
mark
Analyse af den målrettede drikkevandsbeskyttelse i Danmark
Side
84
af
88
MOF, Alm.del - 2022-23 (2. samling) - Bilag 88: Orientering om rapporten Målrettet drikkevandsbeskyttelse i Danmark
Ballerup Kommune
Favrskov Kommune
Kalundborg Kommune
Hedensted Kommune
Frederikssund Kommune
Vordingborg Kommune
Skive Kommune
Egedal Kommune
Syddjurs Kommune
Thisted Kommune
Tårnby Kommune
Vejen Kommune
Mariagerfjord Kommune
Furesø Kommune
Fredensborg Kommune
Rødovre Kommune
Gribskov Kommune
Assens Kommune
Lolland Kommune
Middelfart Kommune
Bornholms Regionskom-
mune
Jammerbugt Kommune
Norddjurs Kommune
Tønder Kommune
Brønderslev Kommune
49537
49169
48587
47520
46104
45447
45323
44801
43993
43342
43005
42807
41875
41753
41597
41520
41495
40981
40045
39916
39739
38364
37067
37013
36485
25.000-
49.999
25.000-
49.999
25.000-
49.999
25.000-
49.999
25.000-
49.999
25.000-
49.999
25.000-
49.999
25.000-
49.999
25.000-
49.999
25.000-
49.999
25.000-
49.999
25.000-
49.999
25.000-
49.999
25.000-
49.999
25.000-
49.999
25.000-
49.999
25.000-
49.999
25.000-
49.999
25.000-
49.999
25.000-
49.999
25.000-
49.999
25.000-
49.999
25.000-
49.999
25.000-
49.999
25.000-
49.999
Hovedstads- og storbykom-
muner
Provinsby- og oplandskom-
muner
Landkommune
Provinsby- og oplandskom-
muner
Provinsby- og oplandskom-
muner
Landkommune
Landkommune
Hovedstads- og storbykom-
muner
Provinsby- og oplandskom-
muner
Landkommune
Hovedstads- og storbykom-
muner
Provinsby- og oplandskom-
muner
Landkommune
Hovedstads- og storbykom-
muner
Provinsby- og oplandskom-
muner
Hovedstads- og storbykom-
muner
Provinsby- og oplandskom-
muner
Provinsby- og oplandskom-
muner
Landkommune
Provinsby- og oplandskom-
muner
Landkommune
Landkommune
Landkommune
Landkommune
Landkommune
Region Hoved-
staden
Region Midtjyl-
land
Region Sjælland
Region Midtjyl-
land
Region Hoved-
staden
Region Sjælland
Region Midtjyl-
land
Region Hoved-
staden
Region Midtjyl-
land
Region Nordjyl-
land
Region Hoved-
staden
Region Syddan-
mark
Region Nordjyl-
land
Region Hoved-
staden
Region Hoved-
staden
Region Hoved-
staden
Region Hoved-
staden
Region Syddan-
mark
Region Sjælland
Region Syddan-
mark
Region Hoved-
staden
Region Nordjyl-
land
Region Midtjyl-
land
Region Syddan-
mark
Region Nordjyl-
land
Analyse af den målrettede drikkevandsbeskyttelse i Danmark
Side
85
af
88
MOF, Alm.del - 2022-23 (2. samling) - Bilag 88: Orientering om rapporten Målrettet drikkevandsbeskyttelse i Danmark
Vesthimmerlands Kom-
mune
Brøndby Kommune
Ringsted Kommune
Odsherred Kommune
Nyborg Kommune
Halsnæs Kommune
Rebild Kommune
Nordfyns Kommune
Herlev Kommune
Lejre Kommune
Albertslund Kommune
Billund Kommune
Allerød Kommune
Kerteminde Kommune
Solrød Kommune
Stevns Kommune
Glostrup Kommune
Odder Kommune
Ishøj Kommune
Struer Kommune
Morsø Kommune
Lemvig Kommune
Langeland Kommune
Ærø Kommune
Samsø Kommune
36425
36054
35562
33015
32177
31507
30917
29914
28855
28789
27539
26899
25967
24068
23884
23763
23540
23521
23248
20944
20121
19506
12382
6079
3738
25.000-
49.999
25.000-
49.999
25.000-
49.999
25.000-
49.999
25.000-
49.999
25.000-
49.999
25.000-
49.999
25.000-
49.999
25.000-
49.999
25.000-
49.999
25.000-
49.999
25.000-
49.999
25.000-
49.999
Under
24.999
Under
24.999
Under
24.999
Under
24.999
Under
24.999
Under
24.999
Under
24.999
Under
24.999
Under
24.999
Under
24.999
Under
24.999
Under
24.999
Landkommune
Hovedstads- og storbykom-
muner
Provinsby- og oplandskom-
muner
Landkommune
Provinsby- og oplandskom-
muner
Provinsby- og oplandskom-
muner
Provinsby- og oplandskom-
muner
Provinsby- og oplandskom-
muner
Hovedstads- og storbykom-
muner
Provinsby- og oplandskom-
muner
Hovedstads- og storbykom-
muner
Landkommune
Hovedstads- og storbykom-
muner
Provinsby- og oplandskom-
muner
Hovedstads- og storbykom-
muner
Provinsby- og oplandskom-
muner
Hovedstads- og storbykom-
muner
Provinsby- og oplandskom-
muner
Hovedstads- og storbykom-
muner
Landkommune
Landkommune
Landkommune
Landkommune
Landkommune
Landkommune
Region Nordjyl-
land
Region Hoved-
staden
Region Sjælland
Region Sjælland
Region Syddan-
mark
Region Hoved-
staden
Region Nordjyl-
land
Region Syddan-
mark
Region Hoved-
staden
Region Hoved-
staden
Region Hoved-
staden
Region Syddan-
mark
Region Hoved-
staden
Region Syddan-
mark
Region Sjælland
Region Sjælland
Region Hoved-
staden
Region Midtjyl-
land
Region Hoved-
staden
Region Midtjyl-
land
Region Nordjyl-
land
Region Midtjyl-
land
Region Syddan-
mark
Region Syddan-
mark
Region Midtjyl-
land
Analyse af den målrettede drikkevandsbeskyttelse i Danmark
Side
86
af
88
MOF, Alm.del - 2022-23 (2. samling) - Bilag 88: Orientering om rapporten Målrettet drikkevandsbeskyttelse i Danmark
Fanø Kommune
Læsø Kommune
3425
1792
Under
24.999
Under
24.999
Landkommune
Landkommune
Region Syddan-
mark
Region Nordjyl-
land
Analyse af den målrettede drikkevandsbeskyttelse i Danmark
Side
87
af
88
MOF, Alm.del - 2022-23 (2. samling) - Bilag 88: Orientering om rapporten Målrettet drikkevandsbeskyttelse i Danmark
2652514_0088.png
OM PLUSS
Siden 2001 har vi bistået virksomheder, organisationer og samfundsinstitutioner i at udvikle og realisere
deres potentialer. Det sker via udvikling af governance, strategi, ledelse og organisation, samt ved at skabe
overblik, beslutningsgrundlag og læring gennem strategiske analyser og evalueringer. I vores adfærd og
tænkning styres vi af tre værdier: Værdiskabelse, fairness og troværdighed. Konsulenterne arbejder over
hele landet ud fra vores kontorer i Aarhus og København.
Analyse af den målrettede drikkevandsbeskyttelse i Danmark
Side
88
af
88