Børne- og Undervisningsudvalget 2022-23 (2. samling)
BUU Alm.del Bilag 71
Offentligt
2674620_0001.png
Midtvejsevaluering af
velfærdsaftaler
Forsøg med frisættelse i syv kommuner på dagtilbuds-,
folkeskole- og ældreområdet, 2021-22
Ulf Hjelmar, Nanna Høygaard Lindeberg, Søren Kjær Foged, Julie Schou
Nicolajsen, Sarah Richardt Schoop og Amanda Bech
BUU, Alm.del - 2022-23 (2. samling) - Bilag 71: Orientering om midtvejsevaluering af velfærdsaftaler, fra børne- og undervisningsministeren
Midtvejsevaluering af velfærdsaftaler – Forsøg med frisættelse i syv kommuner på
dagtilbuds-, folkeskole- og ældreområdet, 2021-22
© VIVE og forfatterne, 2023
e-ISBN: 978-87-7582-169-3
Arkivfoto: Sine Fiig/VIVE
Projekt: 301964
Finansiering: Social-, Bolig- og Ældreministeriet
VIVE
Det Nationale Forsknings- og Analysecenter for Velfærd
Herluf Trolles Gade 11
1052 København K
www.vive.dk
VIVEs publikationer kan frit citeres med tydelig kildeangivelse.
BUU, Alm.del - 2022-23 (2. samling) - Bilag 71: Orientering om midtvejsevaluering af velfærdsaftaler, fra børne- og undervisningsministeren
2674620_0003.png
Forord
Regeringen har i samarbejde med syv kommuner etable-
ret velfærdsaftaler på hhv. dagtilbuds-, folkeskole- og
ældreområdet i perioden 2021-2024.
I denne midtvejsevaluering fremlægges de foreløbige er-
faringer fra arbejdet med velfærdsaftalerne i de syv kom-
muner. I andet halvår 2024 offentliggør VIVE slutevalue-
ringen. Her indgår resultaterne af en baseline- og efter-
måling blandt medarbejdere og de nærmeste ledere samt
registerdata. På den baggrund vil det være muligt mere
præcist end i denne midtvejsevaluering at konkludere,
om velfærdsaftalerne har ført til en ændret kvalitet i ind-
satserne.
Rapporten er skrevet af professor mso Ulf Hjelmar (pro-
jektleder for undersøgelsen), chefanalytiker Søren Kjær
Foged, projektchef Nanna Høygaard Lindeberg, chefana-
lytiker Sarah Richardt Schoop, analytiker Julie Schou Ni-
colajsen samt studentermedhjælper Amanda Bech. Stu-
dentermedhjælper Magnus Bangsvig Rasmussen har bi-
draget med transskriberinger m.m.
Der rettes en tak til de to eksterne reviewere for at bi-
drage grundigt og konstruktivt til kvalitetssikring af rap-
porten. Undersøgelsen er finansieret af Social-, Bolig- og
Ældreministeriet.
Ulrik Hvidman
Forsknings- og analysechef for VIVE Styring og Ledelse
BUU, Alm.del - 2022-23 (2. samling) - Bilag 71: Orientering om midtvejsevaluering af velfærdsaftaler, fra børne- og undervisningsministeren
2674620_0004.png
Indholdsfortegnelse
Hovedresultater
1
1.1
1.2
1.3
1.4
6
11
11
12
15
19
Indledning
Baggrund
Formål med evalueringen
Kort om evalueringens metode
Læsevejledning
2
2.1
2.2
2.3
2.4
2.5
Velfærdsaftaler på dagtilbudsområdet
Igangsatte aktiviteter
Potentiale for og indikationer på virkninger
Arbejdet med regler og dokumentation
Arbejdet med de andre elementer i velfærdsaftalerne
Øvrige kontekstuelle forhold i kommunerne
20
24
32
38
43
49
3
3.1
3.2
Velfærdsaftaler på folkeskoleområdet
Igangsatte aktiviteter
Potentiale for og indikationer på virkninger
53
59
66
73
78
85
88
3.3 Arbejdet med regler og dokumentation
3.4 Arbejdet med de andre elementer i velfærdsaftalerne
3.5
3.6
Øvrige kontekstuelle forhold i kommunerne
Fritidsområdet
4
4.1
4.2
Velfærdsaftaler på ældreområdet
Igangsatte aktiviteter
Potentiale for og indikationer på virkninger
92
96
105
112
118
127
4.3 Arbejdet med regler og dokumentation
4.4 Arbejdet med de andre elementer i velfærdsaftalerne
4.5
Øvrige kontekstuelle forhold i kommunerne
BUU, Alm.del - 2022-23 (2. samling) - Bilag 71: Orientering om midtvejsevaluering af velfærdsaftaler, fra børne- og undervisningsministeren
2674620_0005.png
5
5.1
5.2
Tværgående erfaringer med velfærdsaftaler
Erfaringer på tværs af velfærdsområderne
Forskelle mellem kommuner inden for et velfærdsområde
130
130
137
Konklusion og opmærksomhedspunkter
Konklusion
Opmærksomhedspunkter
140
140
145
Litteratur
Bilag 1 Metodebeskrivelse
A. Spørgeskemaundersøgelse
B. Skriftligt dokumentationsmateriale
C. Kvalitative interviews
146
147
147
150
152
BUU, Alm.del - 2022-23 (2. samling) - Bilag 71: Orientering om midtvejsevaluering af velfærdsaftaler, fra børne- og undervisningsministeren
Hovedresultater
Denne midtvejsevaluering fremlægger de første samlede erfaringer med ar-
bejdet omkring velfærdsaftalerne på hhv. dagtilbuds-, folkeskole-, og ældre-
området. Lovgivningen trådte i kraft i maj 2021, og velfærdsaftalerne løber
frem til september 2024.
Med i velfærdsaftalerne er syv forsøgskommuner. På dagtilbudsområdet er
der indgået lokale velfærdsaftaler med Helsingør og Rebild Kommuner, på fol-
keskoleområdet er det Esbjerg og Holbæk Kommuner, og på ældreområdet er
der indgået velfærdsaftaler med Langeland, Middelfart og Viborg Kommuner.
Et centralt element i velfærdsaftalerne er frisættelse fra statslige og kommu-
nale regler. Der skal skabes mulighed for et større fagligt handlerum for de le-
dere og medarbejdere, som er tættest på borgeren. Samtidig skal der udvikles
lokale løsninger tæt på borgeren og med aktiv medarbejderinddragelse. Målet
er at inspirere til forbedring af velfærden på tværs af landets kommuner.
Stort kommunalt engagement i arbejdet med
velfærdsaftalerne
Der har på tværs af velfærdsområderne generelt været et stort engagement i
forhold til arbejdet med velfærdsaftalerne, og der er igangsat mange lokale
forsøg. På folkeskoleområdet retter forsøgene sig mod en lokal gentænkning
på den enkelte skole af skoledagen – ved kortere skoledage, tovoksen-ordnin-
ger, nye fag mv. På dagtilbuds- og ældreområdet er der i højere grad tale om
mere afgrænsede forsøgsaktiviteter.
På tværs af velfærdsområderne ses tegn på, at arbejdet med velfærdsafta-
lerne har skabt en anden form for kommunal styring og ledelse. Kommunale
politikere og forvaltningen har lagt mere ansvar ud til de enkelte skoler, dagtil-
bud, hjemmeplejedistrikter og plejecentre. Oplevelsen er, at det har skabt en
anden og mere dialogbaseret samarbejdsform internt i kommunen.
I forhold til elementerne i velfærdsaftalerne er der særligt arbejdet med at
skabe en øget faglig frihed for medarbejderne, og der har på tværs af vel-
færdsområderne været positive erfaringer med den øgede faglige frihed.
Navnlig muligheden for i højere grad at kunne bruge sin faglige dømmekraft i
mødet med borgerne/børnene i stedet for at følge et fast regelsæt tages der
positivt imod. Dette gælder også på dagtilbuds- og folkeskoleområdet, hvor
6
BUU, Alm.del - 2022-23 (2. samling) - Bilag 71: Orientering om midtvejsevaluering af velfærdsaftaler, fra børne- og undervisningsministeren
oplevelsen forud for arbejdet med velfærdsaftalerne var, at man som medar-
bejderne i forvejen havde et stort fagligt råderum. I forhold til øget nærhed til
borgeren og øget medarbejderinddragelse (også på det formelle niveau) ar-
bejder kommunerne konstruktivt på at skabe de rette rammer for dette,
selvom arbejdet endnu ikke alle steder er kommet så langt.
Det fremgår af de interviews, der er gennemført på de tre velfærdsområder
med borgere, elever og forældre, at der generelt tages positivt imod de nye
forsøgsaktiviteter. Forsøgene er dog endnu ikke fuldt ud udviklet og imple-
menteret, og det gør det vanskeligt for borgerne at vurdere, hvad der kommer
ud af dem i sidste ende.
Forskellige tilgange trods tæt samarbejde
mellem kommunerne
På alle tre velfærdsområder har forsøgskommunerne arbejdet sammen og lø-
bende udvekslet erfaringer. På trods af dette ses nogle forskelle i tilgangen til
arbejdet med velfærdsaftalerne.
På ældreområdet er der eksempelvis i Viborg Kommune gennemført en bred
inddragelsesproces af medarbejdere og borgere. I Langeland Kommune har
man været udfordret i forhold til den kommunale økonomi, hvilket bl.a. har re-
sulteret i en mere afgrænset inddragelsesproces. Middelfart Kommune har
bl.a. valgt at oprette en taskforce, der går på tværs af ældreområdet, for på
den måde at søge at reducere kommunale dokumentationskrav.
På dagtilbudsområdet har kommunerne fastsat forskellige kommunale hegns-
pæle. Man har i Helsingør Kommune fasholdt en kommunal hegnspæl om
sprogvurderinger af alle børn, når de er 2, 3 og 5 år og krav om en bestemt
normering i daginstitutionerne. I Rebild Kommune har man fastsat en hegns-
pæl om kommunens mål og retning på dagtilbudsområdet.
På folkeskoleområdet har Esbjerg Kommune indgået samarbejdsaftaler med
hver enkelt skole for på den måde at rammesætte arbejdet med velfærdsafta-
len. I Holbæk Kommune har man lavet et mere overordnet retningspapir gæl-
dende for alle skoler i kommunen.
7
BUU, Alm.del - 2022-23 (2. samling) - Bilag 71: Orientering om midtvejsevaluering af velfærdsaftaler, fra børne- og undervisningsministeren
Arbejdet med velfærdsaftaler på tre
velfærdsområder
Denne midtvejsevaluering har fokus på, hvilke aktiviteter der er sat i gang , og i
hvilken grad frisættelsen fra regler og de øvrige elementer i velfærdsaftalerne
har haft betydning for de igangsatte aktiviteter. Nedenfor er en kort opsamling
af resultaterne med forsøgene på de tre velfærdsområder:
Dagtilbudsområdet:
I Helsingør og Rebild Kommuner er forsøg målrettet øget
samarbejde i dagplejen, forsøg med ændret organisering, øget fokus på faglig
refleksion og faglig sparring samt ændrede åbningstider i dagtilbuddene ek-
sempler på nogle af de større forsøg.
Den primære forandring, som fremhæves af kommunerne, er kulturændringer
på både forvaltnings- og dagtilbudsniveau, herunder en ændring af samarbej-
det mellem forvaltning og dagtilbud samt ændringer i samarbejdet mellem dag-
tilbuddene. Der er en oplevelse af, at en positiv samarbejdskultur i kommunerne
er udviklet yderligere og virker fremmende for nytænkning af lokale pædagogi-
ske tiltag.
Det vurderes overordnet, at hovedparten af de igangsatte forsøgsaktiviteter
på dagtilbudsområdet ikke har krævet en frisættelse fra lovgivningen. Nogle
forsøgsaktiviteter relateret til arbejdet med pædagogiske læreplaner, sprog-
vurderinger af børn, frokostordninger samt forældrebestyrelser har dog kræ-
vet mulighed for at fravige statslige regler.
Kommunerne oplever, at der også forud for og ved igangsættelsen af de lo-
kale velfærdsaftaler var en oplevelse af høj grad af faglig frihed, nærhed til
børn og forældre samt en høj grad af medarbejderinddragelse. Det øgede fo-
kus på elementerne i velfærdsaftalerne opfattes dog som positivt.
Folkeskoleområdet:
I Esbjerg og Holbæk Kommuner er forsøg med en kortere
skoledag ofte i kombinationen med flere timer med to voksne i undervisningen
særligt udbredt. Der er også forsøg med oprettelse af nye fag og sammenlæg-
ning af eksisterende fag.
Der er på skolerne især arbejdet med at udvide det faglige råderum for medar-
bejderne, at inddrage eleverne mere i undervisningen samt at inddrage lærere
og pædagogisk personale i udviklingen af forsøgsaktiviteter. De største udfor-
dringer ses i forhold til en udvidet elevinddragelse og en formel medarbejder-
inddragelse.
8
BUU, Alm.del - 2022-23 (2. samling) - Bilag 71: Orientering om midtvejsevaluering af velfærdsaftaler, fra børne- og undervisningsministeren
Medarbejdere og ledere på skolerne vurderer, at der med disse forsøg er et
potentiale for øget kvalitet for eleverne, særligt i forhold til elever i udsatte po-
sitioner, og elevernes trivsel generelt. Også i forhold til lærerne og det pæda-
gogiske personale er der et potentiale for gennem arbejdet med velfærdsafta-
lerne at øge deres trivsel og motivation. ”Potentiale” henviser her til, hvor le-
dere og medarbejdere (uafhængigt af velfærdsaftaler) vurderer, at der er rum
for forbedring.
Forsøgsaktiviteterne har i vid udstrækning krævet fritagelse fra national lov-
givning. Skolerne er dog ikke fritaget fra afholdelse af folkeskolens afgangs-
prøver i deres nuværende form, dog med enkelte undtagelser. Det fremhæves
især af lærere og skoleledere, at det har begrænset frisættelsen og mulighe-
derne for at udvikle og igangsætte nye tiltag, særligt i udskolingen. Derudover
fremgår det også, at frisættelsen har ført til en decentralisering af beslut-
ningskompetence og nye former for samarbejde mellem den kommunale for-
valtning og skolerne.
Ældreområdet:
Der er i Langeland, Middelfart og Viborg Kommuner særligt
igangsat aktiviteter på plejecentre og i hjemmeplejen/sygeplejen. Forsøgene
retter sig især mod ændrede arbejdsgange, arbejdet med at målrette og ned-
bringe dokumentation samt afprøvning af andre indsatser til borgerne.
Medarbejdere og nærmeste ledere vurderer, at der i særlig grad er et potenti-
ale i forhold til at reducere dokumentation, målrette tilbud og frigive tid til
mere nærvær med borgeren. Dette gælder eksempelvis forsøg med fleksible
og borgernære indsatser i hjemmeplejen samt forsøg omkring mere individuelt
baserede forebyggende hjemmebesøg.
Kun få forsøgsaktiviteter har krævet fritagelse fra national lovgivning. Disse for-
søgsaktiviteter omhandler forebyggende hjemmebesøg, det kommunale tilsyn
på plejecentre og madservice på dagcentre. De øvrige forsøgsaktiviteter, der
ikke har krævet fritagelse fra national lovgivning, fokuserer især på at forenkle
og målrette kommunale arbejdsgange, regulering og dokumentationskrav. Det
skal bemærkes, at kommunerne på undersøgelsestidspunktet planlagde at
igangsætte flere forsøgsaktiviteter, som kræver en national lovfritagelse.
Medarbejdere og lokale ledere bakker positivt op om de elementer, der indgår
i velfærdsaftalerne. Det gælder særligt arbejdet med at skabe et øget fagligt
råderum. En øget faglig frihed giver mulighed for at komme tættere på borge-
ren og bruge mere tid på opgaver, som opleves som meningsfulde. I forhold til
medarbejderinddragelse er der navnlig arbejdet med inddragelse af medarbej-
dere i idéudviklingsprocesser og processer, hvor idéer fra medarbejdere er
blevet konkretiseret til forsøgsaktiviteter.
9
BUU, Alm.del - 2022-23 (2. samling) - Bilag 71: Orientering om midtvejsevaluering af velfærdsaftaler, fra børne- og undervisningsministeren
2674620_0010.png
Opmærksomhedspunkter og slutevaluering i
2024
Samlet set er der blandt de syv forsøgskommuner overvejende positive erfa-
ringer med velfærdsaftalerne. I det fremadrettede arbejde med frisættelse af
kommunerne har VIVE dog også iagttaget nogle dilemmafyldte eller kritiske
forhold, som gør sig generelt gældende.
For det første har VIVE iagttaget et dilemma i forhold til på den ene side at
vise medarbejdere og nærmeste ledere tillid og skabe plads til faglighed og på
den anden side fastlægge rammer og mål for indsatsen. De første erfaringer
peger på, at det er en vanskelig balancegang.
For det andet har VIVE iagttaget, at uddelegeringen af ansvar til dagtilbud, sko-
ler og ældreenheder og det større lokale faglige råderum kan skabe større for-
skelle i de faglige tilgange og kvaliteten af de tilbud, som borgerne/børnene mø-
der. Det er endnu for tidligt at vurdere, om det vil gøre sig gældende i praksis.
I forhold til egentlige virkninger af forsøgene er dette for tidligt at konkludere
på, men denne midtvejsevaluering peger bl.a. på, hvor der er potentiale for
forbedringer i velfærden, og hvor der er indikationer på forandringer og virk-
somme indsatser. Den endelige evaluering af velfærdsaftalerne offentliggøres
i slutningen af 2024. På dette tidspunkt har de kommunale tiltag og lokale for-
søgsaktiviteter haft tid til at virke, og det vil være muligt mere præcist at op-
gøre virkninger af velfærdsaftalerne for borgerne/børnene.
10
BUU, Alm.del - 2022-23 (2. samling) - Bilag 71: Orientering om midtvejsevaluering af velfærdsaftaler, fra børne- og undervisningsministeren
2674620_0011.png
1
1.1
Indledning
Baggrund
Der er i december 2020 indgået politiske aftaler om etablering af velfærdsaf-
taler på hhv. dagtilbuds-, folkeskole-, og ældreområdet.
1
Følgende punkter er
gennemgående i de politiske aftaler på områderne:
Boks 1.1
Punkter i velfærdsaftalerne
Det specificeres, at man fra politisk side skal skabe større handlerum
for offentligt ansatte.
Der skal skabes mere plads til omsorg, nærvær og relationer i mødet
med borgeren.
Medarbejdere og ledere frisættes fra statslig regulering, og det frem-
går, at kommunen har forpligtet sig til ligeledes at frisætte medarbej-
dere og ledere fra en række kommunale regler, procedurer mv.
Medarbejdere og brugere på området inddrages aktivt i de lokale pro-
cesser med at skabe nye løsninger.
Velfærdsaftalen mellem regeringen og kommunen skal følges op af
kommunen. Det skal specificeres, hvad de kommunale mål og rammer
for velfærdsaftalen er, ligesom kommunen kan vælge at indgå lokale
samarbejdsaftaler mellem kommunen og lokale enheder.
De politiske aftaler har udmøntet sig i Lov om velfærdsaftaler på dagtilbuds-
området og folkeskoleområdet og Lov om velfærdsaftaler på ældreområdet,
som begge trådte i kraft den 15. maj 2021. Lovene er gældende frem til den
30. september 2024. Ambitionen har været ”at frisætte udvalgte kommuner og
tilbud (…) med henblik på at udvikle velfærden på områderne og skabe større
1
Regeringen (2020a); Regeringen (2020b); Regeringen (2020c); Regeringen (2020d).
11
BUU, Alm.del - 2022-23 (2. samling) - Bilag 71: Orientering om midtvejsevaluering af velfærdsaftaler, fra børne- og undervisningsministeren
2674620_0012.png
handlerum for medarbejderne og lederne for at øge kvaliteten og nærværet i
velfærden til gavn for borgeren.”
2
På baggrund af de politiske aftaler og lovgivningen om velfærdsaftaler er der
indgået specifikke velfærdsaftaler mellem regeringen og de enkelte kommu-
ner. På dagtilbudsområdet blev der den 22. juni 2021 indgået velfærdsaftaler
med kommunerne Helsingør og Rebild, og på folkeskoleområdet blev der sam-
tidig indgået velfærdsaftaler med Esbjerg Kommune og Holbæk Kommune.
3
ældreområdet er der i september 2021 indgået velfærdsaftaler med kommu-
nerne Langeland, Middelfart og Viborg. Arbejdet med velfærdsaftalerne blev
altså igangsat i kommunerne lidt senere på ældreområdet.
I disse aftaler er der er nogle centrale lovmæssige hegnspæle, som kommuner
og lokale enheder fortsat vil skulle efterleve. På folkeskoleområdet er der ek-
sempelvis indgået aftale om, at kommuner og folkeskoler fortsat skal efterleve
folkeskolens formålsparagraf, at kommunalbestyrelsens ansvar for at føre til-
syn og sikre børn ret til vederlagsfri undervisning opretholdes, at forældres ret
til frit skolevalg opretholdes m.m.
4
Derudover er det muligt for kommunerne i de lokale velfærdsaftaler at fast-
sætte kommunale hegnspæle, som de lokale enheder fortsat skal efterleve.
Ud over sådanne evt. kommunale hegnspæle, så vil de lokale enheder være
frisat fra øvrige kommunale regler, procedurer og retningslinjer.
1.2
Formål med evalueringen
Evalueringen er designet som en virknings- og implementeringsevaluering. I
virkningsevalueringen er det overordnede spørgsmål: Hvad virker i velfærdsaf-
talerne og for hvem virker det? I implementeringsevalueringen er det overord-
nede spørgsmål: Hvordan er de intentioner der ligger i velfærdsaftalerne kon-
kret blevet implementeret på de forskellige velfærdsområder og i de forskel-
lige kommuner? Når der i rapporten løbende henvises til ”velfærdsaftalerne” re-
fereres først og fremmest til de lokale velfærdsaftaler, der er indgået mellem re-
geringen og hver af de syv forsøgskommuner.
Denne viden skal bruges til at vurdere, hvorvidt antagelserne i velfærdsafta-
lerne fører til positive resultater, og hvorvidt de opnåede resultater i forsøgs-
kommunerne kan understøtte politikudviklingen i forhold til kvalitetsudvikling
Lov om velfærdsaftaler på dagtilbuds- og folkeskoleområdet (2021); Lov om velfærdsaftale på ældre-
området (2021).
3
Se eksempelvis velfærdsaftale mellem regeringen og Esbjerg Kommune: https://skoler.esbjerg.dk/Fi-
les/Filer/Folkeskole/Fremtidens%20folkeskole/Den%20endelige%20velf%C3%A6rdsaftale.pdf
4
Se – https://skoler.esbjerg.dk/Files/Filer/Folkeskole/Fremtidens%20folkeskole/Aftale-
tekst%20om%20velfaerdsaftaler%20p%C3%A5-folkeskoleomr%C3%A5det.pdf
2
12
BUU, Alm.del - 2022-23 (2. samling) - Bilag 71: Orientering om midtvejsevaluering af velfærdsaftaler, fra børne- og undervisningsministeren
2674620_0013.png
og i forhold til den statslige regulering af velfærdsområderne. VIVE vurderer,
at de mest centrale og gennemgående antagelser er følgende:
Regelfritagelser skaber rum for udvikling af nye lokale velfærdsløsnin-
ger. En frisættelse fra lovgivning og kommunale regler giver nye mulighe-
der for nytænkning.
Tillid og fagligt råderum skaber nye løsninger. Nye måder at løse vel-
færdsudfordringer vil spire frem, når der vises tillid og gives plads til fag-
lighed.
Resultater opstår i mødet mellem borgere og medarbejdernes faglighed.
Borgernes møde med fagligt dygtige og omsorgsfulde offentligt ansatte
gør den afgørende forskel.
Medarbejderinddragelse og samarbejde er centralt for udvikling af vel-
færd. Medarbejdere og ledere tæt på borgerne skal inddrages i beslutnin-
ger omkring opgaveløsningen.
I virkningsevalueringen undersøger vi, hvilke af de igangsatte aktiviteter der
virker – og for hvem det virker (undersøgelsesspørgsmål 2). I implemente-
ringsevalueringen ser vi på, hvordan man på det enkelte velfærdsområde, i
den enkelte kommune og i enkelte enheder (dagtilbud, skoler, hjemmeplejeen-
heder m.m.) har arbejdet med de forskellige elementer fra de indgåede vel-
færdsaftaler, og hvilken betydning det har for de opnåede resultater (under-
søgelsesspørgsmål 1, 3, 4, og 5):
1.
Hvilke aktiviteter har kommunerne igangsat som følge af velfærdsafta-
lerne?
a)
Hvilke forsøgsaktiviteter er igangsat lokalt i kommunerne, og er der
forskelle i volumen og typen af aktiviteter mellem de forskellige
velfærdsområder og de forskellige kommuner?
b)
I hvilken grad har arbejdet med velfærdsaftalerne ført til en æn-
dring i den kommunale styring og ledelse, og vurderes sådanne
eventuelle ændringer at have en mere generel betydning for for-
søgsaktiviteterne og de forventede resultater?
2. Hvilke virkninger/effekter har arbejdet med velfærdsaftalerne i forhold
til borgerne og i forhold til udførende medarbejdere og lokale ledere?
a) Hvad er de oplevede virkninger blandt borgerne af forsøgsaktivite-
terne, og er der forskelle i oplevelsen mellem de forskellige vel-
færdsområder og de forskellige kommuner?
b) Hvilke virkninger har velfærdsaftalerne for medarbejdere og nær-
meste ledere i forhold til trivsel, motivation og sygefravær?
13
BUU, Alm.del - 2022-23 (2. samling) - Bilag 71: Orientering om midtvejsevaluering af velfærdsaftaler, fra børne- og undervisningsministeren
2674620_0014.png
3. I hvilken grad kan det sandsynliggøres, at opnåelsen af resultater skyl-
des de nye rammebetingelser under velfærdsaftalerne?
a) Hvilken betydning har muligheden for at fravige statslige regler?
b) Hvilken betydning har undtagelserne fra kommunal regulering?
4. I hvilken grad kan det sandsynliggøres, at opnåelsen af resultater skyl-
des de procesmekanismer, der igangsættes som følge af velfærdsafta-
lerne?
a) Hvilken betydning har arbejdet med at skabe et øget fagligt råde-
rum for medarbejderne tæt på borgeren?
b) Hvilken betydning har arbejdet med at skabe en større nærhed til
borgeren i det daglige arbejde?
c) Hvilken betydning har arbejdet med at skabe en øget medarbejder-
inddragelse?
5. I hvilken grad varierer opnåelsen af resultater i forhold til kontekstuelle
betingelser i de enkelte kommuner?
a) Skyldes opnåelsen af resultater forhold i de enkelte kommuner, der
ligger uden for velfærdsaftalerne (fx tid og ressourcer), og har
dette betydning for virkningerne af forsøgsaktiviteterne?
Midtvejsevalueringen dækker perioden fra maj 2021, hvor love om velfærdsaf-
taler blev indgået, og frem til efteråret 2022, hvor dataindsamlingen blev af-
sluttet. I denne periode har kommunerne draget de første og foreløbige erfa-
ringer med arbejdet med de lokale velfærdsaftaler, og det er disse erfaringer,
der fremdrages her.
Det betyder også, at særligt undersøgelsesspørgsmål 2 om virkninger/effekter
af de igangsatte aktiviteter kun kan belyses i begrænset omfang i form af sub-
jektive vurderinger af potentialet for virkninger, som det fremtræder midtvejs i
forsøget. I slutrapporten i 2024 vil vi kunne behandle dette undersøgelses-
spørgsmål mere indgående, når der er gennemført en slutmåling blandt med-
arbejdere og nærmeste ledere, og når der er gennemført flere interviews med
berørte borgere/børn/forældre. Derudover vil registerdata på borger- og med-
arbejderniveau blive inddraget i det omfang, at det er muligt.
Der er i midtvejsevalueringen gennemført 12 interviews med borgere/børn/for-
ældre (se afsnit 1.3.3). Disse interviews har først og fremmest illustrativ karakter
og bliver i rapporten brugt til at vise, hvordan forsøgsaktiviteter opleves. Inter-
viewene kan her i 2022 ikke bruges til egentlige vurderinger af forsøgsaktivite-
ternes virkninger på borgerniveau, da forsøgene endnu er under udvikling.
På baggrund af det overordnede formål med de politiske aftaler og Lov om
velfærdsaftalen kan der skitseres en overordnet forandringsteori - en form for
14
BUU, Alm.del - 2022-23 (2. samling) - Bilag 71: Orientering om midtvejsevaluering af velfærdsaftaler, fra børne- og undervisningsministeren
2674620_0015.png
logik, der beskriver, hvordan det lokale arbejde med velfærdsaftalerne forven-
tes at skabe den ønskede forandring.
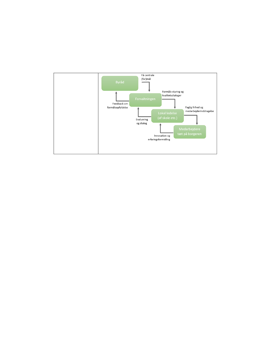
Figur 1.1
Forandringsteori bag velfærdsaftalerne og evalueringens
fokusområder
De fem grundlæggende elementer i forandringsteorien (nummereret 1-5 i Figur
1.1) er også afspejlet i evalueringens fem overordnede undersøgelsesspørgsmål:
1.
2.
3.
4.
5.
Hvilke aktiviteter sættes i gang i forbindelse med velfærdsaftalerne?
Hvilke virkninger/effekter fører de igangsatte aktiviteter til?
I hvilken grad skyldes det de nye rammebetingelser?
Hvordan har man lokalt arbejdet med de øvrige elementer i velfærds-
aftalerne?
Er der øvrige forhold, som har betydning for opnåelsen af resultater.
Som nævnt vil undersøgelsesspørgsmål 2 om virkninger/effekter af de igang-
satte aktiviteter kun kunne belyses i begrænset omfang i midtvejsevalueringen i
form af subjektive vurderinger af den oplevede virkning og potentialet for virk-
ninger. ”Potentialet for virkninger” henviser her til lederes og medarbejderes
vurdering af (uafhængigt af velfærdsaftaler), hvor der er rum for forbedring.
1.3
Kort om evalueringens metode
Midtvejsevalueringen bygger på indsamling og behandling af tre typer af data:
en spørgeskemaundersøgelse blandt medarbejdere i institutioner/tilbud og
deres nærmeste ledere i de syv kommuner, skriftligt dokumentationsmateriale
fra kommunerne og kvalitative interviews med udvalgte medarbejdere, ledere
15
BUU, Alm.del - 2022-23 (2. samling) - Bilag 71: Orientering om midtvejsevaluering af velfærdsaftaler, fra børne- og undervisningsministeren
og borgere i de syv kommuner. I det følgende præsenteres dette kort. I rap-
portens bilag er evalueringens metode beskrevet mere i detaljer.
1.3.1
Spørgeskemaundersøgelse blandt medarbejdere og nærmeste
ledere i de syv kommuner
Der er gennemført en spørgeskemaundersøgelsen med medarbejdere og le-
dere på dagtilbuds-, folkeskole- og ældreområdet, der er involverede i arbej-
det med velfærdsaftalerne i de syv kommuner. Svar fra spørgeskemaundersø-
gelsen er afrapporteret i et tidligere VIVE-notat (Hjelmar m.fl. 2022).
Spørgeskemaundersøgelsen er en baselinemåling (førmåling). I denne base-
linemåling giver medarbejdere og nærmeste ledere et øjebliksbillede af ople-
velsen af kvalitet og måder at løfte kvaliteten på inden for de forskellige vel-
færdsområder før/ved igangsættelsen af arbejdet med velfærdsaftalerne.
Spørgeskemaundersøgelsen vil blive gentaget som en eftermåling i slutningen
af forsøgsperioden (2024), og det vil da være muligt at se, om vurderingen af
kvalitet i indsatsen og vurderingen af de elementer, der har en betydning for
opnåelsen af kvalitet, har ændret sig i forsøgsperioden.
Baselinemålingens datagrundlag består af i alt 3.994 unikke besvarelser fra le-
dere og medarbejdere. Der indgår 558 svar fra dagtilbudsområdet, 1.712 svar
fra folkeskoleområdet og 1.724 svar fra ældreområdet. Data er indsamlet i pe-
rioden fra start august til start oktober 2021. VIVE gennemførte derudover på
folkeskoleområdet en kort tillægsundersøgelse blandt pædagogisk personale
på fritids- og folkeskoleområdet i perioden fra slut november 2021 til midt ja-
nuar 2022.
Spørgeskemaerne på tværs af de tre områder vedrører primært spørgsmål om
oplevelsen af kvalitet samt oplevelsen af betydningen af faglig frihed og tillid,
borgeren i centrum, medarbejderinddragelse samt regler og dokumentation. I
spørgeskemaet indgik desuden nogle baggrundsspørgsmål.
Der blev opnået en samlet besvarelsesprocent for medarbejdere og ledere på
68,5 % på dagtilbudsområdet, 63,5 % på folkeskoleområdet og 68,2 % på æld-
reområdet. Besvarelsesprocenterne er relativt ensartede på tværs af de syv
kommuner (Hjelmar m.fl. 2022).
Antallet af besvarelser (n) varierer mellem spørgsmålene. Denne variation
skyldes, at nogle respondenter er faldet fra undervejs i deres besvarelse, og
at ’ved ikke’-besvarelser for de enkelte spørgsmål er frasorteret i den efterføl-
gende databehandling.
16
BUU, Alm.del - 2022-23 (2. samling) - Bilag 71: Orientering om midtvejsevaluering af velfærdsaftaler, fra børne- og undervisningsministeren
Spørgeskemaundersøgelsen havde to spørgsmål med åbne svarkategorier. De
to spørgsmål omhandlede respondentens oplevelse af 1) opgaver, der ikke er
meningsfyldte, og der ikke understøtter arbejdet med at levere kvalitet og 2)
de vigtigste områder at arbejde med for at skabe øget kvalitet. Svarene på
disse spørgsmål er kodet i Nvivo i tematiske koder og kategoriseret under de
hovedelementer, der indgår i velfærdsaftalerne (faglig frihed og tillid, medar-
bejderinddragelse og nærhed til borgeren), regler og dokumentation, samt en
’andet’-kategori.
1.3.2
Skriftligt dokumentationsmateriale fra kommunerne
VIVE har løbende modtaget skriftlig dokumentationsmateriale fra både forvalt-
ningerne og de enkelte dagtilbud, skoler og ældreenheder. Det drejer sig bl.a.
om notater fra møder med forældre i forbindelse med arbejdet med velfærds-
aftalerne, interne evalueringer og skemaer til specifikke forsøgsaktiviteter.
I perioden ultimo 2021 til primo 2022 har ledelse eller andre nøglepersoner på
de enkelte skoler/daginstitutioner/enheder inden for ældreområdet beskrevet
de på tidspunktet igangsatte og planlagte forsøgsaktiviteter. Disse aktivitets-
beskrivelser har VIVE efterfølgende systematiseret i en database. På dagtil-
budsområdet har kommunerne primo 2023 haft mulighed for at bidrage med
supplerende oplysninger om igangsatte forsøgsaktiviteter.
I opgørelsen af forsøgsaktiviteter i rapporten tager vi direkte udgangspunkt i
det, som kommunerne selv definerer som forsøgsaktiviteter – det dækker
både lokale aktiviteter målrettet borgerne/børnene og nye forvaltningsmæs-
sige tiltag. VIVE har ikke foretaget en vurdering af, hvorvidt en forsøgsaktivitet
lever op til specifikke kriterier, fx at aktiviteten er nyskabende og virkningsfuld
(innovativ). Det skal nævnes, at flere af kommunerne selv primært bruger be-
tegnelsen ”prøvehandlinger” om deres forsøgsaktiviteter.
Indsamlingsmetoden varierer på tværs af kommuner. Nogle kommuner har
selv været ansvarlige for indsamlingen, mens VIVE har været ansvarlig i andre
kommuner. Variationen skyldes en opmærksomhed på at pålægge de delta-
gende institutioner mindst muligt dokumentationsarbejde.
I indberetningen af forsøgsaktiviteter er der en variation i, hvad de enkelte in-
stitutioner har opgjort som én forsøgsaktivitet. Nogle har opgjort hver enkelt
forsøgsaktivitet som en forsøgsaktivitet for sig, eksempelvis kortere sko le-
dage og tolærerordning. Andre har puljet en række aktiviteter som én samlet
forsøgsaktivitet, enten fordi formål og fokus i forsøgsaktiviteterne er det
samme, eller fordi de organisatorisk er med til at muliggøre hinanden. I opgø-
relsen af antallet af forsøgsaktiviteter er der taget udgangspunkt i, hvad insti-
tutionerne selv har defineret som én forsøgsaktivitet.
17
BUU, Alm.del - 2022-23 (2. samling) - Bilag 71: Orientering om midtvejsevaluering af velfærdsaftaler, fra børne- og undervisningsministeren
2674620_0018.png
1.3.3
Kvalitative interviews med udvalgte medarbejdere, ledere og
borgere
VIVE har i for- og sensommeren 2022 gennemført casebesøg i hver af de syv
kommuner. Hvert casebesøg har indeholdt to lokale besøg – to dagtilbud, to
folkeskoler eller to ældreenheder – og et besøg i den kommunale forvaltning.
De besøgte cases er udvalgt ud fra en vurdering af det aktuelle potentiale for
at arbejde med velfærdsaftalerne. Udvælgelsen er sket på baggrund af de
samlede aktivitetsbeskrivelser.
Under besøgene blev der gennemført kvalitative interviews med ledelsen og
medarbejdere fra de udvalgte institutioner, folkeskoler og ældreenheder samt
interviews med relevante medarbejdere på forvaltningsniveau. Efterfølgende
er der foretaget individuelle interviews med elever, forældre og borgere.
I alt er der foretaget 37 interviews med i alt 43 lokale medarbejdere og 24 lokale
ledere samt 20 repræsentanter fra forvaltningsledelserne. Derudover er der fo-
retaget interviews med 12 borgere/elever.
5
Det kunne også have været relevant
at interviewe lokale politikere samt interessenter på området (fx faglige organi-
sationer). Dette er dog mere relevant i slutrapporten i 2024, hvor forsøgsaktivi-
teterne er længere i deres udvikling, og virkninger/effekter er tydeligere.
Interviewene er foretaget med semistrukturerede interviewguides med generi-
ske spørgsmål tilrettet hvert enkelt velfærdsområde. Temaerne har været op-
levelsen af inddragelse i arbejdet med velfærdsaftalerne, oplevet indflydelse,
forandringer og udfordringer samt gevinster ved at være med i forsøget.
Alle interviews er skrevet ud i udførlige referater og gemt på VIVEs sikrede
drev. Passager i interviewene er bearbejdet i koder omhandlende de tre typer
af procesmekanismer, regler og dokumentation samt en øvrig kategori: faglig
frihed og tillid, medarbejderinddragelse, borgerinddragelse og nærhed, regler
og dokumentation samt øvrige forhold. Det kodede materiale er efterfølgende
kondenseret til analytiske pointer. De analytiske pointer indgår i analyserne i
samspil med fund fra de øvrige indsamlede data. Alle anvendte citater er skre-
vet ud i deres fulde ordlyd og alle sted- og personhenførbare oplysninger er
søgt anonymiseret.
5
For en oversigt over fordelingen af interview, se bilag 1, bilagstabeller B.0.3-B.0.5.
18
BUU, Alm.del - 2022-23 (2. samling) - Bilag 71: Orientering om midtvejsevaluering af velfærdsaftaler, fra børne- og undervisningsministeren
2674620_0019.png
1.4
Læsevejledning
I kapitel 2-4 ser vi på erfaringerne på hhv. dagtilbuds-, folkeskole- og ældre-
området. Først i hvert delkapitel redegøres for rammerne for forsøget og del-
analysens hovedpointer. Hvert enkelt kapitel er derefter struktureret ud fra
undersøgelsesspørgsmålene og de elementer, der fremgår af Figur 1.1. Vi har
for hvert delafsnit indføjet en lille oversigtsfigur, som illustrerer, hvilket ele-
ment af evalueringen som er i fokus i det pågældende afsnit.
Kapitel 2-4 er bl.a. baseret på VIVEs baselinemåling og på interviews med
medarbejdere og ledere i de syv kommuner. Læseren bedes være opmærk-
som på, at baselinemålingen udgør et øjebliksbillede af, hvordan medarbej-
dere og nærmeste ledere forud for forsøgenes igangsættelse/i forsøgenes
opstartsfase vurderede en række af de forhold, der indgår i velfærdsafta-
lerne, mens interviewene er gennemført i 2022, hvor forsøgene var i gang.
Baselinemålingen giver et billede af udgangspunktet for arbejdet med vel-
færdsaftalerne (er der et problem?), mens interviewene (og dokumentations-
materiale fra kommunerne) giver et billede af, hvor langt man i kommunerne er
nået med dette arbejde.
I kapitel 5 opsamles de tværgående erfaringer. Først ser vi på erfaringerne på
tværs af dagtilbuds-, folkeskole- og ældreområdet. Derefter ser vi på forskelle
mellem kommunerne inden for hvert af de tre velfærdsområder.
I kapitel 6 er der en konklusion på arbejdet med velfærdsaftalerne på hvert af
de tre velfærdsområder, en opsamling på de tværgående erfaringer, og VIVE
peger på nogle opmærksomhedspunkter i det fremadrettede arbejde med fri-
sættelse. Evalueringens metode er nærmere beskrevet i bilag 1.
19
BUU, Alm.del - 2022-23 (2. samling) - Bilag 71: Orientering om midtvejsevaluering af velfærdsaftaler, fra børne- og undervisningsministeren
2674620_0020.png
2
Velfærdsaftaler på
dagtilbudsområdet
I dette kapitel ser vi på arbejdet med de lokalt indgåede velfærdsaftaler på dag-
tilbudsområdet i Helsingør Kommune og Rebild Kommune. Kapitlet har til formål
at give et overblik over igangsatte aktiviteter, belyse nuværende erfaringer med
arbejdet med velfærdsaftalerne og beskrive potentialet for virkninger af forsø-
get. Kapitlet tager afsæt i forandringsteorien bag velfærdsaftalerne.
Figur 2.1
Forandringsteori på dagtilbudsområdet
Kilde:
VIVE.
I dette indledende afsnit beskrives
hensigter
med og
rammer
for arbejdet med
velfærdsaftalerne på dagtilbudsområdet, og herefter opridser vi analysens ho-
vedpointer. Efterfølgende kommer følgende afsnit:
Første afsnit giver et overblik over
igangsatte aktiviteter
i dagtilbuddene i
de to kommuner samt en beskrivelse af nye former for organisering og le-
delse i kommunerne.
Andet afsnit fremhæver hidtidige
oplevede virkninger
af arbejdet med vel-
færdsaftalerne blandt forældre samt medarbejdere og ledelse i dagtilbud-
dene.
Tredje afsnit præsenterer en nærmere opgørelse over, hvilke forsøg der
har krævet mulighed for at fravige statslige regler, samt hvordan arbejdet
med regler og dokumentation har forandret sig i kommunerne efter vel-
færdsaftalerne.
20
BUU, Alm.del - 2022-23 (2. samling) - Bilag 71: Orientering om midtvejsevaluering af velfærdsaftaler, fra børne- og undervisningsministeren
2674620_0021.png
Fjerde afsnit beskriver arbejdet med de tre centrale
procesmekanismer
fra
velfærdsaftalerne under overskrifterne 1) faglig frihed og tillid, 2) borger-
inddragelse og nærhed og 3) medarbejderinddragelse.
Femte afsnit redegør for de
kontekstuelle betingelser
i kommunerne, som
ikke er indeholdt i velfærdsaftalerne, og som kan have en betydning, hvad
der kommer ud af de igangsatte aktiviteter.
Hensigter og rammer for arbejdet med velfærdsaftalerne
Lov om velfærdsaftaler på dagtilbudsområdet trådte i kraft den 15. maj 2021
og efterfølgende blev der den 22. juni 2021 indgået lokale velfærdsaftaler med
Helsingør og Rebild Kommuner. Herefter blev arbejdet med at implementere
aftalerne sat i gang i de to kommuner. Hensigten med velfærdsaftalerne på
dagtilbudsområdet er bl.a.:
Kommunerne skal udnytte friheden til at prioritere og styrke kvaliteten i
velfærden til gavn for kommunernes børn og deres forældre.
Dagtilbuddene skal have frihed fra unødige statslige og kommunale regler.
Beslutninger om nye indsatser og arbejdsgange skal baseres på tillid til de
fagprofessionelle og lokale ledelser, beslutninger om nye indsatser skal
træffes så tæt på børn og forældre som muligt, og dagtilbuds-
ledere og pædagogisk personale inddrages aktivt i processerne med at
skabe nye løsninger.
6
Samtidig med at kommuner og dagtilbud frisættes fra en række regler, så er
der på både statsligt og kommunalt niveau fastholdt regulering på udvalgte
områder (hegnspæle), som kommuner og dagtilbud fortsat skal efterleve, jf.
nedenstående oversigt over statslige hegnspæle.
6
Aftale om velfærdsaftaler på dagtilbudsområdet af 9. december 2020. file:///C:/Users/B059133/Down-
loads/201209-Aftaletekst-om-velfaerdsaftaler-paa-dagtilbudsomraadet.pdf
21
BUU, Alm.del - 2022-23 (2. samling) - Bilag 71: Orientering om midtvejsevaluering af velfærdsaftaler, fra børne- og undervisningsministeren
2674620_0022.png
Tabel 2.1
Hegnspæle
Statslige hegnspæle på dagtilbudsområdet
Beskrivelse af hegnspæl
Den nuværende ansvarsfordeling fastholdes, således at kommunerne fortsat har
det overordnede ansvar. Det betyder bl.a., at kommunerne fortsat vil have ansva-
ret for at føre tilsyn med dagtilbud mv. Herudover følger, at kommunen fortsat
skal anvise pladser i tilbud under den kommunale forsyning, opkræve forældre-
betaling mv. Privatinstitutioner vil ligeledes fortsat selv skulle optage børn, op-
kræve forældrebetaling mv.
Formålsbestemmelsen for dagtilbud fastholdes. Formålsbestemmelsen fastlæg-
ger den overordnede retning, som alle dagtilbud skal arbejde efter. Det gælder
bl.a., at de skal give børn tryghed og omsorg og sikre, at de trives, lærer, dannes
og udvikles.
Reglerne om etablering og drift af daginstitutioner og dagpleje fastholdes. Det
betyder bl.a., at private leverandører, der fx er organiseret som selvejende insti-
tutioner, fortsat har etableringsret, hvis de kan leve op til de kommunalt fastsatte
godkendelseskriterier.
De nuværende regler om tilskud og forældrebetaling i dagtilbud fastholdes. Det
gælder bl.a. loftet for forældrebetalingen og retten til økonomisk fripladstilskud.
Dette omfatter også retten til at få et tilskud til en plads i en privatinstitution.
Reglerne om forsyningsforpligtelse og pasningsgaranti fastholdes. Det betyder
bl.a., at kommunen fortsat skal stille de nødvendige pladser til rådighed, ligesom
forældre fortsat har ret til at få en plads i dagtilbud inden for de lovfastsatte
grænser for pasningsgarantien.
Reglerne om indhentelse af børneattester i dagtilbud mv. fastholdes. Dermed skal
der fortsat indhentes børneattester på personale, som ansættes i dagtilbud mv.
Dermed sikres det, at den enkelte arbejdsgiver oplyses om evt. seksuelle kræn-
kelser begået mod børn og unge forud for ansættelsen af personale.
Klageadgangen til Ankestyrelsen over kommunalbestyrelsens afgørelser efter
dagtilbudsloven fastholdes i forhold til de få centrale hegnspæle samt de ret-
tigheder og krav, der gives frihed fra, men som den enkelte kommune måtte
vælge at fastholde.
Reglerne om støtte i dagtilbud fastholdes. Dermed vil kommunerne fortsat skulle
sikre børn den nødvendige støtte i dagtilbuddene.
De nuværende regler om dansk som hovedsprog fastholdes. Det betyder, at ho-
vedsproget i alle dagtilbud mv. skal være dansk. Herudover vil det fortsat gælde,
at forældre, som får tilskud til at passe deres egne børn, fortsat skal have til-
strækkelige danskkundskaber til at kunne understøtte deres børns dansksprog-
lige udvikling.
Reglerne om plads i dagtilbud i en anden kommune fastholdes. Dermed vil foræl-
dre i de to kommuner fortsat have ret til en dagtilbudsplads i en anden kommune,
hvis denne kommune ikke har lukket for ventelisterne efter reglerne herom i be-
kendtgørelse om dagtilbud.
Retten til tilskud til private pasningsordninger fastholdes. Dette omfatter bl.a. til-
skudsberegning, at dansk skal være hovedsprog, og at der skal tilrettelægges
pædagogiske læringsmiljøer, der indholdsmæssigt står mål med den pædagogi-
ske læreplan.
Kommunalbestyrel-
sens ansvar
Formålsbestem-
melse for dagtilbud
Ejer- og driftsfor-
mer, herunder etab-
leringsret for privat-
institutioner
Tilskud og foræl-
drebetaling
Forsyningsforplig-
telse og pasnings-
garanti
Børneattester
Klageadgang til An-
kestyrelsen
Støtte i dagtilbud
Dansk som
hovedsprog
Ret til plads i
anden kommune
Tilskud til private
pasningsordninger
Kilde:
Regeringen (2020b).
Kommuner og dagtilbud er kun frisat fra dagtilbudsloven og er forpligtet til at
følge lovgivningen i de tilstødende love, fx serviceloven og folkeskoleloven.
I Rebild Kommune er der fastsat kommunale hegnspæle i form af mål og ret-
ning på dagtilbudsområdet. I Helsingør Kommune har kommunen udarbejdet
22
BUU, Alm.del - 2022-23 (2. samling) - Bilag 71: Orientering om midtvejsevaluering af velfærdsaftaler, fra børne- og undervisningsministeren
egne kommunale hegnspæle, som på tilsvarende vis markerer, hvilke kommu-
nale regler og retningslinjer dagtilbuddene fortsat skal følge. Man har i Helsin-
gør Kommune fastsat en hegnspæl om en bestemt minimumsnormering i kom-
munens daginstitutioner samt fastsat en kommunal hegnspæl om sprogvurde-
ringer af alle børn, når de er hhv. 2, 3 og 5 år.
I begge kommuner er der endvidere fastsat lokale retningslinjer for forhold,
som ikke direkte er berørt af velfærdsaftalerne. I Rebild Kommune er der ret-
ningslinjer for forældres rettigheder på tværs, fx tilskud til pasning af eget
barn, som indirekte har betydning for de lokale dagtilbud. I Helsingør Kom-
mune har en kommunal beslutning om fastsættelse af et antal årlige lukkedage
tilsvarende en betydning for de lokale dagtilbud. Endvidere er der i begge
kommuner individuelle dagtilbud, der har fastsat lokale retningslinjer på enten
område- eller anvisningsenhedsniveau, mens andre dagtilbud ikke har fastsat
lokale retningslinjer med afgrænsninger i forhold til frisættelsen, jf. afsnit 2.1.1.
Analysens hovedpointer
Analysen på dagtilbudsområdet (afsnit 4.1 - 4.5) vedrører elementerne i foran-
dringsteorien bag velfærdsaftalerne. Velfærdsaftalerne på dagtilbudsområdet
havde på undersøgelsestidspunktet været i gang i godt et år, hvilket har sat
rammerne for midtvejsevalueringen. Analysens hovedpointer er som følger:
Igangsatte aktiviteter. De igangsatte aktiviteter er meget forskelligartede
både i relation til den tidsmæssige udstrækning af forsøgsaktiviteterne,
antallet af involverede medarbejdere og delaktiviteter samt aktiviteternes
indhold. Der foreligger ikke en udtømmende opgørelse over samtlige
igangsatte og planlagte forsøgsaktiviteter.
Arbejdet med regler og dokumentation. Det skal bemærkes, at kommu-
nerne ikke har udarbejdet oversigter over, hvor mange af de igangsatte
forsøgsaktiviteter, der har krævet frisættelse fra henholdsvis statslige og
kommunale regler. Overordnet set vurderes det, at hovedparten af de
igangsatte forsøgsaktiviteter på dagtilbudsområdet ikke har fordret fri-
sættelse fra statslige eller kommunale regler. Det vurderes videre, at der
er få forsøgsaktiviteter, som har krævet frisættelse fra statslige regler.
Disse forsøg relaterer sig til dagtilbudslovens § 8 (pædagogiske lærepla-
ner), § 11 (sprogvurderinger af børn), § 14 (forældrebestyrelser) og § 16
(frokostordninger).
Potentialet for og indikationer på virkninger. Vurderet ud fra baseline-
målingen, så er udviklingspotentialet særligt i forhold til rammerne for ar-
bejdet med børn i udsatte positioner. De tydeligste indikationer på posi-
tive virkninger ses i forlængelse af den kulturændring og den ændring i
samarbejdet internt i kommunen, som velfærdsaftalerne har medført.
23
BUU, Alm.del - 2022-23 (2. samling) - Bilag 71: Orientering om midtvejsevaluering af velfærdsaftaler, fra børne- og undervisningsministeren
2674620_0024.png
Virksomme mekanismer. Den primære forandring, som fremhæves af
kommunerne, er en positiv kulturændring som følge af frisættelsen, her-
under en ændring af samarbejdet mellem forvaltning og dagtilbud samt
samarbejdet mellem dagtilbuddene. Forsøgsaktiviteter målrettet organi-
sering af arbejdet har i flere dagtilbud ført til en oplevelse af en større
grad af systematik og fokus i det pædagogiske arbejde. Flere ledere og
medarbejdere giver desuden udtryk for, at inddragelse af medarbejderne
og en oplevelse af øget faglig frihed har medført en øget grad af motiva-
tion og medarbejdertilfredshed.
2.1
Igangsatte aktiviteter
Dette afsnit redegør for de
forsøgsaktiviteter, der er
igangsat lokalt i dagtilbud-
dene (afsnit 2.1.1) samt for
ændringer i den kommunale
organisering og ledelse, som
arbejdet med velfærdsafta-
lerne har ført til i de to kom-
muner (afsnit 2.1.2).
Følgende antal daginstitutio-
ner indgår i velfærdsaftalefor-
søgene:
Helsingør Kommune:
24 kommunale daginstitutioner og selvejende daginstitutioner.
Rebild Kommune:
22 kommunale daginstitutioner
69 kommunale dagplejere
2.1.1
1 stordagpleje og et gæstehus Aktiviteter lokalt i dagtilbuddene
I dette afsnit beskriver vi de forsøgsaktiviteter, der er igangsat i dagtilbud-
dene som følge af arbejdet med velfærdsaftalerne.
24
BUU, Alm.del - 2022-23 (2. samling) - Bilag 71: Orientering om midtvejsevaluering af velfærdsaftaler, fra børne- og undervisningsministeren
Ideudvikling og planlægning
Foruden de statslige og kommunalt fastsatte hegnspæle, har dagtilbudslede-
ren i nogle af de deltagende dagtilbud fastsat lokale retningslinjer som ramme
omkring idéudviklingen i forbindelse med velfærdsaftalerne. Eksempelvis har
en dagtilbudsleder i Rebild Kommune prioriteret, at der fortsat skal gennemfø-
res sprogvurderinger i dagtilbuddet, selvom det ikke længere er hverken et
lovgivningsmæssigt krav eller et kommunalt fastsat krav (kommunal hegns-
pæl). En anden dagtilbudsleder har valgt, at en allerede igangsat indsats til
styrkelse af det skriftlige arbejde i institutionen skulle videreføres som en del
af arbejdet med velfærdsaftalerne. Nogle af de interviewede ledere nævner
også, at lokalpolitiske signaler, som kommunen ikke har fastsat som en kom-
munal hegnspæl, har været rammesættende for arbejdet. Det gælder eksem-
pelvis kommunalpolitiske ønsker om øget forældreinddragelse i dagtilbud.
Forældrebestyrelserne har i varierende grad været involveret i idéudviklingen i
de fire dagtilbud, hvor der er gennemført interviews. Bestyrelserne har bl.a.
haft forslag til organisatoriske og driftsmæssige ændringer, fx ændringer i åb-
ningstider og madordning. Forældrene har i mindre grad haft forslag til nye
pædagogiske aktiviteter. I nogle af dagtilbuddene har der været eksperimen-
teret med metoder til inddragelse af børnenes perspektiver i idéudviklingen.
På tværs af kommuner og dagtilbud beskriver de interviewede ledere og med-
arbejdere, at et centralt element i den lokale idéudviklingsproces har været en
række indledende fælles refleksioner over, hvad det mere konkret betyder at
være frisat. Der er blandt de interviewede en oplevelse af, at der på dagtil-
budsområdet ikke er mange nationale og kommunale regler, som dagtilbud-
dene kan frisættes fra. På den baggrund fortæller de interviewede, at det har
været drøftet, hvad dagtilbuddene konkret var frisat fra, samt hvad de var
frisat til.
Medarbejderne har bidraget til idéudvikling og planlægning af aktiviteterne
gennem en række lokale processer i de enkelte dagtilbud, hvor man har drøf-
tet, hvilke opgaver man kunne ønske at reducere, hvilke mulige aktivi teter der
kunne igangsættes, samt prioritering af, hvilke nye aktiviteter der skulle igang-
sættes først. Mens nogle dagtilbudsledere, som nævnt, har fastsat lokale ret-
ningslinjer med afgrænsninger for arbejdet med frisættelsen, har dette ikke
været tilfældet i andre dagtilbud. De interviewede ledere og medarbejdere be-
skriver på tværs af kommunen, at medarbejdere i dagtilbuddene i varierende
grad har efterspurgt ledelsesmæssige rammer for idéudviklingen, herunder for
omfang og længde af forsøgsaktiviteter. Således har der i arbejdet med vel-
færdsaftalerne været efterspurgt rammesætning og mulighed for at følge op
på fastsatte mål som en ramme om det øgede faglige råderum. I alle dagtilbud
har der været bottom-up-processer, hvor medarbejderne er inddraget i udvik-
lingen af aktiviteter.
25
BUU, Alm.del - 2022-23 (2. samling) - Bilag 71: Orientering om midtvejsevaluering af velfærdsaftaler, fra børne- og undervisningsministeren
Flere af de interviewede ledere og medarbejdere i de to kommuner peger på,
at det har haft en betydning for idéudviklingen, at arbejdet med velfærdsafta-
lerne skulle foregå inden for en afgrænset projektperiode. Det har haft en be-
tydning i den forstand, at man har været tilbageholdende med forslag til store
forandringer.
Igangsatte aktiviteter
Ledere og medarbejdere i både forvaltninger og dagtilbud i de to kommuner
beskriver, at det forhold, at kommunerne har været udvalgt til at arbejde med
velfærdsaftaler har betydet, at der har været en særlig opmærksomhed om-
kring forsøget. Det har medført, at der er sat en række nye processer og akti-
viteter i gang i og omkring dagtilbuddene.
Det vurderes overordnet, at hovedparten af de igangsatte aktiviteter ikke for-
drer fritagelse fra statslige og kommunale regler. Fritagelsen har været anled-
ning til, at der er sat fokus på og reflekteret over, hvordan den hidtidige prak-
sis fungerer, samt igangsat justeringer, udvikling og afprøvning af forsøgsakti-
viteter i dagtilbuddene.
Opgørelsen af forsøgsaktiviteter på dagtilbudsområdet består af eksempler på
igangsatte forsøgsaktiviteter, som er indhentet via de kommunale forvaltninger.
Der er ikke tale om en udtømmende opgørelse over samtlige igangsatte og
planlagte forsøgsaktiviteter. Der har i de to kommuner, der er frisat på dagtil-
budsområdet, ikke været et særskilt fokus på at opgøre antallet af forsøgsakti-
viteter. Fokus har været på kontinuerligt at arbejde med at styrke kvaliteten af
den pædagogiske praksis og forholde sig fagligt reflekterende til praksis, bl.a.
ved at igangsætte forsøgsaktiviteter, reflektere over, justere og evaluere disse.
På den baggrund er det ikke muligt at foretage en præcis opgørelse af antallet
af igangsatte og planlagte forsøgsaktiviteter på dagtilbudsområdet.
Forsøgsaktiviteterne er meget varierende i omfang. Det gælder den tidsmæs-
sige udstrækning, hvor nogle aktiviteter er mindre aktiviteter, der løber over et
par uger, mens andre aktiviteter er planlagt til at strække sig over hele pro-
jektperioden. Mens nogle aktiviteter involverer hele personalegruppen og om-
fatter mange delaktiviteter, så gennemføres andre aktiviteter af en eller få
pædagogiske medarbejdere og består af få delaktiviteter.
Overordnet falder forsøgsaktiviteterne inden for seks forskellige kategorier. I
Tabel 2.2 er oplistet eksempler på forsøgsaktiviteter inden for hver af de seks
kategorier. Nogle forsøgsaktiviteter vedrører én af kategorierne, mens andre
har en mere tværgående karakter.
26
BUU, Alm.del - 2022-23 (2. samling) - Bilag 71: Orientering om midtvejsevaluering af velfærdsaftaler, fra børne- og undervisningsministeren
2674620_0027.png
Tabel 2.2
Overgange
mellem vugge-
stue, børne-
have og skole
Temaer for forsøgsaktiviteter på dagtilbudsområdet
Forældresam-
arbejde
Inddragelse af
børneperspek-
tiver
Dokumentation
Tid til forbere-
delse og faglig
udvikling
Organisering af
dagen i dagtil-
buddet
Øget og tidligere
samarbejde mel-
lem vuggestue,
børnehave og
forældre i forhold
til overgang.
Arbejde med re-
lationer i vugge-
stuens store-
gruppe
Fleksibelt tids-
punkt for over-
gang fra vugge-
stue til børne-
have.
Fælles samtale
mellem børne-
have, skole og
forældre forud
for skolestart.
Fra faste samta-
ler til løbende
samtaler ved be-
hov.
Ny former for
samarbejde i for-
ældrebestyrelse
og forældreråd.
Forældreper-
spektiver på kva-
litet som afsæt
for personalets
udvikling af for-
søgsaktiviteter.
Fælles inspirati-
onsaften foræl-
dre, personale,
ledere og kultur-
og naturformid-
lere imellem.
Dagligt pædago-
gisk fokus på
medindflydelse til
børnene, fx ved
at starte dagen
med børnemøder
om dagens akti-
viteter.
Afprøve metoder
og projekter med
fokus på medind-
flydelse og dialog
med børnene, fx i
forhold til hvor-
dan udfordringer
i børnenes hver-
dag kan håndte-
res.
Justering af bør-
nebeskrivelser,
så de opleves
som mere me-
ningsfulde.
Gentænkning af
sprogvurderin-
ger.
Skemalagt forbe-
redelsestid, bl.a.
til planlægning af
ugen, sprogvur-
deringer og lig-
nende, faglig ud-
vikling mv.
Nye koncepter
for MUS-samta-
ler.
Justering af åb-
ningstid.
Små børnegrup-
per sammensat
på baggrund af
børnenes behov.
Ny organisering
af hverdagen
med henblik på
børnenes behov,
tid med børnene
og personalets
arbejdsmiljø.
Fysiske rammer,
der understøtter
det pædagogiske
arbejde, fx lege-
plads som læ-
ringsmiljø.
Anm.:
Kilde:
Tabellen oplister eksempler på forskellige typer af forsøgsaktiviteter og er ikke en udtømmende liste over forsøgsaktiviteter .
VIVEs database over forsøgsaktiviteter.
Første type af forsøgsaktiviteter drejer sig om overgangen imellem vuggestue
og børnehave og overgangen fra børnehave til skole. Fokus på tværs af for-
søgsaktiviteterne er at understøtte en sammenhængende og god overgang for
barnet. Forsøgsaktiviteterne kan tage form af at styrket samarbejde og dialog
mellem vuggestue, børnehave og forældre, eller børnehave, skole og forældre.
Det kan også handle om at understøtte, at børnene udvikler relationer og et
fællesskab med børn i dagtilbuddet, der går i eller snart starter i børnehaven.
Anden type af forsøgsaktiviteter drejer sig om et styrket samarbejde mellem
forældre og pædagogisk personale. Det kan tage form af en gentænkning af
det løbende forældresamarbejde, fx ved at forældresamtaler går fra at ligge
på faste tidspunkter til at blive taget mere ad hoc eller ved, at samarbejdet
med og organiseringen af forældrebestyrelser gentænkes. Der er også eksem-
pler på enkeltstående forsøgsaktiviteter, såsom inspirationsaftener med for-
ældre, medarbejdere og kultur- eller naturformidlere fra lokalmiljøet. Og der er
eksempler på, at forældreperspektiver på kvalitet danner udgangspunktet for
personalets udvikling af forsøgsaktiviteter.
Den tredje type af forsøgsaktiviteter drejer sig om inddragelse af børneper-
spektiver med det formål at give børnene en større grad af medindflydelse på
hverdagen i dagtilbuddet. Dagtilbuddene afprøver forskellige former for orga-
niseringer af inddragelsen af børnenes perspektiver. Det kan være ved et dag-
ligt pædagogisk fokus på medindflydelse til børnene, hvor dagen starter med
27
BUU, Alm.del - 2022-23 (2. samling) - Bilag 71: Orientering om midtvejsevaluering af velfærdsaftaler, fra børne- og undervisningsministeren
et børnemøde med dialog om dagens aktiviteter. Det kan også være ved at til-
rettelægge et tematisk projekt, hvor børnene kan vælge, hvilket aktivitetsspor
de vil deltage i, eller ved at facilitere, at børnene får mulighed for en indbyrdes
dialog om, hvordan de bedst håndterer svære situationer i dagligdagen.
Den fjerde type af forsøgsaktiviteter drejer sig om dokumentation. Fokus er på
at sikre, at den dokumentation, der arbejdes med, er så meningsfuld som mu-
ligt. Det kan eksempelvis dreje sig om at justere på, hvordan der arbejdes med
børnebeskrivelser, eller om at gentænke arbejdet med sprogvurderinger.
Den femte type af forsøgsaktiviteter handler om tid til forberedelse og faglig
udvikling. På en række institutioner har man som noget nyt indført skemalagt
forberedelsestid på ugentlig basis til det pædagogiske personale. Dette er
gjort for at afsætte tid til planlægning af ugen, afsætte tid til arbejdet med
sprogvurderinger, andre evalueringer og vurderinger samt for at understøtte
muligheden for personalets faglige udvikling og refleksion. I relation til perso-
nalets faglige udvikling har man også nogle steder udviklet nye koncepter for
MUS-samtaler.
Den sjette type af forsøgsaktiviteter har fokus på organiseringen af dagligda-
gen i dagtilbuddet. Gennemgående er formålet med justeringerne af struktu-
ren på dagen i højere grad at kunne imødekomme børnenes behov og perso-
nalets muligheder for at imødekomme disse, herunder at sikre mest mulig tid
med børnene. I nogle tilfælde har aktiviteterne haft et mere specifikt fokus på i
højere grad at kunne imødekomme behov hos børn i udsatte positioner. Juste-
ringer af strukturen er bl.a. sket ved gentænkning af, hvilke møder der holdes
og hvornår, personalets mødeplan mv.
28
BUU, Alm.del - 2022-23 (2. samling) - Bilag 71: Orientering om midtvejsevaluering af velfærdsaftaler, fra børne- og undervisningsministeren
2674620_0029.png
Boks 2.1
To eksempler på forsøgsaktiviteter
Ændret åbningstid
Forsøgsaktivitet: Forældrebestyrelsen i en daginstitution foreslog i for-
bindelse med arbejdet med velfærdsaftalerne en forsøgsaktivitet, hvor
institutionen åbner tidligere om morgenen.
Formål: Imødekomme behov for tidligere aflevering hos forældre til 3-4
børn i institutionen.
Forandring: Aktiviteten har krævet en ændring af vagtskema.
Oplevelse af betydning: Medarbejderne oplever, at den ændrede åb-
ningstid har betydet, at forældre, der møder tidligt, nu har mulighed for
at gå med børnene ind i institutionen og tage sig tid til at sige farvel til
deres børn samt tale med personalet. Personalet har også fokus på den
pædagogiske tilgang til modtagelsen af børnene. Fx er der om morge-
nen opstillet små legemiljøer, så institutionen fremstår mere imødekom-
mende for børnene.
Ugentlig forberedelsestid for personalet
Forsøgsaktivitet: En af de deltagende institutioner har i forbindelse
med arbejdet med velfærdsaftalerne ændret organisering og vagtplan,
så hver stue har to timers forberedelsestid pr. stue.
Formål: At give personalet mulighed for at drøfte og evaluere deres
pædagogiske arbejde og betydningen for børnene samt at følge op på
og drøfte børnenes trivsel og udvikling.
Forandring: Både pædagoger og medhjælpere deltager i forberedelses-
tiden.
Oplevelse af betydning: Pædagoger oplever, at dialog på stuerne om-
sættes i handlinger i hverdagspædagogikken, og en fælles opmærk-
somhed på det enkelte barns behov.
De aktiviteter, der er igangsat i dagtilbuddene, varierer således i indhold.
Nogle aktiviteter har primært fokus på at ændre organisatoriske eller drifts-
mæssige forhold i dagtilbuddet med henblik på at skabe bedre rammer for den
pædagogiske praksis. Det drejer sig eksempelvis om aktiviteter, hvor arbejds-
29
BUU, Alm.del - 2022-23 (2. samling) - Bilag 71: Orientering om midtvejsevaluering af velfærdsaftaler, fra børne- og undervisningsministeren
gange i dagtilbuddet ændres for at muliggøre en ændret åbningstid, skema-
lagt forberedelsestid til personalet, ændring af stueorganisering, madordning i
dagtilbuddet mv. En anden gruppe af aktiviteter har mere direkte fokus på af-
prøvning af nye pædagogiske tilgange i arbejdet med børnene. Det er eksem-
pelvis aktiviteter, der omhandler nye måder at tilrettelægge overgangen fra
vuggestue til børnehave eller fra børnehave til skole, eller inddragelse af bør-
nenes perspektiver. Endelig er der en gruppe af aktiviteter, der har særligt fo-
kus på at udvikle forældresamarbejdet.
2.1.2
Nye former for organisering og ledelse i kommunerne
Det fremgår af de gennemførte interviews med informanter fra de kommunale
forvaltninger samt med dagtilbudsledere, at arbejdet med velfærdsaftalerne i
begge kommuner har fordret en ny tilgang til samarbejdet mellem forvaltning
og dagtilbuddene. Begge kommuner har afsat medarbejderressourcer på for-
valtningsniveau dedikeret til dette udviklingsarbejde.
De kommunale forvaltninger har for det første faciliteret en fælles afklarings-
fase, hvor det er blevet konkretiseret, hvori forandringer forbundet med arbej-
det med velfærdsaftalerne bestod. Både politikere, forældre og dagtilbudsle-
dere har været involveret i denne fase.
For det andet har de kommunale forvaltninger iværksat en række procesakti-
viteter med henblik på at understøtte udviklingsprocesser lokalt. Det er ek-
sempelvis udviklingsaktiviteter for dagtilbudsledere, understøttelse af viden-
deling og udvikling af aktiviteter på tværs af dagtilbud samt rammer for op-
samling på forsøgsaktiviteter. Der er endvidere gennemført forskellige aktivi-
teter til inspiration og kompetenceudvikling med henblik på at klæde dagtil-
budslederne på til at lede udviklings- og innovationsprocesser. I den ene af de
deltagende kommuner har forvaltningen eksempelvis igangsat en proces, hvor
ledelsesgruppen på dagtilbudsområdet blev introduceret til begrebet ”frisæt-
tende ledelse” og i den forbindelse har skullet reflektere over, hvad de gerne
ville opnå i forbindelse med arbejdet med velfærdsaftalerne. Medarbejdernes
involvering i processen er ligeledes understøttet af forvaltningen, i den ene
kommune eksempelvis via afholdelse af fem kickoff-møder med deltagelse af
alle medarbejdere.
Et andet eksempel er, at en kommune har udviklet redskaber, som dagtilbud-
dene kan anvende til at indsamle børne- og forældreperspektiver på pædago-
gisk praksis og kvalitet i dagtilbud. Fælles for begge kommuner er, at der er
gennemført en kontinuerlig dialogbaseret opfølgning på dagtilbuddenes ar-
bejde med velfærdsaftalerne.
30
BUU, Alm.del - 2022-23 (2. samling) - Bilag 71: Orientering om midtvejsevaluering af velfærdsaftaler, fra børne- og undervisningsministeren
På tværs af interviewene med forvaltningsrepræsentanter og dagtilbudsledere
samt medarbejdere tegnes der et billede af, at der i forbindelse med arbejdet
med velfærdsaftalerne på en og samme tid er sket en decentralisering af be-
slutningskompetencen til dagtilbudsledere og medarbejdere og igangsat en
udvikling mod et tættere fagligt samarbejde mellem forvaltning og dagtilbud
og mellem dagtilbud indbyrdes. En leder fra forvaltningen beskriver forandrin-
gen mod mere decentralisering på denne måde:
[Grunden til at] jeg ikke har lyst til at spole det tilbage [arbejdet
med velfærdsaftalerne], er, at jeg ikke synes, at der er grund til at
vride armen om på dagtilbuddene og bede dem gøre noget, de ikke
vil. Vores dagtilbud er allerede forskellige på både forældre-, med-
arbejder- og ledelsesniveau, så serviceniveauet er forskelligt i for-
vejen. Hvorfor skal vi tage en beslutning om, at alle institutioner
skal være bevægelsesorienterede fx? Det giver ikke mening. Så det
er en erkendelse, der er dukket op, og det gør, at jeg ikke vender
tilbage.
Forvaltningsledelse, interview 1
Nogle af de interviewede fra forvaltningerne og dagtilbuddene oplever, at det
tværgående samarbejde og fællesskab mellem dagtilbuddene er styrket i for-
bindelse med arbejdet med velfærdsaftalerne. Dette er drevet både af dagtil-
buddene selv og af forvaltningerne, der har haft fokus på at understøtte erfa-
ringsudveksling på tværs af dagtilbuddene.
Det fremgår også af interviewene, at drøftelser af arbejdet med velfærdsafta-
lerne mellem forvaltning og dagtilbud har medført en mere fælles forståelse
af, hvad der er væsentlige kvalitetsparametre i dagtilbuddene, og en mere
ensartet forståelse af kvalitet på tværs af forvaltning og dagtilbud, på tværs af
dagtilbud samt inden for de enkelte dagtilbud.
Blandt de interviewede tales der endvidere om et nyt ”mindset”. Etableringen
af et nyt mindset beskrives som en tilgang til ledelse, styring, samarbejde og
inddragelse, der rækker ud over de enkelte forsøgsaktiviteter. Med begrebet
henvises til en tankegang, hvor der i højere grad stilles spørgsmålstegn ved
organisatoriske og pædagogiske rutiner og ved ”det, vi plejer”. Det italesættes
og opleves som legitimt at foreslå ændringer af arbejdsgange, procedurer og
aktivitet med henblik på at udvikle og kvalificere praksis.
Blandt interviewede i både forvaltninger og dagtilbud er der på tværs af de to
kommuner en oplevelse af, at arbejdet med velfærdsaftaler er andet og mere
end de konkrete forsøgsaktiviteter i dagtilbuddene. Flere beskriver det som en
31
BUU, Alm.del - 2022-23 (2. samling) - Bilag 71: Orientering om midtvejsevaluering af velfærdsaftaler, fra børne- og undervisningsministeren
kulturændring, som vil have betydning også, hvis velfærdsaftalerne ikke vide-
reføres efter projektperioden.
Det med, at vi er sammen om at skabe frihed, det gør forskellen. Tit
og ofte så forventer folk, at jeg skal svare, at [den forandring, der
er sket i forbindelse med arbejdet med velfærdaftalerne er, at] ”De
er mere på tur” eller ”Laver flere bål”. Altså, hvilke handlinger vi har
sat i gang, mere end de der oplevelser. Det der med at komme ud
og sidde i en daginstitution og så sidder der en medarbejder, der
fortæller om, at de har fået frihed til selv at skabe en dagligdag for
børnene. […] Man får næsten gåsehud, når de med begejstring for-
tæller, hvad det betyder for dem, at man har gjort det, at man ikke
længere laver sprogvurderinger, fordi at det er det, der giver me-
ning for dem (...) Det er jo fedt. Men det er svært at videregive den
forståelse af det, og det gælder, uanset om det er i egen kommune
eller andre.
Forvaltningsledelse, interview 2
De interviewede forvaltningsledere reflekterer endvidere over, hvordan for-
valtningen kan understøtte det politiske niveau i at kunne varetage ansvaret
for et område, der er frisat, herunder hvilken dokumentation der er behov for i
den sammenhæng. Der peges bl.a. på, at det kan være en udfordring at balan-
cere behovet for at dokumentere aktiviteter og processer i dagtilbuddene
samt følge op på fastsatte målsætninger og samtidig frisætte dagtilbuddene,
herunder fra dokumentationskrav.
Der tegner sig således et billede af, at styring og ledelse af området er under
udvikling i forbindelse med arbejdet med velfærdsaftalerne. Det sker imidlertid
fortsat inden for en statslig rammesætning, idet kommunernes forpligtelse til
at føre tilsyn med dagtilbuddene er en af de statslige hegnspæle.
2.2
Potentiale for og indikationer på virkninger
Velfærdsaftalerne er baseret på en antagelse om, at regelfritagelser skaber
rum for udvikling af nye lokale velfærdsløsninger, og at dette fører til en bedre
kvalitet i opgaveløsningen.
32
BUU, Alm.del - 2022-23 (2. samling) - Bilag 71: Orientering om midtvejsevaluering af velfærdsaftaler, fra børne- og undervisningsministeren
2674620_0033.png
I dette afsnit beskriver vi le-
dere og medarbejderes vur-
deringer af dagtilbuddenes
betydning for børnenes ud-
vikling forud for/ved igang-
sættelsen af arbejdet med
velfærdsaftalerne. Endvidere
beskriver vi med afsæt i de
kvalitative interviews potenti-
alet for forsøgets virkninger,
som de opleves under forsø-
get af de interviewede ledere
og medarbejdere i forvaltnin-
gerne i de to kommuner samt
af ledere, medarbejdere og forældrebestyrelsesrepræsentanter i de i alt fire
dagtilbud, hvor vi har gennemført interviews.
Virkningerne kan opdeles i virkninger for borgerne og virkninger i forhold til
medarbejderne. Dette uddybes i det følgende.
2.2.1
Virkninger på børne- og forældreniveau
Vi har i baselinemålingen afdækket lederes og medarbejderes vurdering af
forskellige kvalitetsparametre i relation til dagtilbuddenes betydning for bør-
nene. Udvalgte resultater fra denne baselinemåling præsenteres i det føl-
gende. Formålet er at vurdere udgangspunktet for arbejdet med velfærdsafta-
lerne – og derved også potentialet for virkninger af et udviklingsarbejde.
33
BUU, Alm.del - 2022-23 (2. samling) - Bilag 71: Orientering om midtvejsevaluering af velfærdsaftaler, fra børne- og undervisningsministeren
2674620_0034.png
Figur 2.2
Mit arbejde er med til at sikre børnene et dagtilbud, der
udvikler dem
70%
60%
50%
40%
30%
20%
10%
0%
Helt enig
Overvejende enig
Leder
Hverken enig
eller uenig
Medarbejder
Overvejende
uenig
I alt
Helt uenig
Anm.:
Leder (n=78): Det pædagogiske arbejde er med til at sikre børnene et dagtilbud, der udvikler dem.
Medarbejder (n=460): Mit arbejde er med til at sikre børnene et dagtilbud, der udvikler dem.
N=538. 'Ved ikke'-svar (n=2) er sorteret fra.
VIVEs baselinemåling.
Kilde:
Figur 2.2 viser, at det på tværs af de to kommuner var omkring 90 % af ledere
og medarbejderne, som var helt eller overvejende enige i, at dagtilbuddene er
med til at sikre børnene et dagtilbud, der udvikler dem.
Det pædagogiske læringsmiljø i dagtilbud skal tage højde for børn i udsatte
positioner, så børnenes trivsel, læring, udvikling og dannelse fremmes.
7
Tidli-
gere undersøgelser har vist, at der er behov for at støtte dagtilbuddenes ar-
bejde med børn i udsatte positioner.
8
Vi har på den baggrund i baselinemålin-
gen bedt ledere og medarbejdere om at vurdere, i hvilken grad de selv har de
nødvendige faglige redskaber til at give børn i udsatte positioner den bedst
mulige støtte. Hovedparten, nemlig omkring 80 % af lederne og 65 % af med-
arbejderne, var helt eller overvejende enige i, at de har de nødvendige faglige
redskaber til at give børn i udsatte positioner den bedst mulige støtte (se figur
2.3.). Det skal imidlertid også bemærkes, at samlet set ca. 15 % af responden-
terne var overvejende uenige eller helt uenige i, at har de nødvendige faglige
redskaber. Her er således et udviklingspotentiale.
LBK nr. 985 af 27/06/2022. Bekendtgørelse af lov om dag-, fritids- og klubtilbud m.v. til børn og unge
(dagtilbudsloven), § 8, stk., 5.
8
EVA (2020); EVA (2022).
7
34
BUU, Alm.del - 2022-23 (2. samling) - Bilag 71: Orientering om midtvejsevaluering af velfærdsaftaler, fra børne- og undervisningsministeren
2674620_0035.png
Figur 2.3
Jeg har de nødvendige faglige redskaber til at give børn i
udsatte positioner den bedst mulige støtte
60%
50%
40%
30%
20%
10%
0%
Helt enig
29%
19% 20%
53%
45% 46%
20% 19%
14%
4%
13% 12%
0%
4%
3%
Overvejende enig
Leder
Hverken enig
eller uenig
Medarbejder
Overvejende
uenig
I alt
Helt uenig
Anm.:
Leder (n=78): Jeg har de nødvendige faglige redskaber til at skabe rammerne for at give børn i udsatte positioner den bedst
mulige støtte. Medarbejder (n=454): Jeg har de nødvendige faglige redskaber til at give børn i udsatte positioner den bedst
mulige støtte. N=532. 'Ved ikke'-svar (n=8) er sorteret fra.
VIVEs baselinemåling.
Kilde:
Det er, som beskrevet tidligere, ikke muligt på nuværende tidspunkt at drage
entydige konklusioner vedrørende virkningerne af arbejdet med velfærdsafta-
lerne, herunder om betydningen for kvaliteten af praksis. På tidspunktet for
den kvalitative dataindsamling var en række af dagtilbuddene først for nylig
gået i gang med forskellige forsøgsaktiviteter og havde ikke gjort sig mere va-
rige erfaringer med virkningerne af dem. De kvalitative interviews giver imid-
lertid et billede af, hvilke forandringer ledere, medarbejdere og forældre har
oplevet i relation til det foreløbige arbejde med velfærdsaftalerne.
Flere af de aktiviteter, som er iværksat i de dagtilbud, vi har besøgt, har haft til
formål at sikre, at praksis i højere grad imødekommer lokale behov, herunder
behov i den konkrete børne- og forældregruppe i dagtilbuddet. De interview-
ede medarbejdere og ledere vurderer, at dette mål i mange tilfælde er indfriet.
Det drejer sig eksempelvis om aktiviteter med ændrede åbningstider, der imø-
dekommer forældres arbejdstider bedre, eller samarbejde i dagplejen med
henblik på at tilgodese de behov for samvær i større og mindre børnegrupper,
som de enkelte dagplejebørn har. Dette indikerer, at uddelegering af ansvar til
dagtilbuddene og det større faglige råderum kan skabe større forskelle i de til-
bud, som borgeren møder.
35
BUU, Alm.del - 2022-23 (2. samling) - Bilag 71: Orientering om midtvejsevaluering af velfærdsaftaler, fra børne- og undervisningsministeren
De interviewede forældre har forskellige erfaringer fra dagtilbuddenes første
aktiviteter i forbindelse med arbejdet med velfærdsaftaler. Nogle har ikke op-
levet store forandringer, mens andre har en oplevelse af, at der er større fri-
hed til at tilrettelægge praksis ud fra præmisserne i det enkelte dagtilbud, og
at der er større arbejdsglæde blandt det pædagogiske personale.
2.2.2
Der er ikke alt muligt bureaukrati. Vi kan rent faktisk få det til at
hænge sammen. Og vi kan ændre det igen, når behovet ikke er der
længere. […] Man får lov til at prøve nogle ting af, uden at der skal
spørges alle mulige steder. Det er rart. For så går tiden med det,
der er relevant – og det er børnene!
Forælder i forældrebestyrelse
Frisættelsen har også ført til beslutninger, som de interviewede forældre ikke
er helt enige i. Blandt de interviewede forældre er det fx et perspektiv, at test
og systematiske vurderinger af børns udvikling og trivsel kan give en rød tråd i
det pædagogiske arbejde, og det derfor ikke umiddelbart er positivt, at der
med velfærdsaftalerne er større frivillighed for dagtilbuddene i forhold til at
gennemføre dem.
Virkninger på medarbejder- og dagtilbudsledelsesniveau
Den gennemførte baselinemåling kan også anvendes til at give et billede af ud-
viklingspotentialet i forhold til lederes og medarbejderes trivsel og motivation.
Baselinemålingen tegner et billede af, at ledere og medarbejdere på dagtil-
budsområdet i de to kommuner i overvejende grad er glade for deres arbejde
og arbejdsopgaver (Hjelmar m.fl. 2022). Figur 2.4 viser svarfordelingen for et
af de spørgsmål vedrørende trivsel og motivation, som ledere og medarbej-
dere har besvaret i baselinemålingen. Det fremgår af figuren, at 67 % af med-
arbejderne og 74 % af lederne på dagtilbudsområdet var helt eller overvejende
enige i, at de vil anbefale deres arbejde til andre. Det kan også bemærkes, at
ca. hver tiende medarbejder og 6 % af lederne omvendt angiver at være over-
vejende eller helt uenige i, at de vil anbefale deres arbejde til andre.
36
BUU, Alm.del - 2022-23 (2. samling) - Bilag 71: Orientering om midtvejsevaluering af velfærdsaftaler, fra børne- og undervisningsministeren
2674620_0037.png
Figur 2.4
Jeg vil anbefale mit arbejde til andre
50%
40%
30%
20%
10%
0%
49%
39%
30% 29%
25%
20%
22% 22%
37%
8%
3%
7%
3%
3%
3%
Helt enig
Overvejende enig
Leder
Hverken enig
eller uenig
Medarbejder
Overvejende
uenig
I alt
Helt uenig
Anm.:
Leder (n=79): Jeg vil anbefale mit arbejde til andre. Medarbejder (n=461): Jeg vil anbefale mit arbejde til andre.
N=540. 'Ved ikke'-svar (n=6) er sorteret fra.
VIVEs baselinemåling.
Kilde:
I interviewene med medarbejdere og ledere er der blevet fulgt op på svarene
fra baselinemålingen. På tværs af de to kommuner gives der overordnet set
udtryk for, at inddragelse af medarbejderne i arbejdet med velfærdsaftalerne
samt en oplevelse af øget faglig frihed har medført en øget grad af motivation
og medarbejdertilfredshed.
Ledere og medarbejdere i de dagtilbud, der har arbejdet med at skemalægge
forberedelsestid for det pædagogiske personale, oplever eksempelvis, at ar-
bejdet med velfærdsaftalerne har ført til en højere grad af systematik og fokus
i det pædagogiske arbejde. I andre dagtilbud har ledere og medarbejdere en
oplevelse af, at der i forbindelse med arbejdet med velfærdsaftalerne er et
øget fokus på udvikling af pædagogikken, og det ses som fremmende for
medarbejdernes motivation og jobtilfredshed.
37
BUU, Alm.del - 2022-23 (2. samling) - Bilag 71: Orientering om midtvejsevaluering af velfærdsaftaler, fra børne- og undervisningsministeren
2674620_0038.png
2.3
Arbejdet med regler og dokumentation
Velfærdsaftalerne er baseret
på en antagelse om, at regel-
fritagelser skaber rum for ud-
vikling af nye lokale velfærds-
løsninger, og at dette fører til
en bedre kvalitet i opgaveløs-
ningen.
Vi har i den spørgeskemaba-
serede baselinemåling belyst
lederes og medarbejderes op-
levelse af administrative op-
gaver forud for/ved igangsæt-
telsen af arbejdet med vel-
færdsaftalerne. Vurderingen af administrative opgaver kan give en indikation
på respondenternes oplevelse af regler og dokumentation og hermed af ud-
viklingspotentialet for velfærdsaftalerne.
Figur 2.5 viser, at ledere og medarbejdere i de to kommuner oplevede, at ad-
ministrative opgaver til en vis grad understøttede kvalitet i det pædagogiske
arbejde. Ca. 70 % af lederne var helt eller overvejende enige i, at langt de fle-
ste af deres administrative opgaver understøtter deres arbejde med at sikre
pædagogisk arbejde af høj kvalitet. Et tilsvarende billede ses blandt medarbej-
derne. Det fremgår også af figuren, at ca. 10 % af hhv. ledere og medarbejdere
var overvejende eller helt uenige i udsagnene.
Velfærdsaftalerne er således igangsat i to kommuner, hvor der som udgangs-
punkt er en relativt udbredt oplevelse af, at administrative opgaver understøt-
tede kvalitet i det pædagogiske arbejde. For de knap 10 % af medarbejderne
og lederne, der ved baselinemålingen har angivet, at de var helt eller overve-
jende uenige i dette, er der dog et potentiale i forhold til at øge oplevelsen
heraf.
38
BUU, Alm.del - 2022-23 (2. samling) - Bilag 71: Orientering om midtvejsevaluering af velfærdsaftaler, fra børne- og undervisningsministeren
2674620_0039.png
Figur 2.5
Langt de fleste af mine administrative opgaver understøtter
arbejdet med at levere pædagogisk arbejde af høj kvalitet
50%
40%
30%
20%
10%
0%
Helt enig
Overvejende enig
Leder
Hverken enig
eller uenig
Medarbejder
Overvejende
uenig
I alt
Helt uenig
Anm.:
Leder (n=75): Langt de fleste af mine administrative opgaver understøtter mit arbejde som leder med at sikre pædagogisk
arbejde af høj kvalitet. Medarbejder (n=423): Langt de fleste af mine administrative opgaver (krav om registreringer, doku-
mentation mv.) understøtter arbejdet med at levere pædagogisk arbejde af høj kvalitet . N=498. 'Ved ikke'-svar (n=17) er sor-
teret fra.
VIVEs baselinemåling.
Kilde:
2.3.1
National lovgivning
På dagtilbudsområdet vurderes det, at hovedparten af de igangsatte forsøgsak-
tiviteter ikke har krævet mulighed for at fravige statslige regler. Nogle aktiviteter
har imidlertid fordret mulighed for at fravige statslige regler. Tabel 2.3 viser ak-
tiviteter i de to kommuner, der har fordret frisættelse fra statslige regler.
Tabel 2.3
Igangsatte aktiviteter, som har krævet frisættelse fra statslige regler
Dagtilbud arbejder ikke
med den styrkede pæda-
gogiske læreplan som
tidligere, men der arbej-
des med indholdet i for-
målsparagraffen og med
større fokus på nogle te-
maer i læreplanen end
andre. Nogle dagtilbud
udarbejder ikke en skrift-
lig pædagogisk læreplan.
Dagtilbudslovens § 8, stk. 4
Det skal fremgå af den pædagogiske læreplan, hvordan det pædagogiske
læringsmiljø understøtter børns brede læring, herunder nysgerrighed, gåpå-
mod, selvværd og bevægelse, inden for og på tværs af følgende temaer:
1) Alsidig personlig udvikling.
2) Social udvikling.
3) Kommunikation og sprog.
4) Krop, sanser og bevægelse.
5) Natur, udeliv og science.
6) Kultur, æstetik og fællesskab.
39
BUU, Alm.del - 2022-23 (2. samling) - Bilag 71: Orientering om midtvejsevaluering af velfærdsaftaler, fra børne- og undervisningsministeren
2674620_0040.png
Dagtilbud gennemfører
ikke automatisk sprog-
vurderinger.
Dagtilbudslovens § 11
Kommunalbestyrelsen har ansvaret for, at der gennemføres en sprogvurde-
ring af børn i alderen omkring 3 år, der er optaget i et dagtilbud, hvis der er
sproglige, adfærdsmæssige eller andre forhold, der giver formodning om, at
barnet kan have behov for sprogstimulering.
Dagtilbudslovens § 14
Forældrebestyrelser. Forældre med børn i en kommunal, selvejende eller
udliciteret daginstitution eller i kommunal dagpleje skal have adgang til at få
oprettet en forældrebestyrelse i den kommunale dagpleje eller i den enkelte
daginstitution med et flertal af valgte forældre, jf. dog § 24 a i lov om folke-
skolen. Medarbejderne i dagtilbuddet skal være repræsenteret i forældrebe-
styrelsen. Kommunalbestyrelsen kan beslutte, at medarbejderrepræsentan-
ter i forældrebestyrelser i kommunale daginstitutioner og kommunal dag-
pleje skal have stemmeret.
Dagtilbudslovens § 16 a og b
Alle børn i kommunale, selvejende og udliciterede daginstitutioner og privat-
institutioner skal jf. § 19 have et sundt frokostmåltid alle hverdage. Foræl-
drebestyrelsen i kommunale, selvejende og udliciterede daginstitutioner jf.
§ 19, stk. 2-4, kan beslutte at fravælge et sundt frokostmåltid jf. § 16 a, stk.
1, jf. dog stk. 2, 4 og 8.
Dagtilbud arbejder med
organisering af forældre-
bestyrelser på en ny
måde. Fx arbejder et
dagtilbud med inddra-
gelse af forældre gennem
forældreråd, hvor der
også er forældre repræ-
senteret fra private pas-
ningstilbud.
Dagtilbud arbejder med
frokostordninger på en
ny måde.
Kilde:
VIVE.
Det har fordret frisættelse fra statslige regler i de tilfælde, hvor dagtilbud væl-
ger ikke at arbejde med afsæt i den styrkede pædagogiske læreplan, ikke at
udarbejde en skriftlig plan eller at fokusere på udvalgte dele af den styrkede
pædagogiske læreplan frem for samtlige områder.
I Rebild Kommune vurderes det, at de fleste dagtilbud har forsøg med kun at
arbejde ud fra dagtilbudslovens formålsparagraf samt kommunens strategi og
politikker på dagtilbudsområdet, der er samlet i ét overordnet dokument frem
for at arbejde systematisk med samtlige elementer af den styrkede pædagogi-
ske læreplan. Det vurderes også, at de fleste dagtilbud har benyttet mulighe-
den for at fravige statslige regler vedr. sprogvurderinger. Dette gælder aktivi-
teter, hvor dagtilbud arbejder med fokus på at understøtte børns sproglige
udvikling, men ikke nødvendigvis gennemfører sprogvurderinger, jf. § 11. En-
delig vurderes det i Rebild Kommune, at mindst én forsøgsaktivitet med ny or-
ganisering af forældresamarbejdet har krævet frisættelse fra statslige regler,
samt at flere institutioner har arbejdet med frokostordninger på en ny måde.
9
9
Begge kommuner har taget et strategisk valg og ikke haft fokus på en præcis kommunal registrering af
lokalt igangsatte forsøgsaktiviteter i deres frihedsforsøg, og hvorvidt hvert enkelt forsøg har krævet
fritagelse fra statslige og kommunale regler. Se også bilag 1.
40
BUU, Alm.del - 2022-23 (2. samling) - Bilag 71: Orientering om midtvejsevaluering af velfærdsaftaler, fra børne- og undervisningsministeren
2.3.2
Lokale regler og dokumentation
I forbindelse med indgåelse af velfærdsaftalerne har forvaltningen i de to
kommuner skabt et overblik over eksisterende kommunale regler og doku-
mentationskrav. Dernæst har politikerne vurderet, hvilke der skulle fjernes el-
ler gøres valgfrie for dagtilbuddene.
Kommunale hegnspæle i Rebild Kommune
Kommunens strategier og politikker på dagtilbudsområdet er samlet til en side
(mål og retning) og fastsat som en kommunal hegnspæl, som alle dagtilbud
skal leve op til.
Kommunale hegnspæle i Helsingør
I Helsingør Kommune har kommunen udarbejdet et dokument, som på tilsva-
rende vis beskriver de kommunale hegnspæle, som dagtilbuddene fortsat skal
følge. Man har i Helsingør Kommune fasholdt en kommunal hegnspæl om
sprogvurderinger af alle børn, når de er 2, 3 og 5 år og krav om en bestemt
normering i daginstitutionerne.
I begge kommuner gælder det, at alle dagtilbud er frisat fra årligt budget og
regnskab og har fuld overførselsret mellem budgetårene. Muligheden er an-
vendt i varierende omfang. Der er eksempler på aktiviteter, der ikke kunne
være iværksat inden for tidligere kommunale regler og rammer. I Rebild Kom-
mune er det følgende aktiviteter: Årligt budget/regnskab, proces- og formkrav
til forældrebestyrelser, proces- og formkrav til tilsyn, kommunens vision, cen-
terkontrakt og politikker, sprogstrategien, mulighed for at dispensere i forhold
til opstart i børnehave, proces- og formkrav til sparring og vejledning i dagple-
jen samt åbningstider.
I Rebild Kommune har alle dagtilbud fået kompetence til at dispensere med en
måned i forhold til børnenes overgang fra dagpleje eller vuggestue til børne-
have. Det er vurderingen, at muligheden anvendes af alle ved behov for at til-
godese det enkelte barns udvikling. I dagplejen i Rebild Kommune er proces
og formkrav til sparring frisat. Dette anvendes forskelligt i de enkelte dagtil-
budsområder alt efter behov (og antallet af dagplejere). Mindst en institution
har p.t. igangsat en forsøgsaktivitet med ændret åbningstid. I forhold til tilsy-
net har frisættelsen givet anledning til, at tilsynet i højere grad kan tage ud-
gangspunkt i behovet i det enkelte dagtilbud og deres udfordringer og udvik-
lingspotentiale.
En række af de igangsatte aktiviteter fordrer ikke frisættelse fra statslige eller
kommunale regler, men kunne have været gennemført også før forsøget med
41
BUU, Alm.del - 2022-23 (2. samling) - Bilag 71: Orientering om midtvejsevaluering af velfærdsaftaler, fra børne- og undervisningsministeren
velfærdsaftalerne blev sat i gang. Forsøget med velfærdsaftalerne har imidler-
tid været en anledning til at sætte fokus på udvikling af praksis og etablerede
arbejdsgange. En leder formulerer det på denne måde:
”Det [forsøgsaktivitet i dagtilbuddet] ville have været muligt uden
frihedsforsøget. Dagtilbudsområdet er ikke reguleret særligt me-
get. […] Frihedsforsøget har sat opmærksomhed på mulighederne.”
Leder, kommune 1, institution 1
Vi finder ligeledes variationer på dagtilbudsniveau for så vidt angår regler og
arbejdet med dokumentation i forbindelse med velfærdsaftalerne. I nogle dag-
tilbud er der ledelsesmæssigt fastsat hegnspæle, mens der i andre dagtilbud
ikke er fastsat hegnspæle. Eksempler på lokalt fastsatte hegnspæle er en om-
rådeinstitution, hvor ledelsen har fastsat to hegnspæle for hver af institutio-
nerne i området. En af hegnspælene er, at der skal arbejdes med sprogvurde-
ringer i en institution med en relativt stor andel af tosprogede børn.
Flere af de igangsatte aktiviteter på dagtilbudsniveau har til formål at reducere
det, der opleves som unødig dokumentation, samt at skabe tid til dokumenta-
tionsarbejde, som ledere og medarbejdere lokalt oplever som understøttende
for den pædagogiske praksis. De interviewede ledere beskriver det som en
fortløbende proces, hvor lokale regler, procedurer og retningslinjer genbesø-
ges og hensigtsmæssigheden overvejes. Dette var også en mulighed, før kom-
munen indgik velfærdsaftaler, men arbejdet med velfærdsaftalerne og mind-
settet om frisættelse har været en katalysator for den proces, der pågår.
De interviewede har forskellige perspektiver på, hvilken betydning det har for
arbejdet med velfærdsaftalerne, at tilgrænsende velfærdsområder – og der-
med samarbejdsparter som skole og socialforvaltning – ikke er frisat. Nogle af
de interviewede vurderer, at det ikke har haft en stor betydning, da aktivite-
terne primært har været forankret i dagtilbuddene. Andre vurderer, at der er
idéer, der ikke har kunnet realiseres, fordi tilstødende områder ikke er frisatte.
42
BUU, Alm.del - 2022-23 (2. samling) - Bilag 71: Orientering om midtvejsevaluering af velfærdsaftaler, fra børne- og undervisningsministeren
2674620_0043.png
2.4
Arbejdet med de andre elementer i
velfærdsaftalerne
Velfærdsaftalerne indeholder
en række elementer, der an-
tages at medvirke til, at vel-
færdsaftalerne kan skabe
gode resultater for borgerne/
børnene og medarbejderne.
I dette afsnit belyser vi arbej-
det med at skabe et øget fag-
ligt råderum for medarbej-
derne (afsnit 2.4.1), arbejdet
med at skabe større nærhed
til børnene/forældrene (afsnit
2.4.3) og arbejdet med at
skabe en øget medarbejderinddragelse (afsnit 2.4.2).
2.4.1
Faglig frihed/tillid
En af antagelserne om, hvorfor velfærdsaftaler kan skabe gode resultater for
børnene, er, at nye måder at løse velfærdsudfordringer vil spire frem, når der
vises tillid og gives plads til faglighed lokalt.
Vi har gennem baselinemålingen belyst oplevelsen af faglig frihed blandt le-
dere og medarbejdere forud for/ved igangsættelsen af arbejdet med vel-
færdsaftalerne. Undersøgelsen viser, at ledere og medarbejdere i de to kom-
muner, der arbejder med velfærdsaftaler på dagtilbudsområdet, oplever, at
der var en relativt høj grad af faglig frihed og tillid før igangsættelsen af arbej-
det med velfærdsaftalerne.
Det fremgår af figur 2.6, at ca. 90 % af lederne i de to kommuner forud for/ved
igangsættelse af arbejdet med velfærdsaftalerne var helt enige eller over ve-
jende enige i, at de gav det pædagogiske personale faglig frihed til at udføre
det pædagogiske arbejde. Blandt medarbejdere var knap 90 % helt enige eller
overvejende enige i, at de havde faglig frihed til at udføre det pædagogiske
arbejde. Dette mønster går overordet set igen i ledere og medarbejderes be-
svarelser af øvrige spørgsmål om faglig frihed og tillid i den gennemførte
baselinemåling (Hjelmar m.fl. 2022).
43
BUU, Alm.del - 2022-23 (2. samling) - Bilag 71: Orientering om midtvejsevaluering af velfærdsaftaler, fra børne- og undervisningsministeren
2674620_0044.png
Figur 2.6
Jeg har faglig frihed til at udføre det pædagogiske arbejde
60%
50%
40%
30%
20%
10%
0%
Helt enig
Overvejende enig
Leder
Hverken enig
eller uenig
Medarbejder
Overvejende
uenig
I alt
Helt uenig
Anm.:
Leder (n=77): Ledelsen giver det pædagogiske personale faglig frihed til at udføre det pædagogiske arbejde . Medarbejder
(n=450): Jeg har faglig frihed til at udføre det pædagogiske arbejde. N=527. 'Ved ikke'-svar (n=3) er sorteret fra.
VIVEs baselinemåling.
Kilde:
Velfærdsaftalerne er således igangsat i to kommuner, hvor der som udgangs-
punkt er en relativt udbredt oplevelse af, at medarbejderne gives faglig frihed
til at udføre det pædagogiske arbejde. Dette billede bekræftes i interviewene.
Flere af de interviewede i forvaltninger og dagtilbud i de to kommuner oplever
en høj grad af tillid i ledelseskæden, og de oplever, at det ligeledes var tilfæl-
det, før kommunerne påbegyndte arbejdet med velfærdsaftalerne.
De peger endvidere på, at det er væsentligt, at tillid til den faglige dømmekraft
er forankret på politisk niveau. Derudover peger de på, at etablering og beva-
relse af en høj grad af tillid og faglig frihed fordrer, at ledelsen i forvaltnin-
gerne samt politikerne også bakker op og udviser tillid, hvis der begås fejl i
frisatte dagtilbud.
En af de interviewede forvaltningsrepræsentanter oplever, at det ikke er alle
dagtilbudsledere, der umiddelbart har reageret positivt på den øgede grad af
tillid og faglig frihed, de har fået med velfærdsaftalerne. Informanten b eskriver
det på denne måde:
44
BUU, Alm.del - 2022-23 (2. samling) - Bilag 71: Orientering om midtvejsevaluering af velfærdsaftaler, fra børne- og undervisningsministeren
2.4.2
Der er nogle af lederne, der i mindre grad er glade for at have fået
den forpligtelse, fordi det tidligere kunne være meget rart at kigge
på [dagtilbudschefen] og få at vide, om jeg skal gå til højre eller
venstre. Før var der tillid til, at man kunne spørge, men det er ikke
alle der er vilde med, at man står med ansvaret selv.
Forvaltningsledelse, interview 1
Blandt de interviewede medarbejdere i dagtilbud i de to kommuner er der lige-
ledes en oplevelse af, at der er en høj grad af tillid og faglig frihed. De inter-
viewede medarbejdere giver udtryk for, at der er et større ejerskab over prak-
sis, når medarbejderne selv har udviklet nye idéer, end når afsættet for prak-
sisudvikling kommer fra politikere eller forvaltning.
Nogle af de interviewede medarbejdere fra dagtilbud reflekterer over, at der i
forbindelse med velfærdaftalerne er tale om faglig frihed under ansvar, samt
at den udviste tillid sameksisterer med forvaltningens tilsyn med dagtilbud-
dene. Der peges blandt interviewede medarbejdere på, at der er tale om frihed
inden for en udefra fastsat ramme. Samtidig er der medarbejdere, der efter-
spørger en tydelig lokal rammesætning af arbejdet med velfærdsaftaler. En
medarbejder udtrykker det således:
Der skal være en form for retning, fordi at være fri i det uendelige
kan give en fluffy hverdag.
Medarbejder, kommune 2, institution 2
Borgerinddragelse og nærhed
Hensigten med velfærdsaftalerne er bl.a. at understøtte, at beslutningerne
omkring nye aktiviteter og beslutningsgange træffes så tæt på børn og foræl-
dre som muligt.
Vi har gennem baselinemålingen afdækket lederes og medarbejderes vurde-
ring af, hvorvidt forældres og børns perspektiver blev inddraget i tilrettelæg-
gelsen af pædagogisk praksis. Undersøgelsen viser, at der blandt ledere og
medarbejdere i de to kommuner var en oplevelse af, at man i relativt høj grad
inddrog forældre- og børneperspektiver før igangsættelsen af arbejdet med
velfærdsaftalerne.
45
BUU, Alm.del - 2022-23 (2. samling) - Bilag 71: Orientering om midtvejsevaluering af velfærdsaftaler, fra børne- og undervisningsministeren
2674620_0046.png
Det fremgår af figur 2.7, at 79 % af lederne og 75 % af medarbejderne var helt
eller overvejende enige i, at forældre i deres dagtilbud havde indflydelse på
den pædagogiske praksis, fx gennem forældrebestyrelsen.
Figur 2.7
Forældre i mit dagtilbud har indflydelse på den pædagogiske
praksis, fx gennem forældrebestyrelsen
50%
40%
30%
20%
10%
0%
Helt enig
Overvejende enig
Leder
Hverken enig
eller uenig
Medarbejder
Overvejende
uenig
I alt
Helt uenig
Anm.:
Leder (n=76): Forældre i mit dagtilbud har indflydelse på den pædagogiske praksis, fx gennem forældrebestyrelsen .
Medarbejder (n=412): Forældre i mit dagtilbud har indflydelse på den pædagogiske praksis, fx gennem forældrebestyrelsen.
N=488. 'Ved ikke'-svar (n=35) er sorteret fra.
VIVEs baselinemåling.
Kilde:
Velfærdsaftalerne er således igangsat i to kommuner, hvor ledere og medar-
bejdere som udgangspunkt oplever, at forældre har indflydelse på den pæda-
gogiske praksis bl.a. gennem forældrebestyrelserne. Dette svarmønster går
overordet set igen i lederes og medarbejderes besvarelser af spørgsmål om,
hvorvidt børnenes egne perspektiver inddrages i tilrettelæggelse af det pæda-
gogiske arbejde (Hjelmar m.fl. 2022).
I begge kommuner har der både på forvaltningsniveau og i de enkelte dagtil-
bud været arbejdet med involvering af forældre i arbejdet med velfærdsafta-
lerne.
Fra forvaltningernes side har der været gennemført dialogmøder om velfærds-
aftalerne med forældre på tværs af kommunens dagtilbud. I den forbindelse
har der endvidere været fokus på at afdække forældrenes perspektiver på
kvalitet. De interviewede fortæller, at det er deres erfaring, at relativt få foræl-
dre har taget imod invitationen til at deltage i tværgående møder om vel-
færdsaftalerne på tværs af dagtilbud i kommunen. Forældre har i højere grad
46
BUU, Alm.del - 2022-23 (2. samling) - Bilag 71: Orientering om midtvejsevaluering af velfærdsaftaler, fra børne- og undervisningsministeren
involveret sig i processen i eget barns dagtilbud. En af de interviewede foræl-
dre har denne oplevelse af processen:
Jeg [tror], at det er svært at få forældrene til at engagere sig i vel-
færdsaftalen som sådan. Det er for flyvsk. Derfor prøver vi at enga-
gere dem i de enkelte huse. Det kan de forholde sig til. Der går de-
res børn jo.
Forælder i forældrebestyrelse
I den ene kommune har forældrebestyrelserne været inddraget i udviklings-
processen forud for inddragelsen af dagtilbudsledere og medarbejdere. Nogle
af de interviewede har det perspektiv, at det var vanskeligt for forældrebesty-
relserne at se sig selv i den rolle.
I de enkelte dagtilbud har det særligt været forældre i forældrebestyrelserne,
der har været involveret i arbejdet med velfærdsaftalerne. Der peges på, at
dette kan skyldes, at dagtilbuddene har kommunikeret mere med bestyrel-
serne end med de samlede forældregrupper om velfærdsaftalerne. Det kan
også skyldes, at forældrene oplever arbejdet med velfærdsaftalerne som lidt
abstrakt, og at det er mere relevant for ledere og medarbejdere end for foræl-
drene. Flere medarbejdere fremhæver dog, at der efter deres opfattelse har
været en væsentlig involvering af forældre, og at det har haft en betydning for
samarbejdet mellem forældre og personale. En medarbejder formulerer det
således:
Der er mulighed for at komme med stort som småt, også for foræl-
drene. Jeg tror, at det her med, at der også er den her prøvehand-
ling på forældrenes initiativ, gør at […] samarbejdet er mere åbent,
og de [forældrene] tør komme med det, der er svært, og tage ejer-
skab i deres børns institution. Det har blomstret helt vildt.
Medarbejder, kommune 2, institution 2
Forældre har bidraget med idéer til konkrete forsøgsaktiviteter vedrørende fx
åbningstid og madordninger. Flere af de aktiviteter, der er igangsat i de dagtil-
bud, hvor vi har gennemført interviews, er således også igangsat med afsæt i
forældreønsker, jf. afsnit 2.1.
På tværs af interviewene med ledere og medarbejdere i forvaltninger og dag-
tilbud fremgår det, at udvikling af nye metoder og tilgange til inddragelse af
47
BUU, Alm.del - 2022-23 (2. samling) - Bilag 71: Orientering om midtvejsevaluering af velfærdsaftaler, fra børne- og undervisningsministeren
2674620_0048.png
forældre er noget af det, som man ønsker at have fokus på i det videre ar-
bejde med velfærdsaftalerne. I den ene af kommunerne har forvaltningen ek-
sempelvis udarbejdet en ramme for, hvordan dagtilbuddene kan eksperimen-
tere med at indhente børns perspektiver på kvalitet i dagtilbud.
Endelig nævnes i interviews med forældre, at de særlige rammer omkring foræl-
dresamarbejdet under covid-19-pandemien kan have haft en betydning for for-
ældresamarbejdet – og engagementet omkring arbejdet med velfærdsaftalerne.
Blandt forældre gives udtryk for, at samarbejdet mellem forældre og dagtilbud
ikke har været så tæt under covid-19-pandemien som tidligere.
2.4.3
Medarbejderinddragelse
Vi har i baselinemålingen belyst lederes og medarbejderes oplevelse af at blive
inddraget forud for/ved igangsættelsen af arbejdet med velfærdsaftalerne.
Figur 2.8 viser, at ca. 90 % af lederne var helt eller overvejende enige i, at de
inden arbejdet med velfærdsaftalerne blev inddraget i formelle beslutninger
på arbejdspladsen via de relevante ledelsesfora. Blandt medarbejderne var 64
% helt eller overvejende enige i, at de blev inddraget i formelle beslutninger på
arbejdspladsen, fx via MED-system eller samarbejdsudvalg. Dette er en noget
lavere andel end blandt lederne.
Figur 2.8
Jeg bliver inddraget i formelle beslutninger på min
arbejdsplads
60%
50%
40%
30%
20%
10%
0%
Helt enig
Overvejende enig
Leder
Hverken enig
eller uenig
Medarbejder
Overvejende
uenig
I alt
Helt uenig
Anm.:
Leder (n=75): Jeg bliver inddraget i formelle beslutninger på min arbejdsplads via de relevante ledelsesfora.
Medarbejder (n=418): Jeg bliver inddraget i formelle beslutninger på min arbejdsplads, fx via MED-system, samarbejdsudvalg
mv. N=493. 'Ved ikke'-svar (n=23) er sorteret fra.
VIVEs baselinemåling.
Kilde:
48
BUU, Alm.del - 2022-23 (2. samling) - Bilag 71: Orientering om midtvejsevaluering af velfærdsaftaler, fra børne- og undervisningsministeren
2674620_0049.png
Det fremgår af de kvalitative interviews, at både ledere og medarbejdere i høj
grad oplever, at de under arbejdet med velfærdsaftalerne har været inddraget
i fastlæggelsen af, hvilke aktiviteter der skulle igangsættes i forbindelse med
arbejdet med velfærdsaftaler. Dette har fundet sted i formelle fora som MED-
system, samarbejdsudvalg m.m., men i særligt grad på fælles udviklingsdage
for ledere og medarbejdere i kommunerne og på lokale personalemøder, pæ-
dagogiske udviklingsdage mv. i dagtilbuddene. To medarbejdere beskriver de-
res oplevelse af deres leders rammesætning af arbejdet samt inddragelse af
personalegruppen på denne måde:
2.5
Medarbejder 1: ”Hun [dagtilbudslederen] er god til at give frihed til
os. Det er hende meget på sinde, at vi forsøger os frem, og så
kommer hun tilbage, og så finder vi den fælles vej frem.”
Medarbejder 2: ”Hun vil gerne have os med som medspiller og til at
tage ansvar.”
Medarbejdere i kommune 1
Det fremgår også af interviewene, at det i et vist omfang har været muligt for
medarbejderne selv at fastlægge graden af involvering. Nogle medarbejdere
har været meget aktive i den første udviklingsfase, mens andre medarbejdere
endnu ikke har involveret sig i så høj grad. Der er endvidere forskel på , i hvil-
ken grad både pædagoger og medhjælpere har været involveret i arbejdet
med velfærdsaftalerne. Mens det i nogle dagtilbud særligt har været pædago-
ger, der har været aktive i arbejdet med velfærdsaftalerne, er det i andre dag-
tilbud hele medarbejdergruppen, der har været involveret.
Øvrige kontekstuelle forhold i kommunerne
Der er en række øvrige forhold i den enkelte kommune, som ikke er indeholdt i
velfærdsaftalerne, og som kan have betydning for virkningerne af de igang-
satte aktiviteter. To af de centrale forhold er omfanget af ressourcer på områ-
det og tid hos den enkelte medarbejder.
49
BUU, Alm.del - 2022-23 (2. samling) - Bilag 71: Orientering om midtvejsevaluering af velfærdsaftaler, fra børne- og undervisningsministeren
2674620_0050.png
Figur 2.9
Jeg har tid nok til at udføre mit daglige arbejde
50%
40%
30%
20%
10%
0%
Helt enig
Overvejende enig
Leder
Hverken enig
eller uenig
Medarbejder
Overvejende
uenig
I alt
Helt uenig
Anm.:
Leder (n=74): Jeg har tid nok til at udføre mit daglige arbejde. Medarbejder (n=426): Jeg har tid nok til at udføre mit daglige
arbejde. N=500. 'Ved ikke'-svar (n=2) er sorteret fra.
VIVEs baselinemåling.
Kilde:
Baselinemålingen viser, at omkring halvdelen af ledere og medarbejdere var
helt eller overvejende enige i, at de har nok tid til at udføre deres daglige ar-
bejde, jf. Figur 2.8. Omvendt var ca. en fjerdedel af ledere og medarbejdere
overvejende eller helt uenige i, at de har nok tid til at udføre deres daglige ar-
bejde.
Tilsvarende viser figur 2.10, at knap halvdelen af medarbejdere og ledere var
helt eller overvejende enige i, at der er er ressourcer nok. Cirka en fjerdedel af
ledere og godt en tredjedel af medarbejdere var overvejende eller helt uenige
i, at der er ressourcer nok i deres dagtilbud.
50
BUU, Alm.del - 2022-23 (2. samling) - Bilag 71: Orientering om midtvejsevaluering af velfærdsaftaler, fra børne- og undervisningsministeren
2674620_0051.png
Figur 2.10
Der er ressourcer nok
50%
40%
30%
20%
10%
0%
Helt enig
Overvejende enig
Leder
Hverken enig
eller uenig
Medarbejder
Overvejende
uenig
I alt
Helt uenig
Anm.:
Leder (n=75).: Der er ressourcer nok (fx personale afsat til børnegrupperne). Medarbejder (n=423): Der er ressourcer nok (fx
personale afsat til børnegrupperne). N=498. 'Ved ikke'-svar (n=4) er sorteret fra.
VIVEs baselinemåling.
Kilde:
I de gennemførte interviews blandt ledere og medarbejdere i dagtilbud næv-
nes tidsmæssige ressourcer som en barriere i forhold til at sikre hurtig frem-
drift i planlægning, gennemførelse og evaluering af forsøgsaktiviteter. Ligele-
des nævnes begrænsede tidsmæssige ressourcer som betydende for antallet
af igangsatte forsøgsaktiviteter.
I baselinemålingen indgik et åbent spørgsmål, hvor både dagtilbudsledere og
pædagogisk personale kunne svare på, hvad de anså som de vigtigste forhold
at arbejde med for at skabe øget kvalitet for børnene. Det fremgår her, at netop
ressourcer og tid anses for nogle af de allervigtigste forhold at tage fat på.
51
BUU, Alm.del - 2022-23 (2. samling) - Bilag 71: Orientering om midtvejsevaluering af velfærdsaftaler, fra børne- og undervisningsministeren
2674620_0052.png
Boks 2.2
Vigtigste områder at arbejde med for at skabe øget kvalitet
Ressourcer og normeringer (70)
Dokumentation, administrative opgaver og møder (38)
Tid, nærvær, læring og fordybelse med børnene (29)
Forberedelsestid og refleksion (20)
Pædagogisk arbejde (18)
Mindre børnegrupper (16)
Samarbejde med andre faggrupper (12)
Overgange mellem vuggestue/børnehave (10)
Arbejdet med udsatte børn (8)
Tal i parentes angiver antal respondenter, der i spørgeskemaundersøgelsen
har nævnt temaet i besvarelse af det åbne spørgsmål.
52
BUU, Alm.del - 2022-23 (2. samling) - Bilag 71: Orientering om midtvejsevaluering af velfærdsaftaler, fra børne- og undervisningsministeren
2674620_0053.png
3
Velfærdsaftaler på
folkeskoleområdet
Kapitlet indeholder en midtvejsevaluering af arbejdet med de lokalt indgåede
velfærdsaftaler på folkeskoleområdet i Esbjerg Kommune og Holbæk Kom-
mune. Kapitlet har til formål at give et overblik over igangsatte aktiviteter, be-
lyse nuværende erfaringer med elementerne i velfærdsaftalerne og beskrive
potentialet for virkninger af forsøget. Kapitlet består af en række dele, der ta-
ger afsat i forandringsteorien bag velfærdsaftalerne.
Figur 3.1
Forandringsteori på folkeskoleområdet
Kilde:
VIVE.
I dette indledende afsnit beskrives
hensigter
med og
rammer
for arbejdet med
velfærdsaftalerne på folkeskoleområdet, og vi opridser herefter hovedpointer i
analysen. Derefter kommer følgende afsnit:
Første afsnit giver et overblik over
igangsatte aktiviteter
på folkeskolerne i
de to kommuner samt en beskrivelse af nye former for organisering og le-
delse i kommunerne.
Andet afsnit fremhæver
potentiale for og foreløbige indikationer på virk-
ninger
af arbejdet med velfærdsaftalerne på elev- og forældreniveau samt
medarbejder- og skoleledelsesniveau.
Tredje afsnit præsenterer en nærmere opgørelse over, hvilke forsøg der
har benyttet muligheden for at fravige
statslige regler
, samt hvordan ar-
bejdet med
regler og dokumentation
har forandret sig i kommunerne efter
velfærdsaftalerne.
53
BUU, Alm.del - 2022-23 (2. samling) - Bilag 71: Orientering om midtvejsevaluering af velfærdsaftaler, fra børne- og undervisningsministeren
2674620_0054.png
Fjerde afsnit beskriver de tre
procesmekanismer
i forsøget under over-
skrifterne 1) faglig frihed og tillid, 2) borgerinddragelse og nærhed og 3)
medarbejderinddragelse.
Femte afsnit redegør for de forhold og
kontekstuelle betingelser
, der lig-
ger uden for velfærdsaftalerne, og som kan have en betydning for virknin-
gen af de aktiviteter, der er igangsat i kommunerne.
Det afsluttende sjette afsnit i kapitlet stiller skarpt på arbejdet med vel-
færdsaftalerne på
fritidsområdet
.
Hensigter og rammer for arbejdet med velfærdsaftalerne
Velfærdsaftalerne lægger op til at frisætte kommunerne fra unødigt bureau-
krati og regulering med mulighed for en nytænkning af folkeskolen med afsæt
i folkeskolens formål om uddannelse og dannelse.
Hensigterne med velfærdsaftalerne på skoleområdet er bl.a. at:
Velfærdsaftalerne skal komme eleverne til gode gennem øget kvalitet i un-
dervisningen og skolens tilbud i øvrigt.
Skolerne skal have frihed fra unødige statslige og kommunale regler.
I arbejdet med velfærdsaftalerne skal kommunerne søge at skabe et
større rum for lokale medarbejderes faglighed, eleverne og forældrene
skal opleve en større nærhed til skolen, og medarbejderne skal inddrages i
beslutningerne.
På folkeskoleområdet medfører velfærdsaftalerne betydelige frihedsgrader for
kommuner og skoler, som de ikke hidtil har haft. Den fortsatte regulering på
området er defineret ved følgende nationale hegnspæle, som kommuner og
skoler fortsat skal efterleve. De enkelte hegnspæle er gengivet i kort form.
10
10
Hegnspæle på skoleområdet er beskrevet mere i dybden i
Aftaletekst om velfærdsaftaler på skoleom-
rådet
(Regeringen, 2020).
54
BUU, Alm.del - 2022-23 (2. samling) - Bilag 71: Orientering om midtvejsevaluering af velfærdsaftaler, fra børne- og undervisningsministeren
2674620_0055.png
Tabel 3.1
Hegnspæle
Nationale
Kort beskrivelse af hegnspæle på skoleområdet
Kort beskrivelse
Den nuværende ansvarsfordeling på folkeskoleområdet fastholdes, dvs. at
kommunalbestyrelsen har ansvaret for folkeskolen.
Folkeskolens formålsbestemmelse fastholdes.
Undervisningen skal stå mål med, hvad der almindeligvis kræves i folkeskolen.
Elever har krav på vederlagsfri optagelse i folkeskolen.
Undervisningspligtens indtræden fastholdes. Kommunalbestyrelsen kan dog
vælge at ændre beslutningskompetencen om udsat eller tidligere skolestart,
så denne i stedet ligger hos forældrene.
Forældrenes ret til frit at vælge skole fastholdes.
Bestemmelser, der relaterer sig til, at elever skal have den nødvendige støtte i
undervisningen, fastholdes
Reglerne om børneattester fastholdes.
Folkeskolens afgangsprøver fastholdes, dog med enkelte undtagelser.
Vurdering af uddannelsesparathed fastholdes, men den konkrete udformning
og tilrettelæggelse kan besluttes lokalt. En alternativ tilrettelæggelse vil skulle
godkendes af børne- og undervisningsministeren.
Undervisningsmiljøloven fastholdes.
Elevernes ret til at danne elevråd fastholdes.
Skolebestyrelsens tilsyn med skolens virksomhed m.m. fastholdes.
Klageadgang til Ankestyrelsen og Klagenævnet for Specialundervisning fast-
holdes.
Kvalitetstilsynet med folkeskolerne fastholdes.
Krav om indberetning af oplysninger, data mv. fastholdes.
Skolerne er kun frisat fra folkeskoleloven og er forpligtet til at følge lovgivnin-
gen i de tilstødende love som fx serviceloven og dagtilbudsloven.
Esbjerg Kommune og Holbæk Kommune har udarbejdet egne hegnspæle, som
markerer, hvilke kommunale rammer der fortsat skal følges.
55
BUU, Alm.del - 2022-23 (2. samling) - Bilag 71: Orientering om midtvejsevaluering af velfærdsaftaler, fra børne- og undervisningsministeren
De kommunale hegnspæle i Esbjerg er:
Den kommunale børne- og ungepolitik fastholdes.
Den kommunale kulturpolitik fastholdes.
Paradigmeskifte 2.0, som fastsætter rammer for arbejdet med børn i ud-
satte positioner, fastholdes.
TOPI (nødvendige og lovmæssige korrekte registreringer af arbejdet med
børn i udsatte positioner) fastholdes.
Den kommunale ordblindeindsats fastholdes.
MIL – rammerne for de specialiserede skoletilbud og inklusionsindsatser
på skolerne – fastholdes.
Rammer for skolebestyrelser og valg til skolebestyrelserne justeres.
Beslutningen om udsat eller tidligere skolestart er forældrenes med tilslut-
ning fra barnets daginstitution.
Frit valg af skole.
De kommunale profilklasser fastholdes (eliteidrætsklasser, kulturtalent-
klasser, sport plus-klasser og ordblindeklasser).
Kommunalt tilbud om sygeundervisning fastholdes (i eget hjem, på op-
holdssteder og under indlæggelse).
Skolestrukturen i Esbjerg Kommune fastholdes.
Derudover er der i Esbjerg Kommune aftale om en udfordringsret, hvilket bety-
der, at skolerne kan spørge om frihed, hvis de oplever noget, som står i vejen
for at udvikle deres skole.
De kommunale hegnspæle i Holbæk er:
Styrelsesvedtægten for folkeskolen, som hovedsageligt sætter rammen
for bl.a. skolebestyrelsens arbejde, valg til skolebestyrelser, skolebesty-
relsens beføjelser, elevråd, skolestruktur og økonomisk tildelingsmodel,
fastholdes.
Kommunens budget- og regnskabsregulativ samt økonomiske styrings-
principper skal overholdes.
Personalepolitikken og dennes delpolitikker om mangfoldighed, kræn-
kende handlinger, stress, arbejdsmiljø mv. fastholdes, herunder MED- og
TRIO-samarbejdet og APV. Trivselsmålinger og ledermåling fastholdes.
56
BUU, Alm.del - 2022-23 (2. samling) - Bilag 71: Orientering om midtvejsevaluering af velfærdsaftaler, fra børne- og undervisningsministeren
Analysens hovedpointer
Velfærdsaftalerne havde på undersøgelsestidspunktet været i gang fra skole-
start i august 2021. Analysens hovedpointer er som følger:
Igangsatte forsøgsaktiviteter. Kortlægningen af de igangsatte forsøgs-
aktiviteter viser, at der i de to kommuner kan identificeres i alt 85 for-
søgsaktiviteter på folkeskoleområdet. Karakteristisk for folkeskoleområ-
det er det, at langt de fleste skoler har igangsat flere forskellig e forsøgs-
aktiviteter, og at forsøgsaktiviteterne er af betydeligt omfang, både i for-
hold til hvor mange elever og medarbejdere de involverer, og i forhold til
omfanget af ændringer de indebærer. Følgende forhold kan fremhæves:
Forsøgsaktiviteterne falder inden for syv forskellige kategorier: 1) til-
rettelæggelse af skoledag og medarbejderressourcer, 2) organise-
ring af klasser og hold, 3) nye fag og faglige tilgange, 4) test, evalue-
ring og dokumentation, 5) samarbejde og inddragelse, 6) sociale ind-
satser, 7) skole-fritid.
Særligt udbredt er en kortere skoledag ofte i kombinationen med
flere timer med to voksne i undervisningen. Ligesom også nye måder
at inddele eleverne på og oprettelse af nye fag eller sammenlægning
af eksisterende fag er meget udbredt.
Analysen viser, at forsøget har fordret en ny tilgang til samarbejde
mellem forvaltning og skoler med fokus på decentralisering af be-
slutningskompetence og nye former for samarbejde.
Forsøgsaktiviteter, der har krævet fritagelse fra lovgivning. Forsøgsak-
tiviteterne på folkeskoleområdet har i vid udstrækning krævet fritagelse
fra national lovgivning. Det gælder for 60 af de 85 forsøgsaktiviteter. For-
søgsaktiviteterne har krævet fritagelse fra folkeskoleloven i forhold til re-
duktion af skoledagens længde, afvigelse fra minimumstimetallet i fa-
gene, sammenlægning af fag og oprettelse af nye fag, inddeling af elever
på anden vis end i alderstilsvarende klasser, udskiftning af elevplaner og
kvalitetsrapporter med dialog, udeladelse af nationale test, omfordeling
og afkortning af timer til understøttende undervisning samt ansættelse af
personale med anden faglig baggrund end læreruddannet. Skolerne har til
gengæld ikke været fritaget fra at afholde folkeskolens afgangsprøver i
deres nuværende form, dog med enkelte undtagelser. Skolerne oplever,
at fastholdelsen af afgangsprøverne har begrænset mulighederne for at
udvikle og igangsætte nye tiltag i udskolingen betydeligt.
57
BUU, Alm.del - 2022-23 (2. samling) - Bilag 71: Orientering om midtvejsevaluering af velfærdsaftaler, fra børne- og undervisningsministeren
Potentiale for og indikationer på virkninger. På baggrund af VIVEs base-
linemåling kan der navnlig identificeres et potentiale for øget kvalitet for
eleverne og øget medarbejdertrivsel på følgende områder.
En tredjedel af ledere og medarbejdere tilkendegiver i baselinemålin-
gen, at de ikke er enige i, at tilrettelæggelsen af deres arbejde un-
derstøtter trivsel og et højt fagligt niveau blandt eleverne. Ledere og
medarbejdere oplever kun i mindre grad, at elever i udsatte positio-
ner får den støtte i undervisningen, de har brug for.
Skoleledere og medarbejdere er overvejende glade for deres ar-
bejde, men hver fjerde skoleleder og hver tredje medarbejder vil ikke
anbefale deres arbejde til andre. Hver tredje skoleleder og medarbej-
der har overvejet at sige deres job op.
Indikationer på positive virkninger ses navnlig i forhold til den kulturæn-
dring i kommunen, som velfærdsaftalerne har medført, og summen af de
mange forsøgsaktiviteter, der er sat i gang på skolerne, herunder særligt
en kortere skoledag i kombination med flere timer med to voksne i ti-
merne.
Virksomme mekanismer. Følgende forhold kan fremhæves i forhold til
måden, skolerne har arbejdet med velfærdsaftalerne på:
Der er i en række forsøg sket en udvidelse af det faglige råderum for
medarbejderne. Samtidig ses indikationer på en ændret styringstil-
gang i kommunerne, hvor beslutningskompetence og faglige vurde-
ringer i højere grad er flyttet ud til skolerne.
Der er et stort ønske blandt medarbejderne om at inddrage eleverne
mere i undervisningen. Potentialet er dog delvist uforløst, da elevind-
dragelsen hidtil ikke har været så stor som ønsket.
I forhold til medarbejderinddragelse har fokus først og fremmest væ-
ret på inddragelse af lærere og pædagogisk personale i udviklingen
af forsøgsaktiviteter. Den formelle medarbejderinddragelse er sko-
lerne ikke kommet så langt med endnu.
58
BUU, Alm.del - 2022-23 (2. samling) - Bilag 71: Orientering om midtvejsevaluering af velfærdsaftaler, fra børne- og undervisningsministeren
2674620_0059.png
3.1
Igangsatte aktiviteter
Dette afsnit beskriver først de
forsøgsaktiviteter, der er sat i
gang lokalt på folkeskoleom-
rådet som følge af arbejdet
med velfærdsaftalerne. Der-
næst beskrives, hvordan kom-
munerne har arbejdet med or-
ganisering og ledelse i relation
til velfærdsaftalerne.
3.1.1
Aktiviteter lokalt på
folkeskoleområdet
Opgørelsen af forsøgsaktiviteter viser, at der samlet set har været igangsat og
planlagt 85 forsøgsaktiviteter på folkeskoleområdet i forsøgsår 1 ved opgørel-
sestidspunktet. VIVE har indsamlet oplysninger om, hvilke og hvor mange for-
søgsaktiviteter kommunerne har haft planlagt i første forsøgsår. Disse oplys-
ninger er indsamlet i ultimo 2021 til primo 2022, hvorfor der kan være kommet
yderligere forsøgsaktiviteter til efterfølgende. I opgørelsen af antallet af for-
søgsaktiviteter er der taget udgangspunkt i, hvad skolerne selv har defineret
som én forsøgsaktivitet (se i metodebilag for en uddybning).
Der har været igangsat og planlagt 40 forsøgsaktiviteter i Holbæk Kommune
og 45 forsøgsaktiviteter i Esbjerg Kommune.
Tabel 3.2
Forsøgsaktiviteter på folkeskoleområdet
Antal forsøgsaktiviteter,
Esbjerg
45
Antal forsøgsaktiviteter,
samlet
85
Antal forsøgsaktiviteter,
Holbæk
40
Anm.:
Antallet af forsøgsaktiviteter dækker både over planlagte og igangsatte forsøgsaktiviteter på opgørelsestidspunktet. Forsøgsa ktivi-
teterne er opgjort ultimo 2021-primo 2022. Der kan således være kommet yderligere forsøgsaktiviteter til efterfølgende.
VIVEs database over forsøgsaktiviteter.
Kilde:
Langt de fleste skoler har igangsat eller planlagt flere forskellige forsøgsaktivi-
teter på skolen. Typisk er der tale om forsøgsaktiviteter i relation til forskellige
facetter af skolen og af både organisatorisk, faglig og pædagogisk-didaktisk
59
BUU, Alm.del - 2022-23 (2. samling) - Bilag 71: Orientering om midtvejsevaluering af velfærdsaftaler, fra børne- og undervisningsministeren
2674620_0060.png
karakter. Det kan bl.a. dreje sig om at arbejde med skoledagens længde og til-
rettelæggelse, inddeling af elever og organisering af medarbejderressourcer,
fag og faglighed, samarbejde og inddragelse, evaluering og dokumentation.
Som eksempel herpå er denne illustration fra Bakkeskolen i Esbjerg af deres
kombination af forsøgsaktiviteter, og hvad de er gået fra og til i forsøgsår 1.
Kilde: Bakkeskolen, Esbjerg.
Der er variation i omfanget af de enkelte forsøgsaktiviteter, både i forhold til,
hvor mange elever, lærere og pædagoger forsøgsaktiviteterne omfatter, og i
forhold til, hvor store indsatser og ændringer der ligger i forsøgsaktiviteterne.
Boks 3.1
Eksempler på mindre og større forsøgsaktiviteter
Instrumentalundervisning
Et eksempel på en afgrænset forsøgsaktivitet er en skole, der har indført in-
strumentalundervisning for alle elever på 4. årgang med henblik på at un-
dersøge undervisningens betydning for elevernes koncentrations- og indlæ-
ringsevne. Forsøgsaktiviteten involverer 79 elever.
Kortere skoledag, co-teaching og organisering i årgange frem for klasser
Eksempler på store forsøgsaktiviteter er bl.a. at ændre inddelingen af elever
på skolen fra klasser til årgange eller at forkorte skoledagen for alle skolens
elever, herunder at ændre på længden på lektioner og pauser, og i forlæn-
gelse heraf indføre en større grad af co-teaching.
60
BUU, Alm.del - 2022-23 (2. samling) - Bilag 71: Orientering om midtvejsevaluering af velfærdsaftaler, fra børne- og undervisningsministeren
2674620_0061.png
Kendetegnende for forsøgsaktiviteter på folkeskoleområdet er dog, at der
overvejende er tale om forsøgsaktiviteter af en stor volumen, både i forhold til
hvor mange elever og medarbejdere forsøgsaktiviteterne involverer, og hvor
store ændringer forsøgsaktiviteterne indebærer. Selv de mest afgrænsede
forsøgsaktiviteter involverer typisk som minimum en hel årgang af elever på
skolen, om end enkelte forsøgsaktiviteter, som eksempelvis lektiecaféer, i
praksis kun indbefatter en mindre elevgruppe.
Typer af forsøgsaktiviteter
Forsøgsaktiviteterne på folkeskoleområdet vedrører forskellige organisatori-
ske, faglige og pædagogisk-didaktiske facetter af skolen. Overordnet falder
forsøgsaktiviteterne inden for syv forskellige kategorier, nemlig 1) tilrettelæg-
gelse af skoledag og medarbejderressourcer, 2) organisering af klasser og
hold, 3) nye fag og faglige tilgange, 4) test, evaluering og dokumentation, 5)
samarbejde og inddragelse, 6) sociale indsatser, 7) skole-fritid. I Tabel 3.3 ne-
denfor er der oplistet eksempler på forsøgsaktiviteter inden for hver kategori.
Tabel 3.3
Tilrettelæg-
gelse af sko-
ledag og
medarbej-
derressour-
cer
Kortere skole-
dag.
Flere timer
med to voksne
i undervisnin-
gen.
Få, kendte
voksne om-
kring eleverne,
fx via årgangs-
teams.
Udskifte fast
skema med
fordybelses-
dage mv.
Typer af forsøgsaktiviteter
Organise-
ring af
klasser og
hold
Nye fag og fag-
lige tilgange
Test, evalue-
ring og doku-
mentation
Samarbejde
og inddra-
gelse
Sociale
indsatser
Skole-fri-
tid
Inddeling af
elever i år-
gange frem
for klasser.
Holddan-
nelse.
Nye fag og sam-
menlægning af
fag, herunder nye
valgfag.
Udvikling af nye
fag – lærere og
elever imellem.
Faglige bånd, fx
læsebånd.
Fordybelsesdage.
Projektbaseret læ-
ring.
Lektiecafé.
Kulturaktiviteter.
Samarbejde med
lokalområdet.
Instrumentalun-
dervisning.
Skoleskak.
Udvikling af
elevplaner og
dialog med ele-
verne.
Dialog om kva-
litet frem for
kvalitetsrap-
porter.
Udvikling og
afprøvning af
nye prøvefag i
forbindelse
med folkesko-
lens afgangs-
prøver.
Fælles pæda-
gogisk udvik-
lingsarbejde.
Større sam-
menhæng og
overgang mel-
lem skole og
fritid.
Udvikling af
det tværpro-
fessionelle
samarbejde.
Ekstra APV.
Afprøve model-
ler for involve-
ring af elever,
forældre, med-
arbejdere, sko-
lebestyrelser
m.fl.
Trivsels- og
fællesskabs-
indsatser.
Morgen-
madscafé.
Understøtte
overgang
mellem
skole og fri-
tid.
Aktiviteter i
samarbejde
med lokal-
miljøet i fri-
tidstilbud-
det.
Anm.:
Kilde:
Tabellen oplister eksempler på forskellige typer af forsøgsaktiviteter og er ikke en udtømmende liste over forsøgsaktiviteter.
VIVEs database over forsøgsaktiviteter.
Første type af forsøgsaktiviteter drejer sig om tilrettelæggelse af skoledagen
og organiseringen af medarbejderressourcer. Her går en forkortelse af skole-
dagen igen, og i forlængelse heraf flere timer med to voksne i undervisningen.
61
BUU, Alm.del - 2022-23 (2. samling) - Bilag 71: Orientering om midtvejsevaluering af velfærdsaftaler, fra børne- og undervisningsministeren
Ligesom der også er forsøgsaktiviteter med få, kendte voksne omkring ele-
verne, fx via årgangsteams.
Den anden type af forsøgsaktiviteter drejer sig om organisering og inddeling
af klasser og hold. Det kan dreje sig om at inddele elever i årgange frem for
klasser og/eller om at lave holddannelse på tværs af klasser eller årgange.
Den tredje type af forsøgsaktiviteter omhandler nye fag og faglige tilgange.
Det drejer sig for det første om at sammenlægge fag eller indlægge fordybel-
sesdage for eleverne. For det andet arbejder man på flere skoler med at ud-
vikle nye fag med udgangspunkt i lærernes faglighed og elevernes behov og
interesser. For det tredje er der også forsøgsaktiviteter, der drejer sig om at
arbejde med andre arbejdsformer og mindre fagopdelt, fx ved mere projektar-
bejde og samarbejde med repræsentanter fra lokalområdet.
Den fjerde type af forsøgsaktiviteter drejer sig om test, evaluering og doku-
mentation. Fokus i disse forsøgsaktiviteter er i høj grad at sikre meningsfulde
former for test, evaluering og dokumentation. Herunder i højere grad at ar-
bejde dialogbaseret i forhold til eksempelvis elevplaner og kvalitetsrapporter,
frem for at lade det være skriftlige dokumenter, der skal stå alene.
Den femte type af forsøgsaktiviteter sætter fokus på samarbejde og inddra-
gelse. Formålet hermed kan være at styrke samarbejdet inden for eller på
tværs af medarbejdergrupper, fx ved et fælles pædagogisk udviklingsarbejde.
Derudover arbejdes der med at styrke inddragelsen af medarbejdere, elever,
forældre, skolebestyrelser mv. i udviklings- og beslutningsprocesser.
Den sjette type af forsøgsaktiviteter handler om sociale indsatser, der har til
formål at styrke elevernes trivsel, relationer og fællesskab. Disse forsøgsakti-
viteter kan tage form af forskellige delaktiviteter med fokus på trivsel eller
fællesskab, eller bestå i enkeltstående aktiviteter såsom en morgenmadscafé.
Den syvende type af forsøgsaktiviteter drejer sig om elevernes fritidstilbud
og/eller samarbejde mellem skole og fritidstilbud. Forsøgsaktiviteterne i rela-
tion til fritidstilbud beskrives i et særskilt afsnit (3.6).
Særligt udbredte typer af forsøgsaktiviteter
Nogle forsøgsaktiviteter er i særlig grad udbredt til mange skoler på tværs af
de to velfærdsaftalekommuner på folkeskoleområdet. Forkortelse af skoleda-
gen går i vid udstrækning igen. Samtidig benytter mange skoler den forkor-
tede skoledag som en mulighed for i højere grad at have to lærere eller både
en lærer og en pædagog på i mere af undervisningen.
62
BUU, Alm.del - 2022-23 (2. samling) - Bilag 71: Orientering om midtvejsevaluering af velfærdsaftaler, fra børne- og undervisningsministeren
I praksis er samme type af forsøgsaktivitet dog implementeret forskelligt fra
skole til skole. Det gælder også den kortere skoledag. På de fleste skoler er
skoledagen forkortet for alle skolens elever. På enkelte skoler har man alene
forkortet skoledagen for en del af elevgruppen, enten indskoling eller mel-
lemtrin. Ligesom skolerne i forskellig grad har justeret på længden af hhv.
pauser og de enkelte lektioner.
Nye måder at organisere eleverne på er også en udbredt forsøgsaktivitet. Det
kan dreje sig om at organisere eleverne i årgange frem for klasser eller om
holddannelse på tværs af klasser eller årgange. Endelig er oprettelsen af nye
fag også udbredt, men igen kan det se vidt forskelligt ud skolerne imellem.
3.1.2
Nye former for organisering og ledelse i kommunerne
Arbejdet med velfærdsaftalerne har fordret en ny tilgang til samarbejdet mel-
lem forvaltningen og folkeskolerne i de to kommuner. Ligesom arbejdet også
har fordret en ny tilgang til samarbejde mellem skoleledelse og medarbejdere
på de enkelte skoler. Det fremgår af de gennemførte interviews med forvalt-
ning, skoleledere og medarbejdere.
Nye former for organisering og ledelse på forvaltningsniveau
Der er i kommunerne fra politisk side lagt et stort engagement i forsøget.
Dette har primært været drevet af at være udvalgt til frisættelse, men samti-
dig også drevet af en stor ansvarsfølelse i forhold til at skulle lykkes og give
erfaringer videre til andre kommuner.
Decentralisering af beslutningskompetence og nye former for dialog og sam-
arbejde med skolerne er nøgleord i begge kommuners tilgang til organisering
og ledelse i forbindelse med velfærdsaftalerne. Begge kommuner har indled-
ningsvist arbejdet med en reduktion af de politiske og forvaltningsmæssige
krav, skolerne var underlagt forud for forsøget. Det har affødt få kommunale
hegnspæle i begge kommuner, som skolerne skal efterleve. I den ene kom-
mune er der foruden de kommunale hegnspæle også udarbejdet et mål- og
retningspapir, der skal sikre den overordnede politiske retning i arbejdet med
velfærdsaftalerne. Mens der i den anden kommune er indgået samarbejdsaf-
taler med skolerne.
Før velfærdsaftalerne oplevede skolerne ofte, at forvaltningen traf beslutning
om, hvilke skoler der skulle indgå i projekter med eksterne samarbejdspart-
nere, eller hvilke dagsordener der skulle udrulles på skolerne. Men med vel-
færdsaftalerne er det lagt ud til skolerne selv at melde ind på, hvilke projekter
de ønsker at indgå i.
63
BUU, Alm.del - 2022-23 (2. samling) - Bilag 71: Orientering om midtvejsevaluering af velfærdsaftaler, fra børne- og undervisningsministeren
Arbejdet med velfærdsaftalerne har fordret en anden form for samarbejde
mellem skole og forvaltning. I begge kommuner er udviklet nye fora for samar-
bejde. Det gælder både i forhold til samarbejde mellem skoler og forvaltning,
skolerne imellem samt samarbejde med interessenter på skoleområdet. I rela-
tion til sidstnævnte har en af kommunerne eksempelvis oprettet en følge-
gruppe med interessenter fra de faglige organisationer, politisk niveau, admi-
nistrativt niveau, ungdomsuddannelse og dagtilbud samt en repræsentant for
hhv. skoleledere, lærere, pædagoger, elever og skolebestyrelser. Både for-
valtninger og skoler oplever, at der både er tale om et skift i organiseringen af
samarbejde, og i hele tilgangen til eller mindsettet omkring samarbejdet.
Den nye samarbejdsform italesættes fra forvaltning og skoleledelse som en
ændring, der ikke ”kan rulles tilbage”, når forsøgsperioden stopper, men er
blevet en grundlæggende anden måde at se relationen mellem forvaltningen
og skolerne på. En medarbejder fra forvaltningen beskriver, hvordan arbejds-
formen er gået fra at tænke implementering til fælles udviklingstænkning:
Jeg synes, at vi er kommet ind i nogle læringscirkler, hvor der sker
noget udvikling. Derfor kommer vi ikke tilbage, hvor vi var. Vi er et
helt andet sted i den måde, vi leder, og hvordan politikerne tænker
om skolen […] Vi er i nogle loops, hvor vi bliver klogere. Vi udvikler
os, fremfor at vi implementerer.
Forvaltningsledelse, interview 2
Fra forvaltningens side understreges det, at frisatte skoler ikke må forveksles
med, at hver skole er sin egen lille ø. Der er stadig behov for et skolesystem,
der arbejder sammen på tværs, og derfor behov for styrket dialog. Her spiller
forvaltningen en central rolle i forhold til at understøtte samarbejde og mulig-
heder for erfaringsudveksling og netværk på tværs af skoler. Ligesom politi-
kerne stadig kan være med til at kvalificere skolernes arbejde med velfærds-
aftalerne bl.a. ved at bidrage ind i skolernes udviklingsprocesser. Som eksem-
pel herpå har man i en af kommunerne udviklet et ”Mads og Monopolet-for-
mat” til inddragelse af Udvalget for Børn og Skole i skolernes arbejde med vel-
færdsaftalerne. Her kan skolerne indsende spørgsmål og dilemmaer, som de
gerne vil have politikerne i udvalget til at drøfte og reflektere over, men som
udvalget ikke skal diktere løsningen på.
Fra politisk og forvaltningsmæssig side har der været lagt vægt på, at sko-
lerne skal turde lave udviklingsarbejde, hvor de prøver noget af, som måske
ikke lykkes. Det vil sige, at der skal være plads til, at forsøgsaktiviteterne ud-
gør netop forsøg, som skal vise, om det er en mulig vej at gå.
64
BUU, Alm.del - 2022-23 (2. samling) - Bilag 71: Orientering om midtvejsevaluering af velfærdsaftaler, fra børne- og undervisningsministeren
Dog peger forvaltningerne samtidig på, at der med frihed følger ansvar. Når
beslutningskompetence i højere grad lægges ud til skolerne, så understreges
det, at skolerne også i højere grad selv må stå på mål for de beslutninger, der
træffes. I en af kommunerne har man eksempelvis modtaget en klage fra for-
ældre over, at de kortere skoledage ikke er koordineret med busafgange, og
at eleverne derfor skal vente på bussen. Den klage blev sendt ud til skolerne ,
med henblik på at de skulle stå på mål for den beslutning, de havde truffet.
Nye former for organisering og ledelse på skoleniveau
Ledelsesrollen og samarbejdet mellem skoleledelse og medarbejdere på sko-
lerne har også fået en anden karakter i kraft af arbejdet med velfærdsafta-
lerne. Det peger både skoleledere og medarbejdere på i interviewene.
For det første har skolelederne fokus på i stor udstrækning at lægge beslut-
ningerne ud til medarbejderne. Medarbejderne beskriver, at de ikke længere i
samme grad skal spørge ledelsen om lov til at gøre noget anderledes, men at
ledelsen stadig typisk skal orienteres. En skoleleder betragter det som at være
tro mod grundtanken i velfærdsaftalerne: At tænke det som frihed til medar-
bejderne, som er tættest på eleverne, frem for som frihed til skoleledelsen:
Da vi fik at vide, at vi skulle være frikommune, så tror jeg, at leder-
gruppen tænkte: Yes, nu skal vi være frie og bestemme, hvad der
skal ske. Men i velfærdsaftalen står der jo, at beslutninger skal ta-
ges så tæt på borgeren som muligt. Så jeg havde lidt det syn, at
det skulle længere ud end til vores ledelsesteam, hvad der skulle
foregå. […] Vi har truffet en bevidst beslutning om, at vi som ledere
sidder på hænderne i det første år. Det er ude hos medarbejderne
– pædagoger og lærere – at udviklingen skal ske.
Skoleleder, kommune 1, skole 1
For det andet mener skolelederne, at de i arbejdet med velfærdsaftalerne har
en vigtig opgave i at facilitere udviklings- og planlægningsarbejdet for medar-
bejderne. Dette indebærer bl.a. at understøtte mulighederne for, at medarbej-
derne både internt på skolen og på tværs af skoler får mulighed for at lære af
og inspirere hinanden.
I relation til udviklingsarbejdet i forbindelse med velfærdsaftalerne efterlyser
nogle medarbejdere på skolerne en højere grad af rammesætning af arbejdet
med frisættelsesforsøget fra ledelsens side. Det drejer sig for det første om
større klarhed i forhold til, hvilke frihedsgrader de reelt er givet med forsøget.
En del medarbejdere har oplevet at have udviklet idéer, der har vist sig ikke at
65
BUU, Alm.del - 2022-23 (2. samling) - Bilag 71: Orientering om midtvejsevaluering af velfærdsaftaler, fra børne- og undervisningsministeren
2674620_0066.png
være mulige, enten inden for forsøgets rammer, eller fordi ledelsen ikke har øn-
sket ændringer af denne karakter. For det andet efterlyses der også i højere
grad en fælles forståelse og drøftelse af kursen og formålet med frisættelsen og
forsøgsaktiviteterne. Ligesom medarbejderne efterlyser en plan for, hvordan der
skal samles op og evalueres på de erfaringer, man gør sig, og det udbytte æn-
dringerne måtte have for eleverne. I forlængelse heraf understreger ledere og
medarbejdere, at det med forsøget er vigtigt ikke alene at tænke i frihed fra,
men i høj grad at tænke det som frihed til fx at lave den skole, der vil være
bedst for den konkrete elevgruppe. Ligesom det opleves som vigtigt ikke kun at
have fokus på, hvilke konkrete aktiviteter man kan bruge frisættelsen til, men
også på, hvad der så er formålet med de aktiviteter, man igangsætter.
Skolelederne peger på, at arbejdet med velfærdsaftalerne har givet anledning
til en række dilemmaer for dem som ledelse. For det første i forhold til, at der
på den ene side med velfærdsaftalerne er en forventning om, at de investerer
i og skaber forandringer på skolen, mens de på den anden side stadig bliver
holdt op på at overholde økonomien på skolen, hvor ressourcerne er de
samme. For det andet oplever skolelederne et dilemma i forhold til, hvordan
de som ledelse skal håndtere at give rum til, at man på skolen kan afprøve
idéer og være på en øvebane, samtidig med at det også kan koste noget for
eleverne, hvis nogle af idéerne viser sig ikke at fungere som tiltænkt.
3.2
Potentiale for og indikationer på virkninger
Det er generelt for tidligt at
vurdere velfærdsaftalernes
og de konkrete forsøgshand-
lingers virkninger og betyd-
ning for kvalitet. På skoleom-
rådet indgik man velfærdsaf-
talerne i maj/juni 2021 med
start i august 2021, hvorfor
forsøget på undersøgelses-
tidspunktet kun havde varet
ca. et år. Det er derfor ikke
overaskende, at der på nuvæ-
rende tidspunkt kun kan pe-
ges på et potentiale og gives
indikationer på virkninger af
frihedsforsøget.
Virkningerne kan opdeles i resultater, dels for den kvalitet af skole og under-
visning, som eleverne møder, dels for medarbejdernes trivsel og motivation.
66
BUU, Alm.del - 2022-23 (2. samling) - Bilag 71: Orientering om midtvejsevaluering af velfærdsaftaler, fra børne- og undervisningsministeren
2674620_0067.png
3.2.1
Virkninger for elever og forældre
Det er endnu for tidligt at måle på, om arbejdet med velfærdsaftalerne har be-
tydning for fx elevernes faglige præstationer og trivsel. Ligeledes er det kvali-
tative datagrundlag på elev- og forældreniveau meget begrænset. Derfor kan
vi i midtvejsmålingen primært se på potentialet for virkninger af forsøgene be-
lyst med udgangspunkt i medarbejderes og skoleledelsens oplevelse af ni-
veauet af kvalitet ved opstart af arbejdet med velfærdsaftalerne og potentialet
ved at arbejde med velfærdsaftalernes elementer. Dette suppleres med en-
keltstående forældre- og elevperspektiver.
Vi har i baselinemålingen afdækket ledere og medarbejderes vurdering af for-
skellige kvalitetsparametre i relation til skolen og undervisningens betydning
for eleverne. Baselinemålingen afdækker således ledere og medarbejderes
vurdering af kvalitetsparametrene ved opstarten af arbejdet med velfærdsaf-
talerne og således ikke vurderingen efter iværksættelsen af velfærdsaftalerne.
Resultater fra dele af denne baselinemåling præsenteres i det følgende.
Figur 3.2
Undervisningen er med til at sikre eleverne et højt fagligt
niveau
70%
60%
50%
40%
30%
20%
10%
0%
Helt enig
Overvejende enig
Leder
Hverken enig
eller uenig
Medarbejder
Overvejende
uenig
I alt
Helt uenig
Anm.:
Leder (n=112): Undervisningen er med til at sikre eleverne et højt fagligt niveau. Medarbejder (n=1.331): Undervisningen er
med til at sikre eleverne et højt fagligt niveau. N=1.443. 'Ved ikke'-svar (n=44) er sorteret fra.
VIVEs baselinemåling.
Kilde:
Figur 3.2 viser, at 85 % af skolelederne og 84 % af medarbejderne var helt el-
ler overvejende enige i, at deres undervisning er med til at sikre eleverne et
67
BUU, Alm.del - 2022-23 (2. samling) - Bilag 71: Orientering om midtvejsevaluering af velfærdsaftaler, fra børne- og undervisningsministeren
2674620_0068.png
højt fagligt niveau. Til gengæld var der mindre enighed om, hvorvidt tilrette-
læggelsen af deres arbejde understøtter dette. 62 % af skolelederne og 67 %
af medarbejderne var helt eller overvejende enige i, at deres arbejde er tilret-
telagt på den bedst mulige måde i forhold til at få kvalitet i undervisningen
(Hjelmar m.fl. 2022).
Det fremgår også af baselinemålingen, at ledere og medarbejdere overvejende
var enige om, at undervisningen er med til at sikre eleverne høj trivsel. 89 % af
lederne og 90 % af medarbejderne var helt eller overvejende enige i, at dette
er tilfældet (Hjelmar m.fl. 2022).
Baselinemålingen peger endvidere på, at ledere og medarbejdere kun i nogen
udstrækning oplevede, at elever i udsatte positioner får den støtte i undervis-
ningen, de har brug for (se figur 3.3). 48 % af skolelederne og 34 % af medar-
bejderne svarer, at elever i udsatte positioner i meget høj eller høj grad får den
støtte, som de har brug for. Dermed svarer godt halvdelen af lederne og knap
2 ud af 3 medarbejdere i baselinemålingen, at dette kun i nogen grad, i mindre
grad eller slet ikke er tilfældet.
Figur 3.3
Elever i udsatte positioner får den støtte i undervisningen,
som de har behov for
50%
40%
30%
20%
10%
0%
I meget høj grad
I høj grad
Leder
I nogen grad
Medarbejder
I mindre grad
I alt
Slet ikke
Anm.:
Leder (n=108): Elever i udsatte positioner får den støtte i undervisningen, som de har behov for. Medarbejder (n=1.238): Ele-
ver i udsatte positioner får den støtte i undervisningen, som de har behov for. N=1.346. 'Ved ikke'-svar (n=35) er sorteret fra.
Forskellen mellem ledere og medarbejderes besvarelser er statistisk signifikant på 5 pct. niveau.
Kilde:
VIVEs baselinemåling.
Så vidt resultaterne fra baselinemålingen. Ser vi på erfaringerne med arbejdet
med velfærdsaftalerne, så fremgår det af de kvalitative interviews, at en række
68
BUU, Alm.del - 2022-23 (2. samling) - Bilag 71: Orientering om midtvejsevaluering af velfærdsaftaler, fra børne- og undervisningsministeren
af skolerne først for nylig er gået i gang med forsøgsaktiviteterne, og dermed
ikke havde gjort sig mere varige erfaringer med virkningerne af dem. Inter-
viewene giver imidlertid et billede af, hvilke forandringer ledere og medarbej-
dere har oplevet i relation til det foreløbige arbejde med velfærdsaftalerne.
Muligheden for at tilrettelægge skoledagen og undervisning ud fra de kon-
krete elevers behov opleves som betydningsfuldt for både elevernes faglig-
hed, trivsel og motivation. Medarbejderne beskriver elever, der giver udtryk
for, at lærerne har bedre tid til dem hver især, og elever, der i højere grad føler
sig set. Dette kædes bl.a. sammen med muligheden for at organisere skoledag
og undervisning, som man ønsker på skolerne, samt med de muligheder for
flere timer med to voksne i undervisningen, som den kortere skoledag giver.
Samtidig oplever medarbejderne også, at eleverne er mindre udkørte sidst på
skoledagen i kraft af muligheden for kortere skoledage.
Fokus på elevernes perspektiver og på elevinddragelse opleves også som mo-
tiverende for eleverne. Det gælder inddragelse af eleverne i forhold til, hvilke
forsøgsaktiviteter der har skullet igangsættes som en del af velfærdsaftalerne.
Det gælder også i forhold til løbende at opleve at blive hørt om egen skole-
gang, fx om muligheden for at vælge valgfag, og ved at elevernes perspektiv
sættes i centrum for skole-hjem-samtaler. Et elev beskriver den positive be-
tydning af at få medindflydelse:
Det, vi har ønsket mest, det er kortere skoledage, og det er indført.
Og det kan jeg, nu går vi jo i 9. klasse, så vi har eksamener her i
slutningen af året, så der er lidt stress med det. Men jeg synes, at
det er fedt, at det er indført, at de faktisk har lyttet til, hvorfor vi
gerne vil have det, og så har taget action på det, eller hvad man
skal sige.
Det har været fedt at få ansvar, og at der lige pludselig var nogen,
der lyttede, og det der med, at man kan få det videre og faktisk få
ændret noget, eller prøve i hvert fald.
Elev i 9. klasse, kommune 2
Interviews med medarbejdere og elever giver indikationer på, at arbejdet med
velfærdsaftalerne kan have positiv betydning for eleverne. En del af medar-
bejderne er dog samtidig optagede af, at der bliver systematisk evalueret og
samlet op på udbyttet af de forsøgsaktiviteter, der er sat i gang, fremfor alene
at bliver baseret på ”mavefornemmelser”, som en medarbejder udtrykker det.
69
BUU, Alm.del - 2022-23 (2. samling) - Bilag 71: Orientering om midtvejsevaluering af velfærdsaftaler, fra børne- og undervisningsministeren
Flere medarbejdere peger på, at velfærdsaftalerne kan give mulighed for et
bedre forældresamarbejde gennem øget forældreinddragelse, og ved at med-
arbejderne kan få bedre tid til forældrekontakten. En medarbejder beskriver :
3.2.2
Vi har også oplevet, at forældrekontakten er blevet bedre. Vi har
mere tid til at kunne ringe til forældrene, snakke med forældrene,
imødekomme forældrene.
Medarbejder, kommune 1, skole 2
Endelig nævnes det af flere skoleledere og medarbejdere, at den øgede fag-
lige frihed på skolerne kan resultere i større forskelle i faglig profil mellem sko-
lerne. Så længe at det ikke resulterer i større forskelle i kvalitet mellem sko-
lerne – og dermed større ulighed for børns skolegang – vurderes det ikke som
et stort problem.
Virkninger for medarbejdere og skoleledelse
VIVEs baselinemåling tegner et billede af, at skoleledere og medarbejdere på
folkeskoleområdet i de to kommuner i overvejende grad var glade for deres
arbejde forud for og ved igangsættelsen af arbejdet med velfærdsaftalerne
(Hjelmar m.fl. 2022). 93 % af skolelederne og 88 % af medarbejderne var helt
eller overvejende enige i, at de er glade for deres daglige arbejde. Skolele-
derne og medarbejderne vil dog ikke helt i samme grad anbefale deres arbejde
til andre. 72 % af skolelederne og 61 % af medarbejderne var helt eller over ve-
jende enige i, at de vil anbefale deres arbejde til andre. Mens 10 % af skolele-
derne og 12 % af medarbejderne var overvejende eller helt uenige heri.
Omkring hver tredje skoleleder og medarbejder har overvejet at sige deres job
op. 34 % af lederne og 31 % af medarbejderne var helt eller overvejende enige
i, at de har overvejet at sige deres job op inden for det seneste år (Hjelmar
m.fl. 2022).
70
BUU, Alm.del - 2022-23 (2. samling) - Bilag 71: Orientering om midtvejsevaluering af velfærdsaftaler, fra børne- og undervisningsministeren
2674620_0071.png
Figur 3.4
Jeg vil anbefale mit arbejde til andre
50%
40%
30%
20%
10%
0%
Helt enig
Overvejende enig
Leder
Hverken enig
eller uenig
Medarbejder
Overvejende
uenig
I alt
Helt uenig
Anm.:
Leder (n=120): Jeg vil anbefale mit arbejde til andre. Medarbejder (n=1.473): Jeg vil anbefale mit arbejde til andre.
N=1.593. 'Ved ikke'-svar (n=22) er sorteret fra.
VIVEs baselinemåling.
Kilde:
På nuværende tidspunkt er det for tidligt at vurdere, om velfærdsaftalerne har
ændret ved medarbejdernes lyst til at anbefale deres arbejde samt mere ge-
nerelt deres arbejdsglæde og motivation. Interviews med medarbejdere og le-
dere midtvejs i forsøget indikerer imidlertid, at der synes at være et potentiale
for, at velfærdsaftalerne kan øge medarbejdernes trivsel og motivation på fol-
keskoleområdet.
Det fremgår af de gennemførte interviews, at en række af de muligheder, som
velfærdsaftalerne giver, bidrager til medarbejderens trivsel og motivation.
Medarbejderne oplever det som tilfredsstillende at have mulighed for at tilret-
telægge undervisning og skoledag ud fra den konkrete elevgruppes behov. Li-
gesom ledelse og medarbejdere værdsætter at kunne organisere skoledag,
fag, skema og inddeling af elever på den måde, de oplever, bedst understøtter
det, man gerne vil arbejde henimod med undervisningen. Oplevelsen af at
have fået bedre rum til pædagogiske og didaktiske drøftelser med kollegaer
end tidligere bidrager også positivt til medarbejdernes motivation. Endelig op-
lever nogle medarbejdere og ledere, at det i sig selv er motiverende at være
udvalgt til frisættelse. På flere skoler har man således også oplevet det som et
plus ved rekruttering af både nye skoleledere og medarbejdere, at skolen har
været frisat. En medarbejder fra en skole beskriver en større grad af arbejds-
glæde:
71
BUU, Alm.del - 2022-23 (2. samling) - Bilag 71: Orientering om midtvejsevaluering af velfærdsaftaler, fra børne- og undervisningsministeren
Jeg synes, at jeg har brugt mere tid sammen med sine kollegaer, i
mit team er det meget tættere, end jeg har prøvet før. Der er kom-
met mere glæde og overskud i mit arbejde end før, fordi man gør,
hvad man har lyst til. Det giver en frihed, fordi man ikke skal igen-
nem alt muligt for at spørge, om vi kan noget og må noget. Det har
givet mere luft og arbejdsglæde.
Medarbejder, kommune 1, skole 1
Skoleledere og medarbejdere peger dog også på, at den nye måde at arbejde
på i forlængelse af velfærdsaftalerne har været en stor omvæltning og også er
blevet taget forskelligt imod blandt medarbejderne. Noget af det, der har kræ-
vet tilvænning for lærergruppen, er eksempelvis at gå fra at kende sine fag og
sit skema for skoleåret lang tid i forvejen, til at det i højere grad er noget, der
tilrettelægges løbende.
Det understreges således også fra både skoleledere og medarbejdere, at når
man på skolerne har udrullet forsøgsaktiviteter af stor volumen og med betyde-
lige ændringer til følge, så har det også krævet meget arbejde og energi fra
medarbejderens side. Nogle medarbejdere har ved starten af arbejdet med vel-
færdsaftalerne stadig følt sig udmattede efter perioden med covid-19 og den
omstilling og nytænkning af undervisningen, som denne periode har krævet.
Endelig skal det nævnes, at flere informanter bemærker, at velfærdsaftalerne
også kan få en negativ indvirkning på medarbejdernes motivation, såfremt med-
arbejdere bliver skuffet over arbejdet med forsøget. Når dette har været tilfæl-
det, har det i særlig grad handlet om, at der ikke har været klarhed over ram-
merne for forsøget, og at medarbejderne har oplevet sig mindre ”frisat” end for-
ventet. Et gennemgående eksempel herpå er, at medarbejderne er blevet skuf-
fet over, at afgangsprøverne er blevet fastholdt i deres nuværende form som en
af hegnspælene ved velfærdsaftalerne. De har oplevet, at dette har sat væsent-
lige begrænsninger for mulighederne i udskolingen. En skoleleder fortæller:
Lærerne, som faktisk er innovative, de er blevet så sårede. De var i
gang med at tænke nye fag, nye måder at tænke naturfag på,
dansk på, og så blev de banket tilbage. Der var nogle, der mistede
modet […] Det demotiverede nogle, og selvom det stod fint, at der
var hegnspæle, og vi skulle til afgangsprøve, så var det måden,
man skulle til afgangsprøve på, vi ville udfordre. Vi ville ikke have
en prøvefri skole eller sådan noget.
Skoleleder, kommune 2, skole 3
72
BUU, Alm.del - 2022-23 (2. samling) - Bilag 71: Orientering om midtvejsevaluering af velfærdsaftaler, fra børne- og undervisningsministeren
2674620_0073.png
3.3
Arbejdet med regler og dokumentation
I det følgende gennemgås de
forsøgsaktiviteter, som har
krævet fritagelse fra national
lovgivning, ligesom arbejdet
med at fritage skolerne for
kommunale regler og doku-
mentationskrav beskrives.
Før denne gennemgang er
det dog relevant at belyse, i
hvilken grad de administrative
opgaver virkede understøt-
tende for medarbejderne, før
forsøget gik i gang. Figur 3.5
viser, at 43 % af hhv. ledere og medarbejdere var helt eller overvejende enige
i, at langt de fleste af deres administrative opgaver understøtter deres arbejde
med at levere kvalitet i deres daglige arbejde. Mens 24 % af hhv. ledere og
medarbejdere var overvejende uenige eller helt uenige i dette.
Figur 3.5
Langt de fleste af mine administrative opgaver understøtter
arbejdet med at levere kvalitet
50%
40%
30%
20%
10%
0%
Helt enig
Overvejende enig
Leder
Hverken enig
eller uenig
Medarbejder
Overvejende
uenig
I alt
Helt uenig
Anm.:
Leder (n=111): Langt de fleste af mine administrative opgaver understøtter mit arbejde som leder med at sikre kvalitet i un-
dervisningen. Medarbejder (n=1.343): Langt de fleste af mine administrative opgaver (krav om registreringer, dokumentation
mv.) understøtter arbejdet med at levere kvalitet. N=1.454. 'Ved ikke'-svar (n=60) er sorteret fra. Kilde: VIVEs baselinemåling.
73
BUU, Alm.del - 2022-23 (2. samling) - Bilag 71: Orientering om midtvejsevaluering af velfærdsaftaler, fra børne- og undervisningsministeren
2674620_0074.png
Ligeledes svarer hhv. 48 % af lederne og 59 % af medarbejderne, at de var
helt eller overvejende enige i, at de udelukkende bruger deres arbejdstid på
opgaver, der er meningsfulde. Mens 16 % af lederne og 18 % af medarbejderne
var helt eller overvejende uenige i, at de udelukkende bruger deres arbejd stid
på opgaver, der er meningsfulde (Hjelmar m.fl. 2022).
3.3.1
National lovgivning
I forhold til forsøgsaktiviteterne på folkeskoleområdet har VIVE i samarbejde
med de deltagende skoler og kommuner foretaget en konkret gennemgang og
vurdering af hver enkelt forsøgsaktivitets indhold og hvorvidt denne forsøgs-
aktivitet har krævet fritagelse fra national lovgivning.
11
Denne opgørelse viser, at de fleste forsøgsaktiviteter i arbejdet med velfærds-
aftalerne på folkeskoleområdet har krævet fritagelse fra national lovgivning.
60 ud af 85 forsøgsaktiviteter på folkeskoleområdet har krævet den tildelte
frisættelse fra national lovgivning. Derudover peger skolerne på, at en række
forsøgshandlinger ikke i sig selv har krævet frisættelse fra national lovgivning,
men kun er muliggjort i kraft af forsøgshandlinger, der kræver denne frisæt-
telse, fordi dette har frigivet ressourcer. Det er tilfældet for ni forsøgshandlin-
ger. Det drejer sig bl.a. om forkortet skoledag og fravigelse fra krav i forhold til
lærerens undervisningskompetence, der eksempelvis har muliggjort to voksne
i undervisningen ved at frigøre ressourcer hertil.
Tabel 3.4 viser de kategorier af forsøgsaktiviteter på folkeskoleområdet, som
har krævet fritagelse fra den nationale lovgivning i forsøgets første år. Idet der
sker løbende justeringer i bestemmelserne på folkeskoleområdet, er en række
af de bestemmelser, der var gældende i forsøgets første år, ikke længere gæl-
dende i nuværende skoleår 2022/2023.
12
11
I opgørelsen af forsøgsaktiviteter skelnes der mellem forsøgsaktiviteter, der på den ene side direkte
har
krævet fritagelse fra national lovgivning
, og som således ikke havde været mulige uden fritagel-
sen herfra, og på den anden side forsøgsaktiviteter, der indirekte
er muliggjort af fritagelsen
, ved at
fritagelsen fra national lovgivning har frigivet ressourcer til forsøgsaktiviteten.
12
Ud over VIVEs opgørelser har forsøgskommunerne også selv lavet opgørelser af, hvilke nationale re-
gelundtagelser, som skolerne har gjort brug af. Se fx 17112022-oversigt-over-bestemmelser-der-kan-
fraviges-paa-folkeskoleomraadet.pdf (xn--brnenesskole-vjb.dk)
74
BUU, Alm.del - 2022-23 (2. samling) - Bilag 71: Orientering om midtvejsevaluering af velfærdsaftaler, fra børne- og undervisningsministeren
2674620_0075.png
Tabel 3.4
Igangsatte forsøgsaktiviteter på folkeskoleområdet, der har krævet
fritagelse fra national lovgivning
13
Fritagelse fra lovgivning
Folkeskoleloven § 5, stk. 2
Aktivitet
Sammenlægning af flere fag til ét
fag, oprettelse af nye fag eller
afvigelse fra bestemte fag på
bestemte klassetrin
Organisering af elever på anden
vis end i klasser på baggrund af
eleverne alder
Undladt at gennemføre nationale
test eller gjort nationale test
frivillige
Undervisningen i 1.-9. klasse gives inden for 3 fagblokke og omfatter alle
elever; humanistiske fag, praktisk/musiske fag og naturfag.
Folkeskoleloven § 12
Eleverne undervises på det klassetrin i grundskolen, der svarer til deres
skolealder.
Folkeskoleloven § 13, stk. 3
Børne- og undervisningsministeren udarbejder test i udvalgte fag og på
bestemte klassetrin, som skal anvendes som led i den løbende evaluering.
OBS bekendtgørelsen om obligatoriske nationale test i folkeskolen er efter-
følgende erstattet af en ny bekendtgørelse om Folkeskolens Nationale
Overgangstest fra skoleåret 2022/2023.
Elevplaner erstattes af
læringssamtaler
Folkeskoleloven §13 b
Som led i den løbende evaluering skal der for hver elev fra børnehaveklas-
sen til og med 9. klassetrin udarbejdes en elevplan.
OBS elevplaner er fra og med skoleåret 2022/23 erstattet af meddelelses-
bogen.
Reduktion af skoledagens
længde
Folkeskoleloven § 14 b
Undervisningstiden tilrettelægges således, at den i et skoleår har en samlet
varighed af
1) mindst 1.110 timer i børnehaveklassen og på 1-3. klassetrin
2) mindst 1.320 timer på 4-6. klassetrin og
3) 1.400 timer på 7-9. klassetrin
Herunder afkortning af
understøttende undervisning
Folkeskoleloven § 16b+16d
Kommunalbestyrelsen kan, for så vidt angår den understøttende undervis-
ning, godkende at fravige reglerne om en mindste varighed af undervis-
ningstiden i børnehaveklassen og på 1-3. klassetrin med henblik på yderli-
gere faglig støtte og undervisningsdifferentiering for en klasse ved hjælp af
ekstra personale i klassen. På 4-9. klassetrin med henblik på tilrettelæg-
gelse af andre aktiviteter, der udløser et tilsvarende personaleforbrug i un-
dervisningen.
Folkeskoleloven § 16e
Kommunalbestyrelsen kan, for så vidt, angår den understøttende undervis-
ning, godkende at fravige reglerne om en mindstevarighed af undervis-
ningstiden på alle klassetrin mhp. tilrettelæggelse af andre aktiviteter, der
udløser et tilsvarende personaleforbrug i undervisningen.
OBS §16e blev midlertidigt indført i skoleåret 2021/2022, men er sidenhen
forlænget og videreføres i skoleåret 2023/24.
Afvigelse fra minimumstimetallet
i fagene
Folkeskoleloven § 16
Hver skole skal mindst gennemføre et samlet antal årlige undervisningsti-
mer i kompetenceområder i børnehaveklassen og et samlet antal årlige un-
dervisningstimer i fagene på hvert af klassetrinene (minimumstimetal).
Folkeskoleloven § 16a
Omfordeling af UUV-timer til
tolærertimer
Undervisningen i folkeskolens fag og obligatoriske emner suppleres af un-
derstøttende undervisning.
13
Forsøgsaktiviteterne er puljet sammen af delaktiviteter, hvor nogle af delaktiviteterne kræver frita-
gelse fra national lovgivning, mens andre delaktiviteter ikke gør.
75
BUU, Alm.del - 2022-23 (2. samling) - Bilag 71: Orientering om midtvejsevaluering af velfærdsaftaler, fra børne- og undervisningsministeren
2674620_0076.png
Aktivitet
Fritagelse fra lovgivning
Ansættelse af personale med
anden faglig baggrund end
uddannet lærer
Folkeskoleloven § 28
For at kunne varetage undervisningen i folkeskolens
1-10. klasse skal underviseren have gennemført uddannelsen til lærer i fol-
keskolen eller anden læreruddannelse, der er godkendt af børne- og un-
dervisningsministeren i denne henseende.
Folkeskoleloven § 40a
Kvalitetsrapporter erstattes af
dialog
Kommunalbestyrelsen udarbejder en kvalitetsrapport hvert andet år.
OBS kravet om kvalitetsrapporter er afskaffet fra skoleåret 2022/23 og er
erstattet med udviklingssamtaler.
Skolerne har typisk gjort brug af muligheden for at afvige fra flere forskellige
bestemmelser i Folkeskoleloven i deres arbejde med velfærdsaftalerne. De
mest udbredte forsøgsaktiviteter, der har krævet fritagelse fra national lovgiv-
ning, har været at forkorte skoledagens længde, ved bl.a. at afvige fra §14b
om undervisningstidens samlede varighed og fra §16 om minimumstimetallet i
fagene dansk, matematik og historie. Ligeså vel har en række tiltag i forhold til
dokumentation og evaluering, som har krævet frisættelse fra national lovgiv-
ning, været meget udbredt. Det drejer sig om at afvige fra §13, stk. 3 om gen-
nemførsel af nationale tests, fra §13b om elevplaner samt fra §40a om kvali-
tetsrapporter. Endelig har det også været meget udbredt at arbejde med fag-
rækken ift. sammenlægning af flere fag til ét, oprettelse af nye fag og afvi-
gelse fra at lægge bestemte fag på bestemte klassetrin relateret til fritagelse
fra §5, stk2.
I forhold til de nationale test skal det nævnes, at der i løbet af arbejdet med
velfærdsaftalerne er indgået politisk aftale om at udfase de nationale test og
indføre Folkeskolens Nationale Overgangstest fra skoleåret 2022/23 frem til
2026/27, hvor Folkeskolens Nationale Færdighedstest tages i brug. Ligesom
der er indført udvidede frihedsgrader ift. muligheden for at afkorte al under-
støttende undervisning. Endvidere er kvalitetsrapporterne afskaffet og erstat-
tet af udviklingssamtaler.
Ud over at der er igangsat forsøgsaktiviteter, der gør brug af muligheden for
at fravige folkeskoleloven, har politikerne i den ene af kommunerne også be-
nyttet den mulighed for udsættelse af skolestart, der i forvejen ligger i folke-
skolelovens § 34, stk. 2. I §34, stk. 2 ligger, at kommunalbestyrelsen, efter an-
modning fra forældrene eller med godkendelse fra forældrene, kan træffe be-
slutning om skoleudsættelse.
76
BUU, Alm.del - 2022-23 (2. samling) - Bilag 71: Orientering om midtvejsevaluering af velfærdsaftaler, fra børne- og undervisningsministeren
National lovgivning, der ikke har kunnet fraviges
En af de nationale hegnspæle på folkeskoleområdet – og dermed noget af det,
skolerne ikke er frisat fra – er fastholdelse af folkeskolens afgangsprøver. Dette
er dog med enkelte undtagelser, idet skolerne har haft mulighed for at ændre i
op til tre af de fag, der skal indgå i folkeskolens afgangseksamen. Skoleledere
og medarbejdere har oplevet fastholdelsen af afgangsprøverne i deres nuvæ-
rende form som en væsentlig begrænsning af mulighederne i forbindelse med
velfærdsaftalerne. Det er oplevelsen, at udskolingen har været mere begrænset
end indskoling og mellemtrin i forhold til at udvikle og afprøve nye tiltag mv. På
samme vis har man også fra forvaltningens side kunnet konstatere, at fasthol-
delsen af afgangsprøverne i deres nuværende form har gjort rammerne for sko-
lerne mindre frie. En medarbejder fra forvaltningen fortæller:
Det kunne være godt, hvis man fx kunne søge om andre prøvefor-
mer eller slå prøver sammen også, som afspejler, hvordan man ar-
bejder med frisættelsen. […] Friere rammer ville kunne skabe flere
tiltag i udskolingen, end det vi ser nu. Lige så snart man kommer op
i udskolingen, så er der fokus på, at hov nu er der ikke længe til der
er en prøve, og den ser sådan ud, tør vi gå i gang med noget, der
er radikalt anderledes, når vi ingen erfaring har, og der er afregning
ved kasse 1 ved den gamle prøveform.
forvaltningsmedarbejder, interview 1
Flere af skolerne har ansøgt Styrelsen for Undervisning og Kvalitet om dispen-
sation til at ændre på afgangsprøvernes form og indhold med henblik på, at de i
højere grad skulle afspejle de fag, arbejdsformer mv., som man har ønsket at ar-
bejde med i undervisningen. Oplevelsen har været, at det ved første ansøg-
ningsrunde har været en langstrakt og tung proces, hvor skolerne har afventet
afklaring i forhold til planlægning af skoleåret og afholdelse af afgangsprøverne.
Forsøgsaktiviteter, der ikke har krævet fritagelse fra national lovgivning
Der er forskellige udviklingsaktiviteter og tiltag af pædagogisk karakter eller ak-
tiviteter med det tværfaglige samarbejde i fokus, som også kunne gennemføres
uden denne frisættelse. Der peges i interviewene på, at selvom disse forsøgs-
aktiviteter havde været mulige uden frisættelse fra lovgivning, så havde disse
aktiviteter ikke fundet sted, hvis kommunerne ikke havde en velfærdsaftale. Le-
dere og medarbejdere på skolerne oplever, at arbejdet med velfærdsaftalerne
har givet rum til og styrket en kultur for udviklingstænkning, som har affødt for-
søgsaktiviteter både inden for og uden for den gældende lovgivning.
77
BUU, Alm.del - 2022-23 (2. samling) - Bilag 71: Orientering om midtvejsevaluering af velfærdsaftaler, fra børne- og undervisningsministeren
2674620_0078.png
3.3.2
Lokale regler og dokumentation
I forbindelse med indgåelse af velfærdsaftalerne har forvaltningen i de to
kommuner skabt overblik over eksisterende kommunale regler og dokumenta-
tionskrav, som skolerne har været underlagt. Dernæst er politikerne blevet
bedt om at gennemgå listen og vurdere, hvilke der skulle fjernes eller gøres
valgfrie med henblik på at give skolerne færrest mulige bindinger.
De to kommuner har udformet de rammer, der har skullet gælde for skolerne i
forbindelse med velfærdsaftalerne på lidt forskellig vis. I den ene kommune
har man udarbejdet et fælles mål- og retningspapir gældende for alle kommu-
nens skoler, som ud over de kommunale hegnspæle også beskriver de helt
overordnede mål med arbejdet med velfærdsaftalen. I den anden kommune
har man indgået samarbejdsaftaler mellem byrådet og de enkelte skoler, som
beskriver rammerne for arbejdet med velfærdsaftalen. Herunder de kommu-
nale rammer, hvor de enkelte skoler selv har skullet udpege målsætninger i
samarbejde med politikere og forvaltning.
I uddelegeringen af beslutningskompetence fra forvaltningsniveau til skolerne
har også ligget et element af at mindske kommunale regler og dokumentations-
krav. Som eksempel herpå fortæller en medarbejder fra forvaltningen, at man er
gået fra politisk fastsatte handleplaner for skolernes budgetoverskridelser til, at
skolerne selv skal finde ud af, hvordan de vil handle på budgetoverskridelser.
3.4
Arbejdet med de andre elementer i
velfærdsaftalerne
Det ligger i forandringsteorien
bag velfærdsaftalerne, at de
igangsatte forsøgsaktiviteter
vil virke gennem de elementer
(procesmekanismer), der i øv-
rigt indgår i velfærdsaftalerne.
Disse procesmekanismer er et
øget fagligt råderum og tillid til
medarbejdere og ledere, større
nærhed til elever/forældre
samt øget medarbejderinddra-
gelse. I det følgende beskrives
det, på hvilken måde der er
blevet arbejdet med proces-
mekanismerne i de to kommuner.
78
BUU, Alm.del - 2022-23 (2. samling) - Bilag 71: Orientering om midtvejsevaluering af velfærdsaftaler, fra børne- og undervisningsministeren
2674620_0079.png
3.4.1
Faglig frihed og tillid
En central antagelse i velfærdsaftalerne er, at nye måder at løse velfærdsud-
fordringer på vil spire frem, når der vises tillid og gives plads til faglighed lo-
kalt.
I VIVEs baselinemåling er skoleledelse og medarbejdere blevet spurgt ind til
medarbejdernes faglige frihed. Langt størstedelen af medarbejdere og ledelse
oplevede, at medarbejderne har faglig frihed. Knap 9 ud af 10 medarbejdere
var helt eller overvejende enige i, at de har faglig frihed til at tilrettelægge ele-
vernes undervisning. Det viser figur 3.6. Tilsvarende svarede godt 9 ud af 10
ledere, at ledelsen giver underviserne fuld faglig frihed til at tilrettelægge ele-
vernes undervisning.
Figur 3.6
Jeg har faglig frihed til at tilrettelægge elevernes
undervisning
50%
40%
30%
20%
10%
0%
Helt enig
Overvejende enig
Leder
Hverken enig
eller uenig
Medarbejder
Overvejende
uenig
I alt
Helt uenig
Anm.:
Leder (n=112): Ledelsen giver underviserne fuld faglig frihed til at tilrettelægge elevernes undervisning. Medarbejder
(n=1.317): Jeg har faglig frihed til at tilrettelægge elevernes undervisning. N=1.429. 'Ved ikke'-svar (n=31) er sorteret fra.
VIVEs baselinemåling.
Kilde:
En betydelig del af forsøgsaktiviteterne på folkeskoleområdet vedrører en ud-
videlse af det faglige råderum for medarbejderne. Det drejer sig eksempelvis
om muligheden for at afvige fra minimumstimetallet i fagene dansk, matematik
og historie til fordel for i højere grad at tilpasse sammensætningen af fag og
timer til elevgruppens behov. Ligesom muligheden for at oprette nye eller
sammenlægge eksisterende fag også er et eksempel på en udvidelse af det
faglige råderum.
79
BUU, Alm.del - 2022-23 (2. samling) - Bilag 71: Orientering om midtvejsevaluering af velfærdsaftaler, fra børne- og undervisningsministeren
Samtidig oplever man på skolerne også, at den ændrede styringstilgang fra
forvaltningens side rummer en høj grad af faglig tillid, når beslutningskompe-
tence og faglige vurderinger flyttes ud til skolerne og så tæt på eleverne som
muligt. Et eksempel herpå er, at forvaltningen er gået fra at udpege, hvilke
skoler der skulle indgå i projekter, og hvilke dagsordener der skulle udrulles på
skolerne, til at skolerne selv kunne træffe beslutning herom.
Det fremgår dog også af interviewene, at der indlejret i skolen ligger en be-
grænsning på de enkelte medarbejderes faglige frihed. Dette handler om, at
eleverne løbende igennem deres skoletid skal bygge videre på det, de tidli-
gere har lært i indskolingen. Dermed er der en afhængighed på tværs af læ-
rerne på de forskellige klassetrin i forhold til, at eleverne får den læring med
sig, som de får brug for senere hen. Dette sætter rammerne for de enkelte
medarbejderes og klasseteams faglige frihed og forudsætter forventningsaf-
stemning på tværs i forhold til, hvad eleverne skal arbejde med og lære i løbet
af deres skoletid.
Det fremgår også af interviewene, at den faglige frihed kan være uklar for de
involverede medarbejdere. Flere medarbejdere på skolerne efterlyser en hø-
jere grad af rammesætning af arbejdet med frisættelsesforsøget. Det drejer
sig for det først om større klarhed i forhold til, hvilke frihedsgrader de reelt er
givet med forsøget. En del medarbejdere har oplevet at have udviklet idéer,
der har vist sig ikke at være mulige, enten inden for forsøgets rammer eller
fordi ledelsen ikke har ønsket ændringer af denne karakter. For det andet ef-
terlyses der også i højere grad en fælles forståelse og drøftelse af kursen og
formålet med frisættelsen og forsøgsaktiviteterne. Det kunne eksempelvis
dreje sig om fælles drøftelser af, hvad det helt overordnet er for en skole, man
ønsker sig, og hvad man gerne vil forbedre og se ændringer i forhold til for
eleverne. Ligesom medarbejderne efterlyser en plan for, hvordan der skal
samles op og evalueres på de erfaringer, man gør sig, og det udbytte, ændrin-
gerne måtte have for eleverne.
3.4.2
Borgerinddragelse og nærhed
Hensigterne med velfærdsaftalerne på folkeskoleområdet er bl.a. at under-
støtte, at beslutningerne omkring nye indsatser og arbejdsgange træffes så
tæt på eleverne og deres forældre som muligt.
Inddragelse af elever
I VIVEs baselinemåling er medarbejderne på skolerne blevet spurgt ind til de-
res vurdering af, i hvilken grad elevernes perspektiver blev inddraget i tilrette-
læggelsen af undervisningen forud for/ved igangsættelsen af arbejdet med
velfærdsaftalerne. Figur 3.7 viser, at 84 % af medarbejderne i de to kommuner
80
BUU, Alm.del - 2022-23 (2. samling) - Bilag 71: Orientering om midtvejsevaluering af velfærdsaftaler, fra børne- og undervisningsministeren
2674620_0081.png
var helt eller overvejende enige i, at de inddrog elevernes perspektiv i forhold
til deres undervisning. Blot 2 % af medarbejderne var overvejende uenige heri.
Figur 3.7
Jeg inddrager elevernes perspektiver i forhold til min
undervisning
60%
50%
40%
30%
20%
10%
0%
Helt enig
Overvejende enig
Hverken enig
eller uenig
Medarbejder
Overvejende
uenig
Helt uenig
Anm.:
Kun besvarelser fra medarbejdere. Spm.: Jeg inddrager elevernes perspektiver i forhold til min undervisning.
N=1.299. 'Ved ikke'-svar (n=32) er sorteret fra.
VIVEs baselinemåling.
Kilde:
Under arbejdet med velfærdsaftalerne har skolerne inddraget eleverne i den
indledende idéudvikling og planlægning af arbejdet med velfærdsaftalerne,
hvor eleverne har haft mulighed for at komme med konkrete ønsker og forslag.
Samtidig rummer en række af de igangsatte forsøgsaktiviteter et element af
elevinddragelse og -medbestemmelse. Eksempelvis ved indførelsen af valgfag
eller ved at omlægge elevplaner til samtaler med eleven i centrum.
På nogle skoler har man valgt en relativt begrænset elevinddragelse og ladet
idéudviklingen starte hos medarbejderne og eventuelt forældrene. Dette ud
fra den betragtning, at det ved inddragelse af eleverne er vigtigt med en
ramme, som eleverne kan tale inden for, i forhold til hvilke typer af idéer det
drejer sig om at udvikle. På andre skoler har man taget elevinddragelsen me-
get seriøst og prioriteret det som et centralt element i arbejdet med velfærds-
aftalerne. Eksempelvis har eleverne på en skole spillet en væsentlig rolle i ud-
viklingen af valgfag sammen med medarbejderne.
På tværs af interviewene med ledere og medarbejdere fremgår det, at elev-
inddragelse er noget af det, man gerne vil gøre mere af. Ligesom skolerne øn-
sker at have fokus på udvikling af nye metoder og tilgange til inddragelse af
81
BUU, Alm.del - 2022-23 (2. samling) - Bilag 71: Orientering om midtvejsevaluering af velfærdsaftaler, fra børne- og undervisningsministeren
elever i det videre arbejde med velfærdsaftalerne. En skoleleder beskriver, at
eleverne hos dem
”er blevet lidt glemt på perronen”
, når det kommer til at få
dem tilstrækkeligt inddraget.
Medarbejderne oplever, at elevinddragelse har stort potentiale, men at poten-
tialet endnu er delvist uforløst, fordi elevinddragelsen ikke har været så stor
som ønsket. I det foreløbige arbejde med velfærdsaftalerne er det forskelligt,
hvor tydeligt eleverne har oplevet deres ønsker omsat til konkrete tiltag. Flere
medarbejdere nævner den kortere skoledag som et ønske, der også har fyldt
meget hos elever og forældre, og som er igangsat bredt i kommunerne. I for-
bindelse med elevinddragelsen er det således vigtigt at tydeligøre for ele-
verne, hvilke ønsker der arbejdes videre med og hvordan.
Inddragelse af forældre
I begge kommuner har der været fokus på øget formel forældreinddragelse via
skolebestyrelserne i forbindelse med arbejdet med velfærdsaftalerne. Ud over
inddragelse af forældre via skolebestyrelserne har man på skolerne også for-
søgt at inddrage den bredere forældregruppe i arbejdet med velfærdsafta-
lerne. Der ses både eksempler på forældreinddragelse i forbindelse med
idéudviklingsfasen og på inddragelse af forældrene i evalueringen af de igang-
satte forsøgsaktiviteter og betydningen heraf for deres børn.
De interviewede repræsentanter fra forældrebestyrelser har oplevet den
øgede mulighed for inddragelse som positiv i forhold til at få indblik i og indfly-
delse på deres børns skole og undervisning. Samtidig er det oplevelsen, at
den øgede inddragelse kan smitte positivt af på samarbejdet mellem forældre
og medarbejdere. Det er dog også forskelligt, i hvilket omfang forældregrup-
pen har haft lyst til at engagere sig i arbejdet med velfærdsaftalerne. I den
forbindelse understreges vigtigheden af, at forældreinddragelsen bliver ram-
mesat fra skolens side. Ligesom det gælder i forhold til medarbejder- og elev-
inddragelse er det afgørende for en velfungerende inddragelsesproces, at det
bliver gjort tydeligt, hvad og hvor meget der er muligt at ændre på inden for
rammerne af velfærdsaftalerne og skolens økonomiske rammer. En forælder
beskriver behovet for klar rammesætning:
Jeg var med til forskellige møder i starten, der startede med, at ”nu
laver vi en ønskerunde, hvad kunne I tænke jer, bare kom med alle
jeres vilde idéer”. Men der var ikke rigtig nogen, der satte nogle
rammer for det […] Det er lidt forkert at lægge det ud, som om at I
bare kan indrette jer lidt, som I vil, for der er jo også en væsentlig
ting som økonomi, der gør, at det kan vi ikke.
Forælder, kommune 2, skole 4
82
BUU, Alm.del - 2022-23 (2. samling) - Bilag 71: Orientering om midtvejsevaluering af velfærdsaftaler, fra børne- og undervisningsministeren
2674620_0083.png
3.4.3
Medarbejderinddragelse
En af antagelserne om, hvorfor velfærdsaftalerne kan skabe gode resultater
for eleverne er, at medarbejdere og ledere tæt på eleverne og forældrene ind-
drages i beslutninger omkring opgaveløsningen.
VIVE har i baselinemålingen belyst ledere og medarbejderes oplevelse af at
blive inddraget gennem formelle fora forud for/ved igangsættelsen af arbejdet
med velfærdsaftalerne. Figur 3.8 viser, at der blandt ledere og medarbejdere
var en forskellig oplevelse af graden af inddragelse før igangsættelsen af ar-
bejdet med velfærdsaftalerne. 88 % af lederne angav, at de var helt eller over-
vejende enige i, at de bliver inddraget i formelle beslutninger på deres ar-
bejdsplads via relevante ledelsesfora, mens blot 3 % af lederne var helt eller
delvist uenige heri. Blandt medarbejderne var 51 % helt eller delvist enige i, at
de bliver inddraget i formelle beslutninger på deres arbejdsplads, fx via MED -
system, samarbejdsudvalg mv. Næsten hver femte angav, at de var helt eller
overvejende uenige heri.
Figur 3.8
Jeg bliver inddraget i formelle beslutninger på min
arbejdsplads
60%
50%
40%
30%
20%
10%
0%
Helt enig
Overvejende enig
Leder
Hverken enig
eller uenig
Medarbejder
Overvejende
uenig
I alt
Helt uenig
Anm.:
Leder (n=111): Jeg bliver inddraget i formelle beslutninger på min arbejdsplads via de relevante ledelsesfora.
Medarbejder (n=1.332): Jeg bliver inddraget i formelle beslutninger på min arbejdsplads, fx via MED-system, samarbejdsud-
valg mv. N=1.443. 'Ved ikke'-svar (n=73) er sorteret fra. Forskellen mellem ledere og medarbejderes besvarelser er statistisk
signifikant på 5 pct. niveau.
Kilde:
VIVEs baselinemåling.
I de to kommuner er det fra forvaltningens side i høj grad lagt ud til de enkelte
skoler selv at beslutte, hvordan de vil arbejde med medarbejderinddragelse i
83
BUU, Alm.del - 2022-23 (2. samling) - Bilag 71: Orientering om midtvejsevaluering af velfærdsaftaler, fra børne- og undervisningsministeren
relation til velfærdsaftalerne. Det betyder også, at formen på såvel som gra-
den af medarbejderinddragelse har været forskellig fra skole til skole, ligesom
medarbejderinddragelse på forskellig vis er blevet kombineret med inddra-
gelse af elever og forældre.
Særligt i den indledende fase til arbejdet med velfærdsaftalerne har der været
særskilte aktiviteter med fokus på inddragelse af medarbejderne i form af mø-
der, workshops mv. Gennemgående har medarbejderne oplevet at indgå i ind-
dragende aktiviteter i forhold til idéudvikling og konkretisering af forsøgs-
handlinger. Flere medarbejdere har dog haft den oplevelse, at tiden afsat til
disse aktiviteter har været for kort set i lyset af, hvor store og grundlæggende
ændringer, der har skulle drøftes. Ligesom det er forskelligt, i hvilken grad
medarbejderne oplever, at inddragelsen af dem og deres perspektiver også er
blevet omsat til konkrete ændringer i praksis.
Nogle medarbejdere peger på vigtigheden af at finde den rette balance mel-
lem inddragelse i hhv. små og store fora. Workshops og møder for alle skolens
medarbejdere kan være relevant i relation til at udpege en fælles retning for
arbejdet med velfærdsaftalerne. Men der peges samtidig på vigtigheden af
også at arbejde med inddragelse i mindre fora, hvor der i højere grad er mulig-
hed for at blive konkrete i forhold til udvikling af forsøgsaktiviteter.
VIVEs dataindsamling indikerer, at medarbejderinddragelse kan være en virk-
som mekanisme både ved at skabe motivation hos medarbejderne og ved at
sikre, at beslutninger træffes så tæt som muligt på de elever og medarbejdere,
som beslutninger vedrører. En medarbejder beskriver det som motiverende, at
der bliver lyttet og handlet på medarbejdernes inputs:
Det, at der blev lyttet til os – og ikke bare lyttet, men vi kunne se
det få betydning ude i klasserne. De ting, der blev lovet, ville ske,
det skete meget hurtigt.
Medarbejder, kommune 1, skole 2
De interviewede medarbejdere nævner dog også, at der kan være faldgruber
forbundet med medarbejderinddragelsen i relation til velfærdsaftalerne. Som
de ovenstående citater peger på, er det afgørende for medarbejderne, at ind-
dragelsen også omsættes til reel indflydelse. Det vil sige, at de ikke bare bliver
hørt, men at der også bliver handlet på deres inputs. Omsættes inddragelsen
ikke til indflydelse, eller oplever medarbejderne ikke at have de frihedsgrader,
som de forventede, kan det give udslag i skuffelse og dalende motivation.
Derudover er det ifølge medarbejderne centralt, at medarbejderinddragelse
ikke kun optræder i opstartsfasen af arbejdet med velfærdsaftalerne. Det er
84
BUU, Alm.del - 2022-23 (2. samling) - Bilag 71: Orientering om midtvejsevaluering af velfærdsaftaler, fra børne- og undervisningsministeren
2674620_0085.png
betydningsfuldt, at medarbejderne inddrages løbende og også i forhold til op-
samling på erfaringer og evaluering af de forsøgsaktiviteter, man har sat i
gang.
3.5
Øvrige kontekstuelle forhold i kommunerne
Der er en række forhold i den enkelte kommune, som ikke er indeholdt i vel-
færdsaftalerne, og som kan have betydning for virkningerne af de forsøgsakti-
viteter, der bliver sat i gang. To centrale kontekstuelle forhold i de enkelte
kommuner er omfanget af ressourcer på området og tid hos den enkelte med-
arbejder.
Figur 3.9
Jeg har tid nok til at udføre mit daglige arbejde
50%
40%
30%
20%
10%
0%
Helt enig
Overvejende enig
Leder
Hverken enig
eller uenig
Medarbejder
Overvejende
uenig
I alt
Helt uenig
Anm.:
Leder (n=110): Jeg har tid nok til at udføre mit daglige arbejde. Medarbejder (n=1.261): Jeg har tid nok til at udføre mit daglige
arbejde. N=1.371. 'Ved ikke'-svar (n=5) er sorteret fra. Forskellen mellem ledere og medarbejderes besvarelser er statistisk
signifikant på 5 pct. niveau.
VIVEs baselinemåling.
Kilde:
85
BUU, Alm.del - 2022-23 (2. samling) - Bilag 71: Orientering om midtvejsevaluering af velfærdsaftaler, fra børne- og undervisningsministeren
2674620_0086.png
Baselinemålingen viser, at godt hver tredje leder og halvdelen af medarbej-
derne forud for/ved igangsættelsen af arbejdet med velfærdsaftalerne var helt
eller overvejende enige i, at de har tid nok til at udføre deres daglige arbejde,
jf. figur 3.9. Omvendt var 43 % af lederne og 27 % af medarbejderne overve-
jende eller helt uenige i, at de har tid nok til at udføre deres daglige arbejde.
Sammenligner man besvarelserne på dette spørgsmål for de to kommuner, så
ligger de på samme niveau.
I baselinemålingen er der også blevet spurgt til, om der opleves at være res-
sourcer nok. Næsten halvdelen af medarbejderne og godt hver tredje leder
var ikke enige i, at der er ressourcer nok, fx tid afsat til den enkelte elev. Det
fremgår af figur 3.10. Sammenligner man besvarelserne på dette spørgsmål
for de to kommuner, så ligger de på samme niveau.
Figur 3.10
Der er ressourcer nok
50%
40%
30%
20%
10%
0%
Helt enig
Overvejende enig
Leder
Hverken enig
eller uenig
Medarbejder
Overvejende
uenig
I alt
Helt uenig
Anm.:
Leder (n=111): Der er ressourcer nok (fx tid afsat til den enkelte elev). Medarbejder (n=1.253): Der er ressourcer nok (fx tid
afsat til den enkelte elev). N=1.364. 'Ved ikke'-svar (n=12) er sorteret fra.
VIVEs baselinemåling.
Kilde:
Skoleledere og medarbejdere peger i de kvalitative interviews på, at begræn-
set tid og ressourcer har betydning for arbejdet med velfærdsaftalerne. Tid og
ressourcer har betydning både i forhold til udviklingsarbejdet i forbindelse
med velfærdsaftalerne, eksempelvis tiden til fælles møder, og i forhold til
hvilke forsøgsaktiviteter der er mulige. Det opleves som en udfordring at
skulle udvikle og gentænke skole og undervisning, og føre det ud i praksis in-
den for den eksisterende økonomiske ramme.
86
BUU, Alm.del - 2022-23 (2. samling) - Bilag 71: Orientering om midtvejsevaluering af velfærdsaftaler, fra børne- og undervisningsministeren
Der er årgangskonti, så vi skal selv ind og finde ud af, hvad vi vil
bruge pengene til. Er det busbilletter til alle børn, eller er det fag-
hæfter. Vi bliver begrænsede af, at der ikke følger økonomi med
forsøget. Vi skal gøre noget nyt og spændende, noget revolutione-
rende, noget fedt og godt, men for de samme midler, som der er
blevet sparet og sparet på. Så vi sidder og vender pengene. Både
hvis vi vil på ture eller have en person ind i undervisningen udefra.
Medarbejder, kommune 1, skole 1
En medarbejder fra en skole beskriver her, hvordan de selv har fået indfly-
delse på, hvad ressourcerne skal bruges til, men at de knappe ressourcer sæt-
ter grænser for, hvilke muligheder de har.
I relation til tid og ressourcer peger ledere og medarbejdere også på, at elev-
grundlaget på skolen kan have betydning for, hvor mange ressourcer det er
muligt at bruge på arbejdet med velfærdsaftalerne. Her har bl.a. andelen af
elever med særlige behov betydning, fordi en stor andel elever med særlige
behov betyder, at en betydelig del af skolens ressourcer er bundet i støtte til
disse elever.
Andre lokale forhold af betydning
Ud over tid og ressourcer peger skolerne også på andre kontekstfaktorer med
betydning for arbejdet med velfærdsaftalerne. Udfordringer med rekruttering
fremhæves som noget, der kan sætte grænser for udviklingsmulighederne i
forbindelse med velfærdsaftalerne. På flere af skolerne oplever man udfor-
dringer i forhold til at rekruttere uddannet personale, herunder lærere med de
ønskede linjefag. Det begrænser mulighederne for at gøre brug af eksempelvis
tolærerordning, hvis skolen ikke råder over tilstrækkelige lærerkræfter til at
sætte to lærere på i undervisningen. En skoleleder nævner også, at når de an-
noncerer efter en matematiklærer eller musiklærer, så får de ingen ansøgere.
Dette sætter naturligvis begrænsninger for arbejdet med forsøgsaktiviteter i
relation til disse fag.
Selvom der ikke er store kommunale forskelle i oplevelse af ressourcer og tid,
er der visse organisatoriske forhold i kommunerne, der skaber særlige betin-
gelser for arbejdet med velfærdsaftalerne i de to kommuner. Skolestrukturen i
Esbjerg Kommune og Holbæk Kommune er eksempelvis meget forskellige. Es-
bjerg Kommune har siden 2015 haft 8 distriktsskoler hver med mellem 3 og 5
matrikelskoler. I Holbæk Kommune er den tidligere skolestruktur med 4 di-
strikter nedlagt til fordel for 11 selvstændige folkeskoler med selvstændige
skoleledelser gældende pr. 1. august 2021.
87
BUU, Alm.del - 2022-23 (2. samling) - Bilag 71: Orientering om midtvejsevaluering af velfærdsaftaler, fra børne- og undervisningsministeren
2674620_0088.png
Skoleledere og medarbejdere fra Holbæk Kommune peger på, at det har haft
betydning for arbejdet med velfærdsaftalen, at velfærdsaftalen er faldet sam-
men med oprettelsen af en ny skolestruktur i kommunen. For det første har
der skullet ansættes ny ledelse på en række af skolerne samtidig med det ind-
ledende arbejde med velfærdsaftalen. Det har skabt et vakuum i forhold til at
sætte gang i arbejdet med velfærdsaftalen, fordi de nye ledelser først har
skullet starte, før de har kunnet igangsætte arbejdet. For det andet har skole-
ledere og medarbejdere oplevet det som udfordrende med to så store foran-
dringstiltag samtidig, som velfærdsaftale og ny skolestruktur er. Det har dog
også været oplevelsen, at den nye skolestruktur i kraft af det tidsmæssige
sammenfald med arbejdet med velfærdsaftalen har virket som en katalysator
for forandring.
3.6
Fritidsområdet
Velfærdsaftalerne på folkeskoleområdet inkluderer også fritidsområdet. I VI-
VEs midtvejsevaluering er der derfor et særskilt fokus på arbejdet med vel-
færdsaftalerne på SFO- og klubområdet i Esbjerg Kommune og Holbæk Kom-
mune. Først i afsnittet præsenteres udvalgte resultater fra baselinemålingen
på fritidsområdet, derefter ser vi på de igangsatte aktiviteter, der vedrører fri-
tidsdelen. Til sidst ser vi på øvrige forhold, der har betydning for arbejdet med
velfærdsaftalerne.
3.6.1
Resultater fra baselinemålingen
VIVE har i baselinemålingen afdækket ledere og medarbejderes vurdering af
en række forhold forud for/ved igangsættelsen af arbejdet med velfærdsafta-
lerne på fritidsområdet. Resultater fra baselinemålingen præsenteres kort i
det følgende
14
. Formålet er at få et billede af, hvordan ledere og medarbejdere
ser på kvaliteten af fritidstilbuddet, og hvordan de ser på potentialet for at ar-
bejde med elementerne i velfærdsaftalerne.
Det overordnede billede er, at hvis vi sammenligner besvarelserne fra base-
linemålingen på hhv. skoleområdet og fritidsområdet, så er der ingen markante
og systematiske forskelle i besvarelserne, dog med enkelte undtagelser. Be-
svarelserne på fritidsområdet bliver derfor kun i kort form gengivet her.
I forhold til den oplevede kvalitet af fritidstilbuddene, så er den generelle op-
fattelse blandt det pædagogiske personale, at der er en forholdsvis høj kvali-
tet. 86 % af lederne og 79 % af medarbejderne er helt eller overvejende enige
14
Se mere i Hjelmar m.fl. (2022).
88
BUU, Alm.del - 2022-23 (2. samling) - Bilag 71: Orientering om midtvejsevaluering af velfærdsaftaler, fra børne- og undervisningsministeren
i, at deres arbejde er med til at sikre børnene et fritidstilbud, der udvikler dem.
Under 8 % af ledere og medarbejdere er uenige i dette.
Når vi ser på oplevelsen af faglig frihed og ledelsesmæssig opbakning, finder
vi, at omkring 9 ud af 10 ledere og medarbejdere på fritidsområdet er helt eller
overvejende enige i, at de har faglig frihed til planlægningen og udførelsen af
pædagogiske aktiviteter. 4 ud af 5 ledere såvel som medarbejdere er desuden
helt eller overvejende enige i, at der er fokus og opbakning fra deres nærme-
ste leder til at skabe de nødvendige forandringer. Velfærdsaftalerne er såle-
des igangsat i to kommuner, hvor der som udgangspunkt er en relativt ud-
bredt oplevelse af faglig frihed og ledelsesmæssig opbakning.
I baselinemålingen svarer 67 % af lederne og 71 % af medarbejderne, at deres
arbejde er tilrettelagt på den bedst mulige måde. På tværs af både ledere og
medarbejdere angiver ca. 10 %, at de er helt eller overvejende uenige i, at de-
res arbejde er tilrettelagt på den bedst mulige måde. Dermed adskiller fritids-
området sig fra skoleområdet på dette spørgsmål i den forstand, at man på fri-
tidsområdet i lidt højere grad oplever, at arbejdet er tilrettelagt på den bedst
mulige måde.
I forhold til oplevelsen af administrativt arbejde er ca. halvdelen af både ledere
og medarbejdere på fritidsområdet helt eller overvejende enige i, at deres ad-
ministrative opgaver understøtter arbejdet med at levere kvalitet. Det skal
imidlertid også bemærkes, at 27 % af lederne er helt eller overvejende uenige i
udsagnet, mens det gælder for 12 % af medarbejderne.
Ledere og medarbejdere er også blevet spurgt til inddragelse af elever og for-
ældre i det pædagogiske arbejde. Når lederne og medarbejdere vurderer, om
børnenes perspektiver inddrages i tilrettelæggelsen af det pædagogiske ar-
bejde, svarer 70-80 % af medarbejderne og lederne, at de er helt eller overve-
jende enige i, at børnenes perspektiver inddrages. Det fremgår også, at ca.
86 % af lederne er helt eller overvejende enige i, at forældrene har indflydelse
på den pædagogiske praksis. Blandt medarbejderne er det en noget lavere
andel, 52 %, som er helt eller overvejende enige i dette.
3.6.2
Igangsatte aktiviteter
Opgørelsen af aktiviteter viser, at der er igangsat eller planlagt 13 aktiviteter i
de to kommuner. VIVE har indsamlet oplysningerne i ultimo 2021 og 2022,
hvorfor der kan være kommet yderligere forsøgsaktiviteter til efterfølgende.
De igangsatte aktiviteter kan kategoriseres i aktiviteter, der omhandler:
Ekstra tilbud i fritidsdelen som følge af kortere skoledage
89
BUU, Alm.del - 2022-23 (2. samling) - Bilag 71: Orientering om midtvejsevaluering af velfærdsaftaler, fra børne- og undervisningsministeren
Overgang og sammenhæng mellem skole og fritidstilbud
Øget inddragelse af børn i udviklingen af fritidstilbud.
De forkortede skoledage har givet mere tid i fritidstilbuddene. Den ekstra tid,
som eleverne har i fritidstilbuddet, har skabt mulighed for flere pædagogiske
aktiviteter og trivselsarbejde i fritidstilbuddene. Når børnene kommer i fritids-
tilbuddene noget tidligere end før – fx allerede kl. 13 – så giver det mulighed
for nogle længere og mere sammenhængende fritidstilbud. Det pædagogiske
personale giver også udtryk for, at børnene i mange tilfælde har mere energi
og dermed kan indgå mere aktivt i fritidstilbuddene.
Derudover er der forsøgsaktiviteter, som fokuserer på overgang og sammen-
hæng mellem skole og fritid i dagligdagen. Flere skoler arbejder med en fly-
dende overgang mellem skole og fritidstilbuddet ved fx at have både lærere
og pædagoger tilgængelige for eleverne i et bestemt tidsrum i overgangen
mellem skole og fritidstilbuddet. Samtidig er der skoler, der arbejder med et
styrket samarbejde mellem lærere og fritidspædagoger, bl.a. med henblik på
at sikre sammenhæng i forhold til, hvad man arbejder med i skole og fritid.
Der er også flere eksempler på en øget inddragelse af børn i udviklingen af fri-
tidstilbuddene. Et eksempel er et kommunalt børnebyråd med borgerrepræ-
sentanter og repræsentanter fra kommunale institutioner. Børnebyrådet er her
aktør i en større bevægelsesindsats og samarbejdspartner med kommunale
natur- og kulturformidlingsinstitutioner. Et andet eksempel er Børneministeriet:
Noget der har været fedt, er, at vi har fået noget, der hedder Bør-
neministeriet, hvor der holdes møder med hver årgang en gang i
måneden. Hver årgang har en repræsentant, så børnene er med til
at planlægge, hvad de godt kunne tænke sig. En af tingene var, at
eleverne gerne ville have bedsteforældre på besøg, så vi har af-
holdt bedsteforældredag i SFO’en. Det har givet børnene en følelse
af, at de er med til at bestemme, hvad der sker i deres SFO. Det
ville vi nok også have kunnet uden at være frikommune, men fri-
kommuneforsøget har sat tankerne i værk.
Fritidspædagog, kommune 1, skole 1
I de kvalitative interviews giver både ledere og medarbejdere på fritidsområ-
det udtryk for, at fritidstilbuddene stadig er i opstartsfasen i forhold til at ud-
vikle og igangsætte aktiviteter. Det skyldes, at der på mange skoler har været
et stort fokus på få iværksat arbejdet med velfærdsaftalerne i skoledelen
90
BUU, Alm.del - 2022-23 (2. samling) - Bilag 71: Orientering om midtvejsevaluering af velfærdsaftaler, fra børne- og undervisningsministeren
først, ligesom der nogle steder har været usikkerhed om, hvorvidt fritidsområ-
det overhovedet indgik i velfærdsaftalerne og dermed var frisat.
3.6.3
Øvrige forhold
På fritidsområdet er 54 % af lederne og 56 % af medarbejdere helt eller over-
vejende enige i, at de har tid til deres daglige arbejde. På skoleområdet gør
det sig gældende for en tilsvarende andel – 55 % af lederne og 53 % af medar-
bejderne. I de kvalitative interviews fremhæver både skoleledere og medar-
bejdere på fritidsområdet, at det er en udfordring at få den udvidede åbnings-
tid i fritidstilbuddene dækket af personale, da der ikke på alle skoler er blevet
tildelt mere økonomi eller ressourcer til fritidsområdet. I forlængelse heraf
nævnes også udfordringer med de gældende overenskomster for pædago-
gerne, når pædagogernes rolle og timetal ændres.
91
BUU, Alm.del - 2022-23 (2. samling) - Bilag 71: Orientering om midtvejsevaluering af velfærdsaftaler, fra børne- og undervisningsministeren
2674620_0092.png
4
Velfærdsaftaler på
ældreområdet
Dette kapitel fokuserer på de foreløbige erfaringer med arbejdet med vel-
færdsaftalerne på ældreområdet i Langeland, Middelfart og Viborg Kommuner.
Kapitlet har til formål at give et overblik over igangsatte aktiviteter, belyse nu-
værende erfaringer og beskrive potentialet for og indikationer på virkninger af
forsøget. Kapitlet består af en række dele, der tager afsæt i forandringsteorien
bag velfærdaftalen (se Figur 4.1).
Figur 4.1
Forandringsteori på ældreområdet
Kilde:
VIVE.
I dette indledende afsnit beskrives
hensigter
med og
rammer
for arbejdet med
velfærdsaftalerne på ældreområdet. Herefter præsenteres analysens hoved-
pointer. Kapitlet indeholder derudover følgende afsnit:
Første afsnit giver et overblik over
igangsatte aktiviteter
i de tre kommu-
ner samt en beskrivelse af nye former for organisering og ledelse i kom-
munerne.
Andet afsnit fremhæver de
potentielle og oplevede virkninger
af arbejdet
med velfærdsaftalerne for borgere og medarbejdere.
Tredje afsnit præsenterer en nærmere opgørelse over, hvilke forsøg der
har benyttet muligheden for at
fravige statslige regler
, samt hvordan der
er arbejdet med de interne regler og dokumentationskrav i kommunerne.
Fjerde afsnit beskriver de antagne
procesmekanismer
i forsøget under
overskrifterne 1) fagligt råderum, 2) nærhed til borgeren og 3) medarbej-
derinddragelse.
92
BUU, Alm.del - 2022-23 (2. samling) - Bilag 71: Orientering om midtvejsevaluering af velfærdsaftaler, fra børne- og undervisningsministeren
2674620_0093.png
Femte afsnit beskriver
særlige kontekstuelle forhold
i de tre kommuner,
som har kunnet indvirke på arbejdet med velfærdsaftalerne.
Hensigter og rammer for arbejdet med velfærdsaftalerne
Det fremgår af den velfærdsaftale, der er indgået på ældreområdet, at forsø-
gene på ældreområdet i de tre kommuner bl.a. skal fokusere på følgende for-
hold:
Velfærdsaftalerne skal komme borgerne til gode gennem øget kvalitet i
den pleje, de modtager.
Arbejdet med velfærdsaftalerne skal sikre, at ledere og medarbejdere kan
frigøre sig mest muligt fra statslig og kommunal regulering.
I arbejdet med velfærdsaftalerne skal kommunerne søge at skabe et
større rum for lokale medarbejderes faglighed, borgerne skal opleve en
større nærhed, og der skal ske en inddragelse af medarbejderne i beslut-
ningerne.
I aftaler og lov om velfærdsaftaler på ældreområdet frisættes de tre kommu-
ner på ældreområdet inden for såkaldte nationale hegnspæle, som er national
regulering, forsøgskommunerne fortsat vil skulle efterleve. I Tabel 4.1 fremgår,
i kort form, de nationale hegnspæle på ældreområdet
15
:
Tabel 4.1
Hegnspæle
Nationale
Kort beskrivelse af hegnspæle på ældreområdet
Kort beskrivelse
Den nuværende ansvarsfordeling fastholdes.
Servicelovens formålsparagraf fastholdes.
Af hensyn til at sikre borgernes retssikkerhed fastholdes det som led i forsø-
get, at borgerne skal have en afgørelse om hjælp, der skal være skriftlig og
kunne påklages til kommunalbestyrelsen til genvurdering og efterfølgende til
en ankeinstans (Ankestyrelsen).
Af hensyn til borgernes sikkerhed fastholdes det i forsøget, at Styrelsen for Pa-
tientsikkerhed fører et risikobaseret tilsyn.
Af hensyn til at beskytte den enkelte borgers personlige frihed og borgernes
og medarbejdernes retssikkerhed i forhold til anvendelsen af magt, fastholdes
reglerne om magtanvendelse.
Af hensyn til at pårørende til døende ikke skal kunne fratages retten til at få
plejevederlag, såfremt et nærtstående familiemedlem ønsker at dø i eget hjem
med støtte fra den pårørende, fastholdes reglerne om plejevederlag i forsøget.
Som led i forsøget fastholdes det, at kommunerne skal indberette til Pleje-
hjemsoversigten.
Som led i forsøget fastholdes, at der i hver kommune skal etableres mindst ét
ældreråd, hvor medlemmerne vælges ved direkte valg. Ældrerådet skal rådgive
kommunalbestyrelsen i ældrepolitiske spørgsmål, herunder om tiltag i forbin-
delse med velfærdsaftalerne.
Hegnspæle på ældreområdet er beskrevet mere i dybden i
Aftale om velfærdsaftaler på ældreområ-
det, 17. december 2020
(Regeringen, 2020).
15
93
BUU, Alm.del - 2022-23 (2. samling) - Bilag 71: Orientering om midtvejsevaluering af velfærdsaftaler, fra børne- og undervisningsministeren
Foruden de nationale hegnspæle har de tre forsøgskommuner haft mulighed
for løbende at fastsætte kommunale hegnspæle for forsøget.
De besluttede kommunale hegnspæle i Langeland Kommune er:
Styrelsesvedtægt.
Styrelsesvedtægten beskriver rammerne for Lange-
land Kommunes styrelse. Af styrelsesvedtægten fremgår bl.a. antallet af
medlemmer i kommunalbestyrelsen, hvilke stående udvalg kommunen har
nedsat, deres arbejdsopgaver, samt hvilke opgaver borgmesteren vareta-
ger. Styrelsesvedtægten godkendes af nyvalgt kommunalbestyrelse.
Organisations- og ledelsesgrundlag.
Organisations- og ledelsesgrundla-
get er resultatet af inddragelse af politikere, Hovedudvalg, Områderåd,
lokale MED og medarbejdere i nøglepositioner i forhold til, hvad en bære-
dygtig organisation skal indeholde. Det er et nøgledokument, hvad angår
værdigrundlag, fokusområder ved organisering og opgaveløsning, ledel-
sesgrundlag og organisationens opbygning.
Personalepolitiske værdier.
Personalepolitikkens værdier/holdninger til en
række centrale temaer ønskes fastholdt.
MED-aftalen.
Den lokale MED-aftale for Langeland Kommune er det
skrevne grundlag for samarbejdet mellem ledelse og medarbejdere og
dermed basis for den dialog, der skal foregå på den enkelte arbejdsplads,
på personalemøder og i MED-udvalg.
Principper for økonomistyring.
Principper for økonomistyring beskriver de
overordnede regler og retningslinjer for styring af kommunens økonomi,
overholdelse af budgetter og krav til kontroller, som skal udføres for at
sikre en effektiv og ansvarlig administration af kommunens penge og res-
sourcer.
Aldersafgrænsning 67+.
Kommunalbestyrelsen har fastsat en alders-
grænse for borgere under velfærdsaftalerne på 67 år og derover, med
undtagelse af yngre beboere på plejecentre.
De besluttede kommunale hegnspæle i Middelfart Kommune er:
Borgerens frie valg.
Regler og praksis, der er knyttet til borgerens frie
valg.
Arbejdsmiljølovgivning.
Regler og praksis knyttet til arbejdsmiljølovgiv-
ning.
94
BUU, Alm.del - 2022-23 (2. samling) - Bilag 71: Orientering om midtvejsevaluering af velfærdsaftaler, fra børne- og undervisningsministeren
MED-aftale.
Eksisterende aftaler bibeholdes.
Økonomiske styringsprincipper.
Grundlæggende økonomiske styrings-
principper bibeholdes
Aldersgrænse 67 år og ældre.
Velfærdsaftalen gælder i Middelfart Kom-
mune for borgere på 67 år eller ældre. Dog er også yngre borgere inklu-
deret, såfremt de er bosat på ét af de kommunale plejehjem.
De besluttede kommunale hegnspæle i Viborg Kommune er:
Viborg Kommunes Sammenhængsmodel.
Ledelsesgrundlag og personalepolitiske værdier, fx MED-system, syge-
fraværshåndtering, mangfoldighed, arbejdsmiljø osv.
Udover ovenstående hegnspæle har kommunerne mulighed for løbende at
tage stilling til eventuelt andre kommunale hegnspæle. Analysens hovedpo-
inter
Velfærdsaftalerne på ældreområdet havde på undersøgelsestidspunktet været
i gang i et år, hvilket har sat rammerne for midtvejsevalueringen. Analysens
hovedpointer er som følger:
Igangsatte forsøgsaktiviteter. Kortlægningen af de igangsatte forsøgs-
aktiviteter viser, at der i de tre kommuner kan identificeres i alt 53 igang-
satte forsøgsaktiviteter på ældreområdet. Derudover viser analysen også,
at der er flere forsøgsaktiviteter på vej. De fleste forsøgsaktiviteter er
indtil videre sat i gang på plejecentre og i hjemmeplejen/sygeplejen, men
der er også forsøg omhandlende forebyggende hjemmebesøg, træning,
dagcentre og hjælpemidler. Forsøgsaktiviteternes indhold retter sig sær-
ligt mod ændrede arbejdsgange, arbejdet med dokumentation samt af-
prøvning af andre indsatser til borgerne.
Forsøgsaktiviteter, der har krævet fritagelse. 6 af de 53 forsøgsaktivite-
ter har krævet fritagelse fra national lovgivning. De 6 forsøgsaktiviteter
dækker over 3 grupper af aktiviteter i form af forsøg omhandlende fore-
byggende hjemmebesøg, det kommunale tilsyn på plejecentre og mad-
service på et dagcenter.
Potentiale for og indikationer på virkninger. Baselinemålingen viser, at
der er et potentiale for at løfte kvaliteten, særligt i forhold til arbejdet med
at øge det faglige råderum. Det ses også, at der er indikationer på, at de
95
BUU, Alm.del - 2022-23 (2. samling) - Bilag 71: Orientering om midtvejsevaluering af velfærdsaftaler, fra børne- og undervisningsministeren
2674620_0096.png
mange tiltag i kommunerne og de konkrete forsøgsaktiviteter, der er
igangsat, samlet set kan føre til mere hensigtsmæssige arbejdsgange.
Virksomme mekanismer. Der er lovende erfaringer med nogle af de ele-
menter, der indgår i velfærdsaftalerne. Det gælder særligt arbejdet med
at skabe et øget fagligt råderum for medarbejderne og lokale ledere.
4.1
Igangsatte aktiviteter
I det følgende beskrives først
de aktiviteter, der er sat i
gang lokalt på ældreområdet
som følge af arbejdet med
velfærdsaftalerne. Dernæst
beskrives, hvordan kommu-
nerne på ældreområdet har
arbejdet med organisering og
ledelse i relation til velfærds-
aftalerne.
96
BUU, Alm.del - 2022-23 (2. samling) - Bilag 71: Orientering om midtvejsevaluering af velfærdsaftaler, fra børne- og undervisningsministeren
2674620_0097.png
Figur 4.2
Ledernes vurdering af de vigtigste elementer i velfærds-
aftalerne i forhold til at øge kvaliteten af ældreplejen
0%
Frigøre tid med borger
5%
10%
15%
20%
25%
30%
35%
Borger
Øge inddragelse af borgere/pårørende
Flere aktiviteter/tilbud til borger
Medarbejder
Øge fagligt råderum til…
Øge trivsel/faglighed hos medarbejdere
Øge inddragelse af medarbejdere
Reducere/forbedre dokumentation
Øvrige
Mere tværfagligt samarbejde (mellem…
Flere ressourcer
Andet
Anm.:
Ledernes svar på det følgende åbne spørgsmål i baselinemålingen: Hvilke elementer er de vigtigste i arbejdet med velfærds-
aftalerne i forhold til at øge kvaliteten af ældreplejen? Den enkelte leder kan godt have angivet flere elementer, hvorfor pro-
centerne ikke summer til 100. n=37.
VIVEs baselinemåling.
Kilde:
Forud for/ved igangsættelsen af forsøget har lederne på ældreområdet i et
åbent tekstfelt angivet, hvad de ser som de vigtigste elementer i velfærdsaf-
talerne i forhold til at øge kvaliteten af ældreplejen. Dette fremgår af Figur 4.2.
Figuren viser, at ca. en tredjedel af lederne angav, at de vigtigste elementer
handler om at reducere/forbedre dokumentationen og frigøre mere af medar-
bejdernes tid til borgerne. Herefter er der omkring 15 % af lederne, som frem-
hævede et øget fagligt råderum, mere tværfagligt samarbejde og inddragelse
af pårørende/borgere som det centrale i forhold til at øge kvaliteten af ældre-
plejen.
I det følgende undersøges det, hvordan de tre kommuner på ældreområdet
har omsat disse forventninger til konkrete forsøgsaktiviteter efter ca. ét år
med forsøget.
97
BUU, Alm.del - 2022-23 (2. samling) - Bilag 71: Orientering om midtvejsevaluering af velfærdsaftaler, fra børne- og undervisningsministeren
2674620_0098.png
4.1.1
Aktiviteter lokalt på ældreområdet
Der var på opgørelsestidspunktet (1. august 2022) registreret i alt 53 unikke
forsøgsaktiviteter, som var igangsat i de tre kommuner. Derudover havde
kommunerne besluttet, at der skulle arbejdes med yderligere en række for-
søgsaktiviteter, som endnu ikke var igangsat.
Tabel 4.2 viser, at de 53 igangsatte forsøgsaktiviteter fordeler sig på tværs af
delområderne på ældreområdet. Der er ikke overraskende flest forsøgsaktivi-
teter på de store områder i form af plejecentre og hjemmeplejen/sygeplejen.
Derudover er der også forsøgsaktiviteter på områderne for forebyggende
hjemmebesøg, træning, dagcentre og hjælpemidler. Det skal bemærkes, at an-
tallet af opgjorte forsøgsaktiviteter bør ses i lyset af den betydelige grad af
variation i karakteren og omfanget af de igangsatte forsøgsaktiviteter.
Tabel 4.2
Forsøgsaktiviteter fordelt på delområder i ældreplejen (n=53)
Forebyggende
hjemmebesøg
4
Træning
Dagcentre
Hjælpemidler
I alt
(unikke)
53
Hjemmepleje/ Plejecentre
sygepleje
16
Anm.:
29
3
2
1
De igangsatte forsøgsaktiviteter vedrører aktiviteter, der efter planen var igangsat før 1. august 2022. Tabellen viser de i alt 53
igangsatte forsøgsaktiviteter. Blandt de 53 igangsatte forsøgsaktiviteter er der to forsøgsaktiviteter, som vedrører to områder, hvor-
for tallene i tabellen summer til 55.
VIVEs database over forsøgsaktiviteter.
Kilde:
Der er store forskelle på karakten af de igangsatte forsøgsaktiviteter. For det
første varierer
omfanget
af forsøgsaktiviteterne. Nogle forsøgsaktiviteter ved-
rører kun en enkelt gruppe medarbejdere på én arbejdsplads, mens andre for-
søgsaktiviteter er implementeret bredt i den enkelte kommune.
For det andet varierer
indholdet
af forsøgsaktiviteterne. Dette fremgår af Figur
4.3, hvor de igangsatte forsøgsaktiviteter er kategoriseret efter deres hoved-
indhold. Figuren viser, at lidt under halvdelen af forsøgsaktiviteterne er rettet
mod borgerne i form af afprøvning af nye/andre indsatser til modtagere af
ældrepleje og/eller pårørendeinddragelse. Formålet med disse forsøgsaktivite-
ter er at forbedre den hjælp, som ydes til borgeren, og/eller at prioritere ind-
satser ud fra en faglig og ressourcemæssig vurdering.
Eksempler på borgerrettede forsøgsaktiviteter kan være kommunernes ar-
bejde med andre kriterier og intervaller for forebyggende hjemmebesøg (se
98
BUU, Alm.del - 2022-23 (2. samling) - Bilag 71: Orientering om midtvejsevaluering af velfærdsaftaler, fra børne- og undervisningsministeren
2674620_0099.png
afsnit 4.3 og 4.4) og indsatsen ”Fremtidens Ældreliv” i Middelfart Kommune,
hvor hjemmeplejen har afprøvet en ny fleksibel indsats (se afsnit 4.4).
Figur 4.3 viser samtidig, at lidt mere end halvdelen af forsøgsaktiviteterne er
rettet internt mod organisationen i form af ændrede arbejdsgange/samar-
bejdsrelationer og/eller dokumentation. Formålet med disse forsøgsaktiviteter
er at anvende ressourcer mere effektivt og derved kunne frigøre ressourcer til
fx borgeren eller til andre områder.
Figur 4.3
Forsøgsaktiviteternes primære indhold
0
Ny/ændret indsats til borger mv.
Pårørendeinddragelse
Ændret arbejdsgang/samarbejde mv.
Reducere dokumentation
Rekruttering
5
10
15
20
25
Anm.:
Øvrige Organisation
Kilde:
Borger
Blandt de 53 igangsatte forsøgsaktiviteter er der 6 forsøgsaktiviteter, hvis indhold retter sig mod flere elementer, hvorfor
forsøgsaktiviteterne summer til 59. n=53.
VIVEs database over forsøgsaktiviteter.
Eksempler på organisationsrettede forsøgsaktiviteter er afprøvning af et t æt-
tere samarbejde mellem hjemmepleje og visitation i Langeland Kommune
(Boks 4.1) og arbejdet med at reducere afbrydelser i hjemmeplejen og syge-
plejen i Viborg Kommune (Boks 4.2). Et andet eksempel er Viborg Kommunes
forsøg med at frigøre sundhedsfagligt personale (fx sygeplejersker og social-
og sundhedsmedarbejdere) i hjemmeplejen til de borgernære opgaver ved at
ansætte ikke-sundhedsuddannet personale til at udføre en række praktiske
opgaver. Disse opgaver kan fx være håndtering af personalebeklædning og
tankning af biler. Dette personale rekrutteres fra ikke-sundhedsuddannede
faggrupper i samarbejde med Jobcenter Viborg. Forsøgsaktiviteten adresserer
dermed også kommunens rekrutteringsudfordring i forhold til sundhedsfagligt
personale.
99
BUU, Alm.del - 2022-23 (2. samling) - Bilag 71: Orientering om midtvejsevaluering af velfærdsaftaler, fra børne- og undervisningsministeren
2674620_0100.png
Boks 4.1 indeholder en beskrivelse af en organisationsrettet forsøgsaktivitet i
Langeland Kommune, hvor visitatorer fra myndighedsafdelingen fast har del-
taget i ugentlige gruppemøder i hjemmeplejen. Målet har været dels at for-
bedre hjemmeplejens dokumentationspraksis, dels at sikre en mere kvalifice-
ret og hurtigere stillingtagen til borgerens behov for hjælp.
Boks 4.1
Eksempel på forsøgsaktivitet rettet med organisation: Tættere
samarbejde mellem hjemmepleje og visitation i Langeland
Kommune
Indhold af forsøgsaktivitet
Der afprøves et tættere samarbejde mellem hjemmeplejen og visitatio-
nen gennem regelmæssige møder.
Målet er at styrke medarbejdernes forståelse af krav til dokumentation
samt kvaliteten af dokumentation for derigennem at sikre et smidigere
og mere effektivt samarbejde mellem de to enheder til gavn for borgere
og medarbejdere.
Forsøgsaktiviteten består i, at en visitator fra myndigheden deltager i
ugentlige gruppemøder. På gruppemøderne deltager i forvejen andre
faggrupper, herunder sygeplejersker og ergoterapeuter.
En anden organisationsrettet forsøgsaktivitet fremgår af Boks 4.2. Viborg
Kommune har arbejdet med at reducere antallet af afbrydelser i hjemmeplejen
og sygeplejen. Blandt andet har man arbejdet med at skabe et mere effektivt
og tillidsfuldt samarbejde mellem den udekørende pleje og vagtcentralen i Sil-
keborg, der omstiller opkald fra borgere i ydertimer.
En medarbejder fra aftensygeplejen i Viborg Kommune har i den sammenhæng
besøgt vagtcentralen, hvilket har givet en gensidig forståelse af arbejdsvilkår
og informationsbehov. Informanter oplever, at forsøgsaktiviteten i betydelig
grad har smidiggjort kommunikationen mellem vagtcentral og hjemmeple-
jen/sygeplejen. Fx er vagtcentralen blevet mere opmærksom på, at de i rele-
vante tilfælde kan henvise borgere til dagvagten, samt på at få flere oplysnin-
ger om borgeren, så de efterfølgende kan slås op af det sundhedsfaglige per-
sonale. Vagtcentralen er også blevet bedre til at henvende sig direkte til hjem-
meplejen frem for sygeplejen, hvis opkaldet vedrører hjemmeplejens opgaver.
100
BUU, Alm.del - 2022-23 (2. samling) - Bilag 71: Orientering om midtvejsevaluering af velfærdsaftaler, fra børne- og undervisningsministeren
2674620_0101.png
Boks 4.2
Eksempel på forsøgsaktivitet rettet med organisation: Reduk-
tion i antallet af telefoniske opkald i hjemmeplejen/sygeplejen
i Viborg Kommune
Indhold af forsøgsaktivitet
Borgere oplever jævnligt, at medarbejderne i borgernes hjem er nødt til
at tale i telefon, mens de er hos borgeren.
For at skabe mere nærvær i opgaveløsningen og frigøre tid hos medar-
bejderne arbejdes der på at reducere antallet af afbrydelser. Dette gø-
res i form af nye leveregler for medarbejderne.
Konkret har man bl.a. arbejdet med en mere hensigtsmæssig kommuni-
kation mellem kommunens udekørende pleje og vagtcentralen i Silke-
borg, der omstiller opkald fra borgere i ydertimer og i weekender.
Dette har reduceret antallet af borgere, som omstilles ”forkert” og uden
de nødvendige informationer.
Viborg Kommunes forsøgsaktivitet om at reducere omfanget af afbrydelser i
arbejdet har desuden fokuseret på at minimere antallet af ikke-akutte opkald
mellem kolleger i hjemmeplejen. Således er der arbejdet med en række leve-
regler, hvor man i højere grad bruger fællesmøder til koordinering, ringer til
planlægger frem for kollegaer, sms’er frem for at ringe og husker at markere
gennemførte borgerbesøg i omsorgssystemet.
4.1.2
Nye former for organisering og ledelse i kommunerne
I det følgende fremlægges de foreløbige erfaringer i forhold til, hvordan kom-
munerne har arbejdet med velfærdsaftalerne på det organisatoriske og ledel-
sesmæssige niveau.
I alle tre kommuner er der et stort
politisk fokus
på velfærdsaftalerne. Kommu-
nalbestyrelsen har indledningsvist taget stilling til eventuelle kommunale
hegnspæle for forsøget. Velfærdsaftalerne har herefter været et hyppigt
punkt på dagsordenen i de relevante politiske udvalg og i kommunalbestyrel-
sen. Dette har ifølge informanterne udløst et vist pres på forvaltning og ledere
i forhold til at præstere nogle resultater. At være udvalgt som blot 1 ud af 3
kommuner på ældreområdet har dermed skabt et særligt pres, og formentlig
også en særlig motivation, i forsøgskommunerne.
101
BUU, Alm.del - 2022-23 (2. samling) - Bilag 71: Orientering om midtvejsevaluering af velfærdsaftaler, fra børne- og undervisningsministeren
Der er på tværs af kommunerne variation i forhold til, hvad der er politikernes
rolle i de løbende forsøgsaktiviteter. Fx har det politiske fagudvalg i Langeland
Kommune besluttet, at udvalget skal godkende igangsættelse af forsøgsakti-
viteter, der indebærer frisættelse for lovbestemmelser. Forsøgsaktiviteter, der
ikke vedrører frisættelser for lovbestemmelser, kan igangsættes administra-
tivt, medmindre de forventes at indebære en udgift. Til sammenligning orien-
teres politikerne i Viborg Kommune løbende om de igangsatte forsøgsaktivite-
ter, fx via løbende nyhedsbreve om forsøget. Politikerne i Viborg Kommune
træffer herefter – på baggrund af en intern evaluering af forsøgsaktiviteterne
og indstilling fra forvaltningen – beslutning om implementering af de enkelte
forsøgsaktiviteter.
I forhold til den
administrative organisering og styring
af forsøget er der i alle
tre kommuner en anerkendelse af, at forsøget for at blive en succes kræver
ejerskab og meningsfuldhed hos de udførende medarbejdere. Ifølge informan-
terne afhænger dette naturligvis af meget andet end tilrettelæggelsen af for-
søget. Alligevel er det oplevelsen, at en række greb vedrørende organisering
og styring kan understøtte fremdrift og ejerskab.
Det drejer sig for det første om arbejdet med strukturerede processer for at
opnå viden om borgernes ønsker, fx via borgermøder og borgerinterviews,
hvilket alle tre kommuner har arbejdet med. Formålet hermed har været at un-
derstøtte, at arbejdet med velfærdsaftalerne tager udgangspunkt i borgerens
ønsker.
For det andet har der været arbejdet systematisk med at få medarbejdernes
idéer og forslag udmøntet i forsøgsaktiviteter. Et eksempel på en måde at or-
ganisere arbejdet med forsøgsaktiviteterne på – og få medarbejdernes egne
forslag i spil – er Viborg Kommune, jf. Boks 4.3. Her er der arbejdet med en af-
prøvningsmodel for forsøgsaktiviteter. I denne afprøvningsmodel identificerer
og forbereder Viborg Kommune først forsøgsaktiviteter, ofte efter inddra-
gende medarbejderprocesser. Herefter afprøves forsøgsaktiviteterne som ud-
gangspunkt i ca. 100 dage. Efter de 100 dage evalueres forsøgsaktiviteterne,
og det besluttes, om den enkelte forsøgsaktivitet skal stoppes (rød), viderefø-
res som forsøg (gul) eller implementeres bredt i kommunen (grøn).
102
BUU, Alm.del - 2022-23 (2. samling) - Bilag 71: Orientering om midtvejsevaluering af velfærdsaftaler, fra børne- og undervisningsministeren
2674620_0103.png
Boks 4.3
Eksempel på organisering: Afprøvningsmodel for forsøgsaktivi-
teter i Viborg Kommune
Proces
Eksempel
Kilde: VIVE og Viborg Kommune.
Informanter nævner dog, at det kan være en udfordring for inddragelsen, hvis
medarbejderne ikke præsenteres for rammerne for inddragelsen og de områ-
der, hvor det er muligt at øve medindflydelse. Denne udfordring er udtryk for
et mere generelt opmærksomhedspunkt vedrørende velfærdsaftalerne i form
af kommunernes arbejde med at afklare grænserne for frisættelsen. Interview-
ene på ældreområdet viser således, at forsøgskommunerne til stadighed for-
søger at balancere dels hensynet til større indflydelse og fagligt råderum til
medarbejderne, dels hensynet til central rammesætning, styring og opfølgning
103
BUU, Alm.del - 2022-23 (2. samling) - Bilag 71: Orientering om midtvejsevaluering af velfærdsaftaler, fra børne- og undervisningsministeren
på forsøgsaktiviteter. I den sammenhæng vedrører hensynet til central styring
og rammesætning bl.a., hvor store forskelle kommunen vil acceptere på tværs
af ældreområdets enheder, og hvor meget kommunen ønsker at gardere sig i
forhold til fx klager.
Ud over betydningen af den administrative organisering og styring fremhæver
informanterne endelig den helt centrale betydning af
ledelse
i forhold til arbej-
det med velfærdsaftalerne. Forvaltningsledelsen opgave er især at skabe ram-
merne for enhedernes arbejde, rydde sten af vejen, skabe arbejdsro for med-
arbejderne og sikre fremdriften. Dette kan i praksis understøttes via fx den
valgte organisering af forsøget og ved løbende afklaringer og forventningsaf-
stemning opadtil og udadtil. De gennemførte interviews på ældreområdet vi-
ser, at der i arbejdet med velfærdsaftalerne kan være forskel på, i hvor høj
grad decentrale ledere og medarbejdere fra forskellige faggrupper efterspør-
ger at blive understøttet af forvaltningsledelsen.
Det fremgår derudover, at decentrale ledere har en vigtig opgave i at oversætte
velfærdsaftalerne til deres arbejdsplads, herunder de arbejdsmetoder og udfor-
dringer, der optager medarbejderne. En leder i hjemmeplejen fortæller:
Det er et ændret mindset, hvor der skal tænkes nyt og frit. Det tager tid
og kræver ledelse gennem lang tid. Vi vil gerne, at tingene opstår nede-
fra, så fx har en fra forvaltningen været ude i alle grupperne og fortælle
om velfærdsaftalen […]
Indsatserne skal være på baggrund af noget, som medarbejderne kan
se som en udfordring. Ofte er det lederen, der så fører det videre. Når
lederne har hørt en bestemt type udfordring hos medarbejderne nok
gange, så kan lederne tage aktion. Det handler meget om, hvad vi bøv-
ler med nu. Det kunne fx være pårørendesamarbejde eller vores indsat-
ser, når borgere udskrives fra hospitalet.
De indsatser, vi så sætter i værk, tager ikke mere tid, fordi medarbej-
derne oplever, at de på den måde kan forebygge frem for at være bag-
efter og slukke ildebrande.
Leder i hjemmeplejen, kommune 2, case 2
104
BUU, Alm.del - 2022-23 (2. samling) - Bilag 71: Orientering om midtvejsevaluering af velfærdsaftaler, fra børne- og undervisningsministeren
2674620_0105.png
4.2
Potentiale for og indikationer på virkninger
Det er generelt for tidligt at
vurdere velfærdsaftalernes og
de konkrete forsøgsaktivite-
ters virkninger og betydning
for kvalitet. På ældreområdet
indgik man velfærdsaftalerne
med virkning fra september
2021, hvorfor forsøget kun
havde varet ét år på undersø-
gelsestidspunktet. På under-
søgelsestidspunktet kunne der
med andre ord kun gives en
vurdering af potentialet for at
løfte kvaliteten og indikationer
på forsøgets mulige virkninger.
Virkningerne kan opdeles i dels resultater for den kvalitet, som leveres til bor-
gerne, dels resultater for medarbejderne i form af ændret trivsel og motiva-
tion. Dette uddybes i det følgende.
4.2.1
Virkninger for borgerne
VIVE har i baselinemålingen afdækket lederes og medarbejderes vurdering af
den kvalitet, som borgerne på de tre kommuners ældreområde modtog, før
forsøget gik i gang. Resultater fra dele af denne baselinemåling præsenteres i
det følgende
16
. Formålet er at vurdere udgangspunktet før kommunernes ar-
bejde med velfærdsaftalerne og derved også opnå en pejling på potentialet
for velfærdsaftalerne.
Figur 4.4 viser, at det på tværs af ældreområdet er omkring 70 % af medarbej-
derne, som er helt eller overvejende enige i, at den enkelte borger får den
hjælp, som vedkommende har brug for. Det er særligt på plejecentre og i
hjemmeplejen, at medarbejderne var lidt mindre positive i forhold til den ople-
vede kvalitet for borgerne
17
. Medarbejdere fra det øvrige ældreområde, herun-
der sygeplejen, træningsenhed, forebyggelse og visitationen, var samlet set
mere positive i forhold til, om den enkelte borger får den nødvendige hjælp.
16
17
For ledernes svar på baselinemålingen henvises til Hjelmar m.fl. 2022.
For en uddybning af den statistiske og praktiske forskel mellem delområderne, herunder en yderli-
gere opdeling på de enkelte delområder på ældreområdet, se Foged, Hjelmar & Jakobsen 2022, s.
250.
105
BUU, Alm.del - 2022-23 (2. samling) - Bilag 71: Orientering om midtvejsevaluering af velfærdsaftaler, fra børne- og undervisningsministeren
2674620_0106.png
Figur 4.4
Den enkelte borger får den hjælp, som vedkommende har
brug for
60%
50%
40%
30%
20%
10%
0%
Helt enig
Overvejende enig
Plejehjem
Hverken enig
eller uenig
Overvejende
uenig
Andet
I alt
Helt uenig
Hjemmepleje
Anm.:
Kun besvarelser fra medarbejdere. Spm.: Den enkelte borger får den hjælp, som vedkommende har brug for. N=1.353. 'Ved
ikke'-svar er sorteret fra (n=25). Respondenter, der ikke har angivet enhed er sorteret fra (n=125).
VIVEs baselinemåling.
Kilde:
Et tilsvarende billede af, at plejecentre og hjemmepleje scorer lidt lavere end
de øvrige områder, findes også på andre dimensioner af den oplevede kvali-
tet.
18
Det gælder fx oplevelsen af, hvorvidt der er sammenhæng og kontinuitet
i hjælpen til borgere. Dette fremgår af Figur 4.5, som samtidig viser, at ople-
velsen af sammenhæng og kontinuitet var mindst i hjemmeplejen, hvor lidt
mindre end to tredjedele var enige i udsagnet om, at ”der er sammenhæng og
kontinuitet i hjælpen til borgeren.”
19
18
19
Se også Hjelmar m.fl. 2022.
For en uddybning af den statistiske og praktiske forskel mellem delområderne, herunder en yderli-
gere opdeling på de enkelte delområder på ældreområdet, se Foged, Hjelmar & Jakobsen 2022, s.
247.
106
BUU, Alm.del - 2022-23 (2. samling) - Bilag 71: Orientering om midtvejsevaluering af velfærdsaftaler, fra børne- og undervisningsministeren
2674620_0107.png
Figur 4.5
Der er sammenhæng og kontinuitet i hjælpen til borgeren
60%
50%
40%
30%
20%
10%
0%
Helt enig
Overvejende enig
Plejehjem
Hverken enig
eller uenig
Overvejende
uenig
Andet
I alt
Helt uenig
Hjemmepleje
Anm.:
Kun besvarelser fra medarbejdere. Spm.: Der er sammenhæng og kontinuitet i hjælpen til borgeren. N=1.318 . 'Ved ikke'-svar
er sorteret fra (n=62). Respondenter, der ikke har angivet enhed er sorteret fra (n=76).
VIVEs baselinemåling.
Kilde:
Et eksempel på en indsats med mulige positive virkninger for borgere og kom-
mune er ”Fremtidens Ældreliv” i Middelfart Kommune, hvor hjemmeplejen har
afprøvet en ny og fleksibel ydelse. Formålet er at afsætte mere tid til de bor-
gernære indsatser, der falder uden for det eksisterende indsatskatalog. Det
kan fx være tid til at følge en borger til læge eller misbrugscenter, arrangere
begivenheder i boligområder, investere i bedre pårørendesamarbejde eller
lave aktiviteter såsom at købe ind, bage og så blomster i plantekasser.
Informanterne vurderer, at ”Fremtidens Ældreliv” allerede har positive virknin-
ger for både borgere, der får mere nærværende hjælp, og kommunen, som
ved en større tidlig indsats kan undgå senere udfordringer for borgeren. En
ældre kvinde, som har modtaget indsatsen ”Fremtidens Ældreliv” fortæller ek-
sempelvis, at hun med afsæt i indsatsen efterfølgende er kommet mere ud af
huset. Dette fremgår af Boks 4.4.
107
BUU, Alm.del - 2022-23 (2. samling) - Bilag 71: Orientering om midtvejsevaluering af velfærdsaftaler, fra børne- og undervisningsministeren
2674620_0108.png
Boks 4.4
Eksempel på en borgers oplevelse af indsatsen ”Fremtidens
Ældreliv” i Middelfart Kommune
Kvinden og hendes mand får hjemmehjælp af Middelfart Kommune.
Borgeren kom før meget sjældent uden for døren. Hun var bange for at
falde, hvis hun selv skulle gå ned i byen.
Som en del af indsatsen ”Fremtidens Ældreliv” har borgeren imidlertid
bl.a. været nede i byen og købe tøj til sig selv med en medarbejder fra
kommunen. Det var medarbejderen fra hjemmeplejen, der foreslog det.
Borgeren og medarbejderen aftalte en dag for indkøbsturen. Det viste
sig, at borgeren selv var taget ned i byen dagen før aftalen med med-
arbejderen og således havde udset sig, hvad hun ville købe af tøj. Så
var hun klar til aftalen med medarbejderen dagen efter. Det var en rig-
tig god oplevelse, fortæller borgeren.
Nu får borgeren klippekort en halv time om ugen, som en slags forlæn-
gelse af ”Fremtidens ældreliv”. Det bruger hun fx på gåture og hjælp til
selv at købe gaver. Borgeren fortæller, at det er en rigtig dejlig fornem-
melse selv at kunne købe gaver til sin familie, ligesom det er rigtig rart
at komme uden for døren.
Næste gang skal borgeren med en medarbejder ned i dagcenteret. Det
er hun lidt spændt på. Hun har tidligere brugt meget tid på håndar-
bejde, så det kan jo være, man kan få lov til det, fortæller hun.
Kilde: VIVE-interview med borger.
Et andet eksempel på en indsats med mulige positive virkninger for borgere og
kommune er forsøget omkring en ændring af kriterier og intervaller for fore-
byggende hjemmebesøg i Viborg Kommune. Denne forsøgsaktivitet betyder,
at der gives en individuel faglig vurdering af besøgsintervaller for borgere
frem for at følge bestemmelserne i servicelovens § 79 a stk. 1-2. Ifølge disse
bestemmelser skal kommunen tilbyde mindst ét årligt forebyggende hjemme-
besøg til borgere i det år, de fylder henholdsvis 75 og 80 år samt til borgere,
der er over 82 år (se også
108
BUU, Alm.del - 2022-23 (2. samling) - Bilag 71: Orientering om midtvejsevaluering af velfærdsaftaler, fra børne- og undervisningsministeren
Tabel 4.3). Forsøgsaktiviteten i Viborg Kommune omfatter de 80-årige bor-
gere i kommunen samt borgere over 82 år. Derimod er de 75-årige ikke inklu-
deret i prøvehandlingen, da kommunens egne data viser, at der er mange af-
bud fra og forgæves kommunale besøg til de 75-årige borgere.
Prøvehandlingen vedrørende forebyggende hjemmebesøg i Viborg Kommune
har betydet, at nogle borgere ud fra en faglig vurdering tilbydes flere forebyg-
gende besøg inden for et år, mens det for andre borgere – og i dialog med den
enkelte – kan aftales, at der ikke tilbydes et forebyggende besøg inden for et år.
I forhold til den nuværende lovgivning, hvor den ældre
skal
tilbydes mindst et
årligt forebyggende hjemmebesøg, indebærer forsøgsaktiviteten dermed, at
kommunen og borgeren kan aftale, at vedkommende fx tilbydes næste fore-
byggende hjemmebesøg om to år. Det nye er med andre ord, at kommunen
ikke længere tilbyder et årligt forebyggede hjemmebesøg til alle de ældre, der
i dag er omfattet af servicelovens § 79 a. Formålet er at frigøre ressourcer til
andre borgere med et vurderet større behov.
Viborg Kommune ønsker selv at følge virkningerne af dette forsøg. De følger
bl.a. de tilbudte besøgsintervaller for borgerne i målgruppen. Boks 4.5 viser i
den forbindelse andelen af borgere over 80 år i Viborg Kommune, der på un-
dersøgelsestidspunktet blev tilbudt et forebyggende hjemmebesøg årligt eller
hver andet år, samt andelen af borgere, hvor det er blevet muligt at prioritere
at tilbyde besøg hyppigere. Det skal bemærkes, at lovgivningen også i dag
muliggør, at en kommune kan tilbyde mere end ét årligt forebyggende hjem-
mebesøg til den enkelte borger. Det nye er dermed, at kommunen ikke læn-
gere tilbyder et årligt forebyggede hjemmebesøg til alle de ældre, der ellers i
dag er omfattet af servicelovens § 79 a. Hensigten er at frigøre ressourcer til
andre borgere med et vurderet større behov for forebyggende hjemmebesøg.
109
BUU, Alm.del - 2022-23 (2. samling) - Bilag 71: Orientering om midtvejsevaluering af velfærdsaftaler, fra børne- og undervisningsministeren
2674620_0110.png
Boks 4.5
Forebyggende hjemmebesøg i Viborg Kommune: Et øjebliks-
billede over besøgsintervaller for 80+-årige, 2022
4%
2% 3% 1%
2%
2 uger
2 mdr.
3 mdr.
6 mdr.
1 år
2 år
3 år
40%
48%
Kilde: VIVE og Viborg Kommune.
4.2.2
Virkninger for medarbejderne
Ligesom det er for tidligt at vurdere velfærdsaftalernes betydning for kvalitet
for borgerne, så er det også for tidligt at lave en præcis vurdering af eventu-
elle virkninger for medarbejdernes trivsel og motivation.
Ser vi på VIVEs baselinemåling, så tegner den et billede af, at næsten alle
medarbejdere på ældreområdet er glade for at udføre deres arbejde (Hjelmar
m.fl. 2022). De samme medarbejdere vil også typisk anbefale deres arbejde til
andre. Figur 4.6 viser således, at 73 % af medarbejderne på ældreområdet var
helt eller overvejende enige i, at de vil anbefale deres arbejde til andre.
Det fremgår, at scoren er lavere for plejecentre og i hjemmeplejen sammenlig-
net med de øvrige delområder. For medarbejdere på plejecentre, som er den
gruppe, som i mindst udstrækning vil anbefale deres arbejde, er det to tredje-
dele, som var helt eller overvejende enige i, at de vil anbefale deres arbejde til
andre.
110
BUU, Alm.del - 2022-23 (2. samling) - Bilag 71: Orientering om midtvejsevaluering af velfærdsaftaler, fra børne- og undervisningsministeren
2674620_0111.png
Figur 4.6
Jeg vil anbefale mit arbejde til andre
60%
50%
40%
30%
20%
10%
0%
Helt enig
Overvejende enig
Plejehjem
Hverken enig
eller uenig
Overvejende
uenig
Andet
I alt
Helt uenig
Hjemmepleje
Anm.:
Kun besvarelser fra medarbejdere. Spm.: Jeg vil anbefale mit arbejde til andre. N=1.354. 'Ved ikke'-svar er sorteret fra (n=27).
Respondenter, der ikke har angivet enhed er sorteret fra (n=176).
VIVEs baselinemåling.
Kilde:
Ser vi på VIVEs øvrige dataindsamling, så er der foreløbige indikationer på, at
velfærdsaftalerne kan øge medarbejdernes trivsel og motivation på ældreom-
rådet. De gennemførte interviews viser således, at det, der særligt bidrager til
medarbejdernes trivsel og motivation, er oplevelsen af at have de rigtige ram-
mer til at levere en omsorgsfuld og faglig meningsfuld hjælp.
Ifølge de interviewede medarbejdere er udfordringerne med rammerne om de-
res arbejde i mange tilfælde relateret til elementer, der også udpeges i vel-
færdsaftalerne. Det drejer sig dels om oplevelsen af mange tidskrævende do-
kumentationskrav og regler, dels om en oplevelse af manglende fagligt råde-
rum og inddragelse. Hvordan velfærdsaftalerne indtil videre har forholdt sig til
disse regler og procesmekanismer uddybes i afsnit 4.3 og 4.4.
Endelig bemærkes det, at flere informanter angiver, at velfærdsaftalerne også
kan få en negativ medarbejdereffekt, såfremt medarbejdere bliver skuffede
over arbejdet med forsøget. Det kan fx være en skuffelse over, at der ikke føl-
ger ekstra ressourcer med, eller en skuffelse over, at arbejdet med velfærds-
aftalerne nogle steder kan kobles til besparelser. Det kan også være en skuf-
felse over manglende inddragelse, at forsøgsaktiviteter ikke er meningsfulde
og nyskabende, at der ikke opleves en tilstrækkelig fremdrift, eller at medar-
bejderne oplever sig mindre ”frisat” end forventet.
111
BUU, Alm.del - 2022-23 (2. samling) - Bilag 71: Orientering om midtvejsevaluering af velfærdsaftaler, fra børne- og undervisningsministeren
2674620_0112.png
4.3
Arbejdet med regler og dokumentation
I det følgende gennemgås
først de forsøgsaktiviteter,
som har krævet fritagelse fra
national lovgivning. Derefter
beskrives de forsøgsaktivite-
ter, som i forskellig grad ved-
rører afskaffelse/ændring af
kommunens egne regler og
arbejdsgange med fokus på
reduktion/forbedring af lokal
dokumentation.
Indledningsvist er det rele-
vant at belyse, i hvilken grad
de administrative opgaver virkede understøttede for medarbejderne før igang-
sættelsen af forsøget med velfærdsaftalerne. Figur 4.7 viser, at to tredjedele
af medarbejderne på ældreområdet var helt eller overvejende enige i, at deres
administrative opgaver virker understøttende for deres arbejde. I lyset af den
megen omtale af registreringer og dokumentation på ældreområdet, er det så-
ledes værd at bemærke, at de fleste medarbejdere i ældrekommunerne forud
for/ved igangsættelsen af arbejdet med velfærdsaftalerne mente, at deres ad-
ministrative opgaver understøtter arbejdet med at levere kvalitet. Dette er dog
ikke ensbetydende med, at medarbejderne oplever dokumentationsopgaven
som let, og at det administrative arbejde ikke kan gøres smartere og hurtigere
(se fx afsnit 4.1.1 og 4.3.2).
112
BUU, Alm.del - 2022-23 (2. samling) - Bilag 71: Orientering om midtvejsevaluering af velfærdsaftaler, fra børne- og undervisningsministeren
2674620_0113.png
Figur 4.7
Langt de fleste af mine administrative opgaver understøtter
arbejdet med at levere kvalitet til borgeren
50%
40%
30%
20%
10%
0%
Helt enig
Overvejende enig
Plejehjem
Hverken enig
eller uenig
Overvejende
uenig
Andet
I alt
Helt uenig
Hjemmepleje
Anm.:
Kun besvarelser fra medarbejdere. Spm.: Langt de fleste af mine administrative opgaver understøtter arbejdet med at levere
kvalitet til borgeren. N=1.342. 'Ved ikke'-svar er sorteret fra (n=41). Respondenter, der ikke har angivet enhed er sorteret fra
(n=66).
VIVEs baselinemåling.
Kilde:
4.3.1
Nationale regler
Tabel 4.3. viser de tre kategorier af forsøgsaktiviteter på ældreområdet, som
har krævet fritagelse fra national lovgivning: forebyggende hjemmebesøg, det
kommunale tilsyn samt madservice. Der er tale om i alt seks forsøgsaktiviteter
på tværs af de tre deltagerkommuner. Alle tre kommuner har forsøg med fore-
byggende hjemmebesøg, heraf to forskellige forsøg med forebyggende hjem-
mebesøg i Langeland Kommune. Derudover gennemfører Langeland Kommune
et forsøg med det kommunale tilsyn, og Viborg Kommune gennemfører et for-
søg med madservice, som begge kræver fritagelse fra national lovgivning.
Samlet vil det sige, at 6 ud af de 53 igangsatte forsøg har krævet den tildelte
frisættelse fra national lovgivning. Det betyder samtidig, at knap 9 ud af 10 af
de igangsatte forsøgsaktiviteter ikke har krævet fritagelse fra national lovgiv-
ning. Det skal i den sammenhæng nævnes, at kommunerne på undersøgelses-
tidspunktet planlagde at igangsætte flere forsøgsaktiviteter, som kræver en
fritagelse fra national lov.
113
BUU, Alm.del - 2022-23 (2. samling) - Bilag 71: Orientering om midtvejsevaluering af velfærdsaftaler, fra børne- og undervisningsministeren
2674620_0114.png
Tabel 4.3
Forsøgsaktiviteter på ældreområdet, der har krævet fritagelse fra
national lovgivning
Forebyggende hjemmebesøg
Forsøgsaktivitet 1
Forsøgsaktiviteten betyder, at der gives en indivi-
duel faglig vurdering af besøgsintervallet for bor-
gere.
Formålet er en bedre prioritering af medarbejder-
ressourcer baseret på en faglig vurdering af den
enkeltes behov for forebyggende hjemmebesøg.
Forsøgsaktivitet 2
Forsøgsaktiviteten betyder, at der ikke længere til-
bydes forebyggende hjemmebesøg til borgere, der
alene
er visiteret til praktisk hjælp af kommunen.
Formålet er at frigøre ressourcer ud fra en betragt-
ning om, at de medarbejdere, der leverer praktisk
hjælp, i forvejen observerer borgerens tilstand og
funktionsniveau.
Servicelovens § 79 a.
Stk. 1. Kommunalbestyrelsen skal tilbyde
mindst et årligt forebyggende hjemmebesøg
til alle borgere, der er fyldt 82 år, og som bor i
kommunen, jf. dog stk. 2-4.
Stk. 2 Kommunalbestyrelsen skal tilbyde et fo-
rebyggende hjemmebesøg til alle borgere,
som bor i kommunen, i deres fyldte 75. år og
deres fyldte 80. år.
Stk. 3. Kommunalbestyrelsen skal tilbyde et
forebyggende hjemmebesøg til alle borgere,
som bor alene i kommunen, i deres fyldte 70.
år.
Stk. 4. Kommunalbestyrelsen skal tilbyde fore-
byggende hjemmebesøg efter behov til bor-
gere i alderen 65 år til 81 år, som er i særlig ri-
siko for at få nedsat social, psykisk eller fysisk
funktionsevne, og som bor i kommunen.
Stk. 5 Kommunalbestyrelsen tilrettelægger
besøgene efter behov, jf. dog stk. 1-3.
Stk. 6. Kommunalbestyrelsen kan vælge at
undtage de borgere, som modtager både per-
sonlig pleje og praktisk hjælp efter § 83, fra
ordningen om forebyggende hjemmebesøg
Kommunalt tilsyn
Forsøgsaktiviteten betyder, at det kommunale til-
syn på plejecentre og i hjemmeplejen foretages i et
rul hen over to år frem for som et årligt tilsyn. Til-
synet på kommunens plejecentre gennemføres ef-
ter en ny faglig metode.
Formålet er at gøre det kommunale tilsyn mindre
ressourcekrævende og mere fokuseret på at løfte
faglighed og kvaliteten i det daglige arbejde. Her-
med tænkes der på relevant og præcis journalfø-
ring og dokumentation.
Servicelovens § 151, stk. 2.
Som led i tilsynsforpligtelsen efter stk. 1 skal
kommunalbestyrelsen hvert år foretage
mindst ét uanmeldt tilsynsbesøg på plejehjem
m.v., jf. § 192, i plejeboligbebyggelser, der er
omfattet af lov om almene boliger m.v. eller
lov om boliger for ældre og personer med
handicap, og i andre, tilsvarende boligenheder
i kommunen.
Madservice
Forsøgsaktiviteten betyder, at borgere, der er hen-
vist/visiteret til personalestyrede dagcentre (§ 79)
samtidig visiteres til Madservice Café de dage, de
er i dagcenter. Altså en udvidelse af målgruppen
for servicelovens § 83, stk. 2 til også at gælde bor-
gere, som ud fra en faglig vurdering deltager i den
forebyggende og rehabiliterende indsats på perso-
nalestyrede dagcentre.
Formålet er, at borgere i aktivitetstilbud tilbydes
ensartet serviceniveau på baggrund af den faglige
vurdering.
Servicelovens § 83, stk. 2
Tilbuddene efter stk. 1 gives til personer, som
på grund af midlertidigt eller varigt nedsat fy-
sisk eller psykisk funktionsevne eller særlige
sociale problemer ikke selv kan udføre disse
opgaver.
114
BUU, Alm.del - 2022-23 (2. samling) - Bilag 71: Orientering om midtvejsevaluering af velfærdsaftaler, fra børne- og undervisningsministeren
Flere ledere udtrykker i interviewene, at de er blevet positivt overraskede
over, at kommunen faktisk allerede havde friheden til at gennemføre de øn-
skede ændringer. I andre tilfælde angiver lederne, at de er blevet negativt
overraskede over, at der på trods af velfærdsaftalerne stadig har været snæ-
rende bånd fra andre regler, fx forvaltningslov, sundhedslov og overenskom-
ster – og at dette har været en stopklods for nytænkende forsøg.
Tabel 4.3. viser også de forsøgsaktiviteter, som har krævet frisættelse, herun-
der den relevante paragraf i serviceloven, som det har krævet frisættelse fra .
Et eksempel er forsøgsaktiviteten om det kommunale tilsyn på plejecentre i
Langeland Kommune. Forsøgsaktiviteten betyder, at det kommunale tilsyn på
plejecentre foretages efter en ny faglig metode og i et rul over to år frem for
som ét årligt tilsyn, der ellers kræves af servicelovens § 151.
Et andet eksempel er et af de to forskellige forsøg med forebyggende hjem-
mebesøg i Langeland Kommune. Denne forsøgsaktivitet er beskrevet i Boks
4.6. Begge forsøgsaktiviteter vedrørende forebyggende hjemmebesøg i Lan-
geland Kommune omfatter kommunens borgere over 75 år.
115
BUU, Alm.del - 2022-23 (2. samling) - Bilag 71: Orientering om midtvejsevaluering af velfærdsaftaler, fra børne- og undervisningsministeren
2674620_0116.png
Boks 4.6
Forebyggende hjemmebesøg for modtagere af praktisk hjælp i
Langeland Kommune
Indhold af forsøgsaktivitet
Hjemmeplejen har ansvar for at sikre hverdagsobservationer hos alle
borgere, dvs. også hos de borgere, der alene modtager praktisk hjælp.
Disse borgere tilbydes altså ikke længere et forebyggende hjemmebe-
søg.
Sker der en ændring i borgerens tilstand, sender hjemmeplejen derfor
besked til sygeplejen om ændringen i borgerens tilstand.
Sygeplejen har herefter ansvar for at iværksætte de nødvendige tiltag
for at sikre, at der ikke sker en forværring, og at der arbejdes med at
borgeren igen får det bedre. I dag arbejder hjemmeplejen og sygeple-
jen i forvejen med triagering af borgerne
Kommunen nævner, at forsøgsaktiviteten kan indebære en risiko for, at
medarbejdere i hjemmeplejen ikke i tilstrækkelig grad får opsporet bor-
gere med behov for indsatser, sådan som det bl.a. er hensigten med
forebyggende hjemmebesøg. Ved forebyggende hjemmebesøg er for-
målet således bl.a. at rådgive og vejlede den ældre om aktiviteter og
tilbud samt understøtte borgeren i at udnytte egne ressourcer.
Forsøgsaktiviteten i Langeland Kommune, som er beskrevet i Boks 4.6, bety-
der, at der ikke længere tilbydes forebyggende hjemmebesøg til borgere, der
alene
er visiteret til praktisk hjælp af kommunen. Formålet er at frigøre res-
sourcer ud fra en antagelse om, at de kommunale medarbejdere, der leverer
praktisk hjælp, i forvejen bør følge og reagere på ændringer i borgerens til-
stand.
Blandt ledere og medarbejdere i Langeland Kommune er der en anerkendelse
af, at de samlede virkninger af forsøget med forebyggende hjemmebesøg
endnu ikke er kendte, jf. også Boks 4.6. Fx nævnes det som afgørende for
prøvehandlingens virkninger, om medarbejdere i hjemmeplejen reelt har tid og
kompetencer til at opspore ændringer i borgerens tilstand. En interviewet æl-
dre borger, som ikke længere modtager forebyggende hjemmebesøg på grund
af forsøgsaktiviteten, fortæller i den sammenhæng, at hun er tilfreds med den
praktiske hjælp fra kommunen. Hun fortæller dog også, at rengøringspersona-
let ikke har samme tid som forebyggelseskonsulenten, der gennemfører de fo-
rebyggende hjemmebesøg, til at sætte sig ned og høre, hvordan hun har det.
116
BUU, Alm.del - 2022-23 (2. samling) - Bilag 71: Orientering om midtvejsevaluering af velfærdsaftaler, fra børne- og undervisningsministeren
2674620_0117.png
Forebyggende hjemmebesøg har således bl.a. til formål at rådgive og vejlede
den ældre om aktiviteter og tilbud samt understøtte borgeren i at udnytte
egne ressourcer bedst muligt.
4.3.2
Lokale regler og dokumentation
Foruden forsøgsaktiviteter, der har krævet fritagelse fra nationale regler, er
der også en række forsøgsaktiviteter, som vedrører ”fritagelser” fra egne reg-
ler og arbejdsgange. Af afsnit 4.1 fremgik det, at lidt mere end halvdelen af de
igangsatte forsøgsaktiviteter er rettet mod sådanne ændrede arbejds-
gange/samarbejdsrelationer og/eller dokumentation.
Boks 4.7
Eksempel på arbejde med dokumentation: Dokumentation på
plejehjem i Middelfart Kommune
Eksempler på lokale aktiviteter for at reducere dokumentation
Medicin kvitteres kun i Det Fælles Medicinkort (FMK). Der oprettes Me-
dicinhusker i Nexus, der giver advarsel, hvis der ikke er udleveret me-
dicin. Særlig medicin noteres som kørelistebesøg.
En ”Observation” låses ikke længere, før det beskrevne problemområde
ikke er aktivt længere. Det vil sige, at alle medarbejdere skriver videre i
den samme ”Observation”, så beskrivelserne er samlet et sted.
Der noteres ét samlet ”Borgermål” for plejehjemsbeboere, og der note-
res kun individuelle ”Borgermål” ved indsatser, hvor det giver mening
ved den enkelte beboer.
Demenskonsulent afslutter ved borgerens indflytning på plejehjem bor-
gerens ”Indsatser”, således at plejehjemmet kan oprette egne ”Indsat-
ser”, der kobles til indsatsmål og handlingsanvisninger.
Et særligt relevant tema er her kommunernes arbejde med dokumentation.
Både ledere og medarbejdere har et ønske om at reducere/forbedre doku-
mentationen for derved bl.a. at frigøre tid til borgerne. Et eksempel på dette er
en forsøgsaktivitet om dokumentation på et plejehjem i Middelfart Kommune,
jf. Boks 4.7.
På dette plejecenter i Middelfart Kommune har man iværksat en række aktivi-
teter for at reducere og forsimple dokumentationen. Det betyder fx, at alle
medarbejdere skriver videre i samme ”Observation”, således alle relevante op-
lysninger er samlet ét sted i omsorgssystemet. Derudover arbejder man fx
med kun at have ét samlet borgermål, så det kun i særtilfælde noteres, hvis
117
BUU, Alm.del - 2022-23 (2. samling) - Bilag 71: Orientering om midtvejsevaluering af velfærdsaftaler, fra børne- og undervisningsministeren
2674620_0118.png
der er individuelle borgermål. En stor del af arbejdet med at reducere doku-
mentationen ligger nu i en taskforce, der går på tværs af Middelfart Kommu-
nes ældreområde.
Det er informanternes vurdering, at dette har forbedret og reduceret doku-
mentationen på plejecenteret. Det er dog samtidig oplevelsen, at man kun er i
mål med en meget lille del af det samlede arbejde med at reducere/forsimple
dokumentationen. Det er også oplevelsen, at arbejdet gerne måtte gå hurti-
gere, og at det er en særdeles svær og kompleks opgave at reducere i doku-
mentationen.
Et andet eksempel på arbejdet med at reducere/forbedre dokumentationen er
en forsøgsaktivitet om døgnrytmeplaner i hjemmeplejen i Viborg Kommune.
Med en døgnrytmeplan samles de relevante beskrivelser vedrørende borgeren
ét sted sammenlignet med i dag, hvor handleanvisninger ofte skal findes flere
forskellige steder i omsorgssystemet. I døgnrytmeplanen er det tanken, at
medarbejderen i hjemmeplejen hurtigt får et samlet billede af, hvilke opgaver
der skal udføres hos borgeren på forskellige tidspunkter af døgnet. Brugen af
døgnrytmeplaner forventes derfor at kunne reducere unødig dokumentation.
4.4
Arbejdet med de andre elementer i
velfærdsaftalerne
Det ligger i forandringsteorien
bag velfærdsaftalerne, at de
igangsatte forsøgsaktiviteter
vil virke gennem nogle be-
stemte procesmekanismer.
Disse mekanismer er øget fag-
ligt råderum og tillid til medar-
bejdere og ledere, større nær-
hed til borgerne samt øget ind-
dragelse af medarbejdere i for-
hold til den leverede service.
I det følgende beskrives det,
hvordan der er blevet arbejdet
med disse elementer fra velfærdsaftalerne i de tre kommuner.
118
BUU, Alm.del - 2022-23 (2. samling) - Bilag 71: Orientering om midtvejsevaluering af velfærdsaftaler, fra børne- og undervisningsministeren
2674620_0119.png
4.4.1
Fagligt råderum
VIVE har forud for/ved igangsættelsen af forsøget gennemført en temperatur-
måling af medarbejdernes oplevelse af deres faglige frihed til at tilrettelægge
og udføre hjælpen til borgerne. Denne måling fremgår af Figur 4.8 og Figur
4.9. Figurerne viser, at ca. tre fjerdedele af medarbejderne på ældreområdet
angav, at de var helt eller overvejende enige i, at de har faglig frihed på disse
to parametre.
Det faglige råderum opleves som mindre i hjemmeplejen sammenlignet med
plejecentrene og de øvrige delområder (herunder medarbejdere fra sygeple-
jen, træningsenhed, forebyggelse og visitationen)
20
. I hjemmeplejen er det så-
ledes lidt mere end 6 ud af 10 medarbejdere, som var enige i, at de har faglig
frihed til at tilrettelægge hjælpen til borgerne.
Figur 4.8
Jeg har faglig frihed til at tilrettelægge hjælpen til borgerne
50%
45%
40%
35%
30%
25%
20%
15%
10%
5%
0%
Helt enig
Overvejende enig
Plejehjem
Hverken enig
eller uenig
Overvejende
uenig
Andet
I alt
Helt uenig
Hjemmepleje
Anm.:
Kun besvarelser fra medarbejdere. Spm.: Jeg har faglig frihed til at tilrettelægge hjælpen til borgerne. N=1.343. 'Ved ikke'-
svar er sorteret fra (n=36). Respondenter, der ikke har angivet enhed er sorteret fra (n=91).
VIVEs baselinemåling.
Kilde:
20
For en uddybning af den statistiske og praktiske forskel mellem delområderne, herunder en yderli-
gere opdeling på de enkelte delområder på ældreområdet, se Foged, Hjelmar & Jakobsen 2022, s.
247. Her fremgår forskellen for udsagnet: ”Jeg har faglig frihed til at tilrettelægge hjælpen til bor-
gerne.”
119
BUU, Alm.del - 2022-23 (2. samling) - Bilag 71: Orientering om midtvejsevaluering af velfærdsaftaler, fra børne- og undervisningsministeren
2674620_0120.png
Figur 4.9
Jeg har faglig frihed til at udføre hjælpen til den enkelte
borger
50%
45%
40%
35%
30%
25%
20%
15%
10%
5%
0%
Helt enig
Overvejende enig
Plejehjem
Hverken enig
eller uenig
Overvejende
uenig
Andet
I alt
Helt uenig
Hjemmepleje
Anm.:
Kun besvarelser fra medarbejdere. Spm.: Jeg har faglig frihed til at udføre hjælpen til den enkelte borger. N=1.342. 'Ved ikke'-
svar er sorteret fra (n=39). Respondenter, der ikke har angivet enhed er sorteret fra (n=90).
VIVEs baselinemåling.
Kilde:
I en betydelig del af de igangsatte forsøgsaktiviteter indgår en ambition om at
øge det faglige råderum til medarbejdere og ledere. Det gælder fx en stor del
af de 19 forsøgsaktiviteter, som handler om afprøvning af nye/andre indsatser
til de ældre og deres pårørende (se også afsnit 4.1).
VIVEs gennemførte interviews bekræfter, at der hos medarbejdere og ledere
kan være meget energi i et øget fagligt råderum. Derved kan der være en mu-
lighed for, at velfærdsaftalerne på ældreområdet kan øge medarbejdernes
trivsel og motivation samt kvaliteten for borgerne. Et øget fagligt råderum kan
være en måde at forbedre rammerne for medarbejdernes arbejde på – og der-
ved medarbejdernes oplevelse af at kunne gøre en positiv forskel for bor-
gerne.
For de interviewede medarbejdere handler det bl.a. om i højere grad at kunne
bruge tid på opgaver, der forekommer fagligt meningsfulde og gavner bor-
gerne. Værdien af at bruge sin faglige dømmekraft frem for at lade sig styre af
faste procedurer – hvad enten disse procedurer har rod i national lovgivning
eller i kommunale regler – bliver særligt fremhævet af medarbejderne.
120
BUU, Alm.del - 2022-23 (2. samling) - Bilag 71: Orientering om midtvejsevaluering af velfærdsaftaler, fra børne- og undervisningsministeren
2674620_0121.png
Et eksempel på en forsøgsaktivitet, som har gjort brug af et øget fagligt råde-
rum, er forebyggende hjemmebesøg i Viborg Kommune. Forsøgsaktiviteten in-
debærer, at medarbejderne giver en individuel faglig vurdering af besøgsinter-
valler for borgere frem for at følge servicelovens krav om at tilbyde mindst ét
årligt besøg. Medarbejderne i forebyggelsesteamet har derfor formuleret en
række faglige kriterier for, hvor ofte og på hvilken måde der tilbydes forebyg-
gende hjemmebesøg. Fx er der udarbejdet faglige kriterier for, hvornår borge-
ren er i målgruppen for hyppigere at modtage forebyggende hjemmebesøg.
Dette fremgår af Boks 4.8.
Boks 4.8
Eksempel på øget fagligt råderum: Faglige kriterier for ekstra
forebyggende hjemmebesøg i Viborg Kommune
Kilde: VIVE og Viborg Kommune.
Informanterne nævner endelig nogle opmærksomhedspunkter i forhold til at
give medarbejdere større faglig autonomi og tillid. Blandt andet nævnes det, at
mere autonomi kan medføre flere faglige krav til medarbejderne, og at ikke
alle medarbejdere kan honorere disse krav uden fx investeringer i kompeten-
ceudvikling og kulturarbejde.
4.4.2
Nærhed til borgeren
Arbejdet med at skabe en øget nærhed til borgeren indgår også i velfærdsaf-
talerne. Tænkningen er, at inddragelse af de ældre og deres pårørende bidra-
ger med vigtige inputs til mulige forsøgsaktiviteter, og at inddragelsen i sig
121
BUU, Alm.del - 2022-23 (2. samling) - Bilag 71: Orientering om midtvejsevaluering af velfærdsaftaler, fra børne- og undervisningsministeren
2674620_0122.png
selv har stor værdi for borgerens oplevelse af kvalitet og borgerens selvbe-
stemmelse.
Forud for/ved igangsættelsen af arbejdet med velfærdsaftalerne er medarbej-
derne blevet spurgt til, i hvilken grad de pårørende inddrages. Her svarer mere
end tre fjerdedele, at de er helt eller overvejende enige i, at de pårørende ind-
drages i forhold til den hjælp, borgeren modtager. Enigheden er størst for
medarbejdere på plejecentre.
Figur 4.10
De pårørende inddrages i forhold til den hjælp, borgeren
modtager
50%
45%
40%
35%
30%
25%
20%
15%
10%
5%
0%
Helt enig
Overvejende enig
Plejehjem
Hverken enig
eller uenig
Overvejende
uenig
Andet
I alt
Helt uenig
Hjemmepleje
Anm.:
Kun besvarelser fra medarbejdere. Spm.: De pårørende inddrages i forhold til den hjælp, borgeren modtager. N=1.308. 'Ved
ikke'-svar er sorteret fra (n=74). Respondenter, der ikke har angivet enhed er sorteret fra (n=76).
VIVEs baselinemåling.
Kilde:
Interviews og dokumenter fra kommunerne viser, at kommunerne, som et led i
velfærdsaftalerne, har arbejdet med en bred borgerinddragelse i form af bor-
germøder, inddragelse af ældreråd og gennemførte borgersamtaler. En anden
smallere borgerinddragelse har været kommunernes arbejde med at inddrage
den enkelte borger/pårørende i den konkrete hjælp til borgeren.
Et eksempel på en bredere tænkt borgerinddragelse er gennemførslen af bor-
gersamtaler i Viborg Kommune. Her har lederne på ældreområdet gennemført
263 borgersamtaler, enten individuelt eller i grupper af borgere, med henblik
på at identificere borgernes ønsker til deres fremtidige ældreliv i kommunen.
Det har fx været ønsker til bolig, oplevelser, mobilitet og selvbestemmelse.
122
BUU, Alm.del - 2022-23 (2. samling) - Bilag 71: Orientering om midtvejsevaluering af velfærdsaftaler, fra børne- og undervisningsministeren
2674620_0123.png
Resultaterne fra disse borgersamtaler er blevet anvendt til at kvalificere arbej-
det med kommunens forsøgsaktiviteter.
I alle tre kommuner er der derudover gennemført borgermøder, hvor borgere i
kommunen har være inviteret til at drøfte ønsker og visioner for ældrelivet i
kommunen, herunder muligheder i velfærdsaftalerne. Et eksempel på et så-
dant borgermøde fremgår af Boks 4.9, der viser en invitation til et Ældretop-
møde i Langeland Kommune i foråret 2022.
Boks 4.9
Eksempel på borgerinddragelse: Ældretopmøde i Langeland
Kommune
Kilde: VIVE og Langeland Kommune.
Der er også eksempler på en smallere afprøvning af borgerinddragelse, der er
tænkt mere i forhold til konkrete modtagere af ældrepleje/pårørende.
Et eksempel på en sådan borgerinddragelse er indsatsen ”Fremtidens Ældre-
liv” i Middelfart Kommune, hvor hjemmeplejen har afprøvet en ny fleksibel ind-
sats. Denne ydelse, som er anvendt ved siden af kommunens eksisterende
indsatskatalog, er bl.a. brugt til at tildele tid til inddragelse af pårørende. Kon-
kret har hjemmeplejen arbejdet med et simpelt skema, som skal udfyldes for
at modtage ”Fremtidens Ældreliv”, jf. Boks 4.10. Indsatser under ”Fremtidens
Ældreliv” er givet inden for en ramme på 10 timer pr. uge pr. hjemmepleje-
gruppe, og hjemmeplejen har ikke oplevet en samlet aktivitetsstigning som
følge af indførelsen af indsatsen.
123
BUU, Alm.del - 2022-23 (2. samling) - Bilag 71: Orientering om midtvejsevaluering af velfærdsaftaler, fra børne- og undervisningsministeren
2674620_0124.png
Boks 4.10
Eksempel på borgerinddragelse og nærhed: Ydelsen
”fremtidens ældreliv” i hjemmeplejen i Middelfart Kommune
Procedure
Udfyld ark med nøgleperson
Skriv
aktiviteten ind i døgnrytmeplanen
Opret
tilstand i omsorgssystem
Send
opgave til planlægger
Skema
Borger
Trivsel
Start 1-10
Startdato
Nøgleper-
son/med-
arbejder
Beskri-
velse
- Baggrund
for indsats
Tids-
interval
- Varighed
Effekten
- Hvad har
indsats
gjort for
borgers
trivsel
Trivsel
Slut 1-10
Borger 1
Borger 2
Osv.
Kilde: VIVE og Middelfart Kommune.
4.4.3
Medarbejderinddragelse
Medarbejderinddragelse er et andet centralt element i velfærdsaftalerne.
Tænkningen er, at det er medarbejderne, som kender borgerne bedst, og som
skal inddrages, hvis forsøget skal lykkes.
VIVE har før forsøget/ved forsøgets opstart belyst medarbejdernes oplevelse
af inddragelse via de tre kommuners
formelle
kanaler, fx via MED-udvalg. Fi-
gur 4.11 viser, at lidt færre end 6 ud af 10 medarbejdere var enige i, at de bli-
ver inddraget i formelle beslutninger på deres arbejdsplads. Tilsvarende er det
næsten tre fjerdedel af lederne, som var enige i, at de inddrages i formelle be-
slutninger på arbejdspladsen.
124
BUU, Alm.del - 2022-23 (2. samling) - Bilag 71: Orientering om midtvejsevaluering af velfærdsaftaler, fra børne- og undervisningsministeren
2674620_0125.png
Figur 4.11
Jeg bliver inddraget i formelle beslutninger på min
arbejdsplads
50%
40%
30%
20%
10%
0%
Helt enig
Overvejende enig
Leder
Hverken enig
eller uenig
Medarbejder
Overvejende
uenig
I alt
Helt uenig
Anm.:
Leder: Jeg bliver inddraget i formelle beslutninger på min arbejdsplads via de relevante ledelsesfora. Medarbejder: Jeg blive r
inddraget i formelle beslutninger på min arbejdsplads, fx via MED-system, samarbejdsudvalg mv. N=1.476. 'Ved ikke'-svar er
sorteret fra (n=63).
VIVEs baselinemåling.
Kilde:
En måde, som ældrekommunerne har arbejdet med den mere
uformelle
med-
arbejderinddragelse i relation til velfærdsaftalerne, er ved at understøtte
idéprocesser og konkretisere disse i form af forsøgsaktiviteter. Et eksempel er
gennemførslen af workshops på alle relevante arbejdspladser i Viborg Kom-
mune. Her har forvaltningsledelsen understøttet systematiserede inddragel-
sesprocesser, som har udmøntet sig i forsøgsaktiviteter.
På en konkret arbejdsplads i Viborg Kommune, i Team Forebyggende Hjem-
mebesøg, var man ikke helt tilfreds med innovationshøjden i den forsøgsakti-
vitet, teamet i første omgang var nået frem til. Man følte ikke, at man havde
”drømt stort nok”. Derfor tog arbejdspladsen selv initiativ til endnu en work-
shop, hvilket gav anledning til nye idéer, som man forventer kan blive til en ny
forsøgsaktivitet på et senere tidspunk. Boks 4.11 viser indtryk fra denne selv-
planlagte workshop i Team Forebyggende Hjemmebesøg i Viborg Kommune.
125
BUU, Alm.del - 2022-23 (2. samling) - Bilag 71: Orientering om midtvejsevaluering af velfærdsaftaler, fra børne- og undervisningsministeren
2674620_0126.png
Boks 4.11
Eksempel på medarbejderinddragelse: Workshop i Team Fore-
byggende Hjemmebesøg i Viborg Kommune
Drømmeproces
Workshop
Kilde: VIVE og Viborg Kommune.
Informanterne nævner endelig, at der kan være faldgruber med medarbejder-
inddragelse i relation til velfærdsaftalerne. Det drejer sig bl.a. om risikoen for,
at medarbejderne ikke får præsenteret rammerne for inddragelsen, herunder
hvilke frihedsgrader der er i spil og ikke i spil. Derudover kan en faldgrube be-
stå i, at det ikke bliver tydeliggjort, hvordan medarbejderinddragelsen indgår i
kommunens videre arbejde, samt hvordan der følges op på den inddragelse,
som har fundet sted. Risikoen kan ifølge informanterne være skuffelse og re-
duceret motivation blandt medarbejderne.
126
BUU, Alm.del - 2022-23 (2. samling) - Bilag 71: Orientering om midtvejsevaluering af velfærdsaftaler, fra børne- og undervisningsministeren
2674620_0127.png
4.5
Øvrige kontekstuelle forhold i kommunerne
Der er en række forhold i den enkelte kommune, som ikke er en del af vel-
færdsaftalerne, og som kan have betydning for virkningerne af de igangsatte
aktiviteter. To af disse forhold er omfanget af ressourcer på ældreområdet og
den tid, som er til rådighed hos den enkelte medarbejder.
Baselinemålingen viser, at lidt mere end 6 ud af 10 medarbejdere forud for/ved
igangsættelsen af arbejdet med velfærdsaftalerne var enige i, at de har nok
tid til at udføre deres daglige arbejde:
Figur 4.12
Jeg har tid nok til at udføre mit daglige arbejde
60%
50%
40%
30%
20%
10%
0%
Helt enig
Overvejende enig
Plejehjem
Hverken enig
eller uenig
Overvejende
uenig
Andet
I alt
Helt uenig
Hjemmepleje
Anm.:
Kun besvarelser fra medarbejdere. Spm.: Jeg har tid nok til at udføre mit daglige arbejde. N=1.357. 'Ved ikke'-svar er sorteret
fra (n=17). Respondenter, der ikke har angivet enhed er sorteret fra (n=22).
VIVEs baselinemåling.
Kilde:
Tilsvarende viser Figur 4.13, at kun lidt mere end 4 ud af 10 medarbejdere var
enige i, at der er ressourcer nok. Oplevelsen af omfanget af tid og ressourcer
ligger lavere på plejecentrene og i hjemmeplejen sammenlignet med ældreom-
rådets øvrige områder, herunder sygeplejen, træningsenhed, forebyggelse og
visitationen.
127
BUU, Alm.del - 2022-23 (2. samling) - Bilag 71: Orientering om midtvejsevaluering af velfærdsaftaler, fra børne- og undervisningsministeren
2674620_0128.png
Figur 4.13
Der er ressourcer nok
50%
40%
30%
20%
10%
0%
Helt enig
Overvejende enig
Plejehjem
Hverken enig
eller uenig
Overvejende
uenig
Andet
I alt
Helt uenig
Hjemmepleje
Anm.:
Kun besvarelser fra medarbejdere. Spm.: Der er ressourcer nok. N=1.326. 'Ved ikke'-svar er sorteret fra (n=54). Responden-
ter, der ikke har angivet enhed er sorteret fra (n=21).
VIVEs baselinemåling.
Kilde:
Dette kan indikere, at omfanget af tid og ressourcer i den enkelte kommune
kan spille en rolle for forsøgets resultater. En særligt negativ virkning kan op-
træde, såfremt kommunernes arbejde med velfærdsaftalerne kobles til et lo-
kalt krav om besparelser og effektiviseringer. Ifølge flere informanter virker en
sådan kobling mellem velfærdsaftalerne og effektiviseringer/besparelser de-
motiverende for medarbejderne og kan forhindre fremvæksten af idéer, fordi
delområder og medarbejdere beskytter egen enhed og arbejdsfunktion. Cita-
ter fra nogle af informanterne belyser, hvordan arbejdet med velfærdsafta-
lerne kan kobles negativt til besparelser:
Citat 1: Krav om besparelser kan lidt ødelægge idéen om velfærds-
aftaler. Når der fx udarbejdes et sparekatalog, så optager det alle.
Citat 2: Velfærdsaftalen gav til at starte med usikkerhed. Hvad er
det, de vil med det her? Er det en spareøvelse?
Citat 3: Der er blevet lidt mere tid, men det kunne godt være meget
mere. Vi er frikommune, men vi er også underlagt besparelser.
Forvaltningsledelse (interview 2), kommune 2 (case 1) og kommune 3 (case 1)
128
BUU, Alm.del - 2022-23 (2. samling) - Bilag 71: Orientering om midtvejsevaluering af velfærdsaftaler, fra børne- og undervisningsministeren
I tillæg hertil nævner flere informanter på tværs af de tre kommuner, at hver-
dagen ofte er så travl, at der ikke er tid til at udvikle og afprøve nye indsatser
og arbejdsgange. I den sammenhæng nævnes det også af flere informanter, at
det har været fremmende for forsøget, at kommunens forvaltning i mange til-
fælde har understøttet rammerne for arbejdet med velfærdsaftalerne, fx ved
at booke møder, lave forsøgsaktivitetsskemaer mv.
Andre medarbejdere nævner, at man skal passe på ikke at have flere forsøgsak-
tiviteter i gang samtidig, da flere forsøgsaktiviteter ikke altid kan rummes i en i
forvejen presset drift. Flere informanter nævner endelig, at man som kommune
virkelig skal forsøge at undgå ikke-meningsfulde aktiviteter, som en del af vel-
færdsaftalerne, da dette kan udløse irritation og stress i organisationen.
129
BUU, Alm.del - 2022-23 (2. samling) - Bilag 71: Orientering om midtvejsevaluering af velfærdsaftaler, fra børne- og undervisningsministeren
2674620_0130.png
5
Tværgående erfaringer med
velfærdsaftaler
Erfaringer på tværs af velfærdsområderne
Fokus i rapporten har i det foregående været på måden, man har implemente-
ret velfærdsaftalerne på inden for det enkelte velfærdsområde, og hvilket po-
tentiale for virkninger af arbejdet med velfærdsaftalerne som man kan iagt-
tage midtvejs i forsøget.
I det følgende afsnit vil vi se på tværs af de tre velfærdsområder og se, hvor
der foreløbigt kan iagttages ligheder og forskelle mellem velfærdsområderne i
arbejdet med velfærdsaftalerne. Vi vil se på ligheder og forskelle i forhold til
igangsatte aktiviteter, brugen af frisættelse fra statslige og kommunale regler,
potentiale for virkninger af arbejdet med velfærdsaftaler og betydningen af
elementerne i velfærdsaftalerne (faglig frihed m.m.).
5.1
5.1.1
Igangsatte aktiviteter
Der har på tværs af velfærdsområderne været et højt aktivitetsniveau og et
stort engagement i forhold til arbejdet med velfærdsaftalerne. Det har i kom-
munerne i høj grad været drevet af at være blevet udvalgt som frisat kom-
mune og af en stor ansvarsfølelse i forhold til at skulle lykkes og at kunne give
erfaringer videre til andre kommuner.
Særligt på folkeskole- og dagtilbudsområdet har der på tværs af langt de fle-
ste enheder været diskuteret og igangsat små og større forsøgsaktiviteter
som et led i frisættelsen. På ældreområdet er man kommet lidt senere i gang
end på de to andre områder, og der er på dette område flere eksempler på en-
heder, hvor der endnu ikke er igangsat forsøgsaktiviteter.
21
I forhold til karakteren af forsøgsaktiviteterne ses forskelle mellem velfærds-
områderne. På folkeskoleområdet har de lokale skoler igangsat sammensatte
forsøgsaktiviteter med mange delelementer og med en gensidig afhængighed,
som retter sig mod en lokal gentænkning af skole og skoledag. Eksempler på
dette er kortere skoledage, tovoksenordninger, nye fag mv. På dagtilbuds- og
ældreområdet er der i højere grad tale om mere enkeltstående og afgrænsede
21
På folkeskoleområdet blev en række forsøgsaktiviteter sat i gang ved skoleårets start i august 2021.
På ældreområdet blev forsøgsaktiviteter først for alvor sat i gang i 2022.
130
BUU, Alm.del - 2022-23 (2. samling) - Bilag 71: Orientering om midtvejsevaluering af velfærdsaftaler, fra børne- og undervisningsministeren
2674620_0131.png
forsøgsaktiviteter. Indlæggelse af forberedelsestid i vagtplaner på dagtilbuds-
området og en individuel tilrettelæggelse af forebyggende hjemmebesøg på
ældreområdet er dog eksempler på forsøgsaktiviteter, der kan få en mere
gennemgribende betydning for arbejdstilrettelæggelsen.
Det fremgår også af delanalyserne, at potentialet for arbejdet med velfærds-
aftalerne rækker ud over de konkrete forsøgsaktiviteter, der igangsættes lo-
kalt. Dynamikken er altså ikke kun, at når man fjerner en regel, så giver det
plads til at sætte en ny lokal aktivitet i gang.
På alle tre velfærdsområder beskrives det, at arbejdet med velfærdsaftalerne
har ført til en anden form for styring og ledelse i kommunerne. Dette kommer
til udtryk i samarbejdet mellem forvaltningen og de lokale institutioner (dagtil-
bud, skole, ældreenheder), i samarbejdet mellem de lokale institutioner og i
samarbejdet med borgerne. Samstemmende beskriver de kommunale aktører
dette som tegn på en kulturændring og et andet mindset, der ændrer på den
kommunale styrings- og ledelseskæde (se figur 5.1).
Figur 5.1 Den kommunale styrings- og ledelseskæde – før frihedsforsøget
I den kommunale sty-
rings- og ledelses-
kæde omsættes poli-
tiske mål gennem for-
valtningen til ydelser
på det udførende ni-
veau af fx skolelæ-
rere, pædagoger eller
medarbejdere på æld-
reområdet. Der fore-
tages en orientering
tilbage til politikerne
om resultaterne af ak-
tiviteterne.
Der er i rapporten mange eksempler på, at kommunale politikere og forvaltnin-
gen har lagt mere ansvar ud til de udførende led, så man lokalt i et mere inklu-
derende samarbejde med borgerne/børnene kan udvikle de kommunale ydel-
ser for dermed at skabe større tilfredshed og faglig kvalitet – og med færre
krav om dokumentation og evaluering. Dette er sket på forsøgsbasis i forsø-
gets første fase og endnu ikke i høj grad institutionaliseret i form af nye for-
melle beslutningsstrukturer i forsøgskommunerne.
De tegn på ændringer i den kommunale styrings- og ledelseskæde, som vi har
iagttaget i arbejdet med velfærdsaftalerne, er illustreret i figur 5.2. Det frem-
131
BUU, Alm.del - 2022-23 (2. samling) - Bilag 71: Orientering om midtvejsevaluering af velfærdsaftaler, fra børne- og undervisningsministeren
2674620_0132.png
går, at der indgår andre typer af redskaber og mekanismer i den form for sty-
ring og ledelse, som vi har set eksempler på i kommunernes arbejde med vel-
færdsaftalerne.
Figur 5.2 Den kommunale styrings- og ledelseskæde – i frihedsforsøget
I denne kommunale
styrings- og ledel-
seskæde omsættes
politiske formål gen-
nem øget ansvar til
det lokale niveau,
som gennem faglig
frihed og medarbej-
derinddragelse ud-
vikler nye aktiviteter.
Der foretages en dia-
logorienteret tilbage-
melding til politikerne
om erfaringerne med
aktiviteterne.
Det fremgår af velfærdsaftalerne, at frisættelsen både er på det kommunale
niveau, på det udførende niveau (dagtilbud, skole, ældreenhed) og på det per-
sonlige niveau (medarbejdere og nærmeste ledere). Der er altså med vel-
færdsaftalerne vide rammer for frisættelsen, og det er i høj grad op til de en-
kelte kommuner at klargøre, hvordan man mere konkret skal forstå frisættel-
sen. Det fremgår af analyserne på de forskellige velfærdsområder, at der er
forskelle i forhold til, hvor fokus ligger i frisættelsen.
På ældreområdet ses der tegn på, at fokus er på frisættelse af kommunen og
de muligheder, det giver for en styret innovationsproces og ændring af ar-
bejdsgange og ydelser lokalt. Medarbejderne har på ældreområdet efterspurgt
en sådan understøttelse fra forvaltningens side.
På de to andre velfærdsområder ses tegn på, at fokus i højere grad er på fri-
sættelse af de udførende led og de muligheder, det giver lokalt for at udvikle
egne faglige profiler. I det sidste tilfælde lægges der dog vægt på fra forvalt-
ningens side, at dette ikke indebærer, at hvert dagtilbud, skole og ældreenhed
er sin egen lille ø. Med frisættelsen af de udførende led følger et behov for en
styrket dialog mellem de udførende led på den ene side og forvaltningen og
politikere på den anden side. I denne dialog lægges der vægt på, at fokus skal
være mindre på kontrol af opnåelsen af mål og mere på en understøttelse og
en løbende kvalificering af enhedernes arbejde og deres udviklingsprocesser.
132
BUU, Alm.del - 2022-23 (2. samling) - Bilag 71: Orientering om midtvejsevaluering af velfærdsaftaler, fra børne- og undervisningsministeren
5.1.2
Frisættelse fra statslige og kommunale regler
I forhold til betydningen af muligheden for at fravige statslige regler ses der
markante forskelle mellem velfærdsområderne. På folkeskoleområdet har de
fleste af de igangsatte forsøgsaktiviteter krævet en fravigelse af statslige reg-
ler, og dette gælder ikke på de to andre velfærdsområder.
På folkeskoleområdet har muligheden for at fravige statslige regler ført til om-
fattende forsøg med reduktion af skoledagens længde, afvigelser fra mini-
mumstimetallet i enkelte fag, sammenlægning af flere fag til ét fag, oprettelse
af nye fag m.m. I forhold til at reducere dokumentationskrav har muligheden
for at fravige statslige regler muliggjort, at man har kunnet erstatte skriftlige
elevplaner med samtaler, kvalitetsrapporter med dialog og de nationale test
med andre typer af test. Det skal dog bemærkes, at en række af de regler, der
var gældende på tidspunktet for midtvejsevalueringens dataindsamling efter-
følgende er blevet ændret. Det drejer sig om, at skoleudviklingssamtaler har
erstattet kvalitetsrapporter, at der er sket en udfasning af de nationale test til
fordel for nye færdighedstests, samt at der er kommet en mulighed for via
§16e i folkeskoleloven at forkorte skoledagen ved at omlægge understøttende
undervisning.
Det ses på folkeskoleområdet, at skoleledelser og lærere på mange skoler ef-
terspørger en endnu større frisættelse fra national lovgivning. Særligt peges
der på et behov for at kunne ændre på afgangsprøvernes form og indhold, så
de i højere grad afspejler den nye form for undervisning, der udvikles lokalt.
På dagtilbuds- og ældreområdet har muligheden for at fravige statslige regler
haft en mindre direkte og omfattende betydning i forhold til de aktiviteter, der
er igangsat lokalt. På dagtilbudsområdet har mulighed for at fravige statslige
regler dog muliggjort ændringer i arbejdet med den pædagogiske læreplan,
brugen af sprogvurderinger, frokostordninger og forældrebestyrelser. På æld-
reområdet har muligheden for at fravige statslige regler givet plads til ændrin-
ger i de forebyggende hjemmebesøg, det kommunale tilsyn og i den kommu-
nale madservice.
Kommunerne på dagtilbuds- og ældreområdet understreger, at frisættelsen
fra national lovgivning har haft en stor indirekte betydning. Frisættelsen har
foranlediget, at man i kommunerne har iværksat en juridisk gennemgang af
det nationale regelsæt på områderne, og det har givet en afklaring af, hvor
stort det kommunale råderum er på områderne.
I forhold til betydningen af frisættelsen fra kommunale regler og dokumenta-
tionskrav ses også markante forskelle mellem velfærdsområderne.
133
BUU, Alm.del - 2022-23 (2. samling) - Bilag 71: Orientering om midtvejsevaluering af velfærdsaftaler, fra børne- og undervisningsministeren
På ældreområdet er der en lang række kommunale regler og procedurer, som
regulerer medarbejdernes arbejde i hjemmeplejen, på plejecentrene m.m.
Kommunerne beskriver det som et stort arbejde at få et overblik over værdien
af alle disse regler og procedurer og som et arbejde, som de endnu langtfra er
i mål med. Særligt arbejdet med at reducere og forbedre dokumentation står i
centrum af kommunernes arbejde. Eksempler på dette er færre noteringer i
Det Fælles Medicinkort og færre noteringer af individuelle borgermål i om-
sorgssystemet.
I forhold til behovet for dokumentation og evaluering peges der på ældreom-
rådet – og generelt – på, at der på den ene side er et behov for at kunne følge
op på, om de udførende led lever op til de politiske mål, der er sat for områ-
det, og på den anden side er et ønske om at frisætte de udførende led mest
muligt fra dokumentationskrav. Dette beskrives på tværs af velfærdsområ-
derne som en balancegang, hvor begge hensyn skal varetages af forvaltnin-
gen.
Generelt har medarbejdere og ledere en positiv oplevelse af den frisættelse,
der indgår i de indgåede velfærdsaftaler i de enkelte kommuner, og de mulighe-
der det giver for at igangsætte nye aktiviteter. Samtidig har flere medarbejdere
og ledere dog også et ønske om et klarere mål og en klarere rammesætning for
det overordnede forsøg.
5.1.3
Potentiale for virkninger af arbejdet med velfærdsaftalerne
Arbejdet med velfærdsaftalerne er påbegyndt i forsøgskommunerne i 2021 og
i nogle tilfælde først i 2022. Det er derfor for tidligt at kunne vurdere egentlige
virkninger/effekter af dette arbejde. På baggrund af de hidtidige erfaringer ses
der dog forskellige potentialer for virkninger på de enkelte velfærdsområder.
Folkeskoleområdet er karakteriseret ved en omfattende national regulering set
i forhold til ældre- og dagtilbudsområdet. Frisættelsen fra nationale regler har
givet skolerne et øget mulighedsrum – og dermed også et potentiale for at
kunne ændre på skolens undervisning og tilbud og skabe positive res ultater
for eleverne. Der er da også på folkeskoleområdet igangsat nogle omfattende
forsøg, som på en grundlæggende måde har ændret på skoledagen i de på-
gældende skoler (se afsnit 5.1.1).
Forventningen blandt skoleledere, medarbejdere og elever/forældre er, at for-
søgene vil afspejle sig i en mærkbar positiv ændring i elevernes trivsel. Sær-
ligt i forhold til elever i udsatte positioner er der en forventning om, at en for-
kortet skoledag og en øget støtte og tid i timerne sammen med disse elever –
primært gennem tovoksenordninger – vil resultere i øget trivsel. Der er endnu
134
BUU, Alm.del - 2022-23 (2. samling) - Bilag 71: Orientering om midtvejsevaluering af velfærdsaftaler, fra børne- og undervisningsministeren
ikke indikationer på eller klare forventninger til, hvorvidt forsøgene vil ændre
på udsatte elevers og elevernes faglige niveau generelt.
Dagtilbudsområdet er ikke kendetegnet ved en omfattende national regule-
ring, hvis man sammenligner med skoleområdet. Dermed er der ikke på
samme måde som på skoleområdet et stort potentiale i en frisættelse fra nati-
onale regler. De to velfærdsaftalekommuner, Helsingør og Rebild Kommuner,
har heller ikke haft en høj grad af kommunal detailregulering. Der er dog på
trods af dette igangsat en række forsøgsaktiviteter, som vurderes at have po-
tentiale til at øge den oplevede kvalitet i dagtilbuddet. Dette gælder bl.a.
øget samarbejde i dagplejen og ændrede åbningstider samt den kulturændring
medarbejdere og nærmeste ledere oplever i relation til den kommunale sty-
ring.
Ældreområdet er generelt kendetegnet ved en omfattende kommunal regule-
ring, og der vurderes at være et potentiale for at øge kvaliteten i ældreplejen
ved navnlig at forenkle og målrette kommunal regulering og dokumentations-
krav. I hjemmeplejen er der eksempelvis i en kommune igangsat forsøg med
”Fremtidens Ældreliv”, hvor der løsnet på regler og dokumentationskrav og fri-
givet tid til borgernære indsatser. Forsøg omkring en mere fleksibel tilrette-
læggelse af forebyggende hjemmebesøg fremhæves også af medarbejdere og
nærmeste ledere som et forsøg, der kan målrette tilbuddet og frigive ressour-
cer.
Et opmærksomhedspunkt, der er blevet fremhævet af en række medarbejdere
og ledere på tværs af velfærdsområderne, er, at frisættelsen kan føre til større
forskelle i profil og kvalitet mellem de enkelte skoler, de enkelte dagtilbud og
de enkelte enheder på ældreområdet. En større forskel i profil ses ikke nød-
vendigvis som et problem, mens en større forskel i kvalitet kan udgøre et pro-
blem.
Generelt – og på tværs af velfærdsområderne – er der klare tegn på, at arbej-
det med velfærdsaftalerne, herunder navnlig det øgede faglige råderum (se
afsnit 5.1.4), har et potentiale til at øge medarbejdernes trivsel. Det er en
gennemgående erfaring, at muligheden for fagligt at kunne tilrettelægge sit
arbejde mere frit i forhold til borgernes/børnenes behov er en motivationsska-
bende faktor.
Flere af forsøgskommunerne understreger også, at den potentielt vigtigste
virkning af velfærdsaftalerne er, at der har udviklet sig en anden form for sty-
ring og ledelse i kommunerne (se også afsnit 5.1.1). En sådan ændring vurde-
res at kunne få betydning på tværs af alle tre velfærdsområder for både kvali-
teten for borgerne/børnene og for trivslen hos medarbejdere og nærmeste le-
dere.
135
BUU, Alm.del - 2022-23 (2. samling) - Bilag 71: Orientering om midtvejsevaluering af velfærdsaftaler, fra børne- og undervisningsministeren
Endelig skal det bemærkes, at der på tværs af velfærdsområderne er et behov
for lokale evalueringer. Lokalt har man på de enkelte enheder et ønske om at
kunne følge op på virkningerne af de enkelte igangsatte forsøgsaktiviteter.
Dette har lokalt en stor betydning i forhold til beslutninger om, hvilke aktivite-
ter man lokalt skal gå videre med.
5.1.4
Virksomme elementer i velfærdsaftalerne
Arbejdet i velfærdsaftalerne med at øge det faglige råderum for de medarbej-
dere, som er tættest på borgeren, anses på tværs af velfærdsområderne som
en konstruktiv og virksom mekanisme til at skabe øget kvalitet for bor-
gerne/børnene.
Dette gælder på folkeskoleområdet, hvor der i sammenligning med ældre- og
dagtilbudsområdet har været en høj grad af national regulering med tilhørende
begrænsninger for det faglige råderum. Samtidig har der været en tradition for
en stærk faglig selvstændighed i lærergruppen. Det fremgår, at medarbej-
derne stadig oplever markante begrænsninger for det faglige råderum, navnlig
i udskolingen, hvor man oplever sig som bundet til nationalt fastsatte regler
for mål og indhold for afgangsprøver.
Dette gælder også på ældreområdet, hvor der blandt medarbejderne er et
stærkt ønske om at kunne bruge tid på opgaver, der forekommer fagligt me-
ningsfulde og gavner borgeren. Navnlig behovet for i højere grad at kunne
bruge sin faglige dømmekraft i stedet for at følge faste procedurer er centralt.
På dagtilbudsområdet er den generelle oplevelse, at der også forud for vel-
færdsaftalerne var en høj grad af faglig frihed. Det pædagogiske personale
vurderer den faglige frihed som meget central, og de opfatter generelt det
øgede fokus på den faglige frihed gennem velfærdsaftalerne som positivt og
konstruktivt.
Arbejdet med at øge borgerinddragelsen og nærheden til borgerne er et ele-
ment i velfærdsaftalerne, der generelt vurderes som centralt – men som flere
også oplever som vanskeligt at arbejde med i praksis.
På ældreområdet har man arbejdet intensivt med borgerinddragelse – i en
kommune har man eksempelvis gennemført interviews med ca. 200 borgere
for at få et klart billede af deres forventninger til ældrelivet og ældreplejen.
Dette har givet vigtige inputs til udformningen af nye forsøgsaktiviteter. Sam-
tidig fremgår det også af analysen på ældreområdet, at der er en tæt sam-
menhæng mellem ønsket om øget faglig frihed og nærheden til borgeren. Den
øgede faglige frihed giver således mulighed for at komme tættere på borgeren
136
BUU, Alm.del - 2022-23 (2. samling) - Bilag 71: Orientering om midtvejsevaluering af velfærdsaftaler, fra børne- og undervisningsministeren
2674620_0137.png
og bruge mere tid på opgaver, som opleves som meningsfulde for medarbej-
deren og for borgeren.
På dagtilbuds- og folkeskoleområdet har man ikke i samme grad på undersø-
gelsestidspunktet arbejdet intensivt med forældre-/børneinddragelsen. I for-
hold til forældreinddragelse vurderes der bl.a. at være et potentiale, og det er
også et område, som man har fået de første erfaringer med på både dagtil-
buds- og folkeskoleområdet. En fælles erfaring på de to områder er, at inddra-
gelse er forældre skal have fokus på forhold, der er direkte relevante for deres
børn, for at kunne lykkes. Der arbejdes i kommunerne på at finde de rigtige
formater og den rigtige rammesætning for dette arbejde.
Arbejdet med medarbejderinddragelse står ikke helt så centralt beskrevet i
de politiske aftaler som de to øvrige elementer, som vi har gennemgået.
22
Det fremgår af analyserne på de tre velfærdsområder, at man på alle vel-
færdsområder har arbejdet med en uformel medarbejderinddragelse. Dette er
navnlig sket i form af inddragelse af medarbejdere i idéudviklingsprocesser og
processer, hvor idéer er blevet konkretiseret til forsøgsaktiviteter. Dette har i
mange tilfælde skabt en stærk ejerskabsfølelse blandt medarbejderne til de
igangsatte aktiviteter.
Det fremgår også, at der ikke i samme grad på nogle af velfærdsområderne er
arbejdet med en mere formel medarbejderinddragelse. Der er dog eksempler
på øget inddragelse af medarbejdere på distriktsskoler i skolebestyrelser,
drøftelse af velfærdsaftaleaktiviteter i formelle fora som MED-systemet m.m.
Særligt på folkeskole- og ældreområdet ses der tegn på en usikkerhed om-
kring, hvordan rammerne for medarbejderinddragelsen er. Enkeltsager, hvor
medarbejderne ikke føler sigt hørt af forvaltningen, kan således være medvir-
kende til at skabe en usikkerhed omkring rammerne og en usikkerhed omkring,
i hvor høj grad intentionerne i velfærdsaftalerne reelt følges op af forvaltnin-
gen.
5.2
Forskelle mellem kommuner inden for et
velfærdsområde
I VIVEs baselinemåling blev medarbejdere og nærmeste ledere spurgt om,
hvordan de oplevede, at der forud for velfærdsaftalerne blev arbejdet med
elementerne i velfærdsaftalerne, og hvordan de opfattede kvaliteten af arbej-
22
Se bl.a. Regeringen (2020a).
137
BUU, Alm.del - 2022-23 (2. samling) - Bilag 71: Orientering om midtvejsevaluering af velfærdsaftaler, fra børne- og undervisningsministeren
det på deres område i forhold til borgerne. Overordnet fremgår det af base-
linemålingen, at der i forhold til dette udgangspunkt ikke var en markant for-
skel mellem forsøgskommunerne inden for hvert af de tre velfærdsområder.
For at tydeliggøre denne pointe kan vi se på fx folkeskoleområdet. På folke-
skoleområdet har Esbjerg og Holbæk Kommuner indgået en velfærdsaftale.
Kommunerne er som udgangspunkt ganske forskellige: De er geografisk i for-
skellige dele af landet, de er forskellige i størrelse, de er ledet forskelligt poli-
tisk, de har en forskellig skolestruktur m.m. Alligevel viser baselinemålingen, at
lærere og skoleledere i de to kommuner forud for/ved igangsættelsen af ar-
bejdet med velfærdsaftalerne har stort set samme vurdering af, fx hvor stor
en faglig frihed lærerne har, eller hvor meget støtte i undervisningen udsatte
elever får.
Ser vi på måden, som man har arbejdet med velfærdsaftalerne på, og for-
ventningerne til virkninger af velfærdsaftalerne, så fremgår det imidlertid, at
der her er mere markante forskelle mellem kommunerne inden for et velfærds-
område.
På alle tre velfærdsområder har forsøgskommunerne arbejdet tæt sammen og
søgt løbende at udveksle erfaringer. På trods af dette samarbejde og denne
erfaringsudveksling ses nogle forskelle i tilgangen til arbejdet med velfærdsaf-
talerne. Eksempler på dette fremhæves i det følgende.
På ældreområdet ses det, at Viborg Kommune har gennemført en omfattende
proces i forhold til at inddrage idéer fra medarbejdere og borgere og konkreti-
sere dem til konkrete forsøgsaktiviteter, der løbende bliver fulgt op og evalue-
ret i kommunen. I Langeland Kommune har man været udfordret i forhold til
den kommunale økonomi og de ressourcer, som man i kommunen kunne bruge
på at tilrettelægge og gennemføre omfattende inddragelsesprocesser, så det
har resulteret i en noget anderledes proces omkring arbejdet med velfærdsaf-
talerne, end tilfældet er i fx Viborg Kommune.
På dagtilbudsområdet har kommunerne valgt forskellige tilgange til fastsættel-
sen af de kommunale hegnspæle, som dagtilbuddene ikke er frisat fra. Man
har i Helsingør Kommune fasholdt en kommunal hegnspæl om sprogvurderin-
ger af alle børn, når de er 2, 3 og 5 år og krav om en bestemt normering i dag-
institutionerne. I Rebild Kommune er der fastsat en hegnspæl om mål og ret-
ning på dagtilbudsområdet. Dagtilbuddene har dermed mulighed for at ekspe-
rimentere inden for forskellige rammer.
138
BUU, Alm.del - 2022-23 (2. samling) - Bilag 71: Orientering om midtvejsevaluering af velfærdsaftaler, fra børne- og undervisningsministeren
2674620_0139.png
På folkeskoleområdet ses det, at Esbjerg Kommune har indgået samarbejdsaf-
taler med hver enkelt skole, for på den måde fra kommunal side at ramme-
sætte arbejdet med velfærdsaftalen.
23
I Holbæk Kommune har man ikke lavet
sådanne samarbejdsaftaler, men derimod et mere overordnet retningspapir
gældende for alle skoler i kommunen.
24
Retningspapiret fra Holbæk Kommune
fokuserer på frihed, fællesskab og faglighed og prøver inden for disse over-
skrifter at give skolerne så stor frihed som muligt. Dette giver formelt og som
udgangspunkt skolerne i Holbæk Kommune en større frihed i arbejdet med
velfærdsaftalerne end tilfældet er for skolerne i Esbjerg Kommune.
23
24
Se https://skoler.esbjerg.dk/Files/Filer/Folkeskole/Fremtidens%20folkeskole/Forst%C3%A5el-
ses%20og%20procespapir%20skolefris%C3%A6ttelse%20version%203.12.2020%20PDF.pdf
https://xn--brnenesskole-vjb.dk/media/20rnb50h/kommunalbestyrelsens-m%C3%A5l-og-retning.pdf
139
BUU, Alm.del - 2022-23 (2. samling) - Bilag 71: Orientering om midtvejsevaluering af velfærdsaftaler, fra børne- og undervisningsministeren
Konklusion og
opmærksomhedspunkter
Konklusion
I det følgende fremlægges de konklusioner, som man kan drage på baggrund
af arbejdet med velfærdsaftalerne i de syv kommuner i 2021-22. Først skitse-
res konklusionerne på hvert af tre velfærdsområder, og til sidst i dette afsnit
fremhæves de tværgående konklusioner.
Konklusioner på dagtilbudsområdet
I Helsingør og Rebild Kommuner har man arbejdet intensivt med velfærdsafta-
ler på dagtilbudsområdet. Der har været et tæt samarbejde og løbende erfa-
ringsudveksling mellem de to kommuner. Det fremgår dog, at kommunerne har
haft forskellige tilgange til fastsættelse af de kommunale hegnspæle, som
dagtilbuddene ikke frisættes fra.
Der er i de to kommuner igangsat en række forsøgsaktiviteter. Der har i langt
de fleste dagtilbud været diskuteret og igangsat små og større forsøgsaktivi-
teter som et led i frisættelsen. Forsøg målrettet børn i udsatte positioner samt
forsøg omkring øget samarbejde i dagplejen, ændret organisering, øget fokus
på faglig refleksion og sparring samt ændrede åbningstider i dagtilbuddene er
eksempler på større forsøg. Generelt er det for tidligt at vurdere de konkrete
forsøgsaktiviteters virkninger og betydning for kvaliteten i dagtilbuddene.
Kommunerne fremhæver forandringer i form af en ændring af samarbejdet mel-
lem forvaltning og dagtilbud, ændringer i samarbejdet mellem dagtilbuddene
samt en kulturændring på både forvaltnings- og dagtilbudsniveau. Der er en op-
levelse af, at en positiv samarbejdskultur i kommunerne er udviklet yderligere
og virker fremmende for nytænkning af lokale pædagogiske tiltag.
De primære forandringer, som fremhæves af kommunerne, er kulturændringer
på både forvaltnings- og dagtilbudsniveau, herunder en ændring af samarbej-
det mellem forvaltning og dagtilbud samt samarbejdet mellem dagtilbuddene.
Medarbejdere og nærmeste ledere i begge kommuner giver udtryk for, at med
velfærdsaftalerne har en positiv samarbejdskultur udviklet sig yderligere sam-
tidig med et nyt mindset i kommunen, som virker fremmende for nytænkning
af lokale pædagogiske tiltag.
140
BUU, Alm.del - 2022-23 (2. samling) - Bilag 71: Orientering om midtvejsevaluering af velfærdsaftaler, fra børne- og undervisningsministeren
Hovedparten af de igangsatte forsøgsaktiviteter på dagtilbudsområdet har
ikke krævet en frisættelse fra lovgivningen. Kommunerne har dog igangsat
forsøg, der har krævet fravigelse af dagtilbudslovens bestemmelser vedrø-
rende pædagogiske læreplaner, sprogvurderinger af børn, forældrebestyrelser
samt frokostordninger. I forhold til de kommunale regler har kommunerne ar-
bejdet med at få et overblik over lokale regler, procedurer og retningslinjer og
lokalt at vurdere, om de giver mening i forhold til at skabe kvalitet for børnene.
I forhold til arbejdet med de forskellige elementer, der indgår i velfærdsafta-
lerne på dagtilbudsområdet, så fremgår det, at der også forud for velfærdsaf-
talerne var en høj grad af faglig frihed, oplevelse af nærhed til børn og foræl-
dre og oplevelse af medarbejderinddragelse. Disse elementer vurderes dog
som meget centrale af det pædagogiske personale, og det øgede fokus på
elementerne i velfærdsaftalerne opfattes generelt som positivt.
Konklusioner på folkeskoleområdet
I Esbjerg og Holbæk Kommuner har man på alle niveauer i kommunerne arbej-
det intensivt med velfærdsaftalerne på folkeskoleområdet. De to kommuner
har arbejdet tæt sammen og løbende udvekslet erfaringer, og der er en række
ligheder i måden, som de to kommuner har arbejdet med velfærdsaftalerne på.
En mindre forskel er, at Esbjerg Kommune har lavet samarbejdsaftaler med
hver enkelt skole, mens Holbæk Kommune har lavet et mere overordnet ret-
ningspapir for skolernes arbejde med velfærdsaftalen.
Der er igangsat en lang række forsøgsaktiviteter på skolerne i de to kommu-
ner. Det er karakteristisk, at langt de fleste skoler har igangsat flere forskellige
forsøgsaktiviteter, og at forsøgsaktiviteterne er flettet ind i hinanden. Særligt
udbredt er en kortere skoledag ofte i kombinationen med flere timer med to
voksne i undervisningen. Udbredt på skolerne er også forsøg med nye måder
at organisere eleverne på, oprettelse af nye fag og sammenlægning af eksi-
sterende fag.
Det er generelt for tidligt at vurdere de konkrete forsøgsaktiviteters virkninger.
På baggrund af VIVEs baselinemåling kan der dog identificeres et potentiale
for øget kvalitet for eleverne, særligt i forhold til elever i udsatte positioner og
elevernes trivsel generelt. Også i forhold til lærerne og det pædagogiske per-
sonale er der et potentiale for gennem arbejdet med velfærdsaftalerne at øge
deres trivsel og motivation. ”Potentiale” henviser her til, hvor ledere og medar-
bejdere (uafhængigt af velfærdsaftaler) vurderer, at der er rum for forbedring.
141
BUU, Alm.del - 2022-23 (2. samling) - Bilag 71: Orientering om midtvejsevaluering af velfærdsaftaler, fra børne- og undervisningsministeren
På nuværende tidspunkt fremhæver især medarbejdere og nærmeste ledere,
at arbejdet med velfærdsaftalerne har skabt en ny form for samarbejde mel-
lem forvaltningen og skolerne. Dette beskrives som tegn på en kulturændring
og et andet mindset i kommunen, der virker fremmende for den lokale udvik-
ling af skolernes undervisning og tilbud.
Det fremgår også, at forsøgsaktiviteterne i en række af forsøgene har krævet
fritagelse fra national lovgivning. Muligheden for at fravige statslige regler er
blevet benyttet i kommunerne i forhold til reduktion af skoledagens længde,
afvigelse fra minimumstimetallet i fagene, sammenlægning af fag og opret-
telse af nye fag, organisering af elever på anden vis end i alderstilsvarende
klasser, udskiftning af elevplaner og kvalitetsrapporter med dialog, udeladelse
af nationale test, omfordeling og afkortning af timer til understøttende under-
visning samt ansættelse af personale med anden faglig baggrund end lærer-
uddannet. Skolerne er ikke fritaget fra afholdelse af folkeskolens afgangsprø-
ver i deres nuværende form, dog med enkelte undtagelser, og lærere og sko-
leledere fremhæver her, at det har begrænset frisættelsen og mulighederne
for at udvikle og igangsætte nye tiltag i udskolingen betydeligt.
På samme måde som på dagtilbudsområdet giver medarbejdere og nærmeste
ledere i kommunerne på folkeskoleområdet udtryk for, at den kommunale kul-
tur har ændret sig. Der har med velfærdsaftalerne udviklet sig et nyt og min-
dre bureaukratisk mindset i kommunerne, som virker fremmende for samarbej-
det mellem forvaltning og skoler og fremmende for en nytænkning af skoler-
nes tilbud til eleverne.
Medarbejdere og nærmeste ledere vurderer generelt potentialet i elementerne
fra velfærdsaftalerne positivt. Der er på skolerne især arbejdet med at udvide
det faglige råderum for medarbejderne, inddrage eleverne mere i undervisnin-
gen og inddrage lærere og pædagogisk personale i udviklingen af forsøgsakti-
viteter. De største udfordringer ses i forhold til en udvidet elevinddragelse og
en formel medarbejderinddragelse.
Konklusioner på ældreområdet
I særligt Viborg og Middelfart Kommuner har man arbejdet intensivt med vel-
færdsaftalerne på ældreområdet. I Langeland Kommune har man været udfor-
dret i forhold til den kommunale økonomi og de ressourcer, som man har kun-
net bruge på arbejdet med velfærdsaftalerne, og har ikke arbejdet helt så in-
tensivt med velfærdsaftalen. Der har været en løbende erfaringsudveksling
mellem de tre kommuner, men de tre kommuner har samtidig arbejdet på for-
skellige måder med velfærdsaftalerne.
Der er igangsat en lang række forsøgsaktiviteter på ældreområdet. De fleste
forsøgsaktiviteter er sat i gang på plejecentre og i hjemmeplejen/sygeplejen,
142
BUU, Alm.del - 2022-23 (2. samling) - Bilag 71: Orientering om midtvejsevaluering af velfærdsaftaler, fra børne- og undervisningsministeren
men der er også forsøg omhandlende forebyggende hjemmebesøg, træning,
dagcentre og hjælpemidler. Forsøgene retter sig særligt mod ændrede ar-
bejdsgange, arbejdet med dokumentation samt afprøvning af andre indsatser
til borgerne.
Det er for tidligt at vurdere de enkelte forsøgsaktiviteters virkninger. Der vurde-
res dog at være et potentiale i forhold til at reducere dokumentation, målrette
tilbud og frigive tid til mere nærvær med borgeren i en række forsøg. Dette
gælder fx forsøg med fleksible og borgernære indsatser i hjemmeplejen samt
forsøg omkring mere individuelt baserede forebyggende hjemmebesøg.
Forsøgskommunerne arbejder også med en anden form for intern organisering
og styring af ældreområdet, hvor fokus i høj grad er på nyudvikling af arbejds-
gange og tilbud samt på at skabe ejerskab til den nye form for praksis blandt
medarbejderne.
Kun få af forsøgsaktiviteterne på ældreområdet har indtil videre krævet frita-
gelse fra national lovgivning. Disse forsøgsaktiviteter omhandler forebyg-
gende hjemmebesøg, det kommunale tilsyn på plejecentre og madservice på
et dagcenter. De øvrige forsøgsaktiviteter fokuserer især på at forenkle og
målrette kommunale arbejdsgange, regulering og dokumentationskrav. Dette
komplekse arbejde er påbegyndt i kommunerne. Det skal bemærkes, at kom-
munerne på undersøgelsestidspunktet planlagde at igangsætte flere forsøgs-
aktiviteter, som kræver en national lovfritagelse.
Der er blandt medarbejdere og lokale ledere en positiv opbakning til de ele-
menter, der indgår i velfærdsaftalerne. Det gælder særligt arbejdet med at
skabe et øget fagligt råderum. Det er en stærk drivkraft for medarbejdere at
kunne bruge deres faglige dømmekraft i mødet med borgeren frem for at lade
sig styre af faste procedurer. En øget faglig frihed giver mulighed for at
komme tættere på borgeren og bruge mere tid på opgaver, som opleves som
meningsfulde for medarbejderen og for borgeren. I forhold til medarbejderind-
dragelse har kommunerne navnlig arbejdet med inddragelse af medarbejdere i
idéudviklingsprocesser og processer, hvor idéer efterfølgende er blevet kon-
kretiseret til forsøgsaktiviteter.
Konklusioner på tværs af velfærdsområder og kommuner
På tværs af de tre velfærdsområder og på tværs af kommuner ses nogle ka-
rakteristiske ligheder og forskelle, som kort fremdrages her.
Der har på tværs af velfærdsområderne generelt været et stort engagement i
forhold til arbejdet med velfærdsaftalerne, og der er igangsat mange lokale
forsøg. På folkeskoleområdet har de lokale skoler i de to kommuner søgt at
gentænke skoledagen – ved kortere skoledage, tovoksenordninger, nye fag
143
BUU, Alm.del - 2022-23 (2. samling) - Bilag 71: Orientering om midtvejsevaluering af velfærdsaftaler, fra børne- og undervisningsministeren
mv. På dagtilbuds- og ældreområdet er der i højere grad tale om mere af-
grænsede forsøgsaktiviteter.
På tværs af velfærdsområderne ses tegn på, at arbejdet med velfærdsafta-
lerne har skabt en anden form for kommunal styring og ledelse. Kommunale
politikere og forvaltningen har lagt mere ansvar ud til de udførende led (dagtil-
bud, skoler og ældreenheder). Ledere på tværs af kommunerne oplever, at det
har skabt en mere dialogbaseret samarbejdsform internt i kommunen.
Efter kun 1-1�½ års reelt arbejde i kommunerne med forsøget med velfærdsaf-
talerne er det generelt for tidligt at vurdere de egentlige virkninger. Potentialet
vurderes forskelligt på de tre velfærdsområder. Der ses et stort potentiale på
folkeskoleområdet i forhold til frisættelsen fra statslige regler og forsøg om-
kring gentænkning af skoledagen mv. som beskrevet ovenfor. På ældreområ-
det er fokus på at forenkle og målrette kommunale arbejdsgange, regulering
og dokumentationskrav samt skabe mere nærvær med borgeren. På ældreom-
rådet vurderes frisættelsen også at have et stort potentiale. På dagtilbudsom-
rådet har oplevelsen været, at der i de to forsøgskommuner har været færre
statslige og kommunale reguleringer, men arbejdet med velfærdsaftalerne op-
leves alligevel som meningsfuldt og med potentiale for at skabe en øget kvali-
tet.
I forhold til elementerne i velfærdsaftalerne er det særligt arbejdet med at
skabe en øget faglig frihed for medarbejderne, der på tværs af velfærdsområ-
derne generelt har været positive erfaringer med i forsøgets første del. Navn-
lig muligheden for i højere grad at kunne bruge sin faglige dømmekraft i mødet
med borgeren/børnene i stedet for at følge faste regler og procedurer tages
der positivt imod. I forhold til øget nærhed til borgeren og øget medarbejder-
inddragelse i de formelle fora arbejder kommunerne på at skabe de rette ram-
mer for dette, men dette arbejde er endnu ikke kommet så langt.
Medarbejdere og ledere i kommunerne vurderer, at der er nogle forhold af væ-
sentlig betydning for kvaliteten, som ligger uden for velfærdsaftalerne. Dette
gælder omfanget af ressourcer til rådighed i kommunen og omfanget af tid til
at løse arbejdsopgaverne. Flere aktører nævner også problemer med rekrutte-
ring af medarbejdere.
Ser vi på tværs af kommuner inden for det enkelte velfærdsområde, er der
navnlig to forhold, som kan trækkes frem på nuværende tidspunkt. Det frem-
går, at der ikke forud for/ved igangsættelsen af arbejdet med velfærdsafta-
lerne er store forskelle mellem kommunerne inden for det enkelte velfærds-
område i forhold til vurderingen af den nuværende kvalitet i mødet med bor-
gerne/børnene og dermed også potentialet for at forbedre denne kvalitet gen-
nem arbejdet med elementerne i velfærdsaftalerne. Det ses samtidig, at der er
forskelle i måden, som de enkelte kommuner inden for et velfærdsområde har
144
BUU, Alm.del - 2022-23 (2. samling) - Bilag 71: Orientering om midtvejsevaluering af velfærdsaftaler, fra børne- og undervisningsministeren
arbejdet med velfærdsaftalerne på, herunder i hvor høj grad man har lagt an-
svar ud til de enkelte dagtilbud, skoler eller ældreenheder.
Opmærksomhedspunkter
I arbejdet med evalueringen af velfærdsaftaler på de tre velfærdsområder og i
de syv kommuner har VIVE iagttaget nogle kritiske eller dilemmafyldte forhold,
som gør sig generelt gældende. VIVE vil i forlængelse af dette pege på føl-
gende opmærksomhedspunkter i det fremadrettede arbejde:
Hvor skal grænserne for frisættelsen sættes? Arbejdet med velfærdsaf-
talerne viser, at dette arbejde udgør en form for balancegang mellem på
den ene side et behov for et større fagligt råderum og mere nærvær i for-
hold til borgeren og på den anden side et behov for central rammesæt-
ning og mulighed for at følge op på fastsatte mål.
Skaber frisættelsen større ulighed for borgeren? Uddelegering af ansvar
til dagtilbud, skoler og ældreenheder og det større lokale faglige råderum
kan skabe større forskelle i kvaliteten af de tilbud, som borgeren møder.
Hvordan sikres en stærk politisk og ledelsesmæssig opbakning? Det
stærke nationale politiske fokus på de syv udvalgte kommuner har skabt
en særlig motivation og et pres i kommunerne. Den særlige motivation har
haft en meget væsentlig rolle for opbakningen til forsøgene i de enkelte
kommuner. Ved en udbredelse af velfærdsaftaler (frisættelse) til øvrige
kommuner kan det overvejes, hvordan en stærk opbakning til arbejdet
med velfærdsaftaler (frisættelse) fortsat kan sikres.
145
BUU, Alm.del - 2022-23 (2. samling) - Bilag 71: Orientering om midtvejsevaluering af velfærdsaftaler, fra børne- og undervisningsministeren
2674620_0146.png
Litteratur
EVA (2020). Faglig kompetenceudvikling i dagtilbud. Første afrapportering fra
Viden om Praksis – OECD’s dagtilbudsundersøgelse 2018. København:
EVA.
EVA (2022). Udfordringer i understøttelse af børn i udsatte positioner. En nati-
onal undersøgelse blandt dagtilbudschefer. København: EVA.
Foged, Søren Kjær, Hjelmar, Ulf & Jakobsen, Mads Leth (2022). Hvis vel-
færdsaftaler er løsningen – hvad er så problemet?
Politica
, 54(3).
Hjelmar, Ulf; Bech, Amanda, Nicolajsen, Julie Schou, Foged, Søren Kjær & Lin-
deberg, Nanna Høygaard (2022). Evaluering af velfærdsaftaler i syv kom-
muner. Notat med resultater fra førmåling blandt medarbejdere og ledere.
København: VIVE.
Järvinen, Margaretha & Mik-Meyer, Nanna (2017). Kvalitativ analyse: syv tradi-
tioner. https://bibliotek.dk/linkme.php?rec.id=870970-basis%3A52828007
LBK nr. 985 af 27/06/2022. Bekendtgørelse af lov om dag-, fritids- og klubtil-
bud m.v. til børn og unge (dagtilbudsloven).
Lov om velfærdsaftaler på dagtilbuds- og folkeskoleområdet (2021). LBK =
https://www.retsinformation.dk/eli/lta/2022/1171
Lov om velfærdsaftaler på ældreområdet (2021). https://www.retsinforma-
tion.dk/eli/lta/2021/879
Regeringen (2020a). Politisk principaftale mellem regeringen og borgmestre
vedr. indgåelse af velfærdsaftaler på hhv. dagtilbudsområdet, folkeskole-
området og ældreområdet.
Regeringen (2020b). Aftale om velfærdsaftaler på dagtilbudsområdet.
Regeringen (2020c). Aftale om velfærdsaftaler på folkeskoleområdet.
Regeringen (2020d). Aftale om velfærdsaftaler på ældreområdet.
146
BUU, Alm.del - 2022-23 (2. samling) - Bilag 71: Orientering om midtvejsevaluering af velfærdsaftaler, fra børne- og undervisningsministeren
2674620_0147.png
Bilag 1 Metodebeskrivelse
I det følgende beskrives indsamlingen og behandlingen af de tre typer af data-
kilder, som midtvejsevalueringen bygger på. De tre typer af data er:
En spørgeskemaundersøgelse blandt medarbejdere i dagtilbud, folke-
skole og ældretilbud og deres nærmeste ledere i de syv kommuner
Skriftligt dokumentationsmateriale om kommunernes arbejde med vel-
færdsaftalerne
Kvalitative interviews med udvalgte medarbejdere, lokale ledere, forvalt-
ningsrepræsentanter og borgere i de syv kommuner.
A. Spørgeskemaundersøgelse
I spørgeskemaundersøgelsen indgår medarbejdere og ledere på dagtilbuds-,
folkeskole- og ældreområdet, der er involverede i arbejdet med velfærdsafta-
lerne. Svar fra spørgeskemaundersøgelsen er afrapporteret i et tidligere VIVE -
notat (Hjelmar m.fl. 2022).
Spørgeskemaundersøgelsen er en baselinemåling. Spørgeskemaundersøgel-
sen vil blive gentaget i slutningen af forsøgsperioden (2024), og det vil da
være muligt at se, om vurderingen af kvalitet i indsatsen og vurderingen af de
elementer, der har en betydning for opnåelsen af kvalitet, har ændret sig i for-
søgsperioden.
Baselinespørgeskemaundersøgelsen blev gennemført under håndteringen af
covid-19-pandemien og de dertilhørende restriktioner. Dette har dog ikke haft
en markant betydning for oplevelsen af medarbejdernes og ledernes arbejds-
situation og dermed for deres besvarelse af spørgeskemaet (Hjelmar m.fl.
2022).
Resultaterne fra denne baselinemåling giver et øjebliksbillede af oplevelsen af
kvalitet og måder at løfte kvaliteten på inden for de forskellige velfærdsområ-
der, før arbejdet med velfærdsaftalerne blev igangsat. Ved udsendelsen af
spørgeskemaerne var de syv kommuner i forskellige grader begyndt at imple-
mentere ændringer i relation til arbejdet med velfærdsaftalerne. Eksempelvis
på skoleområdet hvor skoledagens længde og nye fag var iværksat ved skole-
årets start i august 2021, mens ældreområdet ikke havde påbegyndt borger-
nære ændringer i medarbejdernes arbejdsgange ved udsendelsen af spørge-
skemaet.
147
BUU, Alm.del - 2022-23 (2. samling) - Bilag 71: Orientering om midtvejsevaluering af velfærdsaftaler, fra børne- og undervisningsministeren
2674620_0148.png
Spørgeskemaundersøgelsen er som nævnt en baselinemåling foretaget i op-
starten af forsøgsperioden, hvori respondenterne blev stillet spørgsmål om ti-
den før arbejdet med velfærdsaftalerne. I spørgeskemaundersøgelsen er dette
forsøgt håndteret ved at bede respondenterne om at vurdere deres arbejdssi-
tuation ”som den er/har været før arbejdet med velfærdsaftalerne” ved hvert
spørgsmål. I det åbne spørgsmål i spørgeskemaet har respondenterne ikke
italesat dette som problematisk.
I bilagstabel B.0.1 ses respondentgrupperne på de tre områder:
Bilagstabel B.0.1
Respondentgrupper
Folkeskole
Lærere
Pædagoger (fx
skolepædagoger og
børnehaveklasse-
pædagoger)
Øvrigt pædagogisk
personale
Vejledere (faglige vej-
ledere, inklusions-
vejledere)
Skoleledere
Afdelingsledere/
viceskoleledere
Ældreområde
Social- og sundheds-
assistenter
Social- og sundhedshjælpere
Sygeplejersker
Terapeuter (fysioterapeuter
og ergoterapeuter)
Pædagoger og pædagogiske
assistenter
Andet (fx visitatorer, ernæ-
ringsassistenter, diætister)
Ledere af ældreenheder, fx
plejecentre, hjemmepleje og
træningsenhed
Dagtilbud
Medarbejdere
Pædagoger
Pædagogmedhjælpere
Dagplejere
Andet (pædagogiske
assistenter, faglige
koordinatorer, psyko-
motoriske terapeuter mv.)
Ledere
Dagtilbudsledere
Distriktsledere
Spørgeskemaundersøgelsen er udsendt til alle involverede medarbejdere i in-
stitutioner/tilbud og deres nærmeste ledere i de syv forsøgskommuner og er
dermed en totalundersøgelse. VIVE har fået adgang til respondenterne via li-
ster med kontaktoplysninger tilsendt fra de syv forsøgskommuner.
Baselinemålingens datagrundlag består af i alt 3.994 unikke besvarelser fra
(n=296) og medarbejdere (n=3698). Data er indsamlet i perioden fra start au-
gust til start oktober 2021. VIVE gennemførte på folkeskoleområdet – som en
del af den samlede undersøgelse – en kort tillægsundersøgelse blandt pæda-
gogisk personale på fritids- og folkeskoleområdet i perioden fra slut november
2021 til midt januar 2022. Tillægsundersøgelsen havde til formål yderligere at
afdække det pædagogiske personales oplevelse af arbejdet med velfærdsaf-
talerne.
Spørgeskemaerne på tværs af de tre områder vedrører primært spørgsmål om
oplevelsen af kvalitet samt oplevelsen af betydningen af faglig frihed og tillid,
borgeren i centrum, medarbejderinddragelse samt regler og dokumentation
148
BUU, Alm.del - 2022-23 (2. samling) - Bilag 71: Orientering om midtvejsevaluering af velfærdsaftaler, fra børne- og undervisningsministeren
2674620_0149.png
før arbejdet med velfærdsaftalerne begyndte. I spørgeskemaet indgik desu-
den nogle baggrundsspørgsmål om: køn og alder, nuværende stilling, faglig
baggrund, antal år som ansat og antal arbejdstimer om ugen. På folkeskole-
området indgik desuden spørgsmål om undervisningstrin og fagområde.
Der er en vis variation i formuleringen af spørgsmålene til medarbejdere og le-
dere. De fleste spørgsmål er stillet til både medarbejdere og ledere med områ-
despecifikke tilpasninger af sproget og spørgsmålenes indhold, mens nogle
spørgsmål kun er stillet til hhv. medarbejdere og ledere.
Besvarelsesprocenterne for ledere og medarbejdere på tværs af de tre områ-
der fremgår af B.0.2.
Bilagstabel B.0.2
Besvarelsesprocenter
Dagtilbudsområdet
Folkeskoleområdet
62,0
93,1
63,5
Ældreområdet
67,1
95,0
68,2
Medarbejdere
Ledere
I alt
65,3
97,5
68,5
Det fremgår i øvrigt, at besvarelsesprocenterne er relativt ensartede på tværs
af de syv kommuner (Hjelmar m.fl. 2022).
Databehandling og afrapportering
Spørgsmålene i spørgeskemaerne er skaleret fra værdierne 1-5, hvor en høj
værdi angiver, at respondenten er enig i udsagnet eller for enkelte spørgsmål
oplever udsagnet ”i høj grad”. Ved spørgsmålet ”Jeg har inden for det seneste
år overvejet at sige mit arbejde op” angiver en høj værdi således, at man har
overvejet at sige sit arbejde op. Ved spørgsmålet ”Hvilken betydning har co-
vid-19-pandemien haft for oplevelsen af din arbejdssituation det seneste ar-
bejdsår?” angiver en høj værdi, at covid-19-pandemien har haft en positiv be-
tydning, mens en lav værdi angiver en negativ betydning.
Antallet af besvarelser (n) varierer mellem spørgsmålene. Denne variation
skyldes, at nogle respondenter er faldet fra undervejs i deres besvarelse, og
at ’ved ikke’-besvarelser for de enkelte spørgsmål er frasorteret i den efterføl-
gende databehandling. Figurerne viser alene dem, der har svaret andet end
’ved ikke’. I noterne til figurerne er det kun angivet, at resultaterne er statistisk
signifikante på 5 pct. niveau, hvis dette er tilfældet.
149
BUU, Alm.del - 2022-23 (2. samling) - Bilag 71: Orientering om midtvejsevaluering af velfærdsaftaler, fra børne- og undervisningsministeren
Åbne svar
Spørgeskemaundersøglen havde desuden to spørgsmål med åbne svarkate-
gorier. De to spørgsmål omhandlede respondentens oplevelse af 1) opgaver,
der ikke er meningsfyldte og ikke understøtter arbejdet med at levere kvalitet,
og 2) de vigtigste områder at arbejde med for at skabe øget kvalitet. 45 % af
de respondenter, der har besvaret spørgeskemaet, har også afgivet mindst ét
svar til en af de to spørgsmål.
Svarene på disse spørgsmål er kodet i Nvivo i tematiske koder og kategorise-
ret under de hovedelementer, der indgår i velfærdsaftalerne (faglig frihed og
tillid, medarbejderinddragelse og nærhed til borgeren), regler og dokumenta-
tion, samt en ’andet’-kategori. ’Andet’-kategorien indeholder svar fra medar-
bejdere, der har anvendt feltet til at angive deres holdning til arbejdet med
velfærdsaftalerne eller anvendt feltet til at beskrive praktiske opgaver, der fyl-
der i deres daglige arbejde.
De åbne svar kan anvendes i slutevalueringen til sammenligning af, hvad med-
arbejdere og nærmeste ledere fremhæver i hhv. starten og slutningen af for-
søget.
B. Skriftligt dokumentationsmateriale
VIVE har løbende modtaget skriftlig dokumentationsmateriale fra både forvalt-
ningerne og de enkelte dagtilbud, skoler og ældreenheder. Det drejer sig bl.a.
om notater fra møder med forældre i forbindelse med arbejdet med velfærds-
aftalerne, interne evalueringer og skemaer til specifikke forsøgsaktiviteter.
Såfremt VIVE har fået tilladelse, er dokumentationsmaterialet anvendt som en-
ten kilder i midtvejsevalueringen eller som illustrative eksempler på arbejdet
med velfærdsaftalerne.
Indsamling af data om forsøgsaktiviteter
I perioden ultimo 2021 til primo 2022 har ledelsen eller andre nøglepersoner på
de enkelte daginstitutioner/skole/enheder inden for ældreområdet beskrevet
de på tidspunktet igangsatte og planlagte forsøgsaktiviteter. Der kan således
være kommet yderligere forsøgsaktiviteter til siden opgørelsestidspunktet, li-
gesom det står de involverede frit for løbende at justere på forsøgsaktivite-
terne. På ældreområdet er opgørelsen opdateret pr. 1. august 2022. Disse ak-
tivitetsbeskrivelser har VIVE efterfølgende systematiseret i en database. På
dagtilbudsområdet har kommunerne i februar 2023 haft mulighed for at opda-
tere beskrivelsen af, i hvilket omfang igangsatte forsøgsaktiviteter har fordret
frisættelse fra statslige regler.
150
BUU, Alm.del - 2022-23 (2. samling) - Bilag 71: Orientering om midtvejsevaluering af velfærdsaftaler, fra børne- og undervisningsministeren
Indsamlingsmetoden varierer på tværs af kommuner. Nogle kommuner har
selv været ansvarlige for indsamlingen, mens VIVE har været ansvarlig i andre
kommuner. Variationen skyldes en opmærksomhed på at pålægge de delta-
gende institutioner mindst muligt dokumentationsarbejde.
Endvidere dækker opgørelsen af forsøgsaktiviteterne over noget forskelligt på
de tre velfærdsområder, hvilket har betydning for muligheden for at sammen-
ligne på tværs af områder. Hvor opgørelserne på hhv. folkeskole- og ældre-
området er tænkt som en udtømmende opgørelse af igangsatte forsøgsaktivi-
teter, så er opgørelsen på dagtilbudsområdet tænkt som eksempler på igang-
satte forsøgsaktiviteter fra de enkelte institutioner, og således ikke udtøm-
mende. Dermed er det ikke på baggrund af eksisterende data muligt at opgøre
antallet af planlagte og igangsatte forsøgsaktiviteter på dagtilbudsområdet.
Helsingør Kommune har taget et strategisk valg og ikke haft fokus på en præ-
cis kommunal registrering af lokalt igangsatte forsøgsaktiviteter i deres fri-
hedsforsøg, og hvorvidt hvert enkelt forsøg har krævet fritagelse fra statslige
og kommunale regler.
Opgørelse af antal forsøgsaktiviteter
I indberetningen af forsøgsaktiviteter er der lidt variation i, hvad de enkelte in-
stitutioner har opgjort som én forsøgsaktivitet. Nogle har opgjort hver enkelt
forsøgsaktivitet som en forsøgsaktivitet for sig, eksempelvis kortere skole-
dage og tolærerordning. Mens andre har puljet en række aktiviteter som én
samlet forsøgsaktivitet, enten fordi formål og fokus i forsøgsaktiviteterne er
det samme, eller fordi de organisatorisk er med til at muliggøre hinanden. I op-
gørelsen af antallet af forsøgsaktiviteter er der taget udgangspunkt i, hvad in-
stitutionerne selv har defineret som én forsøgsaktivitet. Dermed kan samme
forsøgsaktivitet rumme både delaktiviteter, der kræver fritagelse fra national
lovgivning og andre delaktiviteter, der ikke gør. Forsøgsaktiviteterne optræder
i opgørelsen over forsøgsaktiviteter, der har krævet fritagelse fra l ovgivning,
hvis blot dele af forsøgsaktiviteten har krævet fritagelse herfra.
Opgørelsen af hvor mange forsøgsaktiviteter, der har krævet fritagelse fra na-
tional lovgivning, er sket ved en konkret gennemgang og vurdering af hver en-
kelt forsøgsaktivitets indhold. Denne opgørelse er kvalitetssikret ad flere om-
gange. I første omgang har de lokale institutioner haft mulighed for at angive,
hvorvidt den konkrete forsøgsaktivitet har krævet fritagelse fra national lov-
givning. Dernæst har VIVE gennemgået hver enkelt forsøgsaktivitets indhold
med henblik på at validere oplysningerne. Til sidst er oversigterne sendt ud til
kommunerne til kommentering.
151
BUU, Alm.del - 2022-23 (2. samling) - Bilag 71: Orientering om midtvejsevaluering af velfærdsaftaler, fra børne- og undervisningsministeren
2674620_0152.png
Begrænset mulighed for sammenligning på tværs af velfærdsområder
Det er med udgangspunkt i det eksisterende datagrundlag ikke muligt direkte
at sammenligne eller samlet opgøre antal forsøgsaktiviteter på tværs af de tre
velfærdsområder. Der er to årsager hertil:
Opgørelserne på folkeskole- og ældreområdet er tiltænkt som en udtøm-
mende opgørelse af planlagte og igangsatte forsøgsaktiviteter, mens op-
gørelsen på dagtilbudsområdet er eksempler på igangsatte forsøgsaktivi-
teter fra de enkelte institutioner.
En række kontekstfaktorer kan have betydning for antallet af forsøgsaktivi-
teter på de tre områder, folkeskole-, dagtilbuds- og ældreområdet, og van-
skeliggøre en sammenligning. Eksempelvis er der organisatoriske forskelle
mellem daginstitutioner og skoler, der gør, at én skole naturligt vil have flere
og mere forskelligartede aktiviteter end en enkelt daginstitution, idet der i
daginstitutioner er en aldersmæssig ensartet børnegruppe og en begrænset
personalegruppe, mens skoler har en større elevgruppe med større alders-
spredning og en større og mere forskelligartet lærergruppe.
Kommuneafhængige forskelle
Ved sammenligning af antal igangsatte forsøgsaktiviteter på tværs af kommu-
ner inden for samme velfærdsområde er det vigtigt at være opmærksom på
forskelle i kommunestørrelse. Dette kan have betydning for antallet af igang-
satte forsøgshandlinger i kommunen.
C. Kvalitative interviews
VIVE har i for- og sensommeren 2022 udført endags casebesøg
25
i hver af de
syv kommuner. Hvert casebesøg har indeholdt to lokale besøg – i to dagtilbud,
to folkeskoler eller to ældreenheder – og et besøg i den kommunale forvalt-
ning. Under besøgene blev der gennemført kvalitative interviews med ledelsen
og medarbejdere fra de udvalgte institutioner, folkeskoler og ældreenheder
samt interviews med relevante ledere og medarbejdere på forvaltningsniveau.
Efterfølgende er der foretaget individuelle interviews med elever, forældre og
borgere i kommunerne.
I alt er der foretaget 37 interviews med i alt 40 lokale medarbejdere og 25 lo-
kale ledere samt 20 repræsentanter fra forvaltningen. Derudover er der fore-
taget interview med 12 borgere/elever. Interviewene med medarbejdere og
størstedelen af interviewene med forvaltningsrepræsentanter er foregået som
gruppeinterview med to eller flere deltagere, mens ledelsesinterviewene har
været med en eller flere repræsentanter fra de lokale ledelser. Interviewene
25
I Holbæk Kommune fordelt over to dage.
152
BUU, Alm.del - 2022-23 (2. samling) - Bilag 71: Orientering om midtvejsevaluering af velfærdsaftaler, fra børne- og undervisningsministeren
2674620_0153.png
på hvert område kan ses i bilagstabel B.0.3, bilagstabel B.0.4 og bilagstabel
B.0.5.
På dagtilbudsområdet er der foretaget 12 interviews med medarbejdere og le-
dere, jf. bilagstabel B.0.3. Derudover er der gennemført 4 borgerinterviews
med repræsentanter fra dagtilbudsbestyrelserne på institutionerne.
Bilagstabel B.0.3
Dagtilbud
Kommune 1
Interviews på dagtilbudsområdet
Kommune 2
Institution 1: Dagtilbudsleder
Institution 1: To dagplejere
Institution 1: En repræsentant fra forældrebestyrelsen
Institution 2: To repræsentanter fra dagtilbudsledelsen
Institution 2: To pædagoger
Institution 2: En repræsentant fra forældrebestyrelsen
Forvaltning 1: To medarbejdere fra forvaltningsledelsen
Forvaltning 2: En repræsentant fra forvaltningsledelsen
Institution 1: Dagtilbudsleder
Institution 1: Fire pædagoger
Institution 1: En repræsentant fra forældrebestyrelsen
Institution 2: Dagtilbudsleder
Institution 2: To pædagoger og en souschef
Institution 2: En repræsentant fra forældrebestyrelsen
Forvaltning 1: En medarbejder fra forvaltningen
Forvaltning 2 : To repræsentanter fra forvaltningsledelsen
På folkeskoleområdet er der foretaget 10 interviews med medarbejdere og le-
dere, jf. bilagstabel B.0.4. Derudover er der gennemført 3 interviews med hhv.
repræsentanter fra skolebestyrelserne og en elev.
Bilagstabel B.0.4
Folkeskole
Kommune 1
Interviews på folkeskoleområdet
Kommune 2
Skole 1: Repræsentant(er) fra skoleledelsen
Skole 1: Tre lærere og to pædagoger
Skole 1: Repræsentant fra skolebestyrelsen
Skole 1: Repræsentant(er) fra skoleledelsen
Skole 1: En pædagog (SFO) og to lærere
Skole 2: Repræsentant(er) fra skoleledelsen
Skole 2: Tre lærere
Skole 2: Repræsentant fra skolebestyrelsen
Forvaltning: Repræsentant(er) fra forvaltningsle-
delsen, samt forvaltningsmedarbejder
Skole 2: Repræsentant(er) fra skoleledelsen
Skole 2: Tre lærere og to pædagoger
Skole 2: Elev
Forvaltning: Repræsentant(er) fra forvaltningsle-
delsen, samt forvaltningsmedarbejder
153
BUU, Alm.del - 2022-23 (2. samling) - Bilag 71: Orientering om midtvejsevaluering af velfærdsaftaler, fra børne- og undervisningsministeren
2674620_0154.png
På ældreområdet er der foretaget 15 interviews med medarbejdere og ledere,
jf. bilagstabel B.0.5. Derudover er der gennemført 5 interviews med borgere,
der har modtaget en forsøgsaktivitet, samt repræsentanter fra de lokale æld-
reråd.
Bilagstabel B.0.5
Ældreområdet
Kommune 1
Case 1: Tre ledere
Interviews på ældreområdet
Kommune 2
Case 1: Leder
Case 1: To medarbejdere
Case 2: Leder
Case 2: En medarbejder
Forvaltning: Repræsentanter fra
forvaltningsledelsen
Case 2: En borger
Kommune 3
Case 1: Leder
Case 1: To medarbejdere
Case 2: Leder
Case 2: To medarbejdere
Forvaltning: Repræsentanter fra
forvaltningsledelsen
To repræsentanter fra ældreråd
Case 1: To medarbejdere
Case 1: En borger
Case 2: Fire medarbejdere
Forvaltning: Repræsentanter fra
forvaltningsledelsen
Repræsentant fra ældreråd
Kvalitative interviews er velegnede til at belyse forskellige perspektiver, me-
ninger og fortolkninger om et givent emne (Järvinen & Mik-Meyer 2017). Om-
drejningspunktet for de kvalitative interviews var de forskellige aktørers fore-
løbige erfaringer fra arbejdet med velfærdsaftalerne ved interviewtidspunktet.
De kvalitative interviews har omhandlet følgende temaer:
Udgangspunktet for institutionen før velfærdsaftalen
Igangsatte aktiviteter – indhold, mål, forventninger
Betydning af regelfritagelser og øvrige elementer
Evt. ændret tilgang til styring og ledelse
Øvrige relevante forhold, fx opfølgning på aktiviteter
Interviewene er foretaget med semistrukturerede interviewguides med generi-
ske spørgsmål tilrettet hvert enkelt velfærdsområde. Interviewene har været
af 60-75 minutters varighed og er foregået på den enkelte institution eller på
rådhuset. De efterfølgende enkeltmandsinterviews med borgere har varet 15-
30 minutter og er udført telefonisk. Temaerne har her været oplevelsen af ind-
dragelse i arbejdet med velfærdsaftalerne, oplevet indflydelse, forandringer
og udfordringer samt gevinster ved at være med i forsøget.
Samtlige informanter er blevet informeret om datasikkerhed og GDPR forud for
interviewet.
154
BUU, Alm.del - 2022-23 (2. samling) - Bilag 71: Orientering om midtvejsevaluering af velfærdsaftaler, fra børne- og undervisningsministeren
Bearbejdning af data
De kvalitative data indgår i besvarelsen af midtvejsevalueringens undersøgel-
sesspørgsmål struktureret efter den overordnede forandringsteori (se afsnit
1.2).
Alle interviews er skrevet ud i udførlige referater og gemt på VIVEs sikrede
drev. Passager i interviewene er bearbejdet i koder omhandlende de tre typer
af procesmekanismer, regler og dokumentation samt en øvrig kategori:
6.
7.
8.
9.
Faglig frihed og tillid
Medarbejderinddragelse
Borgerinddragelse og nærhed
Regler og dokumentation
10. Andet
Det kodede materiale er efterfølgende kondenseret til analytiske pointer. De
analytiske pointer indgår i analyserne i samspil med fund fra de øvrige indsam-
lede data for at sikre undersøgelsens validitet. Ligeledes er undersøgelsens
validitet søgt sikret ved, at vi ved konkluderende pointer eller vurderende be-
mærkninger med afsæt i det kvalitative materiale trækker på flere forskellige
aktørers udsagn – ledere, medarbejdere og borgeres udsagn. Steds- og per-
sonhenførbare oplysninger og citathenvisninger er derudover generelt søgt
anonymiseret.
Udvælgelse af cases
De besøgte cases er udvalgt ud fra en vurdering af det aktuelle potentiale for
at arbejde med velfærdsaftalerne. Udvælgelsen er sket på baggrund af de
samlede aktivitetsbeskrivelser, hvor de enkelte cases skulle opfylde flere prin-
cipper. Udvælgelsesprincipperne var:
1.
2.
3.
4.
5.
6.
Aktiviteten vurderes aktuelt som lovende.
Frisættelse fra lovgivning/kommunale regler er nødvendig.
Øget tillid og et større fagligt råderum er et centralt element i aktivi-
teten.
Borgere/børn/forældre er blevet inddraget og hørt.
Inddragelse af medarbejdere og nærmeste leder er centralt for aktivi-
teten.
De udvalgte cases afspejler aktuelle velfærdsproblematikker.
155
BUU, Alm.del - 2022-23 (2. samling) - Bilag 71: Orientering om midtvejsevaluering af velfærdsaftaler, fra børne- og undervisningsministeren
2674620_0156.png
Udvælgelsen er sket i to trin. VIVE har først foretaget en foreløbig udvælgelse
af cases med afsæt i aktivitetsbeskrivelserne. Hernæst har kommunerne haft
mulighed for at kommentere, om der er særlige forhold, der har gjort en given
case uegnet til formålet (fx lederskifte og tidspres). Herefter har VIVE lavet
den endelige udvælgelse.
Følgende tabeller viser de udvalgte cases samt centrale udvælgelseskriterier .
Bilagstabel B.0.6
Dagtilbud
Udvalgte dagtilbudscases og centrale udvælgelseskriterier
Tema
Centrale
udvæl-
gelses-
kriterier
1, 2, 4,
5, 6
Kommune
Institution 1
Kommune 1
Tilpasning af skema til børnesamtaler. Udvikling af
den pædagogiske læreplan til brug for mere fokuse-
rede forældresamtaler. Forsøg på at reducere unødigt
bureaukrati.
Fast forberedelsestid og tilstedeværelse for pædago-
ger mellem kl. 9-15. Mere systematisk pædagogisk ar-
bejde med det enkelte barn.
Etablering af tværgående legestuer, hvor børn og
dagplejere kan samles omkring fælles aktiviteter. Fo-
kus på øget faglighed og kvalitet i dagplejen.
Ændring af åbningstid for at imødekomme forældres
behov. Børn kan møde tidligere og få en roligere start
på dagen. Bred service til forældre med forskellige
behov.
Institution 2
Kommune 1
1, 3, 5
Institution 1
Kommune 2
1, 2,
3, 5
1, 2,
4, 6
Institution 2
Kommune 2
Bilagstabel B.0.7
Skole
Kommune
Udvalgte folkeskolecases og centrale udvælgelseskriterier
Tema
Centrale
udvæl-
gelses-
kriterier
1, 2, 3,
5, 6
1, 2,
3, 5
1, 2,
5, 6
1, 2, 3,
4, 5, 6
Skole 1
Kommune 1
Forkortet skoledag. To voksne i flere timer, både lærere og
pædagoger. Bedre mulighed for, at det enkelte barn føler sig
forstået og kan fordybe sig fagligt.
Udvikling af nye fag. Eksempler er Viden og Fordybelse
(VIFO), Madkultur, Udeliv. Omlægning af timer til temauger. Et
bredere undervisningsudbud for eleverne.
Omlægning af elevplaner til læringssamtaler. Fokus fra kvali-
tetsrapport til dialog med skolebestyrelse. Forsøg på at redu-
cere unødigt bureaukrati.
Øget tværfaglighed og større samarbejde mellem lærere og
pædagoger. Forkortet skoledag og mere tid i SFO for børnene
betyder ændret skoledag og arbejdsvilkår.
Skole 2
Kommune 1
Skole 1
Kommune 2
Skole 2
Kommune 2
156
BUU, Alm.del - 2022-23 (2. samling) - Bilag 71: Orientering om midtvejsevaluering af velfærdsaftaler, fra børne- og undervisningsministeren
2674620_0157.png
Bilagstabel B.0.8
Case
Kommune
Udvalgte ældrecases og centrale udvælgelseskriterier
Tema
Centrale
udvæl-
gelses-
kriterier
2, 3, 6
Case 1
Kommune 1
Forebyggende hjemmebesøg til borgere, der i forvejen
alene er visiteret til praktisk hjælp. Formålet er at frigøre
ressourcer, ved at det er medarbejderne, der leverer prak-
tisk hjælp, som også skal observere og reagere på ændrin-
ger i borgerens funktionsniveau.
Tættere samarbejde omkring borgeren. Ugemøder er delt
op på teams, hvor terapeuter, diætister, sygeplejersker, vi-
sitatorer, medarbejdere, planlæggere og ledere deltager.
Reduktion af dokumentation i forbindelse med medicinfor-
brug, opstilling af mål for borgere, brug af omsorgssystem
mv. Forsøg på at reducere unødigt bureaukrati.
Forsøg med indsatsen ”Fremtidens Ældreliv”. Formålet er at
afsætte mere tid til de borgernære indsatser, der falder
uden for eksisterende indsatser. Det kan være ledsagelse,
aktiviteter med borgeren, pårørendesamarbejde mv.
Forebyggende hjemmebesøg efter behov. Fokus på at øge
medarbejderes faglige råderum/skøn frem for lovbestemte
regler for, hvornår forebyggende hjemmebesøg skal foreta-
ges.
Mere nærvær i opgaveløsningen – reduktion i antallet af te-
lefoniske opkald. Forsøg på at reducere unødige forstyrrel-
ser og bureaukrati til gavn for borgeren.
Case 2
Kommune 1
1, 3, 5, 6
Case 1
Kommune 2
1, 2, 3, 5, 6
Case 2
Kommune 2
1, 3, 4, 5, 6
Case 1
Kommune 3
1, 2, 3 ,5, 6
Case 2
Kommune 3
1, 2, 4, 5, 6
157
BUU, Alm.del - 2022-23 (2. samling) - Bilag 71: Orientering om midtvejsevaluering af velfærdsaftaler, fra børne- og undervisningsministeren
2674620_0158.png