Tilsynet i henhold til grundlovens § 71 2022-23 (2. samling)
§71 Alm.del Bilag 17
Offentligt
2671636_0001.png
§71, Alm.del - 2022-23 (2. samling) - Bilag 17: Orientering om Nationale anbefalinger for donation efter cirkulatorisk død (DCD) efter afsluttet offentlig høring, fra indenrigs- og sundhedsministeren
2671636_0002.png
Nationale anbefalinger for donation efter cirkulatorisk død (DCD)
Side 1/54
Nationale anbefalinger for donation efter cirkulatorisk død (DCD)
© Sundhedsstyrelsen, 2023.
Publikationen kan frit refereres
med tydelig kildeangivelse.
Sundhedsstyrelsen
Islands Brygge 67
2300 København S
www.sst.dk
Elektronisk ISBN:
978-87-7014-515-2
Sprog:
Dansk
Version:
1
Versionsdato:
19.01.23
Format:
pdf
Udgivet af Sundhedsstyrelsen,
Januar 2023
§71, Alm.del - 2022-23 (2. samling) - Bilag 17: Orientering om Nationale anbefalinger for donation efter cirkulatorisk død (DCD) efter afsluttet offentlig høring, fra indenrigs- og sundhedsministeren
Nationale anbefalinger for donation efter cirkulatorisk død (DCD)
Side 2/54
Indholdsfortegnelse
1. Introduktion ................................................................................................................................................ 3
2. Baggrund ..................................................................................................................................................... 6
2.1 Faglig udvikling ................................................................................................................................................................... 6
2.2 Forskellige former for DCD ........................................................................................................................................7
2.3 Potentielle donorer til DCD ....................................................................................................................................... 8
2.4 Internationale erfaringer med DCD.................................................................................................................... 8
3. Gældende regler ................................................................................................................................... 11
3.1 Konstatering af død ........................................................................................................................................................ 11
3.2 Samtykke til organdonation .................................................................................................................................... 11
4. Donation efter cirkulatorisk død ................................................................................................... 13
4.1 Forudsætninger for donation ................................................................................................................................ 13
4.2 Ophør af livsforlængende behandling .......................................................................................................... 16
4.3 Tilrettelæggelse af den sidste tid ..................................................................................................................... 16
4.4 Ophør af livsforlængende behandling.......................................................................................................... 18
4.5 Forudsætninger for konstatering af dødens indtræden ................................................................ 19
4.6 Konstatering af død ved DCD ............................................................................................................................. 20
4.7 Kliniske procedurer ved DCD ............................................................................................................................... 21
4.8 Pårørendeomsorg og afskedsforløb .............................................................................................................. 23
4.9 Potentialet ved udvidet brug af DCD ............................................................................................................. 24
4.10 Organernes antal og kvalitet ved DCD ...................................................................................................... 27
5. Etiske opmærksomhedspunkter ...................................................................................................29
5.1 Ophør af behandling og brug af lindrende medicin...........................................................................29
5.2 Kriterier for konstatering af dødens indtræden .................................................................................... 30
5.3 ’No-touch’-perioden
..................................................................................................................................................... 31
5.4 Adskillelse mellem behandling og transplantation ........................................................................... 32
5.5 Etiske overvejelser ved de kliniske procedurer .................................................................................... 33
5.6 Pårørendeomsorg ..........................................................................................................................................................34
5.7 Oplysning og informeret samtykke .................................................................................................................34
6. Implementering ..................................................................................................................................... 37
6.1 Lokal organisering .......................................................................................................................................................... 37
6.2 Rapportering af DCD-forløb ................................................................................................................................. 38
6.3 Evaluering af DCD ......................................................................................................................................................... 39
7. Arbejdet med anbefalingerne ........................................................................................................40
7.1 Arbejdsgruppe .................................................................................................................................................................. 40
7.2 Høring og peer review ................................................................................................................................................ 41
8. Referencer ................................................................................................................................................ 42
9. Bilag - Patientcases .............................................................................................................................48
§71, Alm.del - 2022-23 (2. samling) - Bilag 17: Orientering om Nationale anbefalinger for donation efter cirkulatorisk død (DCD) efter afsluttet offentlig høring, fra indenrigs- og sundhedsministeren
Nationale anbefalinger for donation efter cirkulatorisk død (DCD)
Side 3/54
1. Introduktion
Transplantation af større organer har været en mulighed i Danmark siden 1964, hvor den
første vellykkede nyretransplantation blev gennemført på Århus Kommunehospital. Frem til
1990 blev der i Danmark kun transplanteret nyrer, bugspytkirtel og hornhinder fra afdøde
donorer, da øvrige organer, som for eksempel hjertet, ikke kunne sikres tilstrækkelig tilførsel
af ilt under forløbet fra konstatering af død til udtagelse af organer. Efter de dengang
gældende regler var der alene tale om donorer, som blev konstateret døde efter uopretteligt
ophør af åndedræt og hjertevirksomhed,
populært kaldet ’hjertedød’.
Med indførelsen i 1990 af yderligere et dødskriterium - om uopretteligt ophør af al
hjernefunktion, såkaldt ’hjernedød’
- blev det muligt at transplantere flere organer, herunder
også hjerte, lunge og lever. Dette skyldtes, at cirkulation og dermed ilttilførslen til
donororganer kunne opretholdes hos den afdøde gennem behandling med respirator og
kredsløbsunderstøttende medicin, frem til udtagelse af organerne. Den første danske
hjertetransplantation blev foretaget i oktober 1990 på Rigshospitalet. Siden da har
transplantation af større organer fra afdøde udelukkende fundet sted, når en donor er
konstateret hjernedød.
Donation af hornhinder
efter ’hjertedød’ er fortsat i Danmark siden 1990, da
hornhinder ikke på
samme måde er afhængig af ilttilførslen, og derfor kan udtages til donation længe efter
dødens indtræden. Derudover foretages også donation af nyrer eller en del af leveren fra
levende donorer.
Den faglige udvikling på området betyder, at der i dag er bedre muligheder for at anvende
større organer fra donorer, som ikke kan konstateres hjernedøde, men hvor døden
konstateres efter det oprindelige dødskriterium med uopretteligt ophør af åndedræt og
hjertevirksomhed,
det såkaldte ’hjertedødskriterium’.
Fremadrettet vil vi dog undlade at anvende betegnelserne ’hjertedød’ og ’hjertedødskriterium’
til at betegne død, der konstateres ved uopretteligt ophør af åndedræt og hjertevirksomhed,
da det er misvisende, fordi døden indtræder ved ophør af blodcirkulationen, og ikke fordi
hjertet dør. Tidligere har betegnelsen
nonheart-beating donor
også været anvendt, men er
heller ikke præcis.
Det er derfor mere præcist at tale om ’kredsløbsdød’ eller ’cirkulatorisk død’, hvorfor vi
fremadrettet ved donation af større organer fra personer, der er konstateret døde efter
uopretteligt ophør af åndedræt og hjertevirksomhed, vil anvende betegnelsen
donation efter
cirkulatorisk død
(DCD). Tilsvarende kan den internationalt accepterede betegnelse
donation
after brain death
(DBD) anvendes til at betegne donation efter død konstateret ved
uopretteligt ophør af al hjernefunktion.
§71, Alm.del - 2022-23 (2. samling) - Bilag 17: Orientering om Nationale anbefalinger for donation efter cirkulatorisk død (DCD) efter afsluttet offentlig høring, fra indenrigs- og sundhedsministeren
Nationale anbefalinger for donation efter cirkulatorisk død (DCD)
Side 4/54
Ved udvidet anvendelse af DCD, til at omfatte donation af større indre organer som nyrer,
lunger med videre, er der således ikke tale om, at der indføres et nyt dødskriterium eller nye
grundlæggende principper for donation. Men der sker en betydelig ændring af den
sammenhæng, hvori kriteriet for cirkulatorisk død anvendes med henblik på donation. Det
gælder særligt i forhold til procedurer for konstatering af død efter kontrolleret kredsløbsstop
og for de organbevarende kliniske procedurer.
Personer, der efter deres død kan give organer ved DCD i Danmark, vil i starten udelukkende
være patienter med svære og dødelige skader i hjernen, ligesom ved DBD. Potentielle DCD-
donorer er således ikke en helt ny patientgruppe. I udlandet har man også erfaring med at
inkludere andre patienter med svære og dødelige tilstande, hvor behandling er udsigtsløs, og
den livsforlængende behandling derfor stoppes. De udenlandske erfaringer bør følges med
henblik på, om vi i Danmark på sigt skal inkludere flere patientgrupper som potentielle DCD-
donorer.
Den væsentligste grund til at udvide anvendelsen af DCD i Danmark er, at flere får mulighed
for at donere deres organer, og at antallet af organer tilgængelige til transplantation dermed
kan øges i en situation med fortsat mangel på organer til transplantation.
Sundhedsstyrelsen har sammen med de faglige miljøer løbende fulgt den faglige udvikling
på området for at vurdere muligheder og potentialer for en udvidet brug af DCD i Danmark. I
den nationale handlingsplan for organdonation fra 2014 var der enighed om, at der på
daværende tidspunkt ikke var potentiale i udvidelsen af DCD.
På baggrund af den fortsatte faglige udvikling på området har stadig flere lande dog udvidet
anvendelsen af DCD. Derfor nedsatte Dansk Center for Organdonation i 2017 en
arbejdsgruppe med deltagelse af fagfolk fra donations- og transplantationsafdelinger, som
udarbejdede en rapport
(10)
med anbefaling om, at DCD skulle være et tilbud og et supplement
til transplantation af organer fra hjernedøde.
Efter Sundhedsstyrelsens vurdering af rapporten og indstilling til Sundhedsministeriet blev
der den 30. april 2019 indgået en bred politisk aftale om styrkelse af transplantationsområdet i
Danmark, med fokus på bl.a. potentialet i udvidelse af DCD
(1)
. Sundhedsstyrelsens
anbefalinger for en udvidet anvendelse af DCD i Danmark hviler således på et solidt fagligt
grundlag samt både et politisk og fagligt ønske om at styrke transplantationsområdet.
Denne rapport beskriver Sundhedsstyrelsens faglige anbefalinger for, hvordan brugen af DCD
kan udvides i Danmark til også at omfatte de indre organer og ikke kun hornhinder, og
dermed udvide potentialet for donation ud over de rammer der for nuværende er i forhold til
donation efter hjernedød. I dag findes der allerede procedurer for donation af hornhinder efter
uopretteligt ophør af åndedræt og hjertevirksomhed. Hornhinder vil ikke blive berørt
yderligere i denne rapport.
Formålet med rapporten er at sikre en national ramme for udvidelse af DCD i Danmark med
understøttelse af høj kvalitet og ensartede procedurer på tværs af landet. Rapporten
§71, Alm.del - 2022-23 (2. samling) - Bilag 17: Orientering om Nationale anbefalinger for donation efter cirkulatorisk død (DCD) efter afsluttet offentlig høring, fra indenrigs- og sundhedsministeren
Nationale anbefalinger for donation efter cirkulatorisk død (DCD)
Side 5/54
henvender sig primært til sundhedspersonale på sygehusene, som arbejder med
organdonation og transplantation.
I forlængelse af anbefalingerne vil den Nationale Guideline for Organdonation
(2)
blive
revideret. Guidelinen er et praktisk hjælpeværktøj til sundhedspersonalet i forbindelse med
organdonationsforløb. Anbefalingerne skal også suppleres af faglige vejledninger om blandt
andet de kirurgiske procedurer samt lokale instrukser med beskrivelse af praktiske forhold på
de hospitaler, der skal implementere den udvidede anvendelse af DCD.
Anbefalingerne er udarbejdet af Sundhedsstyrelsen med rådgivning fra en faglig
arbejdsgruppe (se afsnit 7.1) og fra Dansk Center for Organdonation. Anbefalingerne har været
i en bred offentlig høring i efteråret 2022, og bidrag herfra er indarbejdet hvor relevant.
Udarbejdelsen af anbefalingerne har været forsinket pga. opgaver i forbindelse med
håndtering af covid-19.
§71, Alm.del - 2022-23 (2. samling) - Bilag 17: Orientering om Nationale anbefalinger for donation efter cirkulatorisk død (DCD) efter afsluttet offentlig høring, fra indenrigs- og sundhedsministeren
Nationale anbefalinger for donation efter cirkulatorisk død (DCD)
Side 6/54
2. Baggrund
I Danmark og i resten af verden overstiger behovet for organer til transplantation til stadighed
antallet af organer, som er til rådighed fra både afdøde og levende donorer. Igennem de
seneste 10-15 år har der i Danmark kontinuerligt været 400-500 patienter aktivt på venteliste
til transplantation. Langt de fleste, som er på venteliste til transplantation, er patienter med
kronisk nyresvigt.
I forlængelse af den nationale handlingsplan
(3)
har der været et vedvarende fokus på
initiativer, som kan medvirke til at øge antallet af transplantationer og nedbringe antallet af
patienter på venteliste til et nyt organ. Dansk Center for Organdonation varetager i
samarbejde med landets hospitaler og Sundhedsstyrelsen en vedvarende indsats for at sikre
en optimal anvendelse af det nuværende potentiale blandt hjernedøde donorer. Selvom der
er udsving fra år til år, har indsatsen øget antallet af afdøde donorer fra 65 i 2008 til
henholdsvis 124 i 2020, 105 i 2021 og 84 i 2022. Indsatsen har således bidraget til, at stadig flere
organer er tilgængelige til transplantation, og i 2022 blev 338 patienter transplanteret i
Danmark med organer fra både danske og udenlandske donorer.
For at øge antallet af nyrer til transplantation er der desuden iværksat indsatser for at forbedre
mulighederne for donation af nyrer fra levende donorer. Der er etableret et udvidet program
for udveksling af donornyrer inden for det eksisterende nordiske samarbejde, det såkaldte
ScandiaTransplant kidney Exchange Program
(STEP)
(4)
samt oprettet en national
vurderingsenhed
Dansk Center for Anonym Levende Nyredonation
for at fremme brugen af
anonym nyredonation fra levende donorer
(5)
. I perioden 2019-2022 modtog 17 danskere en
nyre igennem STEP, og ved udgangen af 2021 havde
Dansk Center for Anonym Levende
Nyredonation
haft ni henvendelser, og én donation var blevet foretaget.
Siden 2020 har det desuden igen været muligt i Danmark for forældre til leversyge børn at
donere en del af deres lever til barnet
(6)
. Således var der i 2022 78 patienter som fik en nyre fra
en levende donor, og i 2021 en enkelt som fik en leverdel fra en levende donor.
DCD er således ét blandt flere initiativer, der skal medvirke til at øge donorpotentialet i
Danmark, så der bliver flere organer til transplantation, og så flere uhelbredeligt syge på
venteliste får mulighed for at overleve med et nyt organ.
2.1 Faglig udvikling
I arbejdet med den nationale handlingsplan fra 2014 var der bred enighed om, at der på
daværende tidspunkt ikke var potentiale i udvidelse af DCD. Siden har de faglige muligheder
på området dog udviklet sig betydeligt, så stadigt flere organer fra afdøde i dag kan anvendes
til transplantation med gode resultater. Kvaliteten af de transplanterede organer efter DCD er
stort set på niveau med kvaliteten af organer transplanteret efter DBD.
§71, Alm.del - 2022-23 (2. samling) - Bilag 17: Orientering om Nationale anbefalinger for donation efter cirkulatorisk død (DCD) efter afsluttet offentlig høring, fra indenrigs- og sundhedsministeren
Nationale anbefalinger for donation efter cirkulatorisk død (DCD)
Side 7/54
Således er det nu muligt at optimere udtagne organer i såkaldte perfusionsmaskiner, inden
de bliver transplanteret. Der er desuden sket en generel udvikling på organdonationsområdet.
En lever udtaget fra en afdød donor kan splittes i to dele, så to patienter får gavn af én
donorlever, og de tekniske muligheder for levende organdonation er generelt blevet
væsentligt styrket med brug af skånsom kirurgi med videre. Endelig har ny lovgivning fra juli
2019 åbnet mulighed for, at der i forbindelse med organdonation kan udføres forskning, som
kan forbedre transplantationsresultaterne.
2.2 Forskellige former for DCD
Siden 1995 har der internationalt været anvendt en opdeling af DCD i forskellige kategorier,
den såkaldte Maastricht-klassifikation
(7)
, som er betinget af, hvor i et forløb donor dør.
Den faglige udvikling på området, med øget anvendelse af DCD i en række lande, har
medført en løbende revidering af klassifikationen, senest i 2013
(8)
, som omfatter følgende fire
kategorier: I/ dødfundet, II/ overværet hjertestop, III/ ophør af livsunderstøttende behandling,
og IV/ hjertestop hos hjernedød.
Ud over klassifikation efter hvor i forløbet donor er død, arbejdes der også med en opdeling af
DCD i to hovedtyper:
ukontrolleret DCD, som omfatter I/, II/ og dele af IV/
kontrolleret DCD, som omfatter III/ og dele af IV/
Ved kontrolleret DCD gennemføres organdonation, efter man afslutter livsforlængende
behandling hos en patient, hvor al videre behandling er udsigtsløs, og hvor patienten dør af
hjerte- og respirationsstop. Der er således tale om Maastricht-klassifikation III
(8)
.
Ved ukontrolleret DCD gennemføres organdonation fra patienter, hvor hjerte- og
respirationsstop optræder uventet. I denne gruppe indgår både patienter som indbringes til
hospital med hjerte- og respirationsstop, samt patienter, hvor hjerte- og respirationsstop
optræder uventet under indlæggelse på hospital. Her er der tale om Maastricht-klassifikation I
& II
(8)
.
De danske anbefalinger tager alene sigte på udvidet brug af DCD i en situation, hvor det
lægefagligt vurderes, at videre behandling er udsigtsløs, og det er besluttet at afslutte
livsforlængende behandling, som det også er praksis ved donation efter hjernedød. De
nationale anbefalinger handler derfor om kontrolleret DCD jævnfør ovenstående
klassifikation.
§71, Alm.del - 2022-23 (2. samling) - Bilag 17: Orientering om Nationale anbefalinger for donation efter cirkulatorisk død (DCD) efter afsluttet offentlig høring, fra indenrigs- og sundhedsministeren
Nationale anbefalinger for donation efter cirkulatorisk død (DCD)
Side 8/54
2.3 Potentielle donorer til DCD
I dag vil der være patienter med svære og dødelige skader i hjernen, som enten selv eller
gennem deres pårørende har udtrykt ønske om at donere organer efter deres død, men som
ikke får mulighed for det efter den gældende praksis, fordi der
trods omfattende
hjerneskade
fortsat kan være en beskeden blodtilførsel til hjernen som gør, at døden ikke
kan konstateres efter hjernedødskriteriet. Efter den aktuelle praksis i Danmark vil disse
patienter derfor ikke blive donorer, da de vil få afsluttet den livsforlængende behandling ved
frakobling fra respiratoren, hvorefter døden konstateres efter kriterierne for cirkulatorisk død,
altså ved ophør af åndedræt og hjertevirksomhed.
Ved udvidet brug af DCD i Danmark (kontrolleret DCD dvs. Maastricht-klassifikation III) vil der
således være tale om patienter med omfattende hjerneskader efter for eksempel
hjerneblødninger, blodprop i blodkar til hjernen, iltmangel efter hjertestop, kvælning eller
drukning samt skader efter trafikulykker med videre, som er uafvendeligt døende. Når den
livsforlængende behandling afsluttes hos disse patienter, vil de således dø som følge af
skaderne i hjernen, også selvom de ikke kan konstateres døde efter hjernedødskriteriet.
De faglige drøftelser, som ligger til grund for udarbejdelsen af anbefalingerne, har ikke belyst
særlige forhold ved DCD, hvor donor er et barn eller ung under 18 år. Der foreligger kun
beskeden international erfaring med DCD-donation i denne aldersgruppe, men noget mere
erfaring med aldersgruppens modtagelse af DCD-organer
(62)
. Anbefalingerne vil derfor indtil
videre kun gælde for donorer over 18 år, men internationale erfaringer bør følges tæt med
henblik på revision af anbefalingerne. Det bemærkes i øvrigt, at potentialet for DCD-donation
hos børn og unge under 18 år formentlig vil være ganske beskedent.
2.4 Internationale erfaringer med DCD
Stadig flere lande har udvidet brugen af DCD, og DCD blev i 2021 anvendt i 15 europæiske
lande, se figur 1 nedenfor. Derudover anvendes udvidet DCD også i blandt andet USA og i
Australien.
§71, Alm.del - 2022-23 (2. samling) - Bilag 17: Orientering om Nationale anbefalinger for donation efter cirkulatorisk død (DCD) efter afsluttet offentlig høring, fra indenrigs- og sundhedsministeren
2671636_0010.png
Nationale anbefalinger for donation efter cirkulatorisk død (DCD)
Side 9/54
45
40
35
30
25
20
15
10
5
0
DBD donorrate
DCD donorrate
Figur 1: Antal afdøde donorer pr. mio. indbyggere fordelt på europæiske lande i 2021
(9)
.
DBD: Donation efter hjernedød; DCD: Donation efter cirkulatorisk død
Norge anvender DCD men havde ingen DCD-donorer i 2021.
Især i Spanien, Belgien, Storbritannien, og Holland udgør DCD en stor andel af de samlede
donationer fra afdøde. Fælles for disse lande er, at udvidet brug af DCD har været praksis i
mange år, og at DCD-raten er øget gennem årene.
Der har internationalt været fokus på, om udvidet brug af DCD tilsvarende kunne reducere
antallet af donationer fra hjernedøde donorer på grund af konvertering af donationsforløb til
DCD. I Dansk Center for Organdonations rapport fra 2018
(10)
konkluderes dog på de
internationale erfaringer, at udvidet brug af DCD ikke ser ud til medføre færre donationer efter
hjernedød.
Nordiske erfaringer
I et pilotprojekt gennemførte Norge i perioden 2014-2015 i alt otte forløb med DCD af større
organer på Oslo Universitetshospital. Herefter blev der udført yderligere ti forløb med DCD,
hvor tre af dem blev udført på andre hospitaler end Oslo Universitetshospital. I alt blev der
transplanteret otte levere og 32 nyrer efter DCD. Den udvidede brug af DCD i Norge blev dog
herefter sat på pause, blandt andet fordi der fra læger, som ikke var involveret i pilotprojektet,
blev rejst bekymringer om sikkerheden for dødens konstatering, og fordi der havde været en
mangelfuld drøftelse i fagkredse forud for implementeringen. Der blev herefter gennemført
en større udredning af området, som beskrevet i en rapport fra 2019, med fokus på både
medicinske, juridiske og etiske udfordringer
(11)
. På denne baggrund blev udvidet brug af DCD
§71, Alm.del - 2022-23 (2. samling) - Bilag 17: Orientering om Nationale anbefalinger for donation efter cirkulatorisk død (DCD) efter afsluttet offentlig høring, fra indenrigs- og sundhedsministeren
Nationale anbefalinger for donation efter cirkulatorisk død (DCD)
Side 10/54
taget i generel anvendelse i Norge i 2021
(12)
. Siden da er der gennemført syv DCD-forløb i
Norge
(13)
.
I Sverige blev der i 2018 - 2019 gennemført et pilotprojekt med brug af DCD på seks udvalgte
hospitaler, som medførte ti donationsforløb med 17 nyretransplantationer og en
lungetransplantation. Udvidet brug af DCD blev efterfølgende indført på de seks hospitaler,
der var en del af pilotprojektet, og planen er at flere hospitaler skal indføre det. Siden efteråret
2019 er der blevet gennemført 89 DCD-forløb i Sverige
(13)
.
Også i Finland er udvidet DCD blevet taget i brug for nyligt. I 2021 og 2022 har der således
været 14 DCD-forløb i Finland
(13)
.
Data for transplantation har siden 2015 været opgjort separat for DBD og DCD i regi af det
nordiske samarbejde Scandiatransplant. Den seneste opgørelse herfra viser, at der i 2022 blev
gennemført i alt 64 DCD-forløb og 493 DBD-forløb i de nordiske lande og Estland, med
hovedparten (47) af DCD-forløbene i Sverige
(13)
.
§71, Alm.del - 2022-23 (2. samling) - Bilag 17: Orientering om Nationale anbefalinger for donation efter cirkulatorisk død (DCD) efter afsluttet offentlig høring, fra indenrigs- og sundhedsministeren
Nationale anbefalinger for donation efter cirkulatorisk død (DCD)
Side 11/54
3. Gældende regler
3.1 Konstatering af død
Reglerne om transplantation efter død følger af sundhedslovens § 53 og § 176, hvor døden
kan konstateres på to måder:
ved uopretteligt ophør af åndedræt og hjertevirksomhed, eller
ved uopretteligt ophør af al hjernefunktion.
Bestemmelserne for konstatering af død er præciseret i vejledning om ligsyn, indberetning af
dødsfald til politiet og dødsattester m.v. fra 2006
(14)
. De procedurer som lægen skal følge for
med sikkerhed at fastslå hjernedød, er præciseret i bekendtgørelse om dødens konstatering
ved uopretteligt ophør af al hjernefunktion fra 2006
(15)
.
3.2 Samtykke til organdonation
Det følger af sundhedslovens § 53
(16)
, at udtagelse af organer til behandling af sygdom eller
legemsskade hos et andet menneske, dvs. til transplantation, kan foretages hos personer, der
er døde på et sygehus, eller indbragt døde på et sygehus, såfremt afdøde efter sit fyldte 15. år
skriftligt har truffet bestemmelse herom, eller mundtligt har udtalt sig for et sådant indgreb
forud for sin død.
Pårørende til afdøde kan ikke modsætte sig indgrebet, hvis afdøde skriftligt har truffet
bestemmelse herom, medmindre afdøde har bestemt, at beslutningen er givet under
forudsætning af de pårørendes accept. Er afdøde under 18 år, må indgrebet dog kun
foretages, såfremt forældremyndighedens indehaver giver samtykke, uanset afdødes egen
tilkendegivelse.
Hvis der ikke er tilkendegivelse fra afdøde imod indgrebet kan afdødes nærmeste give
samtykke til indgrebet. Efterlader afdøde sig ingen nærmeste, må indgrebet ikke foretages.
Samtykket til organdonation efter gældende lov forudsætter ikke, at den enkelte tager stilling
til bestemte kriterier for død, som følger af lovgivning, eller at den enkelte tager stilling til
bestemte procedurer i forbindelse med udtagning af organer. Samtykket er udelukkende et
samtykke til selve udtagningen af organer med henblik på donation efter sin død.
Det følger af bestemmelser i sundhedslovens § 53 og § 208, at organdonation og
transplantation kun kan foretages på sygehuse godkendt hertil af Sundhedsstyrelsen.
Reglerne for samtykke til organdonation, herunder også reglerne for samtykke til
transplantationsrelateret forskning, er yderligere præciseret i vejledning om samtykke til
transplantation fra afdøde personer og til transplantationsrelateret forskning fra 2019
(17)
.
§71, Alm.del - 2022-23 (2. samling) - Bilag 17: Orientering om Nationale anbefalinger for donation efter cirkulatorisk død (DCD) efter afsluttet offentlig høring, fra indenrigs- og sundhedsministeren
2671636_0013.png
Nationale anbefalinger for donation efter cirkulatorisk død (DCD)
Side 12/54
Det følger af reglerne, at organdonation efter en persons død kan ske ved, at personen forud
for sin død og efter det fyldte 15. år enten skriftligt har tilkendegivet sin holdning til
organdonation eller mundtligt har udtalt sig for et sådant indgreb. Afdødes tilkendegivelse må
i øvrigt ikke kunne anses for tilbagekaldt eller ugyldig. Der findes umiddelbart ingen formkrav
til tilkendegivelsesform, men nedenstående tre ligeværdige måder er de mest almindeligt
forekomne og er beskrevet i Sundhedsstyrelsens vejledning:
ved at personen tilmelder sig Organdonorregisteret, hvilket kan gøres via
www.sundhed.dk,
ved at personen udfylder og bærer et donorkort på sig, eller
ved at personen tilkendegiver sin holdning over for sine nærmeste pårørende.
Såfremt behandling vurderes at være udsigtsløs, skal lægen forud for behandlingsophør
undersøge den pågældende patients og/eller de pårørendes eventuelle tilkendegivelser
vedrørende organdonation, så det sikres, at organdonation kan finde sted, såfremt de
nødvendige betingelser for samtykke er til stede.
Foreligger der ikke skriftlig eller mundtlig tilkendegivelse fra afdøde, eller må der i øvrigt
antages at være tvivl om afdødes vilje, er organdonation kun en mulighed, såfremt afdødes
nærmeste pårørende har givet udtrykkeligt samtykke til indgrebet.
Den læge, der er ansvarlig for at foretage transplantationsindgrebet og eventuelt
forskningsindgrebet, må ikke være den læge, der har behandlet donor under dennes sidste
sygdom eller har konstateret personen død
(17)
.
Endelig følger det af sundhedslovens § 179, at der i visse tilfælde kan være indberetningspligt
til politiet. Såfremt der foretages retslægeligt ligsyn på baggrund af indberetning til politiet, er
det en betingelse
for at udtage transplantationsmateriale fra den afdøde, at politiet forinden
har erklæret sig indforstået hermed, jf. sundhedslovens § 54, stk. 3
(14)
.
§71, Alm.del - 2022-23 (2. samling) - Bilag 17: Orientering om Nationale anbefalinger for donation efter cirkulatorisk død (DCD) efter afsluttet offentlig høring, fra indenrigs- og sundhedsministeren
Nationale anbefalinger for donation efter cirkulatorisk død (DCD)
Side 13/54
4. Donation efter cirkulatorisk død
Ved udvidet anvendelse af DCD i Danmark til også at omfatte større indre organer er det
vigtigt at afdække blandt andet forhold vedrørende konstatering af døden, procedurer for
donation og omsorg for de pårørende.
I det følgende beskrives DCD med udgangspunkt i et forløb med en potentiel donor indlagt
på intensiv afdeling med en svær hjerneskade.
4.1 Forudsætninger for donation
Langt de fleste menneskers død konstateres ved uopretteligt ophør af åndedræt og
hjertevirksomhed dvs. cirkulatorisk død. Efter konstatering af cirkulatorisk død vil man
efterfølgende kunne konstatere, at der også er uopretteligt ophør af al hjernefunktion, da det
følger af den cirkulatoriske død, at der ikke kommer blod til hjernen, når cirkulationen stopper.
På samme måde vil en person, som konstateres død efter kriteriet om uopretteligt ophør af al
hjernefunktion, dvs. hjernedød, ikke have åndedræt eller hjertevirksomhed efter ophør af
respiratorbehandlingen, da funktion af hjernestammen er en forudsætning for åndedræt og
hjerteaktivitet.
Ved konstatering af hjernedød er personen død, fordi hjernen har fået så stor skade, at der
ikke længere kan komme blod og dermed ilt til hjernen. Er man hjernedød, kan visse
kropsfunktioner opretholdes ved hjælp af en respirator og medicin som understøtter
åndedræt og kredsløb, der sikrer iltforsyning til kroppens organer, så deres funktion bevares i
en periode indtil udtagelse med henblik på transplantation.
For at kunne konstatere, at hjernedøden er indtrådt, kræver det efter gældende regler, at to
læger, med minimum en times mellemrum, foretager de kliniske undersøgelser af
hjernefunktionen.
Den ene skal være en læge, som har behandlet patienten i den sidste tid,
og den anden skal være speciallæge i neurokirurgi, neurologi eller klinisk neurofysiologi
(15)
.
Desuden skal årsagen til hjernelidelsen være kendt, være af strukturel natur, utilgængelig for
behandling og fastslået som dødelig, og andre, eventuelt blot medvirkende årsager til
bevidstløshed og reaktionsløshed, skal være udelukket.
Hvis der ved de kliniske undersøgelser konstateres bortfald af alle hjernestammens reflekser,
betyder det at al hjernefunktion er ophørt, og at hjernen er død
(15)
. Procedurer vedrørende
konstatering af hjernedød understøttes af tjeklister i den Nationale Guideline for
Organdonation
(2,18)
.
Efter den aktuelle praksis vil der være nogle potentielle donorer, som ikke under nogen
omstændigheder kan overleve deres store hjerneskade, men som ikke kan konstateres døde
efter hjernedødskriteriet, fordi der, trods den omfattende hjerneskade, stadig er beskeden
§71, Alm.del - 2022-23 (2. samling) - Bilag 17: Orientering om Nationale anbefalinger for donation efter cirkulatorisk død (DCD) efter afsluttet offentlig høring, fra indenrigs- og sundhedsministeren
Nationale anbefalinger for donation efter cirkulatorisk død (DCD)
Side 14/54
blodforsyning til hjernen så længe respiratorbehandlingen fortsætter, hvorved hjerte og
blodforsyning holdes kunstigt i gang. Sådanne patienter vil dog kunne blive donorer ved en
udvidet brug af DCD, da cirkulatorisk død efter ophør af respiratorbehandling vil kunne
konstateres før hjernedøden indtræffer.
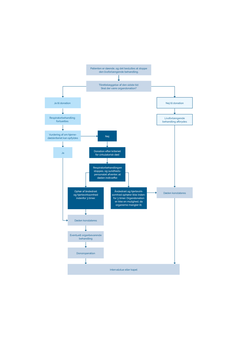
Forløbsbeskrivelsen på næste side illustrerer det overordnede forløb for DCD, og hvor
forløbet adskiller sig fra DBD. Ved både DBD og DCD er udgangspunktet, at patienten er
indlagt på intensiv afdeling med en svær hjerneskade. Formålet med behandlingen vil initialt
være overlevelse, men på et tidspunkt i forløbet kan det vise sig, at sygdommen eller skaden
er så alvorlig, at behandlingen viser sig udsigtsløs, dvs. uden gavn for patienten, hvorfor det
besluttes at stoppe den livsforlængende behandling.
§71, Alm.del - 2022-23 (2. samling) - Bilag 17: Orientering om Nationale anbefalinger for donation efter cirkulatorisk død (DCD) efter afsluttet offentlig høring, fra indenrigs- og sundhedsministeren
2671636_0016.png
Nationale anbefalinger for donation efter cirkulatorisk død (DCD)
Side 15/54
Figur 2: Forløbsbeskrivelse af donation efter både DCD og DBD
§71, Alm.del - 2022-23 (2. samling) - Bilag 17: Orientering om Nationale anbefalinger for donation efter cirkulatorisk død (DCD) efter afsluttet offentlig høring, fra indenrigs- og sundhedsministeren
Nationale anbefalinger for donation efter cirkulatorisk død (DCD)
Side 16/54
4.2 Ophør af livsforlængende behandling
Ophør af livsforlængende behandling skal håndteres på samme måde, uanset om der er tale
om et donationsforløb eller ej, og uanset om det i givet fald vil være tale om et DBD- eller et
DCD-forløb, da beslutning om ophør ligger forud for beslutningen om donation.
Er sygdom eller skade så alvorlig, at fortsat behandling ikke gavner patienten, vil beslutning
om at stoppe en livsforlængende behandling ske efter grundig lægefaglig vurdering af
patientens tilstand samt efter grundig information af de pårørende. Beslutning om ophør af
livsforlængende behandling varetages med stor rutine på landets intensivafdelinger.
Beslutningen træffes af de behandlende speciallæger i et tæt teamsamarbejde mellem flere
specialer og uafhængigt af organdonation eller ej.
Som grundlag for de faglige overvejelser og beslutninger findes der vejledninger
(19)
og
konkrete retningslinjer
(20,21)
, som beskriver ophør af livsforlængende behandling uafhængigt af
eventuel organdonation. Her understreges det, hvor afgørende det er, at personalet sørger for
fyldestgørende information til de pårørende, så de forstår, hvad der skal ske og forstår
rationalet bag beslutningen. De pårørende skal derfor informeres om, hvordan ophør af den
livsforlængende behandling kommer til at foregå, og de skal orienteres løbende om forløbet.
I danske vejledninger om ophør af behandling ved kritiske tilstande
(20,21)
fremgår, at
beslutningen vil være bestemt af mange forhold, herunder biologisk alder, hidtidig sundhed
og sygehistorie, inklusive samtidig anden sygdom (komorbiditet), sværhedsgrad af den akutte
hjerneskade og eventuelle sekundære skader, samt resultatet af kliniske undersøgelser og
forhold i det samlede sygdomsforløb. Derfor anbefales det også, at beslutningen træffes ud
fra drøftelse med kolleger i eget og/eller samarbejdende specialer.
4.3 Tilrettelæggelse af den sidste tid
Efter beslutning om ophør af livsforlængende behandling hos den uafvendeligt døende
patient, skal det afklares, hvorledes den sidste tid skal tilrettelægges. Herunder skal det også
afklares, om den døende patient er en potentiel donor.
Hvis donation er en mulighed, kan det være nødvendigt at fortsætte dele af den iværksatte
behandlingsindsats, som dermed skifter formål fra at være livsforlængende til at bevare
organernes funktion, indtil det er afklaret, om donation ønskes gennemført, og om organerne
er egnede hertil.
Det undersøges om patienten har afgivet samtykke til donation. Hvis dødsfaldet skyldes et
eventuelt strafbart forhold, selvmord eller ulykkestilfælde, skal det indberettes til
politiet. Retslægeligt ligsyn og obduktion udelukker sjældent muligheden for organdonation,
men det bør før eventuelt organdonation afklares, om politiet vil nedlægge forbud imod
organudtagning.
§71, Alm.del - 2022-23 (2. samling) - Bilag 17: Orientering om Nationale anbefalinger for donation efter cirkulatorisk død (DCD) efter afsluttet offentlig høring, fra indenrigs- og sundhedsministeren
Nationale anbefalinger for donation efter cirkulatorisk død (DCD)
Side 17/54
Hvis der er givet samtykke til donation, enten i Organdonorregisteret eller gennem de
pårørende, foretager hospitalet en række undersøgelser for at afklare om patientens organer
er egnede til donation. Der tages blodprøver for at bestemme vævstypen, som bruges til at
matche donor og modtager. Der foretages også undersøgelser af organerne for at se, om de
er velfungerende.
Hvis der ikke er samtykke til organdonation eller organerne vurderes uegnede til donation,
afbrydes al behandling udover lindrende behandling, som fortsætter mens dødens indtræden
afventes.
Disse procedurer vil være ens i forbindelse med både DBD og DCD.
Som det fremgår af forløbsbeskrivelsen i figur 2, er det først efter, at muligheden for
opfyldelse af hjernedødskriteriet er vurdereret, at et DBD- og et DCD-forløb adskiller sig fra
hinanden, og det reelt kan afgøres, om der er tale om et potentielt DCD-forløb. Det betyder,
at såfremt patienten er potentiel donor, så skal der altid foretages en vurdering af, hvorvidt
døden kan forventes konstateret efter hjernedødskriteriet.
Hvis hjernedøden forventes indenfor en fast tidshorisont drøftes med de pårørende, hvor
længe man vil afvente hjernedødens indtræden. Dette vil være en individuel vurdering for
hvert forløb. Hvis hjernedøden fortsat ikke indtræder efter dette tidsinterval kan forløbet
fortsættes som et DCD-forløb, idet det dog skal vurderes, om døden kan forventes at
indtræffe indenfor et tidsinterval, som er foreneligt med DCD.
I et DCD-forløb vil behandling med det formål at opretholde kroppens funktioner via
respirator og anden intensiv behandling således også fortsætte i den tid, der går med at
gøre klar til selve organdonationen. Efter ophør af den livsforlængende behandling og frem
til dødens konstatering vil organerne typisk blive udsat for en nedsat blod- og iltforsyning,
hvilket kan skade organerne og dermed deres potentiale for transplantation.
Ved udvidelse af brugen af DCD i Danmark til også at omfatte større indre organer
fastsættes en maksimal grænse på tre timer fra ophøret af livsforlængende behandling og
frem til konstatering af cirkulatorisk død, som forudsætning for gennemførelse af DCD.
Såfremt døden indtræder efter de tre timer, bør der således afstås fra brug af indre organer
til donation ud fra et forsigtighedsprincip i forhold til muligheden for organskade.
Baggrunden for valget af en øvre grænse er, at organer, der potentielt skal bruges til
transplantation under et DCD-forløb, kan være udsat for varierende grad af iltmangel uden
nedkøling,
såkaldt ’varm iskæmi’, som kan skade organet. Generelt
kan organer som lever
og hjerte tåle op til 20-30 minutters iskæmi, lunger og bugspytkirtel kan tåle op til 60
minutters iskæmi, mens nyrerne kan tåle op til 90-120 minutters iskæmi. Ved fastsættelse af
en tre timers grænse kan det derfor godt ske, at man i nogle tilfælde må opgive planen om
donation allerede efter en time, hvis der er tegn på, at organerne allerede har taget for
meget skade.
§71, Alm.del - 2022-23 (2. samling) - Bilag 17: Orientering om Nationale anbefalinger for donation efter cirkulatorisk død (DCD) efter afsluttet offentlig høring, fra indenrigs- og sundhedsministeren
Nationale anbefalinger for donation efter cirkulatorisk død (DCD)
Side 18/54
En række studier har vist, at
ex vivo
perfusion af organer til transplantation kan bedre
funktionen og formodentligt bidrage til en mere individualiseret selektion af egnede
organer
(22)
. På den baggrund er det muligt, at tidsgrænsen, ud fra nye faglige vurderinger,
kan øges på et senere tidspunkt.
Det er vigtigt, at de pårørende grundigt informeres om, at organdonation ikke vil være en
mulighed, hvis døden ikke indtræder inden for den fastsatte tid, samt at det kan være
nødvendigt at afbryde donationsforløbet allerede før de tre timer, hvis der er tegn på at
organerne på grund af svært nedsat blod- og iltforsyning har lidt så stor skade, at de ikke
længere er egnede til transplantation.
Ved både DBD- og DCD-forløb er det vigtigt, at de pårørende sikres god tid og ro til at
modtage information om donationsforløbet, til at stille spørgsmål, til at planlægge, hvordan
der skal tages afsked og til at forberede eventuelle afskedsritualer eller ceremonier. Det giver
desuden personalet tid og ro til at planlægge forløbet vedrørende såvel omsorgen for
patienten og de pårørende som procedurerne under donationsforløbet.
4.4 Ophør af livsforlængende behandling
Uanset om en patient skal være organdonor, skal den lindrende og beroligende del af
behandlingen fortsætte, selvom den livsforlængende behandling afbrydes, idet patienten er
uafvendeligt døende. Dette gælder indtil patienten kan konstateres død.
Når tidspunkt, sted og procedurer for ophør af livsforlængende behandling er fastsat, skal de
pårørende informeres om, hvordan ophøret af den livsforlængende behandling kommer til at
foregå, herunder:
at de kan vælge at være til stede frem til konstatering af døden,
hvad der kommer til at ske, og hvad de kan forvente at se,
at det ikke med sikkerhed kan loves, at patienten kommer til at donere,
at der gives lægemidler som lindrende behandling, og at denne lindrende behandling
fortsætter uændret, uanset om mulighed for donation ikke længere er til stede,
at der kan være mange mennesker på stuen, og at der vil være kommunikation
indbyrdes mellem dem,
at der inden ophør af behandling kan foretages forskellige forberedelser til
donoroperationen, for eksempel blodprøver og skanninger, for at finde ud af hvilke
organer, der kan doneres samt eventuelt anlæggelse af perfusionskatetre,
at afkobling af respirator (ekstubation) og konstatering af død vil foregå enten på
intensivafdelingen eller på operationsafdelingen, hvor de pårørende i begge tilfælde
kan være med og tage afsked, og
§71, Alm.del - 2022-23 (2. samling) - Bilag 17: Orientering om Nationale anbefalinger for donation efter cirkulatorisk død (DCD) efter afsluttet offentlig høring, fra indenrigs- og sundhedsministeren
Nationale anbefalinger for donation efter cirkulatorisk død (DCD)
Side 19/54
at donor vil blive flyttet til operationsafdelingen med henblik på direkte udtagning af
organer eller etablering af lokal perfusion af de organer, der skal doneres for bedst at
bevare disse.
4.5 Forudsætninger for konstatering af dødens indtræden
De danske kriterier for både cirkulatorisk død og hjernedød jfr. sundhedslovens § 176 -
uopretteligt ophør af åndedræt og hjertevirksomhed eller uopretteligt ophør af al
hjernefunktion - følger Verdenssundhedsorganisationen,
WHO’s
definition af døden som en
tilstand med "permanent tab af bevidsthed og alle hjernestammefunktioner som følge af
enten
irreversibelt tab af cirkulation
eller
cerebral katastrofe"
(23)
.
Dødsprocessen starter når cirkulationen til hjernestammen ophører. Reaktionerne fra
hjernestammen ophører mindre end et minut herefter. Hos den uafvendeligt døende patient
er denne tilstand permanent, forstået på den måde, at der ud fra både omstændigheder og
trufne beslutninger er tale om en tilstand som ikke
vil blive
ændret. Uden indgriben vil denne
permanente tilstand hurtigt og uundgåeligt blive efterfulgt af en uoprettelig tilstand, forstået
på den måde, at der er tale om en tilstand, som ikke
kan
ændres. Denne forståelse og
beskrivelse af dødsprocessen er i overensstemmelse med både WHOs irreversibilitetskriterie
og dansk lovs krav om uoprettelighed.
En central faglig, etisk og juridisk udfordring i forbindelse med en udvidet anvendelse af DCD
til også at omfatte større indre organer er i det konkrete tilfælde at afgøre om ophøret af
åndedræt og hjertevirksomhed er uopretteligt, samtidigt med at konstateringen af døden sker
indenfor en tidsramme, der tillader brug af organer til donation. Derved bevæger den
udvidede brug af DCD sig tæt på grænser, der udfordrer vores forståelse af dødsprocessen.
I meget sjældne tilfælde kan cirkulationen genetableres spontant efter hjertestop, såkaldt
autoresuscitation, hvor hjertet uden ydre stimuli begynder at pumpe igen. For med sikkerhed
at kunne konstatere døden i forbindelse med DCD, så kravet om uoprettelighed overholdes,
må man derfor være sikker på, at der ikke kan forekomme autoresuscitation.
Autoresuscitation senere end fem minutter efter hjertet er ophørt med at slå er aldrig blevet
beskrevet i faglige rapporter med videre hos patienter, der er uafvendeligt døende, og hvor
respiratorbehandling og anden livsforlængende behandling stoppes
(24-27)
. Der er på den
baggrund faglig konsensus om, at der med netop dette tidsvindue hos denne type af
uafvendeligt døende patienter, altid vil være tale om uoprettelighed fra fem minutter efter
ophør af åndedræt og hjertevirksomhed.
Det er baggrunden for at en lang række lande, herunder Holland, Frankrig, Spanien, Belgien,
Tjekkiet, Israel, Letland, Litauen, Polen, Storbritannien, Sverige, Norge og Schweiz har fastlagt
en såkaldt ’no touch’-periode
på fem minutter
(28)
.
§71, Alm.del - 2022-23 (2. samling) - Bilag 17: Orientering om Nationale anbefalinger for donation efter cirkulatorisk død (DCD) efter afsluttet offentlig høring, fra indenrigs- og sundhedsministeren
Nationale anbefalinger for donation efter cirkulatorisk død (DCD)
Side 20/54
’No touch’-perioden
i et DCD-forløb beskriver således det tidsrum, der skal gå, fra man
registrerer at åndedrættet og hjertevirksomheden ophører, og til man ved den kliniske
undersøgelse påviser uopretteligt ophør af åndedræt og hjertevirksomhed og dermed
konstaterer dødens indtræden efter det cirkulatoriske dødskriterium. I forbindelse med
udvidet anvendelse af DCD i Danmark fastsættes det tilsvarende, at konstatering af død i
forbindelse med DCD afventes i fem minutter fra registrering af ophørt åndedræt og
hjertevirksomhed, mens man observerer for eventuel spontan genetablering af
cirkulationen.
Forudsætningen for konstatering af død, når livsforlængende behandling afbrydes og DCD er
mulig, kan sammenfattes således:
Patientens tilstand fører uafvendeligt til døden, og den livsforlængende behandling er
ophørt. Det er dokumenteret, at der ikke skal gennemføres hjerte-
lungeredningsforsøg.
Åndedræt og hjertevirksomhed er ophørt.
Det er ikke længere muligt for hjertet spontant at genetablere cirkulationen
(autoresuscitation).
4.6 Konstatering af død ved DCD
Ved udvidet anvendelse af DCD i Danmark anbefales det, at døden konstateres ved en klinisk
undersøgelse, som bekræfter at åndedræt og hjertevirksomhed er ophørt, og viser, at
hjernestammen er ophørt med at fungere.
Følgende betingelser skal være opfyldt:
Legemstemperaturen er
≥ 35 grader.
Der er gået 5 minutter fra registrering af ophørt åndedræt og hjertevirksomhed
(’no
touch’-periode)
uden, at der er observeret spontan genetablering af åndedræt eller
hjertevirksomhed. Tidspunktet for cirkulationsstop defineres som det tidspunkt, hvor
der ikke længere er pulsatilt flow på en velfungerende intraarteriel trykmåler. I
’no
touch’-perioden må der ikke foretages intervention på patienten.
Der foreligger en beslutning om, at forsøg på genoplivning (resuscitation, hjerte-
lungeredning) eller andet aktivt forsøg på at genetablere blodforsyningen til hjernen
er formålsløst.
Når ovenstående betingelser er opfyldt, kan døden konstateres ved en klinisk undersøgelse,
der med stetoskopi af hjerte og lunger bekræfter fravær af åndedræt og hjertevirksomhed, og
§71, Alm.del - 2022-23 (2. samling) - Bilag 17: Orientering om Nationale anbefalinger for donation efter cirkulatorisk død (DCD) efter afsluttet offentlig høring, fra indenrigs- og sundhedsministeren
Nationale anbefalinger for donation efter cirkulatorisk død (DCD)
Side 21/54
som bekræfter fravær af reflekser, som udgår fra hjernestammen, herunder ophævede
pupilreflekser for lys, ophævede reaktioner på berøring af hornhinden samt manglende
svælg-reflekser.
Jævnfør gældende regler angives dødstidspunktet på dødsattesten som det tidspunkt, hvor
den kliniske undersøgelse er afsluttet
(14)
.
Undersøgelsen skal foretages af en speciallæge i anæstesiologi. Som det også er tilfældet
ved donation efter hjernedød, må den læge, der er ansvarlig for transplantationsindgrebet,
ikke være den samme som har behandlet donor under dennes sidste sygdom eller har
konstateret døden
(17)
.
4.7 Kliniske procedurer ved DCD
De procedurer, som kan foretages før dødens indtræden, adskiller sig ikke fra procedurerne i
forbindelse med donation efter hjernedød. Der vil blive lavet undersøgelser for at afgøre hvilke
organer, der er egnede til transplantation, og indtil det er afklaret, kan den organbevarende
behandling fortsætte med det formål at opretholde og optimere organfunktionen.
Når patienten er konstateret død, udføres forskellige procedurer, før donoroperationen
indledes. Baggrunden for de forskellige procedurer er at sikre den bedst mulige kvalitet og
funktion af de donerede organer. Der er forskel på, i hvilket omfang de forskellige organer
tåler at være uden blod- og iltforsyning efter cirkulationens ophør.
Erfaringer fra udlandet viser, at nyrer og lunger bedre tåler en kort periode uden blod- og
iltforsyning og derfor kan udtages hurtigst muligt efter, at døden er konstateret uden at
genetablere blod- og iltforsyning. For leverens og hjertets vedkommende viser erfaringer
imidlertid, at der med fordel kan tilføres blod og ilt til organerne før udtagning, for at disse
organer kan transplanteres med et godt resultat.
På den baggrund anvendes der internationalt følgende procedurer:
Rapid procurement (RP)
Normoterm regional perfusion (NRP)
Rapid procurement (RP)
Ved denne procedure flyttes donor til operationsstuen, og organerne udtages hurtigst muligt,
idet de under udtagningsproceduren perfunderes med en kold organbevarende opløsning.
Denne procedure anvendes hovedsageligt, når der er tale om transplantation af nyrer og
lunger.
§71, Alm.del - 2022-23 (2. samling) - Bilag 17: Orientering om Nationale anbefalinger for donation efter cirkulatorisk død (DCD) efter afsluttet offentlig høring, fra indenrigs- og sundhedsministeren
Nationale anbefalinger for donation efter cirkulatorisk død (DCD)
Side 22/54
Normoterm regional perfusion (NRP)
Ved denne procedure tilføres iltet blod til udvalgte organer inden udtagning. For at sikre dette
etableres med eksternt udstyr en lokal eller regional blodforsyning til de organer, der skal
bruges ved transplantation. Der er hermed tale om kunstig tilført cirkulation, som alene har til
formål at optimere organer til donation. Personen er forinden konstateret død og har ikke
naturlig blodforsyning til hjernen.
I den situation vil det være forkert at genetablere den allerede ophørte cirkulation til hjernen,
da det er uforeneligt med liv, hvorfor en del af NRP-procedurerne er at aflukke de tilførende
blodkar til hjernen og andre organer. Ved etablering af NRP anvendes kendt apparatur, som
er almindeligt brugt i intensiv regi til perfusion. Denne procedure anvendes hovedsageligt, når
der også skal transplanteres hjerte og lever.
Der er omfattende praktiske, videnskabelige og etiske erfaringer internationalt med begge
procedurer. Se afsnit 5.5 for de etiske overvejelser ved de kliniske procedurer.
Selvom svenske undersøgelser viser, at der hviler et pres på personalet, når RP anvendes,
fordi donoroperationen skal iværksættes hurtigst muligt efter konstateringen af dødens
indtræden
(29)
, så viser erfaringerne også, at pårørende til donorer, der har givet organer efter
RP-proceduren, ikke synes, at forløbet er mere stressfyldt sammenlignet med forløbet for
pårørende til donorer, hvor NRP-proceduren er anvendt. Det afgørende for de pårørende er,
at de er grundigt informerede
(30)
.
I Sverige anvendte man indledningsvist kun RP men har nu udvidet med NRP. I Norge
anvender man udelukkende NRP. Det anbefales, at både RP og NRP anvendes i Danmark,
hvilket giver mulighed for at transplantere både hjerte, lever, lunger og nyrer efter DCD.
Hvornår man anvender hvilken procedure vil være afhængig af den konkrete situation. De
nærmere faglige beskrivelser af i hvilke situationer regional perfusion af de enkelte organer
anvendes, vil blive udarbejdet af de relevante faglige miljøer under hensyn til den bedst
mulige kvalitet af de enkelte organer med samtidig mulighed for transplantation af flest
mulige organer.
§71, Alm.del - 2022-23 (2. samling) - Bilag 17: Orientering om Nationale anbefalinger for donation efter cirkulatorisk død (DCD) efter afsluttet offentlig høring, fra indenrigs- og sundhedsministeren
2671636_0024.png
Nationale anbefalinger for donation efter cirkulatorisk død (DCD)
Side 23/54
Figur 3: Tidslinje over et DCD-forløb
4.8 Pårørendeomsorg og afskedsforløb
For de pårørende er et donationsforløb også et afskedsforløb, og dette skal varetages med
stor opmærksomhed i DCD-processen. Omsorgen for de pårørende vil på de fleste områder
ligne den sædvanlige og kendte omsorg i et afskedsforløb. Der er dog områder, der kræver
en særlig opmærksomhed, når patienten skal være organdonor.
Der skal for hvert enkelt DCD-forløb lægges en plan, som familien skal informeres om og
guides igennem. For at kunne varetage samtaler med pårørende om DCD er det vigtigt at
kende til hvert enkelt led i donationsforløbet. Opgaven skal derfor varetages af særligt
uddannet personale.
Indledningsvis er der behov for tydelig kommunikation om, at beslutningen om at ophøre den
livsforlængende behandling er uafhængig af en eventuel beslutning om organdonation. Det
skal sikres, at pårørende kan være sammen med deres døende familiemedlem i det omfang,
de ønsker det. Et DCD-forløb strækker sig over mange timer, og de pårørende skal vejledes i
forhold til hvornår, hvordan og hvor, de kan tage afsked med den døende.
I de tilfælde, hvor det er relevant, og de pårørende ønsker det, skal de informeres om de
indgreb og tiltag, der vil blive foretaget med henblik på organbevarelse. Efter
donationsforløbet skal de pårørende tilbydes en opfølgende samtale med personalet på
donationsafdelingen, ligesom det er er tilfældet ved øvrige organdonationsforløb.
§71, Alm.del - 2022-23 (2. samling) - Bilag 17: Orientering om Nationale anbefalinger for donation efter cirkulatorisk død (DCD) efter afsluttet offentlig høring, fra indenrigs- og sundhedsministeren
Nationale anbefalinger for donation efter cirkulatorisk død (DCD)
Side 24/54
4.9 Potentialet ved udvidet brug af DCD
Helt overordnet er en potentiel donor en patient med store skader i hjernen, som vil føre til, at
patienten dør. Det kan være patienter, som indlægges med store hjerneblødninger eller
patienter, som har fået behandling i forbindelse med et længerevarende hjertestop, men hvor
hjernen har været uden ilt i længere tid og af den grund har taget skade i et omfang, så
patienten vil dø. På sigt kan det være muligt at inkludere andre patienter, hvor videre
behandling er vurderet udsigtsløs og den livsforlængende behandling stoppes.
I den akutte situation, hvor patienten er bevidstløs og ikke selv er i stand til at trække vejret
tilstrækkeligt, og hvor der kan være usikkerhed omkring omfanget af skaden i hjernen, skal
patienten respiratorbehandles, først og fremmest for at afklare, hvilke behandlingsmuligheder
der er med henblik på overlevelse. Behandlingsforløbet kan begynde allerede i ambulancen
eller i akutmodtagelsen på hospitalet.
Når videre behandling med henblik på overlevelse er udsigtsløs, kan organdonation blive en
mulighed. For at organdonation kan blive en mulighed, når patienten dør, skal patienten
forinden være tilkoblet en respirator på en intensivafdeling. Det gælder for alle potentielle
donorer uanset, hvilket dødskriterium man anvender til at erklære patienten død.
Donorpotentialet ved udvidet brug af kontrolleret DCD i Danmark skal findes blandt de
patienter, som dør på hospitalet af deres skader i hjernen, men hvor hjernedødskriteriet ikke
kan opfyldes.
Der er ikke publiceret nyere udenlandske studier, som har undersøgt donorpotentialet for
kontrolleret DCD. I Sverige og Norge er DCD blevet indført på baggrund af pilotprojekter, hvor
man har gennemført et bestemt antal donationer og derefter evalueret de gennemførte
donationsforløb. Det betyder, at der endnu ikke foreligger undersøgelser derfra, som viser det
reelle DCD-donorpotentiale, og i hvilket omfang potentialet anvendes.
For nuværende kan der alene foretages et skøn over donorpotentialet i Danmark. I det skøn
kan data fra Organdonationsdatabasen indgå
(31)
. I Organdonationsdatabasen indgår de
registrerede dødsfald på danske intensivafdelinger.
§71, Alm.del - 2022-23 (2. samling) - Bilag 17: Orientering om Nationale anbefalinger for donation efter cirkulatorisk død (DCD) efter afsluttet offentlig høring, fra indenrigs- og sundhedsministeren
2671636_0026.png
Nationale anbefalinger for donation efter cirkulatorisk død (DCD)
Side 25/54
Organdonationsdatabasen 2021
Figur 4: Indberetninger til Organdonationsdatabasen fra intensivafdelingerne i 2021
I 2021 var der 592 tilfælde ud af i alt 2.000 dødsfald på landets intensivafdelinger, hvor
patienterne havde pådraget sig en dødelig skade i hjernen. 343 af disse patienter opfyldte
ikke betingelserne for, at hjernedøden kunne konstateres. Disse patienter kan udgøre et
potentiale i forhold til udvidet brug af DCD.
En del af disse patienter vil dog ikke kunne blive donorer. Det kan for eksempel være, fordi de
ikke er egnede som organdonorer som følge af sygdom, der gør organerne uegnede til
transplantation, eller fordi der ikke foreligger samtykke.
Det er transplantationscentrene, som ved en donorevaluering skal afgøre, om organerne er
egnede til transplantation. Det gælder uanset, hvilket dødskriterium, der vil blive anvendt.
Erfaringerne fra transplantationscentrenes evaluering af de potentielle hjernedøde donorer
viser et stort frafald blandt de umiddelbare potentielle donorer, hvilket der også vil være
blandt de umiddelbare potentielle DCD-donorer.
Herudover skal der ved DCD være opfyldt et fastlagt tidskriterium for dødens indtræden efter
ophør af respiratorbehandling. Der findes ikke metoder, som med sikkerhed kan forudse
§71, Alm.del - 2022-23 (2. samling) - Bilag 17: Orientering om Nationale anbefalinger for donation efter cirkulatorisk død (DCD) efter afsluttet offentlig høring, fra indenrigs- og sundhedsministeren
2671636_0027.png
Nationale anbefalinger for donation efter cirkulatorisk død (DCD)
Side 26/54
tidspunktet for dødens indtræden, og der vil derfor også være et større frafald af potentielle
DCD-donorer, fordi tidsgrænsen på de tre timer overskrides.
På baggrund af en samlet afvejning af antallet af realiserede DCD-donorer i de øvrige
europæiske lande, som har flere års erfaring med udvidet brug af DCD og de danske
erfaringer vedrørende frafald af potentielle hjernedøde donorer, anses det for realistisk at
anslå, at ca. 10 % af de patienter, som dør af deres store skader i hjernen, og hvor
betingelserne for at anvende hjernedødskriteriet ikke er opfyldt, vil kunne donere organer
efter kriteriet om uopretteligt ophør af åndedræt og hjertevirksomhed.
Med det nuværende potentiale svarer det til omkring 35 yderligere afdøde donorer årligt ved
fuld implementering. Ved en gradvis implementering på få hospitaler må man dog forvente,
at der indledningsvist vil blive tale om forholdsvis få DCD-forløb.
Mulighederne for at optimere funktionen af de enkelte organer i
perfusion/ventilationsmaskiner, efter de er taget ud, men inden de transplanteres, har som
nævnt tidligere udviklet sig inden for de seneste år og kan medvirke til, at flere organer i
fremtiden kan anvendes til transplantation og dermed, at flere afdøde, herunder også
cirkulatorisk døde, vil kunne blive organdonorer.
I tabellen nedenfor ses det, hvor mange anvendte DBD- og DCD-organdonorer, der har været
i Sverige siden implementering i 2019
(13)
.
Tabel 1. Antal organdonorer i Sverige
Årstal
2015
2016
2017
2018
2019
2020
2021
2022
DBD-donorer
167
185
188
172
187
163
165
159
DCD-donorer
0
0
0
10
4
11
27
47
Total
167
185
188
182
191
174
192
206
§71, Alm.del - 2022-23 (2. samling) - Bilag 17: Orientering om Nationale anbefalinger for donation efter cirkulatorisk død (DCD) efter afsluttet offentlig høring, fra indenrigs- og sundhedsministeren
Nationale anbefalinger for donation efter cirkulatorisk død (DCD)
Side 27/54
DCD-donorer i Sverige er altså steget fra at udgøre 2,1 % procent af de samlede organdonorer
i 2019 til 6,3 %, 14,1 % og 22,8 % i henholdsvis 2020, 2021 og 2022. Der er således i Sverige set
en gradvis stigning i antal DCD-donorer. Sammenligner man 2020, 2021 og 2022 lader det ikke
til, at en stigning i DCD-donorer medfører et fald i hjernedøde donorer. Det skal bemærkes, at
covid-19 har været medvirkende til et fald i donorer i de senere år.
4.10 Organernes antal og kvalitet ved DCD
De internationale erfaringer viser, at antallet af transplantationer med organer fra afdøde
samlet set øges ved udvidet brug af DCD. Især antallet af nyre- og lungetransplantationer kan
øges, men i de senere år er også lever- og hjertetransplantationer øget. Erfaringerne viser
også, at kvaliteten af organer fra DCD-donorer i dag stort set er på niveau med organer fra
hjernedøde donorer.
Organernes følsomhed over for iltmangel har en væsentlig betydning for, hvilke, og dermed
hvor mange organer, der kan anvendes fra den enkelte donor. Lunger og nyrer er mindre
følsomme over for iltmangel end hjerte og lever. Derfor afhænger valget af procedurer for
den organbevarende behandling, efter døden er konstateret, også af hvilke organer, der
påtænkes anvendt ved DCD.
I det følgende beskrives potentialet for de enkelte organer efter DCD.
4.10.1 Nyrer
I Danmark udføres mellem 150 og 200 nyretransplantationer årligt med nyrer fra afdøde
donorer, og antallet har været stigende de seneste år. Nyren er også det organ, hvor flest
patienter står på venteliste. Ved udgangen af 2022 stod 388 patienter således aktivt på
venteliste til en nyretransplantation. Forventningen er, at nyretransplantationsområdet kan
tilføres det største antal nye donororganer i forbindelse med DCD, når der sammenlignes
med andre organer. Andelen af donornyrer fra DCD målt i forhold til det samlede antal
nyredonationer fra afdøde udgjorde i 2020 ca. 35 % i Spanien, 45 % i Belgien, 35 % i
Storbritannien, og 59 % i Holland (estimater baseret på data fra International Registry in Organ
Donation and Transplantation
(32)
).
Resultaterne af transplantation med nyrer fra donorer efter DCD er sammenlignelige med
resultaterne af transplantation efter DBD, både hvad angår patientoverlevelsen og levetiden
af den transplanterede nyre. Dog er risikoen for, at nyren først går i gang lidt tid efter
transplantation, større efter DCD
(33-35)
.
4.10.2 Lunger
Kun omkring 15
25 % af alle donationsforløb med afdød donor fører til transplantation af
lunger, og dødeligheden på ventelisten til lungetransplantation er relativt konstant i Danmark
på omkring 10 % årligt
(13)
. Der er således et potentiale ved udvidet brug af DCD, og i
Storbritannien udgjorde DCD-donorer omkring 25 % af lungetransplantationsforløbene fra
afdøde donorer i perioden 2019-2021
(36)
.
Resultaterne for transplantation med lunger fra donorer efter DCD er sammenlignelige med
resultaterne for transplantation efter DBD
(37)
. Det samme gør sig gældende for
patientoverlevelsen ved henholdsvis 1, 5 og 10 år
(38-40)
, hvor nogle opgørelser har rapporteret
bedre overlevelse efter anvendelsen af DCD donorer end DBD donorer, mens dette har
§71, Alm.del - 2022-23 (2. samling) - Bilag 17: Orientering om Nationale anbefalinger for donation efter cirkulatorisk død (DCD) efter afsluttet offentlig høring, fra indenrigs- og sundhedsministeren
Nationale anbefalinger for donation efter cirkulatorisk død (DCD)
Side 28/54
udlignet sig i andre. Der ser ikke ud til at være øget forekomst af kronisk afstødning (CLAD)
efter anvendelse af DCD-donorer, men tallene er små
(40)
.
Der er mulighed for at evaluere lungernes funktion inden transplantation ved at anvende
ex
vivo lung perfusion
(EVLP) efter udtagning fra donor
(41)
.
4.10.3 Hjerte
Den største erfaring med at udtage hjerter efter DCD kommer fra transplantationscentre i
Australien og Storbritannien, men også centre i Østrig, Belgien, Holland og USA har nu indført
hjertetransplantation efter cirkulatorisk død
(42)
. I Storbritannien udgjorde DCD 14 % af de
transplanterede hjerter i 2019-2020
(36)
.
Der er sammenlignelig 1 og 5 års patientoverlevelse efter hjertetransplantation fra
henholdsvis DCD- og DBD-donorer. Dog er der en øget forekomst af behov for behandling
med kortvarig postoperativ
ekstrakorporal membranoxygenering
(ECMO) efter DCD
(43)
.
4.10.4 Lever
Levertransplantation efter DCD udgør en mindre andel af det samlede antal DCD-donorer. I
Storbritannien er det således kun 19 % af det samlede antal transplanterede levere, der
kommer fra DCD-donorer, selvom disse udgør ca. 40% af det samlede antal donorer
(44)
.
Tidligere studier har vist, at risikoen for leverdysfunktion, galdevejskomplikationer og
nyrepåvirkning var øget efter DCD sammenlignet med DBD, resulterende i dårligere
patientoverlevelse og levetid af den transplanterede lever
(45-48)
. Brug af
ex vivo
perfusion af
leveren og/eller normoterm perfusion har imidlertid øget kvaliteten af levere fra DCD-
donorer. NRP giver mulighed for at vurdere kvaliteten af donorleveren, herunder hvor stor
iskæmisk skade leveren har taget som følge af cirkulatorisk død. I flere af de lande med størst
erfaring med DCD er det efterhånden standard eller obligatorisk at benytte NRP, når leveren
skal anvendes til transplantation
(49-51)
.
4.10.5 Bugspytkirtel
Der er aktuelt flere isolerede bugspytkirtler tilgængelige fra DBD-donorer, end der bliver
anvendt til transplantation og således ikke absolut mangel på isolerede bugspytkirtler til
transplantation.
Oftest gennemføres bugspytkirteltransplantationer imidlertid som dobbelttransplantation
med samtidig indsættelse af bugspytkirtel og nyre til patienter med sukkersyge og nyresvigt,
og da der er mangel på nyrer, kan bugspytkirteltransplantation fra DCD-donorer blive aktuelt
som led i en dobbelttransplantation med både nyre og bugspytkirtel, specielt hvis det kan
bedre muligheden for det rette match af donor og recipient.
Der er således fra Storbritannien nyligt rapporteret gode resultater med
dobbelttransplantation med både nyre og bugspytkirtel, hvor der i en opgørelse af 400
transplantationer efter DCD ikke ses en forskel i overlevelse af de donerede bugspytkirtler
sammenlignet med transplantationer efter DBD
(52)
.
§71, Alm.del - 2022-23 (2. samling) - Bilag 17: Orientering om Nationale anbefalinger for donation efter cirkulatorisk død (DCD) efter afsluttet offentlig høring, fra indenrigs- og sundhedsministeren
Nationale anbefalinger for donation efter cirkulatorisk død (DCD)
Side 29/54
5. Etiske opmærksomhedspunkter
Organdonation har altid medført etiske diskussioner, som især omhandler samtykke og
konstatering af død. Inden hjernedødskriteriet blev indført i 1990, var der flere debatter om det
etiske og eksistentielle ved kriteriet, såvel som det økonomiske, fordelingsmæssige og
sundhedspolitiske
(53)
.
Man diskuterede især, om hjernedødsdiagnosen var en lige så sikker dødsdiagnose som
konstatering af død efter det cirkulatoriske dødskriterium, og om det ville være etisk
forsvarligt at holde organfunktionerne på en hjernedød i gang, mens man planlagde
donationsforløb
(53)
. Efterforløbet har vist, at der i almindelighed er tryghed ved
dødskonstateringen, også ved hjernedød.
En udvidet brug af DCD til også at omfatte de større indre organer indebærer en væsentlig
udvidelse af nuværende kliniske praksis, som vil betyde, at det bliver muligt at donere
organer, også selvom patienten ikke kan konstateres hjernedød. Udvidet brug af DCD
imødekommer behovet for at sikre flere organer til kritisk syge patienter, men vil naturligt
afføde nye diskussioner af de tilknyttede etiske udfordringer.
I et etisk perspektiv er det væsentligt ikke kun at betragte organdonation ud fra medicinsk-
faglige og juridiske tilgange, men også inddrage eksistentielle og etiske overvejelser. I den
forbindelse er der særligt behov for etiske vurderinger af de anvendte principper, procedurer
og kriterier for konstatering af dødens indtræden, herunder kontrasten mellem forståelsen af
døden som proces kontra døden som en definitiv begivenhed.
Endelig er det vigtigt i et etisk perspektiv at sikre muligheden for at drøfte organdonation og
DCD bredt og åbent i befolkningen.
Nogle af de etiske aspekter ved organdonation generelt og DCD specifikt er drøftet i dette
kapitel.
5.1 Ophør af behandling og brug af lindrende medicin
At fastsætte en prognose for udvikling af sygdom er vanskelig og vil altid være baseret på et
lægeligt skøn. Det bliver ikke mindre vanskeligt, når det er den forventede død, der skal stilles
en prognose for. Der findes prognostiske scoresystemer som kan bruges som lægefaglig
beslutningsstøtte, men de er generelt for usikre til at kunne forudsige resultatet for hver
enkelt patient.
Faglige vejledninger på området
(20,21)
beskriver de lægefaglige overvejelser i forbindelse med
den vanskelige beslutning om ophør af behandling for netop den type patienter som er
potentielle organdonorer.
§71, Alm.del - 2022-23 (2. samling) - Bilag 17: Orientering om Nationale anbefalinger for donation efter cirkulatorisk død (DCD) efter afsluttet offentlig høring, fra indenrigs- og sundhedsministeren
Nationale anbefalinger for donation efter cirkulatorisk død (DCD)
Side 30/54
Ophør af livsforlængende behandling er altså i forvejen en etisk problemstilling, som lægerne
er bevidste om og er trænet i at håndtere. Det udgør i sig selv ikke en selvstændig
problemstilling, når der er tale om DCD. Det er uundgåeligt, at der ligger et stort ansvar hos
lægerne, når der skal træffes beslutning om ophør af behandling. Derfor er det også vigtigt, at
beslutningen drøftes lægefagligt på tværs af specialer, og med inddragelse af en lang række
faktorer, som beskrevet i nuværende vejledninger og instrukser for ophør af behandling.
Som det beskrives i den norske etiske gennemgang af DCD
(11)
er der udbredt enighed i både
medicinske og etiske miljøer om, at når behandlingen er udsigtsløs, handler det om at kende
medicinens begrænsninger, og hvorvidt fortsat behandling er til patientens bedste. Man
forårsager derfor ikke patientens død ved at ophøre behandling, men lader sygdommen tage
sin naturlige gang, som her betyder at døden vil indtræffe.
Brug af lindrende medicin til døende patienter er ofte årsag til diskussion i forhold til
grænserne for over- og underbehandling, fordi medicinen i sig selv kan være årsag til, at
døden fremskyndes. Dette aspekt forstærkes, når der skal være organdonation, da der kan
gøres overvejelser om lægens hensigt med behandlingen.
Det er her afgørende, at beslutningen om at videre behandling er udsigtsløs, og at den
livsforlængende behandling skal afbrydes, ligger forud for overvejelser om donation. På
samme måde har den organbevarende behandling, som fortsættes efter beslutning om
behandlingsophør er truffet, til hensigt at bevare organernes funktionalitet indtil udtagning, og
er netop ikke en behandling, som kan eller vil forbedre patientens tilstand.
En international undersøgelse viser, at selvom læger på intensiv afdeling generelt følger
samme retningslinjer for palliation hos alle patienter uanset donationsspørgsmålet, kan der i
forbindelse med DCD være en risiko for, at nogle læger ikke giver en tilstrækkelig lindrende
behandling, fordi de ikke ønsker, at der stilles tvivl om motivet for at give medicinen
(54)
. Det er
således meget vigtigt, at den beroligende og smertestillende behandling af den døende
patient bliver givet efter samme principper, uanset om der skal være donation eller ej.
5.2 Kriterier for konstatering af dødens indtræden
Det er generelt accepteret som en ufravigelig regel, at organdonation ikke er en mulighed, før
patienten med sikkerhed er død, den såkaldte
’dead-donor
rule’. Over for princippet
om ’the
dead-donor
rule’
står ønsket om at reducere den tid, hvor organerne er uden blodcirkulation.
Der skal således ske en afvejning i forhold til, at organer ikke må udtages førend patienten er
død, men på den anden side kan man ikke vente for længe efter ophør af blodcirkulation, da
det skader organets kvalitet.
I et etisk perspektiv kan der være en modsætning mellem på den ene side den medicinsk-
faglige tilgang til døden som en proces, der kan strække sig over tid med flere stadier, og
som i et højt specialiseret sundhedsvæsen kan måles og registreres, og på den anden side
det etiske og juridiske behov for et fast tidspunkt for dødens indtræden.
§71, Alm.del - 2022-23 (2. samling) - Bilag 17: Orientering om Nationale anbefalinger for donation efter cirkulatorisk død (DCD) efter afsluttet offentlig høring, fra indenrigs- og sundhedsministeren
Nationale anbefalinger for donation efter cirkulatorisk død (DCD)
Side 31/54
I et juridisk eller etisk perspektiv er døden enten/eller: enten er man i live eller også er man
død. Det er formodentlig også sådan man i hverdagslivet ser det. Man kan også se dødens
indtræden som afslutningen af en proces, som har ført frem til det endegyldige punkt, hvor
der er et uopretteligt ophør af hjernefunktion. Det uoprettelige ophør af hjernefunktion kan
være en følge af iltmangel på grund af, at hjertet og åndedrættet stopper, hvorved der opstår
iltmangel i hjernen, eller at en skade i hjernen medfører manglende gennemstrømning af iltet
blod i hjernen, hvorved hjerte og åndedræt stopper. I begge situationer er resultatet
uopretteligt ophør af hjernefunktion, og dermed uopretteligt tab af evnen til at trække vejret,
som er grundlaget for hjerteaktivitet, som er betingelsen for at kunne konstatere cirkulatorisk
død.
Forståelsen af død har været under udvikling i mange år. Historisk erklærede man en person
død baseret på ydre karakteristika. Den afdøde var blå, stiv og kold. Efterfølgende har man
konstateret døden ved reaktionsløshed og ophør af åndedræt
(11)
. Med opfindelsen af
stetoskopet blev hjerteaktivitet tilføjet i dødsdiagnosen
(55)
. I 1947 blev den første succesfulde
hjertedefibrillering foretaget, hvilket betød, at et hjertestop kunne være reversibelt
(56)
. Derefter
fulgte opfindelsen af respiratoren, og patienter med ophør af åndedræt kunne holdes i live.
Det var denne udvikling, der ledte til definitionen af hjernedøden. Allerede dengang forstod
man i de medicinske fællesskaber døden som en proces på cellulært niveau, og med et højt
specialiseret sundhedsvæsen er der med tiden kommet flere og flere muligheder for at
undersøge og konstatere denne proces
(56)
.
Gældende dansk lov med angivelse af at døden konstateres ved
’uopretteligt
ophør af
åndedræt og hjertevirksomhed’
præciserer ikke, hvad der skal forstås ved hjertevirksomhed,
og hvordan dette påvises. Lovgivningen definerer heller ikke, hvordan døden skal
konstateres
(55)
. Principper for konstatering af død er derfor op til lægelig vurdering og
fortolkning. Også hjernedødskriterierne er til stadig diskussion. I de fleste lande anvender man
et helhjernedødskriterium, mens man i enkelte andre lande anvender et
hjernestammedødskriterium. Også de undersøgelser og test der udføres til konstatering af
hjernedøden varerier fra land til land
(55)
.
Døden er endelig, men hvordan den konstateres, er kontekstafhængig og har altid været, og
vil sikkert altid være, et områdepunkt til diskussion og udvikling. Donation efter konstatering af
cirkulatorisk død er en fortsættelse af denne udvikling.
5.3
’No-touch’-perioden
Ved DBD kan man, fordi organers funktion holdes kunstigt i gang ved hjælp af respirator,
vente flere timer efter konstatering af død før organerne tages ud. Ved donation af hornhinder
ved den nuværende brug af DCD kan man også vente timer efter dødens konstatering, da
hornhinder ikke tager skade af den manglende cirkulation. Ved udvidelse af DCD til også at
omfatte de større indre organer kan man ikke vente flere timer fra dødens konstatering til
organerne tages ud.
§71, Alm.del - 2022-23 (2. samling) - Bilag 17: Orientering om Nationale anbefalinger for donation efter cirkulatorisk død (DCD) efter afsluttet offentlig høring, fra indenrigs- og sundhedsministeren
Nationale anbefalinger for donation efter cirkulatorisk død (DCD)
Side 32/54
Selvom man derfor ved DCD kan argumentere for, at man bevæger sig tæt på tidsgrænsen
mellem dødens konstatering og udtag af organer, skal man se det i lyset af den kontekst,
hvori DCD indføres. Når man i et DCD-forløb vurderer, at en
’no-touch’-periode
på fem
minutter er lang nok til med sikkerhed at sige, at tilstanden er uoprettelig, er det i den
specifikke kontekst af en patient med en svær og dødelig skade i hjernen, hvor al videre
behandling er vurderet udsigtsløs.
Det er centralt i det lovfastsatte kriterium for konstatering af cirkulatorisk død, at tilstanden er
uoprettelig, altså at hjertevirksomhed og åndedræt ikke kan genoprettes. En person, der
genoplives efter hjertestop, har derfor ikke været død, men kun livløs. Det er altafgørende, at
der anvendes en fagligt begrundet ’no touch’-periode,
som alene kan danne baggrund for
organdonation, når de andre faglige begrundelser for DCD er opfyldt.
5.4 Adskillelse mellem behandling og transplantation
Et aspekt som ofte bliver diskuteret i forbindelse med organdonation er rollefordelingen
blandt de læger der henholdsvis behandler den døende patient, og dem som er en del af
transplantationen.
I et notat fra 2019
(57)
fremhæver Det Etiske Råd, at der efter deres opfattelse vil være et
betydeligt pres på lægens faglige vurdering i forbindelse med DCD, da man skal overveje
organdonation inden patienten er konstateret død, men i forventning om at døden vil
indtræffe. De fremhæver, at lægen både skal respektere
’the
dead-donor rule’ og samtidig
skal tage højde for muligheden og ønsket om organdonation. Dette er dog ikke forskelligt fra,
hvordan det foregår i dag i forbindelse med konstatering af hjernedød og donation.
I gældende danske regler er det præciseret, at den læge, der er ansvarlig for at foretage et
transplantationsindgreb ikke må være den læge, der har behandlet donor under dennes
sidste sygdom, eller som har konstateret personen død
(17)
.
I praksis vil den behandlende læge altid først tage kontakt til transplantationskoordinatoren,
når alle behandlingsmuligheder med henblik på overlevelse er udtømte
(2)
. Det Etiske Råd
fremhæver en mulig risiko for at læger kan komme til at fokusere mere på
organdonationsmuligheden end på patientens overlevelse, når man skal tage stilling til om
behandling er udsigtsløs, og om dette eventuelle pres kan blive større ved DCD, hvor tiden
også er en faktor
(57)
.
I den norske redegørelse af DCD
(11)
har man berørt denne problematik, og kommer til den
konklusion, at den fuldstændige adskillelse mellem behandling, konstatering af død og
muligheden for organdonation ikke er mulig at opnå organisatorisk, men at man ligesom i
mange andre behandlingssituationer må sætte sin lid til lægers professionalitet, moral, egen
bevidsthed om interessekonflikten og overholdelse af lovgivningen. Derudover fremhæves
§71, Alm.del - 2022-23 (2. samling) - Bilag 17: Orientering om Nationale anbefalinger for donation efter cirkulatorisk død (DCD) efter afsluttet offentlig høring, fra indenrigs- og sundhedsministeren
Nationale anbefalinger for donation efter cirkulatorisk død (DCD)
Side 33/54
den iboende trang hos sundhedspersoner til at føle en stærkere forpligtelse til patienten foran
dem end til samfundsnytte eller at kunne hjælpe en uidentificeret anonym recipient
(11)
.
5.5 Etiske overvejelser ved de kliniske procedurer
American College of Physicians har udgivet en udtalelse i 2021
(58)
, hvor de udtrykker
bekymring for, om man aktivt inducerer hjernedød ved at afbryde kredsløbet til hjernen, fordi
man ønsker at genskabe cirkulationen til for eksempel hjertet i forbindelse med NRP, og om
det derfor er etisk forsvarligt at anvende denne procedure. Udtalelsen er kommet på
baggrund af etiske drøftelser vedrørende indførelse af NRP i USA med henblik på at få flere
hjerter til transplantation. Drøftelserne førte til, at det blev anbefalet at pausere indførelsen af
NRP.
Metoden er imidlertid fundet etisk forsvarlig at anvende, og der er blandt andet indledt et
kontrolleret studie af transplantation af hjerter efter DCD ved at anvende NRP
(59)
. Bekymringen
kan også findes hos sundhedsprofessionelle, der ikke er involveret i organdonation eller
transplantation. Det er vigtigt, at drøftelser vedrørende disse spørgsmål pågår. Med ophør af
åndedræt og hjertevirksomhed vil kredsløbet til hjernen også blive afbrudt som en del af
dødsprocessen. Når man senere i forbindelse med NRP aflukker karrene til hjernen, er det på
et tidspunkt, hvor der ikke er naturlig cirkulation til hjernen. Dette gøres som en forudsætning
for at kunne etablere ekstern kunstig perfusion til de organer i donor, som ønskes anvendt til
transplantation.
Der er i 2021 udgivet en fælles international redegørelse om DCD på baggrund af et
samarbejde mellem donations- og transplantationseksperter fra Spanien, USA, England,
Canada, Holland, Belgien og Australien
(51)
. I denne artikel anbefales ikke en metode frem for
en anden. Her lægges der meget vægt på, at det vigtigste i hele processen er, at der ikke
hersker tvivl om, at patienten er uafvendeligt døende, når organdonation overvejes.
Det anbefales, at man af hensyn til organernes kvalitet anvender perfusion af organerne enten
i eller uden for donorkroppen. Der er dokumentation for, at organernes levedygtighed efter
transplantation kan genoprettes ved in-situ perfusion til et niveau, der er sammenligneligt
med DBD samtidig med, at der skabes en mulighed for evaluering af organfunktionen før
donoroperationen. Det fremgår, at det først og fremmest har betydning, når hjerte og lever
skal doneres. Det understreges også i artiklen, at man ikke bør genskabe cirkulation,
medmindre man sikrer, at processen og dermed det uoprettelige ophør af hjernefunktioner
fastholdes ved ikke at reetablere kredsløbet til hjernen.
I forbindelse med NRP kan det virke kontrafaktisk at karrene til hjernen afklemmes for ikke at
afbryde dødsprocessen, når personen jo allerede er konstateret død. Der er her tale om en
biologisk dødsproces, hvor dens modsætning ikke betyder liv. Processen frem mod døden er
nu er så fremskreden, at der på ingen måde er en vej tilbage til livet. Blot er den heller ikke så
fremskreden, at der ikke vil være en risiko for registrerbar aktivitet i hjernens celler.
§71, Alm.del - 2022-23 (2. samling) - Bilag 17: Orientering om Nationale anbefalinger for donation efter cirkulatorisk død (DCD) efter afsluttet offentlig høring, fra indenrigs- og sundhedsministeren
Nationale anbefalinger for donation efter cirkulatorisk død (DCD)
Side 34/54
Beslutningen om at afklemme karrene til hjernen skal altså ikke forstås som et forsøg på at
undgå tilbagevenden til liv. Dette vil aldrig kunne lade sig gøre. På samme måde forårsager
afklemningen ikke døden. Dødsårsagen er personens sygdom.
Både RP og NRP bør være muligt at anvende i Danmark ud fra det udgangspunkt, at der er
tale om procedurer efter dødens indtræden og, at 'dead-donor rule' således overholdes. Det
vil vanligvis være transplantationscentret, der med udgangspunkt i at sikre flest mulige og
bedst mulige organer til donation, afgør hvilken procedure, der skal anvendes, efter døden er
konstateret. Beslutningen træffes på baggrund af de indledende organevaluerende
undersøgelser og på en måde, så de pårørende kan få en grundig og rettidig information om,
hvordan forløbet kommer til at være.
5.6 Pårørendeomsorg
Erfaringerne med DBD-forløb har vist, at der er gode muligheder for at udvise omsorg ved
livets afslutning. Tilsvarende erfaringer med pårørendeomsorg er rapporteret i forbindelse
med DCD-forløb i Sverige og Norge
(29,30)
.
Da lægerne i lang tid, måske over flere dage, har undersøgt alle behandlingsmuligheder og
respiratorbehandlingen holder organernes funktion i gang, er der god tid for de pårørende at
forberede sig på, at overlevelse ikke er en mulighed. Hverken DCD eller DBD bør derfor
opleves som hastværk for de pårørende.
Et DCD-forløb vil dog adskille sig fra andre afskedsforløb, hvor man slukker for respiratoren,
da man i forløbet måler tiden fra ophør af respiratorbehandling til åndedræt og
hjertevirksomhed ophører, som kan vare fra minutter til timer, og derefter måler tiden på
’no
touch’-perioden. Erfaringer fra Sverige tyder dog på, at sådanne forløb ikke føles forhastede
for de pårørende, så længe det sikres, at de pårørende er godt forberedt på, hvad der skal
ske, har haft mulighed for at tage afsked inden man slukker respiratoren og kan være til stede
under hele forløbet, hvis de ønsker det.
Det kan for de pårørende være en fordel, at den afdøde konstateres død efter kriteriet om
uopretteligt ophør af åndedræt og hjertevirksomhed, da patienten dør på en måde, som kan
føles mere naturlig. Det kan være svært at forstå, at en person er død, når vedkommende er
tilkoblet en respirator, som holder hjerte og åndedræt i gang, og kroppen stadig er varm. Det
er i forskningen vist, at hjernedøden kan være forvirrende for de pårørende
(11)
, og i
Sundhedsstyrelsens holdningsundersøgelse fra 2021 fremgår det, at mange stadig ikke helt
forstår hjernedødskriteriet
(60)
. Det er derfor vigtigt, at de pårørende inddrages løbende i hele
forløbet.
5.7 Oplysning og informeret samtykke
Som det beskrives i kapitel 3 om lovgivningen, forholder man sig i juridisk forstand ikke til
dødskriterier, når man giver samtykke til organdonation, men udelukkende til samtykke til
§71, Alm.del - 2022-23 (2. samling) - Bilag 17: Orientering om Nationale anbefalinger for donation efter cirkulatorisk død (DCD) efter afsluttet offentlig høring, fra indenrigs- og sundhedsministeren
Nationale anbefalinger for donation efter cirkulatorisk død (DCD)
Side 35/54
selve udtagningen af organer eller andet biologisk materiale. Dette er almindeligvis fortolket
juridisk således, at et samtykke til organdonation samtidig er et samtykke til de procedurer,
der gør organdonation mulig.
Indtil 2019 blev hjernedød beskrevet i donorfolderen fra Sundhedsstyrelsen, og der er
udarbejdet en pjece, som omhandler hjernedød og organdonation
(61)
.
I 2019 blev donorfolderen præciseret, så det fremgår, at organdonation kun kan gennemføres,
når personen er erklæret død
uden de kliniske detaljer om proceduren for
dødskonstateringen. Revisionen skete på baggrund af et analysearbejde i 2018
(63)
som viste, at
teknisk-medicinsk sprogbrug kan skabe en barriere for at kunne tage stilling og kan give
distance og mistro til sundhedssystemet. Den mistro kan bekræftes ved at lægge det op til
den enkelte, som ingen medicinske forudsætninger har for, at vurdere de kriterier, lægerne
skal lægge til grund for, at man er død.
Analysearbejdet pegede desuden specifikt på, at det at tage stilling til organdonation er
forbundet med vanskelighed og ubehag ved at skulle forholde sig til sin egen død.
Masseformidling om kliniske arbejdsgange på hospitalet risikerer derfor at skabe flere
spørgsmål end svar, og kan medføre at man udskyder stillingtagen til organdonation, eller
aldrig får taget stilling, fordi problemstillingen bliver for kompleks.
I 2021 har Sundhedsstyrelsen gennemført en holdningsundersøgelse blandt 1096 danskere
over 15 år, hvor der er spurgt til deres kendskab og holdning til organdonation
(60)
. Otte ud af ti
er positive over for organdonation og to ud af tre danskere over 15 år har taget aktiv stilling til,
om de vil donere eller ej.
Det er vigtigt, at en udvidet brug af DCD i Danmark indføres på en måde, hvor den generelt
positive indstilling til organdonation bevares. En forudsætning herfor er en stærk tillid til, at
organdonation foregår ordentligt og etisk forsvarligt.
Generelt er det derfor vigtigt, at borgere har mulighed for at tage stilling til organdonation på
et oplyst grundlag, hvor der sikres balance i information og budskaber ved potentialet i
organdonation samt spørgsmål om død og donationsforløb. For den store gruppe af
befolkningen, som allerede har taget aktivt stilling til donation, er det vigtigt at sikre
information om betydningen af deres tilkendegivelse, også ved udvidet brug af DCD,
samtidigt med at det understreges, at samtykke altid kan ændres eller tilbagekaldes.
I 2018 undersøgte Sundhedsstyrelsen barrierer for at tage stilling til organdonation og
registrere sig i Organdonorregistret
(63)
. Erfaringerne fra denne undersøgelse peger på, at den
kliniske information om hjernedød og procedurer på hospitalet ikke nødvendigvis fører til
afklaring og forståelse af, hvad det vil sige at være hjernedød
og at det betyder, at man er
’helt død’.
I holdningsundersøgelsen fra 2021 tilkendegav hver tredje af de adspurgte, at de enten er
uenige i eller ikke ved, om man er død, når hjernen er død. I relation til organdonation generelt
§71, Alm.del - 2022-23 (2. samling) - Bilag 17: Orientering om Nationale anbefalinger for donation efter cirkulatorisk død (DCD) efter afsluttet offentlig høring, fra indenrigs- og sundhedsministeren
Nationale anbefalinger for donation efter cirkulatorisk død (DCD)
Side 36/54
svarer 15 %, at de er enige i, at den afdøde ikke er helt død når organerne fjernes, og 34 %
svarer, at de er i tvivl herom. Til samme spørgsmål i relation til DCD svarer 18 %, at de er enige
og 36 % at de er i tvivl. Dette tyder på, at information om DCD ikke ændrer folks opfattelse af,
om man er helt død, når organerne fjernes.
Kendskabet til DCD i befolkningen synes lavt, og i holdningsundersøgelsen fra 2021 svarer 62
%, at de kender begrebet dårligt. Der har endnu ikke været information og diskussion om DCD
i befolkningen, så resultatet er ikke overraskende. Imidlertid viser undersøgelsen også, at efter
at have læst en beskrivelse af DCD har to ud af tre en positiv holdning til DCD, og 69 % siger,
at oplysningerne om DCD ikke har ændret deres stillingtagen til organdonation, mens 15 %
svarer, at de er blevet mere sikre på, at de vil være organdonorer.
Det har været fremført, at nogle af de borgere, som i dag har registreret deres beslutning i
Organdonorregistret, har gjort det på baggrund af tidligere information om, at organdonation
gennemføres efter hjernedød, hvilket kan have givet en forventning om, at tilladelsen til
donation af organer alene er gældende ved hjernedød. Dog har muligheden for at donere
hornhinder altid været muligt efter cirkulatorisk død, uden at dette har været specificeret i
forhold til samtykket.
Ud fra en ren juridisk betragtning vurderer Sundhedsstyrelsen ikke, at det er nødvendigt at
indhente nyt samtykke i forbindelse med en udvidelse af brugen af DCD i Danmark til også at
omfatte de større indre organer. Dette begrunder vi i, at der ikke er tale om indførelse af nye
regler eller kriterier for død og donation, og da den udvidede brug af DCD ikke ændrer
grundlæggende på sikkerheden i forbindelse med konstatering af død.
Sundhedsstyrelsen finder derfor heller ikke at det nødvendigt eller hensigtsmæssigt at
rammerne for samtykke til organdonation ændres, så der specifikt skal samtykkes til om
donation kun kan finde sted efter det ene eller andet dødskriterie. Sundhedsstyrelsen noterer
i den forbindelse, at kriterier for konstatering af død følger af gældende lovgivning, mens
samtykket er til donation efter død, ikke til hvilken lovhjemmel, der skal bruges til dødens
konstatering.
Sundhedsstyrelsen anerkender dog, at der ved udvidet brug af DCD til at omfatte større indre
organer, herunder indførelse af
’no
touch’-periode, RP/NRP med videre er tale om at
organdonation og cirkulatorisk dødskriterium indgår i anderledes og nye sammenhænge. Det
understreger blot, at det generelt er vigtigt, at borgerne har mulighed for løbende at tage
stilling til organdonation på et oplyst grundlag, uanset hvilke principper, procedurer og
dødskriterier der anvendes i forbindelse med organdonation. Sundhedsstyrelsen finder derfor,
at der skal være en styrket oplysningsindsats om organdonation, som har fokus på også at
informere befolkningen om DCD og stillingtagen til organdonation generelt. Informationen
skal være lettilgængelig og forståelig for alle.
§71, Alm.del - 2022-23 (2. samling) - Bilag 17: Orientering om Nationale anbefalinger for donation efter cirkulatorisk død (DCD) efter afsluttet offentlig høring, fra indenrigs- og sundhedsministeren
Nationale anbefalinger for donation efter cirkulatorisk død (DCD)
Side 37/54
6. Implementering
Efter bestemmelserne i sundhedslovens § 208 kan Sundhedsstyrelsen regulere varetagelsen
af specialiserede sygehusfunktioner i forbindelse med organdonation og
–transplantation,
den såkaldte specialeplanlægning, hvor der stilles en række sundhedsfaglige krav for at
varetage funktionerne. Ved indførelsen af udvidet brug af DCD vil Sundhedsstyrelsen rådgive
regionerne vedrørende den mest hensigtsmæssige indplacering, med inddragelse af
styrelsens rådgivende udvalg for specialeplanlægning.
Sundhedsstyrelsen vil i den forbindelse anbefale regionerne, at den udvidede brug af DCD, til
også at omfatte større indre organer, opstartes på Aalborg Universitetshospital, Aarhus
Universitetshospital, Odense Universitetshospital og Rigshospitalet, som i forvejen har
omfattende erfaring med organdonation.
Sundhedsstyrelsen anerkender i den forbindelse, at indførelsen af nye principper og
procedurer, herunder
’no
touch’-periode, RP/NRP, kan udfordre organisatoriske og faglige
rammer, kompetencer, personaleressourcer med videre i et i forvejen presset sygehusvæsen.
Sundhedsstyrelsen vil, i lyset af dette, aftale rammer og frister for implementering med
regionerne og Indenrigs- og Sundhedsministeriet.
Sundhedsstyrelsen vil løbende følge erfaringerne med DCD i forhold til, om der senere skal
ske en bredere implementering på flere intensive afdelinger i landet.
Der skal udarbejdes detaljerede lokale instrukser, tjeklister, procedurebeskrivelser med mere
for arbejdsgangen i de enkelte led i DCD-processen og for de enkelte faggruppers
ansvarsområde. De faglige selskaber har et særligt ansvar for at beskrive DCD-processen ud
fra den ramme, som er skitseret i denne rapport.
6.1 Lokal organisering
Erfaringer fra blandt andet Sverige og England viser, at det har stor betydning for en
succesfuld implementering, at der nedsættes et tværfagligt ekspert-team, der har forståelse
for og indsigt i hinandens opgaver i forbindelse med DCD. Det fremhæves især, at
dybdegående kendskab til og indsigt i hele forløbet skaber tryghed i den nye proces. Det
anbefales derfor, at der nedsættes et ekspert-team for DCD på de enkelte hospitaler. Teamet
nedsættes på tværs af donations- og transplantationsforløbet og får ansvar for gennemførsel
og evaluering af DCD-forløbene.
Inden opstart af DCD anbefales det, at teamet undervises og trænes intensivt i forløbet, for
eksempel i form af simulationstræning. Når teamet har oparbejdet erfaring og viden om DCD,
kan de varetage undervisning og information af kollegaer. Alt personale, der er involveret i
DCD-processen, skal være uddannet til at varetage de specifikke opgaver i DCD-forløbet.
§71, Alm.del - 2022-23 (2. samling) - Bilag 17: Orientering om Nationale anbefalinger for donation efter cirkulatorisk død (DCD) efter afsluttet offentlig høring, fra indenrigs- og sundhedsministeren
Nationale anbefalinger for donation efter cirkulatorisk død (DCD)
Side 38/54
Erfaringer fra andre lande viser, at hospitalspersonale, der ikke direkte er involveret i DCD-
processen, også har brug for information omkring DCD. Der bør være en koordineret
undervisningsindsats, så der opnås en ensartet og høj faglig standard. Dansk Center for
Organdonation kan varetage denne nationale koordination i lighed med de øvrige nationale
koordineringsopgaver på området for organdonation.
Det anbefales også, at hospitalerne sikrer løbende information generelt på hospitalet om DCD
for at skabe tryghed om processen og samtidig sikre størst mulig åbenhed om, at DCD-forløb
foregår på en respektfuld og værdig måde i lighed med donation efter hjernedød.
Som en del af indførelse af DCD skal det sikres, at hospitalet råder over de fysiske rammer,
der er egnede til DCD. Herunder rammer, der gør det muligt at flytte den afdøde hurtigt og
samtidig respektfuldt til en operationsstue efter 5 minutters
’no
touch’-periode samt adgang
til NRP.
6.2 Rapportering af DCD-forløb
6.2.1 Transplantationscentrene
Transplantationscentrene følger de fastlagte retningslinjer for registrering af data vedrørende
donorer og anvendte organer til transplantation i Scandiatransplant.
Disse data vil også vedrøre de donorer, som bliver vurderet egnet til DCD, og hvor
donoroperationen påbegyndes. Scandiatransplant fastlægger hvilke data, der registreres
vedrørende DCD-donorerne i Scandiatransplants egen database. Arbejdet med at fastlægge
hvilke data, der skal registreres, foretages i regi af Scandiatransplant.
Herudover følger transplantationscentrene de fastlagte retningslinjer for registrering af data
vedrørende potentielle og anvendte donorer i Den Danske Donordatabase, som hver af de tre
transplantationscentrene har ansvar for.
Her vil data vedrørende de potentielle DCD-donorer, som intensivafdelingen melder til
transplantationscentrene, blive registreret også for de potentielle DCD-donorer, hvor forløbet
afsluttes, inden donoroperationen påbegyndes. Det vil på den baggrund være muligt at
udarbejde en analyse af årsagerne til, at potentielle DCD-donorer ikke bliver donorer. Dette
gøres i dag for de potentielle hjernedøde donorer. Disse data vil også vedrøre de donorer,
som bliver vurderet egnet til DCD, og hvor donoroperationen påbegyndes. Arbejdet med at
fastlægge, hvilke data der skal registreres foretages i regi af Scandiatransplant.
6.2.2. Afrapportering til Dansk Center for Organdonation
Dansk Center for Organdonation driver den kliniske kvalitetsdatabase
Organdonationsdatabasen
(31)
. Databasens overordnede formål er at sikre, at der på
intensivafdelingerne foretages en vurdering af alle afdødes egnethed som organdonorer. For
den enkelte intensivafdeling er databasen et kvalitetsudviklingsredskab, som afdelingen kan
bruge til at overvåge, evaluere og forbedre kvaliteten af den sundhedsfaglige indsats på
§71, Alm.del - 2022-23 (2. samling) - Bilag 17: Orientering om Nationale anbefalinger for donation efter cirkulatorisk død (DCD) efter afsluttet offentlig høring, fra indenrigs- og sundhedsministeren
Nationale anbefalinger for donation efter cirkulatorisk død (DCD)
Side 39/54
organdonationsområdet. Monitoreringen via data fra Organdonationsdatabasen er i dag alene
koncentreret om hjernedøde donorer.
Data vedrørende DCD-donorer indberettes til Dansk Center for Organdonation og behandles
sundhedsfagligt af Organdonationsdatabasens styregruppe. Dansk Center for Organdonation
står i samarbejde med Organdonationsdatabasens styregruppe for følgende:
Beskrivelse af omfanget af data, der skal registreres
Udvikling af den registreringsform, som skal anvendes vedrørende potentielle DCD-
donorer
Fastlæggelse af hvilke procedurer hospitalerne skal anvende i forbindelse med
indberetningerne
6.3 Evaluering af DCD
Sundhedsstyrelsen vil i samarbejde med regionerne, Dansk Center for Organdonation og de
faglige miljøer senest 2 år efter implementering af udvidet brug af DCD udarbejde en status,
som bl.a. skal omfatte:
Antallet af potentielle DCD-donorer på de hospitaler, hvor DCD er indført.
Antal realiserede DBD og DCD-donerer.
Analyse af årsager til at potentielle DCD-donorer ikke donerede organer.
Beskrivelse af hospitalernes erfaringer med de nationale anbefalinger for DCD og
eventuelle forslag til opdateringer.
Resultater fra undersøgelser af hospitalspersonalets viden og holdning til DCD.
Oplysning om organdonation til befolkningen, herunder også oplysning om DCD. Der
evalueres her på, om befolkningen får den information, de har brug for, samtidig med
de bevarer deres positive holdning til organdonation, og om flere bliver i stand til at
tage stilling.
Beskrivelse af pårørendes oplevelser med DCD-forløbene.
§71, Alm.del - 2022-23 (2. samling) - Bilag 17: Orientering om Nationale anbefalinger for donation efter cirkulatorisk død (DCD) efter afsluttet offentlig høring, fra indenrigs- og sundhedsministeren
Nationale anbefalinger for donation efter cirkulatorisk død (DCD)
Side 40/54
7. Arbejdet med anbefalingerne
Dansk Center for Organdonation nedsatte i 2017 en arbejdsgruppe med deltagelse af fagfolk
fra donations- og transplantationsafdelinger, der udsendte en rapport i 2018
(10)
. Med rapporten
anbefalede arbejdsgruppen, at organdonation efter cirkulatorisk død skulle være et tilbud og
et supplement til transplantation af organer fra hjernedøde.
Efter indstilling fra Sundhedsstyrelsen blev der, med en bred politisk aftale i 2019 enighed om
at styrke transplantationsområdet yderligere ved at give mulighed for transplantation af
organer fra afdøde, hvor døden er konstateret på baggrund af uopretteligt ophør af åndedræt
og hjertevirksomhed.
De nationale anbefalinger skal sætte de nationale rammer for implementeringen af DCD på
de fire universitetshospitaler (Aalborg Universitetshospital, Aarhus Universitetshospital,
Odense Universitetshospital og Rigshospitalet) efterfølgende.
7.1 Arbejdsgruppe
Arbejdsgruppen bestod ved det afsluttende møde af:
Christina Rosenlund Sørensen, Odense Universitetshospital
Cengiz Akgül, Odense Universitetshospital
Henrik Birn, Aarhus Universitetshospital
Lars Ilkjær, Aarhus Universitetshospital
Hans Eiskjær, Aarhus Universitetshospital
Mette Juul Kofoed, Aarhus Universitetshospital
Preben Sørensen, Aalborg Universitetshospital
Lars Kjærsgaard, DASAIM, Aalborg Universitetshospital
Karen-Lise Welling, Rigshospitalet
Christian Joost Holdflod Møller, Rigshospitalet
Nicolai Aagaard Schultz, Rigshospitalet
Peter Hasse Møller-Sørensen, Rigshospitalet
Michael Perch, Dansk Transplantationsselskab
Lise Korbo, Dansk Neurologisk Selskab
Niels Agerlin, Dansk Neurokirurgisk Selskab
Charlotte Daugbjerg, DASYS
Helle Madsen, DASYS
Helle Haubro Andersen, Dansk Center for Organdonation
Lone Bøgh, Dansk Center for Organdonation
Sekretariat:
Maria Herlev Ahrenfeldt, Sundhedsstyrelsen
Camilla Krogh, Sundhedsstyrelsen
Marie-Louise Kirkegaard Mikkelsen, Sundhedsstyrelsen
§71, Alm.del - 2022-23 (2. samling) - Bilag 17: Orientering om Nationale anbefalinger for donation efter cirkulatorisk død (DCD) efter afsluttet offentlig høring, fra indenrigs- og sundhedsministeren
Nationale anbefalinger for donation efter cirkulatorisk død (DCD)
Side 41/54
Der har været afholdt syv møder i arbejdsgruppen, henholdsvis den 12. november 2019, 4.
februar, 26. maj, 13. oktober 2020, 17. august 2021, 14. oktober 2021 og 6. december 2022.
Sundhedsstyrelsens direktør Søren Brostrøm deltog ved det afsluttende møde i
arbejdsgruppen.
7.2 Høring og peer review
Anbefalingerne har været i bred offentlig høring og peer review i perioden 26. september
2022 til 11. november 2022.
Sundhedsstyrelsen har modtaget høringssvar til anbefalingen fra nedenstående parter, listet i
indkommen rækkefølge:
Mads Sebbelov
Dansk Nefrologisk Selskab
Dansk Selskab for Medicinsk Filosofi, Etik og Metode
Diabetesforeningen, Foreningen 7liv, Nyreforeningen og Organdonation
Ja Tak
Dansk Selskab for Anæstesiologi og Intensiv Medicin
Hjerteforeningen
Dansk Sygepleje Selskab
Det Etiske Råd
Danske Regioner
Dansk Selskab for Retsmedicin
Styrelsen for Patientsikkerhed
Lungeforeningen
Dansk Center for Organdonation
Lægeforeningen
National Videnskabsetisk Komite
Anbefalingerne er desuden blevet vurderet af to peer reviewere udpeget af
Sundhedsstyrelsen:
Markus Gäbel, overlæge i transplantationskirurgi,
Sahlgrenska Universitetssjukhuset, Sverige
Dag Wendelbo Sørensen, overlæge i anæstesi,
Oslo Universitetssykehus, Norge
§71, Alm.del - 2022-23 (2. samling) - Bilag 17: Orientering om Nationale anbefalinger for donation efter cirkulatorisk død (DCD) efter afsluttet offentlig høring, fra indenrigs- og sundhedsministeren
2671636_0043.png
Nationale anbefalinger for donation efter cirkulatorisk død (DCD)
Side 42/54
8. Referencer
(1) Regeringen Sundheds- og Ældreministeriet. Aftale om at genindføre hjertedødskriteriet
som kriterie ved organdonation. Opdateret: 30. april 2019. Senest hentet: 18. august.2022. Link:
https://www.regeringen.dk/aktuelt/publikationer-og-aftaletekster/aftale-om-at-
genindfoere-hjertedoedskriteriet-som-kriterie-ved-organdonation.
(2) Dansk Center for Organdonation, DCO. National Guideline for Organdonation. . Senest
hentet: 18.august.2022. Link:
https://www.organdonation.dk/guideline/.
(3) Ministeriet for Sundhed og Forebyggelse. National handlingsplan for organdonation.
Opdateret: juli 2014. Senest hentet: 18.august.2022. Link:
https://organdonor.dk/media/ym0nihqx/national-handlingsplan_for-organdonation.pdf.
(4) ScandiaTransplant. . STEP-programme ScandiaTransplant kidney E-xchange P-rogramme
(STEP). Opdateret: Version 1.11 February 26, 2019. Senest hentet: 18. august.2022. Link:
http://www.scandiatransplant.org/organ-allocation/ScandiaKPDProgram1.11.pdf.
(5) Dansk Center for Anonym Levende Nyredonation, DK. Dansk Center for Anonym Levende
Nyredonation. . Senest hentet: besøgt 041121. Link:
https://anonymdonation.dk/.
(6) Rigshospitalet. Rigshospitalet. Presse og nyt
Mor donerer lever til etårig søn.2020. . Senest
hentet: 18. august.2022. Link:
https://www.rigshospitalet.dk/presse-og-
nyt/nyheder/nyheder/Sider/2020/februar/mor-donerer-lever-til-etaarig-soen.aspx.
(7) Kootstra G, Daemen JH, Oomen AP. Categories of non-heart-beating donors. Transplant
Proc 1995;27(5):2893-2894.
(8) Thuong M, Ruiz A, Evrard P, Kuiper M, Boffa C, Akhtar MZ, et al. New classification of
donation after circulatory death donors definitions and terminology. Transpl Int 2016;29(7):749-
759.
(9) EDQM, European Directorate for the Quality of Medicines & HealthCare of the Council of
Europe. Newsletter Transplant : International figures on donation and transplantation 2021.
2022;27:106 p.
(10) Dansk Center for Organdonation, DCO. DCD: Rapport om donation efter cirkulatorisk død i
Danmark. 2018. . Senest hentet: 11. januar 2023. Link:
https://ipaper.ipapercms.dk/RM/DanskCenterforOrgandonation/rapport-om-donation-
efter-cirkulatorisk-doed-i-dcd-i-danmark/.
§71, Alm.del - 2022-23 (2. samling) - Bilag 17: Orientering om Nationale anbefalinger for donation efter cirkulatorisk død (DCD) efter afsluttet offentlig høring, fra indenrigs- og sundhedsministeren
2671636_0044.png
Nationale anbefalinger for donation efter cirkulatorisk død (DCD)
Side 43/54
(11) Folke Helse Instituttet, FHI. Organdonasjon med bruk av normoterm regional perfusjon
hos pasienter som dør av hjerte- og åndedrettsstans når livsforlengende behandling avsluttes
(FULLSTENDIG METODEVURDERING)2019. 194 s.
(12) Beslutningsforum for nye metoder Innkalling og saksdokumenter. Opdateret: 30.08.2021.
Senest hentet: 18. august.2022. Link:
https://nyemetoder.no/Documents/Beslutninger/Beslutningsforum%2030.08.2021%20-
%20Offentlige%20sakspapirer.pdf.
(13) ScandiaTransplant. Scandiatransplant figures. Opdateret: 4. oct.2021. Senest hentet: Senest
hentet 11. januar 2023. Link: http://www.scandiatransplant.org/data/scandiatransplant-
figures
(14) SST, Sundhedsstyrelsen. Vejledning om ligsyn, indberetning af dødsfald til politiet og
dødsattester m.v. VEJ nr 10101 af 19/12/2006, Opdateret: 2006. Senest hentet: 18. august.2022.
Link:
https://www.retsinformation.dk/eli/retsinfo/2006/10101.
(15) SST, Sundhedsstyrelsen. Bekendtgørelse om dødens konstatering ved uopretteligt ophør
af al hjernefunktion. BEK nr 1249 af 06/12/2006. Opdateret: 2006. Senest hentet: 18.
august.2022. Link: ,
https://www.retsinformation.dk/eli/lta/2006/1249.
(16) Sundhedsministeriet. Bekendtgørelse af sundhedsloven. LBK nr 210 af 27/01/2022, .
Opdateret: 2022. Senest hentet: 18.august 2022.2022. Link:
https://www.retsinformation.dk/eli/lta/2022/210.
(17) STPS, Styrelsen for Patientsikkerhed. Vejledning om samtykke til transplantation fra
afdøde personer og til transplantationsrelateret forskning. VEJ nr 10099 af 05/12/2019,
. Opdateret: 2019. Senest hentet: 18. august.2022. Link:
https://www.retsinformation.dk/eli/retsinfo/2019/10099.
(18) Dansk Neurokirurgisk Selskab. Hjernedødsudvalget
. Opdateret: 2021. Senest hentet: 18. august.2022. Link:
https://www.organdonation.dk/siteassets/2.-national-guideline/dokumentsamling---
ng/hjernedoedsundersoegelse_skema_og_vejledning_2021.pdf.
(19) STPS,Styrelsen for Patientsikkerhed. Vejledning om fravalg og afbrydelse af
livsforlængende behandling. VEJ nr 9935 af 29/10/2019. Opdateret: 2019. Senest hentet:
18.august.2022. Link:
https://www.retsinformation.dk/eli/retsinfo/2019/9935).
(20) DASAIM, Dansk Selskab for Anæstesiologi og Intensiv Medicin. Vejledning, Etiske
overvejelser ved begrænsning eller ophør af intensiv terapi. Opdateret: 2015. Senest hentet:
18. august.2022. Link:
http://www.dasaim.dk/wp-
content/uploads/2015/09/vejledning_etiske_forhold_ophoer_ver6_2015.pdf.
§71, Alm.del - 2022-23 (2. samling) - Bilag 17: Orientering om Nationale anbefalinger for donation efter cirkulatorisk død (DCD) efter afsluttet offentlig høring, fra indenrigs- og sundhedsministeren
2671636_0045.png
Nationale anbefalinger for donation efter cirkulatorisk død (DCD)
Side 44/54
(21) DNKS DNS, DASAIM,Dansk Selskab for Anæstesiologi og Intensiv Medicin. Vejledning,
Overvejelser vedrørende ophør af behandling ved kritiske neurokirurgiske tilstande. 2013:23 s.
(22) Smith M, Dominguez-Gil B, Greer DM, Manara AR, Souter MJ. Organ donation after
circulatory death: current status and future potential. Intensive Care Med 2019;45(3):310-321.
(23) Simpson P, Bates D, Bonner S, Costeloe K, Doyal L, Falvey S. A code of Practice for the
Diagnosis and Confirmation of Death. 2008. 41 p.
(24) Sheth KN, Nutter T, Stein DM, Scalea TM, Bernat JL. Autoresuscitation after asystole in
patients being considered for organ donation. Crit Care Med 2012;40(1):158-161.
(25) Cook DA, Widdicombe N. Audit of ten years of donation after circulatory death experience
in Queensland: observations of agonal physiology following withdrawal of cardiorespiratory
support. Anaesth Intensive Care 2018;46(4):400-403.
(26) Dhanani S, Hornby L, van Beinum A, et al. Resumption of Cardiac Activity after Withdrawal
of Life-Sustaining Measures. N Engl J Med 2021;384(4):345-352.
(27) Hornby K, Hornby L, Shemie SD. A systematic review of autoresuscitation after cardiac
arrest. Crit Care Med 2010;38(5):1246-1253.
(28) Lomero M, Gardiner D, Coll E, et al. Donation after circulatory death today: an updated
overview of the European landscape. Transpl Int 2020;33(1):76-88.
(29) Vävnadsrådet. BILAGA 4 TILL SLUTRAPPORT DCDPROJEKTET
Rapport personal Fokusgrupper med intensivvårdsoch operationspersonal efter avslutat
pilotår för donation efter cirkulationsstillestånd 2020-02-13 LINDA GYLLSTRÖM KREKULA &
ULLA FORINDER FÖR DET NATIONELLA DCD-PROJEKTET VÄVNADSRÅDET SVERIGES
KOMMUNER OCH REGIONER. Opdateret: 2020. Senest hentet: 18. august.2022. Link:
https://vavnad.se/wp-content/uploads/2020/03/bilaga-4-slutrapport-dcd-
sammanfattning-fokusgrupper.pdf.
(30) Vävnadsrådet. BILAGA 5 TILL SLUTRAPPORT DCDPROJEKTET
rapport närstående Djupintervjuer med närstående till donatorer som donerat organ efter död
till följd av cirkulationsstillestånd. Opdateret: 2020. Senest hentet: 18. august.2022. Link:
https://vavnad.se/wp-content/uploads/2020/03/bilaga-5-slutrapport-dcd-djupintervjuer-
narstaende.pdf.
(31) Dansk Center for Organdonation, DCO. Organdonationsdatabasen. . Senest hentet: 18.
august.2022. Link:
https://www.organdonation.dk/tal/organdonationsdatabasen/.
(32) Irodat, International Registry in Organ Donation and Transplantation. International Registry
in Organ Donation and Transplantation - Preliminary numbers 2020June 2021. 15 pp.
§71, Alm.del - 2022-23 (2. samling) - Bilag 17: Orientering om Nationale anbefalinger for donation efter cirkulatorisk død (DCD) efter afsluttet offentlig høring, fra indenrigs- og sundhedsministeren
Nationale anbefalinger for donation efter cirkulatorisk død (DCD)
Side 45/54
(33) Summers DM, Watson CJ, Pettigrew GJ, Johnson RJ, Collett D, Neuberger JM, et al.
Kidney donation after circulatory death (DCD): state of the art. Kidney Int 2015;88(2):241-249.
(34) Summers DM, Ahmad N, Randle LV, O'Sullivan AM, Johnson RJ, Collett D, et al. Cold
Pulsatile Machine Perfusion Versus Static Cold Storage for Kidneys Donated After Circulatory
Death: A Multicenter Randomized Controlled Trial. Transplantation 2020;104(5):1019-1025.
(35) Rijkse E, Ceuppens S, Qi H, IJzermans JNM, Hesselink DA, Minnee RC. Implementation of
donation after circulatory death kidney transplantation can safely enlarge the donor pool: A
systematic review and meta-analysis. Int J Surg 2021;92:106021.
(36) NHS, National Health Service, England. NHS annual Report, 2020. ANNUAL REPORT ON
CARDIOTHORACIC OR-GAN TRANSPLANTATION REPORT FOR 2019/20202020. 157 p.
(37) Palleschi A, Rosso L, Musso V, Rimessi A, Bonitta G, Nosotti M. Lung transplantation from
donation after controlled cardiocirculatory death. Systematic review and meta-analysis.
Transplant Rev (Orlando) 2020;34(1):100513.
(38) van Raemdonck DE, Keshavjee S, Levvey B, et al. 5-year results from the ISHLT DCD lung
transplant registry confirm excellent recipient survival from donation after circulatory death
donors. J Heart Lung Transplant 2019;38(4):S103.
(39) Chambers DC, Cherikh WS, Harhay MO, Hayes D,Jr, Hsich E, Khush KK, et al. The
International Thoracic Organ Transplant Registry of the International Society for Heart and
Lung Transplantation: Thirty-sixth adult lung and heart-lung transplantation Report-2019;
Focus theme: Donor and recipient size match. J Heart Lung Transplant 2019;38(10):1042-1055.
(40) Ehrsam JP, Benden C, Immer FF, Inci I. Current status and further potential of lung
donation after circulatory death. Clin Transplant 2021;35(7):e14335.
(41) Erasmus ME, van Raemdonck D, Akhtar MZ, Neyrinck A, de Antonio DG, Varela A, et al.
DCD lung donation: donor criteria, procedural criteria, pulmonary graft function validation, and
preservation. Transpl Int 2016;29(7):790-797.
(42) Scheuer SE, Jansz PC, Macdonald PS. Heart transplantation following donation after
circulatory death: Expanding the donor pool. J Heart Lung Transplant 2021;40(9):882-889.
(43) Dhital K, Ludhani P, Scheuer S, Connellan M, Macdonald P. DCD donations and outcomes
of heart transplantation: the Australian experience. Indian J Thorac Cardiovasc Surg
2020;36(Suppl 2):224-232.
(44) Kubal C, Roll GR, Ekser B, Muiesan P. Donation after circulatory death liver transplantation:
What are the limits for an acceptable DCD graft? Int J Surg 2020;82S:36-43.
§71, Alm.del - 2022-23 (2. samling) - Bilag 17: Orientering om Nationale anbefalinger for donation efter cirkulatorisk død (DCD) efter afsluttet offentlig høring, fra indenrigs- og sundhedsministeren
Nationale anbefalinger for donation efter cirkulatorisk død (DCD)
Side 46/54
(45) Lee KW, Simpkins CE, Montgomery RA, Locke JE, Segev DL, Maley WR. Factors affecting
graft survival after liver transplantation from donation after cardiac death donors.
Transplantation 2006;82(12):1683-1688.
(46) Jay CL, Lyuksemburg V, Ladner DP, Wang E, Caicedo JC, Holl JL, et al. Ischemic
cholangiopathy after controlled donation after cardiac death liver transplantation: a meta-
analysis. Ann Surg 2011;253(2):259-264.
(47) O'Neill S, Roebuck A, Khoo E, Wigmore SJ, Harrison EM. A meta-analysis and meta-
regression of outcomes including biliary complications in donation after cardiac death liver
transplantation. Transpl Int 2014;27(11):1159-1174.
(48) Blok JJ, Detry O, Putter H, Rogiers X, Porte RJ, van Hoek B, et al. Longterm results of liver
transplantation from donation after circulatory death. Liver Transpl 2016;22(8):1107-1114.
(49) Watson CJE, Hunt F, Messer S, Currie I, Large S, Sutherland A, et al. In situ normothermic
perfusion of livers in controlled circulatory death donation may prevent ischemic
cholangiopathy and improve graft survival. Am J Transplant 2019;19(6):1745-1758.
(50) Hessheimer AJ, Coll E, Torres F, et al. Normothermic regional perfusion vs. super-rapid
recovery in controlled donation after circulatory death liver transplantation. J Hepatol
2019;70(4):658-665.
(51) Domínguez-Gil B, Ascher N, Capron AM, et al. Expanding controlled donation after the
circulatory determination of death: statement from an international collaborative. Intensive
Care Med 2021;47(3):265-281.
(52) Callaghan CJ, Ibrahim M, Counter C, Casey J, Friend PJ, Watson CJE, et al. Outcomes after
simultaneous pancreas-kidney transplantation from donation after circulatory death donors: A
UK registry analysis. Am J Transplant 2021;21(11):3673-3683.
(53) Aarhus universitet. Danamarks Historien. Senest hentet: 13.september 2022. Link:
https://danmarkshistorien.dk/vis/materiale/indfoerelsen-af-hjernedoedskriteriet-1990
(54) Lee YY, Ranse K, Silvester W, Mehta A, Van Haren F. Attitudes and self-reported end-of-
life care of Australian and New Zealand intensive care doctors in the context of organ
donation after circulatory death. Anaesth Intensive Care 2018;46(5):488-497.
(55) Sørensen P, Andersen H. Den sikre død. Ugeskr Læger 2018;180(V0318018):3s.
(56) De Georgia MA. History of brain death as death: 1968 to the present. J Crit Care
2014;29(4):673-678.
(57) Det Etiske Råd. Etiske opmærksomhedspunkter i forbindelse med donation efter
cirkulatorisk død (DCD). Opdateret: 29. december 2019. Senest hentet: 18. august 2022. Link:
§71, Alm.del - 2022-23 (2. samling) - Bilag 17: Orientering om Nationale anbefalinger for donation efter cirkulatorisk død (DCD) efter afsluttet offentlig høring, fra indenrigs- og sundhedsministeren
2671636_0048.png
Nationale anbefalinger for donation efter cirkulatorisk død (DCD)
Side 47/54
https://www.etiskraad.dk/~/media/Etisk-Raad/Etiske-
Temaer/Organer/Publikationer/Etiske-opm%C3%A6rksomhedspunkter-i-forbindelse-med-
donation-efter-cirkulatorisk-d%C3%B8d.pdf.
(58) ACP, American College of Physicians. Ethics, Determination of Death, and Organ
Transplantation in Normothermic Regional Perfusion (NRP) with Controlled Donation after
Circulatory Determination of Death (cDCD):American College of Physicians Statement of
Concern, Approved by the Board of Regents on April 17, 2021. Opdateret: 2021. Senest hentet:
18. august.2021. Link:
https://www.acponline.org/acp_policy/policies/ethics_determination_of_death_and_organ
_transplantation_in_nrp_2021.pdf
(59) Clinicaltrials.gov. Heart Transplantation Using Normothermic Regional Perfusion Donation
After Circulatory Death, NCT04284319. Recruitment Status : Active, not recruiting Last Update
Posted : January 13, 2022 Contact: Nader Moazami. Opdateret: January 13, 2022. Senest
hentet: 18. august.2022. Link:
https://clinicaltrials.gov/ct2/show/NCT04284319.
(60) SST Sundhedsstyrelsen. Holdningsundersøgelse om organdonation 2021. Undersøgelse
af danskernes viden, holdning og stillingtagen. Opdateret: version: 1,0. 23 august 2022. Senest
hentet: 31. august 2022. Link:
https://www.sst.dk/-
/media/Udgivelser/2022/Organdonation/Holdningsundersoegelse-om-organdonation-
2021.ashx.
(61) SST Sundhedsstyrelsen. Til pårørende - om hjernedød og organdonation. Pjece.
Opdateret: 1. juli 2019 version 2. Senest hentet: 18. august.2022. Link:
https://www.sst.dk/da/Udgivelser/2019/Til-paaroerende---om-hjernedoed-og-
organdonation.
(62) Hwang CS, MacConmara M, Dick ASA. Use of DCD organs: Expanding the donor pool to
increase pediatric transplantation. Pediatr Transplant. 2022 Jan 30;e14234. doi:
10.1111/petr.14234. Online ahead of print
(63) SST Sundhedsstyrelsen. Adfærds- og kommunikationsanalyse, Design Psychology.
Rapport, version 1.0. August 2018. Senest hentet: 19. januar 2023. Link:
https://www.sst.dk/-
/media/Viden/Sundhedsvæsen/Organdonation/Tilmelding-som-organdonor/2018---
Organdonation_-Adfaerds--og-
kommunikationsanalyse.ashx?sc_lang=da&hash=20381BDBAFBD8CB91C261EC18B8864FC
§71, Alm.del - 2022-23 (2. samling) - Bilag 17: Orientering om Nationale anbefalinger for donation efter cirkulatorisk død (DCD) efter afsluttet offentlig høring, fra indenrigs- og sundhedsministeren
2671636_0049.png
Nationale anbefalinger for donation efter cirkulatorisk død (DCD)
Side 48/54
9. Bilag - Patientcases
Nedenstående eksempler skal illustrere, hvorledes et forløb med DCD kan se ud.
Eksemplerne skal desuden illustrere, hvorledes et DCD-forløb adskiller sig fra andre forløb,
herunder et forløb, hvor behandlingen afsluttes og patienten dør uden, at der er
organdonation, samt et forløb med organdonation efter konstatering af hjernedød.
Alle eksempler tager udgangspunkt i den samme sygehistorie:
En midaldrende mand får pludseligt hjertestop. Et vidne til hændelsen ringer efter
hjælp og yder hjerte-lungeredning. Der går 35 minutter, før hjertet igen slår.
Patienten lægges i respirator og bringes til hospitalet. Han indlægges på en
intensivafdeling, og familien informeres om situationen. Der laves undersøgelse for
at afdække årsagen til hjertestop og mulighederne for behandling. Efter et døgn
tages han ud af sovemedicin. Han vågner desværre ikke op og reagerer ikke på
stimuli.
Der bliver foretaget en CT-scanning, som viser begyndende tegn på hjerneskade
efter iltmangel. En elektroencefalografi-undersøgelse (EEG), som måler den
elektriske aktivitet fra nerveceller i hjernebarken, viser svært, supprimeret aktivitet.
Efter yderligere nogle timer er han fortsat reaktionsløs.
§71, Alm.del - 2022-23 (2. samling) - Bilag 17: Orientering om Nationale anbefalinger for donation efter cirkulatorisk død (DCD) efter afsluttet offentlig høring, fra indenrigs- og sundhedsministeren
2671636_0050.png
Nationale anbefalinger for donation efter cirkulatorisk død (DCD)
Side 49/54
§71, Alm.del - 2022-23 (2. samling) - Bilag 17: Orientering om Nationale anbefalinger for donation efter cirkulatorisk død (DCD) efter afsluttet offentlig høring, fra indenrigs- og sundhedsministeren
2671636_0051.png
Nationale anbefalinger for donation efter cirkulatorisk død (DCD)
Side 50/54
§71, Alm.del - 2022-23 (2. samling) - Bilag 17: Orientering om Nationale anbefalinger for donation efter cirkulatorisk død (DCD) efter afsluttet offentlig høring, fra indenrigs- og sundhedsministeren
2671636_0052.png
Nationale anbefalinger for donation efter cirkulatorisk død (DCD)
Side 51/54
§71, Alm.del - 2022-23 (2. samling) - Bilag 17: Orientering om Nationale anbefalinger for donation efter cirkulatorisk død (DCD) efter afsluttet offentlig høring, fra indenrigs- og sundhedsministeren
2671636_0053.png
Nationale anbefalinger for donation efter cirkulatorisk død (DCD)
Side 52/54
§71, Alm.del - 2022-23 (2. samling) - Bilag 17: Orientering om Nationale anbefalinger for donation efter cirkulatorisk død (DCD) efter afsluttet offentlig høring, fra indenrigs- og sundhedsministeren
2671636_0054.png
Nationale anbefalinger for donation efter cirkulatorisk død (DCD)
Side 53/54
Sundhedsstyrelsen
Islands Brygge 67
2300 København S
www.sst.dk