Transportudvalget 2021-22
TRU Alm.del Bilag 114
Offentligt
2508725_0001.png
UDKAST
EFFEKTIVISERING AF DSB
UDARBEJDET FOR FINANSMINISTERIET OG TRANSPORTMINISTERIET
16. august 2011
www.quartzco.com
DENMARK
Ryesgade 3A
2200 Copenhagen N
+45 33 17 00 00
SWEDEN
Birger Jarlsgatan 7
111 45 Stockholm
+46 (0)8 614 19 00
NORWAY
Inkognitogata 35
0256 Oslo
+47 22 59 36 00
TRU, Alm.del - 2021-22 - Bilag 114: Henvendelse af 27/12-21 vedrørende kollektiv transport og DSB, fra Henrik Busch
2508725_0002.png
INDHOLD
DEL I – LEDELSESRESUME .................................................................................................................................. 3
1.
2.
INDLEDNING ............................................................................................................................................. 3
RESUME .................................................................................................................................................... 5
2.1.
2.2.
2.3.
2.4.
2.5.
2.6.
2.7.
2.8.
2.9.
2.10.
2.11.
Benchmark......................................................................................................................................... 6
Budgetforbedringsinitiativer ............................................................................................................... 7
Det kørende personale ...................................................................................................................... 8
Indkøb ................................................................................................................................................ 9
Administration og ledelse ................................................................................................................. 10
Stationer og ejendomme .................................................................................................................. 11
Klargøring ........................................................................................................................................ 12
Energi .............................................................................................................................................. 13
Materiel ............................................................................................................................................ 14
IT ..................................................................................................................................................... 15
Implementeringsovervejelser ........................................................................................................... 15
DEL II - BUDGETFORBEDRINGSPOTENTIALE .................................................................................................. 17
3.
OMKOSTNINGSBASE OG -UDVIKLING OG BENCHMARK ................................................................... 17
3.1.
3.2.
4.
5.
Etablering af en omkostningsbaseline ............................................................................................. 17
Udvikling af DSB's omkostninger 2007-2010 ................................................................................... 18
BENCHMARK .......................................................................................................................................... 19
DET KØRENDE PERSONALE ................................................................................................................. 20
5.1.
5.2.
5.3.
5.4.
5.5.
5.6.
5.7.
5.8.
5.9.
Om det kørende personale .............................................................................................................. 20
Det kørende personale i tal .............................................................................................................. 21
Analytisk fokus ................................................................................................................................. 22
Effektiv arbejdstid ............................................................................................................................ 22
Løn .................................................................................................................................................. 28
Rekruttering og uddannelse ............................................................................................................. 32
Yderligere muligheder for omkostningsreduktion ............................................................................. 34
Implementeringsudfordringer ........................................................................................................... 37
Samlet vurdering af effektiviseringsmuligheder på kort og på lang sigt ........................................... 39
6.
INDKØB.................................................................................................................................................... 41
6.1.
6.2.
6.3.
6.4.
Om indkøb ....................................................................................................................................... 41
Budgetforbedringspotentialet ........................................................................................................... 44
Forudsætninger for realisering af det identificerede budgetforbedringspotentiale ........................... 46
Samlet vurdering af effektiviseringsmuligheder på kort og på lang sigt ........................................... 48
7.
ADMINISTRATION OG LEDELSE ........................................................................................................... 49
7.1.
7.2.
Om administration og ledelse .......................................................................................................... 49
Reduktion af overlappende administrative aktiviteter....................................................................... 50
1
TRU, Alm.del - 2021-22 - Bilag 114: Henvendelse af 27/12-21 vedrørende kollektiv transport og DSB, fra Henrik Busch
2508725_0003.png
7.3.
7.4.
7.5.
7.6.
8.
Reduktion af span-of-control ............................................................................................................ 52
Sammenlægning af kommercielle aktiviteter ................................................................................... 54
Reduktion af lønspredning ............................................................................................................... 56
Samlet budgetforbedringspotentiale for administration og ledelse .................................................. 57
STATIONER OG EJENDOMME .............................................................................................................. 59
8.1.
8.2.
8.3.
8.4.
8.5.
8.6.
Om Stationer og ejendomme ........................................................................................................... 59
Optimeret udnyttelse og anvendelse af kontorlokaler ...................................................................... 59
Nedrivning af udvalgte stationsbygninger ........................................................................................ 64
Intern reorganisering af ansvarsfordelingen på stationerne ............................................................. 67
Ændret ansvarsfordeling på stationerne mellem DSB og Banedanmark ......................................... 70
Samlet budgetforbedringspotentiale for Stationer og ejendomme ................................................... 71
9.
KLARGØRING ......................................................................................................................................... 73
9.1.
9.2.
9.3.
Om Klargøring ................................................................................................................................. 73
Udvikling i drifts- og lønomkostninger for Klargøring ....................................................................... 73
Effektiviseringsinitiativer for Klargøring ............................................................................................ 74
10.
ENERGIOMKOSTNINGER ...................................................................................................................... 77
Om energi i DSB .............................................................................................................................. 77
Budgetforbedringspotentialet for energi ........................................................................................... 78
Samlet vurdering af effektiviseringsmuligheder på kort og lang sigt ................................................ 80
10.1.
10.2.
10.3.
11.
DSB'S MATERIEL .................................................................................................................................... 82
Om Materiel i DSB ........................................................................................................................... 82
Budgetforbedringspotentialet for Materiel ........................................................................................ 82
Samlet vurdering af effektiviseringsmuligheder på kort og på lang sigt ........................................... 83
11.1.
11.2.
11.3.
12.
IT .............................................................................................................................................................. 84
Om it i DSB ...................................................................................................................................... 84
Budgetforbedringspotentialet ........................................................................................................... 85
Samlet vurdering af effektiviseringsmuligheder ............................................................................... 85
12.1.
12.2.
12.3.
DEL III – IMPLEMENTERING OG BUDGETEFFEKTER ...................................................................................... 86
13.
FORELØBIGE OVERVEJELSER OM IMPLEMENTERING ..................................................................... 86
Likviditetsstrømme og Budgeteffekter .............................................................................................. 88
13.1.
2
TRU, Alm.del - 2021-22 - Bilag 114: Henvendelse af 27/12-21 vedrørende kollektiv transport og DSB, fra Henrik Busch
2508725_0004.png
DEL I – LEDELSESRESUME
1.
INDLEDNING
For at sikre en effektiv opgavevaretagelse er der på finansloven for 2011 vedtaget en reduktion af
kontraktbetalingen til DSB på DKK 300 millioner årligt fra og med 2011. Der er på denne baggrund besluttet at
iværksætte nærværende analyse af DSB, der har til formål at identificere et bruttokatalog over mulige
effektiviseringstiltag i DSB fra 2012 og frem.
Analysen tager udgangspunkt i det bruttopotentiale for effektiviseringer i DSB, som fremgår af BCG/BSL-analysen
fra 20091. Denne analyse tager udgangspunkt i data fra 2007 og forholder sig kun i begrænset omfang til,
hvordan bruttoeffektiviseringspotentialet realiseres. Der har endvidere siden 2007 været gennemført en række
ændringer af DSB’s virksomhed, hvorfor en opdatering er nødvendig.
Projektets afgrænsning
Rammerne for analysen har været, at de identificerede initiativer skulle holde sig inden for den nuværende
udformning af statens trafikkontrakt med DSB. Det er tilsvarende specificeret i projektets opdrag, at initiativerne
ikke må medføre højere billetpriser, forringet service eller lavere overskud for DSB.
Analysen har til formål at identificere effektiviseringspotentialer på mindst DKK 300 millioner. Dette har dog ikke
været en begrænsning i omfanget af analysen, og der er identificeret effektiviseringsmuligheder for over DKK 1
milliard. Derudover er der sat fokus på at udvikle konkrete og implementerbare initiativer, der kan bidrage til at
nedbringe omkostningerne for DSB på såvel kort som lang sigt. Dette er sket i tæt samarbejde med ledere og
eksperter i DSB samt gennem inddragelse af en ekstern "bedste praksis"-gruppe, som har bidraget med
2
erfaringer fra andre statsligt ejede virksomheder i forbindelse med lignende optimeringsudfordringer.
Udvælgelsen af initiativområderne har primært været hypotesedrevet, og disse områder er efterfølgende afprøvet
i samarbejde med DSB. Derved er der også blevet taget en række klare fokusmæssige afgrænsninger, således at
fx DSB’s aktiviteter vedr. Kort & Godt/7-11 samt kommercielle og internationale aktiviteter ikke indgår i analysen.
Tilsvarende er der en række mulige tilpasninger af processer m.v., som eksempelvis lean-tiltag m.v., som
angiveligt vil kunne bidrage med yderligere effektiviseringsmuligheder. Dette niveau af tiltag har ikke været inden
for rammerne af nærværende projekt, men dette skal ikke ses som udtryk for, at alle processer er fuldt ud
optimerede – snarere at de identificerede effektiviseringsområder bør undersøges og implementeres først, så der
ikke optimeres på strukturer eller processer, der er under overordnet forandring. Det er vores opfattelse, at denne
type af optimeringsindsatser efterfølgende kan effektivisere DSB yderligere.
Det er således vigtigt at understrege, at de identificerede effektiviseringsinitiativer ikke udgør en udtømmende
liste. Der er stadig en række øvrige områder, som DSB kan vælge at arbejde videre med. Et udvalg af disse er
kort beskrevet under de respektive afsnit i nærværende rapport. Dog vil det kræve særskilt analyse at
konkretisere og udvikle implementerbare initiativer for disse områder.
Forud for implementering af de identificerede initiativer er det af afgørende betydning, at der gennemføres et
strategisk forløb for afklaring af en række nøglespørgsmål vedrørende den fremtidige struktur for DSB. For det
første skal der ske en afklaring omkring, hvilket fremtidigt driftsparadigme man ønsker. Et alternativ til den
nuværende kørsel i fjern og regional (F/R) er beskrevet i afsnittet om
Det kørende personale,
hvor en
linjekørselsstruktur er beskrevet, som alternativ til den nuværende struktur. Herudover er der spørgsmålene om
DSB’s fortsatte internationale togdrift på kommercielle vilkår. Dette har ikke været belyst i projektet.
1
BSL: Benchmark – Danish railway sector, 2009
2
Erfaringerne er fra møder, som Quartz+Co har gennemført med Carsten Thomsen (DONG Energy), Torsten Fels (Post
Danmark), John Dueholm (SAS) og Carsten Dilling (TDC). Møderne har haft til formål at understøtte hypotesedannelsen og
give inspiration til løsningstilgangene. ”Bedste-praksis”-gruppen er således ikke ansvarlige for anbefalingerne.
3
TRU, Alm.del - 2021-22 - Bilag 114: Henvendelse af 27/12-21 vedrørende kollektiv transport og DSB, fra Henrik Busch
2508725_0005.png
Projektorganisering
Projektet er udført af konsulenter fra Devoteam, Quartz+Co samt advokatvirksomheden Accura med
Finansministeriet og Transportministeriet som opdragsgivere. Der har gennem hele projektets forløb været tæt
koordination gennem løbende afrapportering til en arbejdsgruppe, bestående af repræsentanter fra både DSB,
Transportministeriet samt Finansministeriet. Endvidere har konsulenterne arbejdet tæt sammen med en række
DSB-ansatte specifikt udpegede til dette projekt. De tilknyttede personer fra DSB har enten været ledere eller
eksperter på deres respektive områder.
Projektet har endvidere haft tilknytning til en tilsvarende styregruppe med repræsentanter fra DSB,
Transportministeriet og Finansministeriet. Yderligere har Quartz+Co løbende statusrapporteret til DSB's
Koncernledelse.
Rapportens opbygning
Rapporten er bygget op i tre dele og består af i alt 13 kapitler.
Del I er et ledelsesresume, hvor hovedkonklusioner samt denne indledning indgår.
Del II består af de mere detaljerede analyser af budgetforbedringspotentialerne. Første kapitel omhandler det
opdaterede effektiviseringspotentiale i DSB på baggrund af den tidligere BSL-rapport. Del II indeholder herefter
et kapitel om det kørende personale, om indkøb, administration og ledelse, stationer og ejendomme, klargøring
og rengøring, energi, materiel samt IT. I hvert af disse kapitler er der beskrevet mulige effektiviseringspotentialer.
Del III af rapporten omfatter overvejelser omkring implementering af initiativer, herunder de strategiske
beslutninger, som skal træffes om sekvensering af initiativerne, tilgang til udfordringerne m.v.
4
TRU, Alm.del - 2021-22 - Bilag 114: Henvendelse af 27/12-21 vedrørende kollektiv transport og DSB, fra Henrik Busch
2508725_0006.png
2.
RESUME
I 2010 havde DSB en samlet omkostningsbase på knap DKK 12 milliarder. Igennem etablering af en
omkostningsbaseline for nærværende analyse af DSB er den omkostningsbase, der kan påvirkes i
kernevirksomheden DSB, beregnet til ca. DKK 5,8 milliarder. Det er således denne omkostningsbase (DKK 5,8
milliarder), at effektiviseringsinitiativerne skal ses i forhold til. Figur 1 nedenfor viser, hvilke udskillelser der er
foretaget af den samlede omkostningsbase.
Figur 1. DSB Baseline 2010 (DKK millioner)
Kort & Godt
-6.179 (-52%)
2.880
980
1.900
3.297
11.948
9.068
5.771
5.769
1
Samlede koncern-
omkostninger 2010*
Internationale
operationer og
Kort & Godt
Udgangs-
punkt for baseline
Upåvirkelige
omkostninger
Baseline før
korrektioner
Netkorrektioner**
Baseline 2010
*Efter elimineringer, før skat
**DSB vedligehold (IR4), KAS korrektion, Ansaldo Breda ekstra personaleudgifter, korrektion på artskonto 25620 for omkostninger til DSB First og
korrektion for ændret praksis i forbindelse med uddannelse. Der korrigeres ikke for omkostninger relateret til sporarbejder på Banenord og i City
(ca. DKK 70 millioner), da dette defineres som del af kernedriften.
Kilde: Koncernøkonomi, DSB
Over de sidste fire år er DSB blevet betydelig mere kompleks. Organisationen er vokset fra ni selskaber i 2007
til 17 selskaber i 2010. Der er taget højde for dette i det videre arbejde – både i analysen af
omkostningsudviklingen og aktivitetsudviklingen i samarbejde med DSB. I figur 2 nedenfor er vist udviklingen fra
2007-2010 på henholdsvis totaludvikling samt den overordnede udvikling i aktivitetsniveauet.
5
TRU, Alm.del - 2021-22 - Bilag 114: Henvendelse af 27/12-21 vedrørende kollektiv transport og DSB, fra Henrik Busch
2508725_0007.png
Figur 2. DSB omkostningsudvikling 2007-2010
Omkostningsbase, 2007
DKK mio., løbende priser
Omkostningsbase, 2010
DKK mio., løbende priser
Ændring, 2007-10
DKK mio., løbende priser
Ændring, 2007-10
Procent
Ændring i aktivitets-
driver, 2007-10
Procent
Personale-
udgifter
2.869
3.496
627
22%
1,8%
(ÅV)
Andre eksterne
udgifter
985
1.017
32
3%
5,1% (Tog km)
Råvarer og
hjælpematerialer
(inkl. energi)
701
927
226
32%
5,1% (Tog km)
Reparation,
vedligeholdelse,
rengøring
330
329
-1
0%
-0,1% (Litra km)
Total
4.885
5.769
884
18%
Kilde: Koncernøkonomi, DSB
Figuren viser, at der fra 2007-2010 har været en stigning i den samlede omkostningsbase på knap DKK 0,9
milliarder, svarende til 18 procent. Dette ligger over stigningen i producerede togkilometer (5 procent).
Stigningen er primært drevet af personaleudgifter med godt DKK 0,6 milliarder. Det skal bemærkes, at antallet af
årsværk i samme periode kun er steget med knap 2 procent. Stigningen er derfor drevet af relativt høje stigninger
i den gennemsnitlige lønomkostning pr. årsværk.
2.1. Benchmark
Transportministeriet gennemførte i samarbejde med et tysk konsulenthus, BSL, et internationalt benchmark i
2009
3
. Her sammenlignedes DSB's omkostningseffektivitet i 2007 med øvrige togoperatører i Europa. Den
daværende konklusion i BSL-rapporten var, at DSB i forhold til en analyseret omkostningsbaseline på ca. DKK 4
milliard havde et effektivitetspotentiale på DKK 851 millioner i forhold til "god praksis", og et effektivitetspotentiale
på DKK 1.500 millioner til "bedste praksis".
Med udgangspunkt i den gamle beregningsmetode er det gamle benchmark vedrørende ”god praksis” blevet
opdateret til 2010 niveauer – dvs. skrevet tre år frem. Sammenligning med ”bedste praksis” er ikke gennemført.
Derefter etableredes aktivitetsniveauet for 2010. Da de oprindelige omkostninger hos benchmark-virksomhederne
er baseret på 2007, er disse – som omkostningsbasen – fremskrevet til 2010 med en faktor vurderet til 12,5
4
procent . Konklusionen for det opdaterede benchmark er følgende:
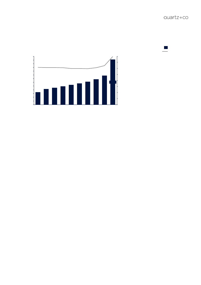
Budgetforbedringspotentialet er stadigvæk markant og forøget fra DKK 851 millioner til DKK 1.049 millioner
(løbende priser), dvs. afstanden mellem DSB og benchmark-virksomhederne er øget
80 procent af potentialet ligger i fjern- og regionaltrafikken (44 procent af potentialet findes i Regional, 36
procent i fjerntog (IC)
Det resterende potentiale ligger i S-tog (20 procent af potentialet)
3
4
"Benchmark – Danish railway sector – DSB 2009"
Vurderet af Dr. H. Bente, Civity Management Consultants
6
TRU, Alm.del - 2021-22 - Bilag 114: Henvendelse af 27/12-21 vedrørende kollektiv transport og DSB, fra Henrik Busch
2508725_0008.png
Figur 3. Effektiviseringspotentiale (DKK millioner, løbende priser, 2007 og 2010 )
Effektiviseringser ved god praksis*
Omkostninger
1.758
379
-22%
4.283
3.955
851
-22%
1.379
1.049
-24%
IC
1.383
463
-33%
920
3.104
3.234
Regional
1.142
207
-18%
935
Effektiviserings-
potentiale 2007
Effektiviserings-
potentiale 2010
S-tog
*God praksis svarer til "realistic target cost" i BSL rapporten, ""bedste praksis" cost" tages ikke i anvendelse. Effektiviseringspotentialet er
udledt på baggrund opjusterede target costs (+12,5 procent) fra BSL rapport af 2009 samt fremskrevet BSL omkostningsbase for DSB, 2010
Kilde: Produktøkonomi og S-tog, DSB
2.2. Budgetforbedringsinitiativer
Hovedvægten i denne opgave har været – sammen med DSB – at identificere mulige effektiviseringsinitiativer på
minimum DKK 300 millioner gennem analyser af DSB’s aktiviteter vedr. den afgrænsede omkostningsbaseline.
Disse analyser kan således siges at være et bottom up supplement til top down-tilgangen via benchmark.
Benchmarkanalysen indikerede overordnet, at DSB stadig har et effektiviseringspotentiale sammenlignet med
øvrige operatører, og at niveauet ligger i størrelsesordenen DKK 1 milliard. De samlede bottom up-analyser af
omkostningsbasen bekræfter dette potentiale. Nedenstående figur viser en oversigt over de
forbedringspotentialer, som er identificeret og kvantificeret i arbejdet.
Figur 4. Oversigt over forbedringspotentialer for DSB (Likviditetseffekt DKK millioner)
Det kørende personale
1
2
3
Effektiv arbejdstid
Reduktion af lønudgifter
Rekruttering og uddannelse
464 - 574
92
11
Total for kørende pesonale
Øvrige områder
4
5
6
7
8
567-677
Indkøb
Administration og ledelse
Stationer og ejendomme
320
144
91
40
33
628
Klargøring
Energi
Total øvrige områder
Samlet
potentiale
~1.200-1.310
Note: Beløb er anført efter tre års indfasning (2014). Der vil tilsvarende være potentialer inden for materiel og IT, men disse er ikke kvantificeret.
En nærmere beskrivelser ses i Del II.
7
TRU, Alm.del - 2021-22 - Bilag 114: Henvendelse af 27/12-21 vedrørende kollektiv transport og DSB, fra Henrik Busch
2508725_0009.png
Figuren viser, at der i analysen er identificeret effektiviseringer for omkring DKK 1,2-1,3 milliarder svarende til ca.
21 til 23 procent af den analyserede omkostningsbase. Potentialerne beskrives uddybende i de følgende afsnit
efter samme rækkefølge som i figur 4.
2.3. Det kørende personale
Det kørende personale udgør næsten halvdelen af DSB's ansatte med lidt over 3.100 årsværk og en
lønsumsudgift på knap DKK 1.600 millioner. Området omfatter de lokomotivførere, der styrer togene og
de togførere, som kontrollerer billetter, informerer eller sælger kioskvarer i togene.
Det kørende personale har en forholdsvis lav effektiv arbejdstid – primært som konsekvens af meget detaljerede
arbejdstidsregler, der i høj grad begrænser mulighederne for at anvende arbejdstiden effektivt. Desuden er der
blandt lokomotivførerne en betydelig overkapacitet. Den samlede konsekvens er, at den gennemsnitlige
lokomotivfører i Fjern & Regional (F/R) alene fremfører passagerer i 1 time og 45 minutter i løbet af en
gennemsnitlig arbejdsdag.
Skal DSB nærme sig sine europæiske konkurrenters effektivitet, skal en række reguleringer for arbejdstiden for
det kørende personale tilpasses for bedre at understøtte togproduktionen. Særligt skal fokus rettes mod at
reducere omfanget af de indirekte timer, der bl.a. går til ventetid, pauser og transport således, at man på samme
arbejdstid kan frigøre mere tid til at fremføre tog.
Samtidig viser analysen, at det kørende personale som helhed får en relativt høj løn, der ligger op til ca. 50 pct.
over lønniveauet for tilsvarende offentligt ansatte personalegrupper. Den årlige gennemsnitsløn i 2010 udgør en
udgift for DSB på DKK 525.000 pr. lokomotivfører og DKK 481.000 pr. togfører.
Endelig er adgangskravene for at blive lokomotivfører på et niveau, der overgår adgangskravene i vores
nabolande. For det første er det en forudsætning for at blive uddannet lokomotivfører, at man er ansat i et dansk
jernbaneselskab – i praksis som oftest DSB. For det andet er de øvrige adgangskrav så høje, at det i løbet af de
kommende år blot vil være seks procent af en ungdomsårgang, der har mulighed for at søge en sådan stilling.
Også dette giver vanskeligere vilkår end sammenlignelige lande.
Mulighederne for at ændre denne situation kompliceres af, at de fleste væsentlige forhold omkring det kørende
personale – herunder almindelige ledelsesmæssige dispositioner – er omfattet af detaljerede aftaler mellem DSB
og Dansk Jernbaneforbund, der har forskellige bindingsgrader.
Boks. 1. Eksempel på kompensation for overarbejde
Hvis en person fra det kørende personale har ét minuts overarbejde på en måned rundes op til næste halve
time, dernæst lægges 50 procent oveni og så rundes op til næste halve time igen. Dvs. 1 minut giver 1 timers
overarbejde – også selvom den præsterede arbejdstid i den givne måned tilsammen udgør et mindre antal
timer end det, som medarbejderen lønnes for. Denne regel er med til at øge timer til afspadsering.
For at optimere togdriften kan der således gennemføres ændringer af hovedsageligt aftaler med lav bindingsgrad,
med henblik på at gøre DSB i stand til at varetage sine opgaver på en tidssvarende og effektiv måde – herunder
Få mere ud af ressourcerne
– Den mulige løsning for at udnytte ressourcerne bedre kan ske i form af
regelsanering, således arbejdstidsreglerne i højere grad understøtter en optimering af togproduktionen.
Yderligere kan der ske en løbende tilpasning af kapaciteten til behovet samt opnå en bedre udnyttelse af
tekniske muligheder i driften
Tilpasse lønudviklingen
– Det høje lønniveau kan i første omgang imødekommes ved at begrænse
adgangen til tillæg og tilpasse lønniveauet for nyansatte. Dette kan ske ved at ændre lønvilkårene under
uddannelsesforløbene, fokusere diverse funktions- og kvalifikationstillæg samt tilpasse lønnen for nyansatte,
så den i højere grad matcher lønniveauet for tilsvarende faggrupper
Gøre adgangen mere åben
– gennem ændrede rekrutterings- og uddannelseskrav
til lokomotivførere, således optagelsesmulighederne åbnes op og kan understøtte et mere fleksibelt
arbejdsindtag
8
TRU, Alm.del - 2021-22 - Bilag 114: Henvendelse af 27/12-21 vedrørende kollektiv transport og DSB, fra Henrik Busch
2508725_0010.png
Konkret er ovenstående udformet som følgende initiativer for det kørende personale, og effekterne af de
identificerede initiativer fremgår af figur 5.
Figur 5. Samlede effekter af tiltag i forbindelse med det kørende personale (DKK millioner)
1
2
Overkapacitet blandt lokomotivførere
Tilpasning af depotstruktur
Optimering af arbejdstidsregler
Tilpasning af togføreropgaven
Ændring af togservice
Eliminering fra tiltag*
Samlet tids-initiativer
76
29
109
3
4
5
121-231
135
-6
464-574
6
7
8
9
Reduktion af variable tillæg
Reduktion af faste tillæg
SU-lønniveau under uddannelse
8
40
12
Reduceret løn for nyansatte
Afledte effekter
23
10
Samlet løn-initiativer
10
92
11
11
Halvering af praktik
Total rekruttering og uddannelse
Samlede initiativer
for kørende personale
~567-677
Bem.: initiativ 11 om reducering af ansættelseskrav indgår ikke i ovenstående figur, da denne ikke medfører direkte effektiviseringspotentialer.
effektiviseringspotentialerne for reduktion af lønudgifter er beregnet efter tre års indfasning.
* Eliminering indeholder i alt DKK 42 millioner, hvor tiltag eliminerer hinanden. Derudover vil der opnås besparelser ved lavere overhead
omkostninger på DKK ~36 millioner. I alt ca. DKK -6 millioner
En succesfuld implementering af de samlede, konkrete initiativer vil på kort sigt kunne realisere årlige
effektiviseringer på DKK 567-677 millioner og vil forbedre DSB's muligheder for yderligere effektiviseringer.
Implementeringen af disse initiativer vil imidlertid forudsætte ændrede aftaler med Dansk Jernbaneforbund (DJ),
personalereduktioner og/eller investering i materiel for, at potentialet kan realiseres.
En væsentlig forudsætning for at sikre operationel excellence i DSB for de store personalegrupper er
velfungerende planlægningsprocesser. Disse er ikke behandlet i detaljer, da DSB selv arbejder på at optimere
denne proces inden for de eksisterende rammer, og de under alle omstændigheder primært styres af de aftaler,
bindinger og kutymer, der kendetegner det kørende personale, som er beskrevet i kapitel fem. Afhængig af hvilke
dele af bruttokataloget, der vedtages, bør planlægningsprocesserne efterfølgende optimeres til den ny situation.
Såfremt alle initiativerne for reduktion af lønudgifterne til det kørende personale gennemføres, vil disse fortsat i
gennemsnit have et lønniveau, som ligger væsentligt over sammenlignelige personalegrupper. Såfremt alle
tiltagene inden for effektiv arbejdstid for lokomotivførere gennemføres, vil der også fortsat vil være et betydeligt
effektiviseringspotentiale i forhold til at nå op på niveau med god europæisk praksis.
2.4. Indkøb
DSB indkøbte i 2010 eksterne varer og services for ca. DKK 5,4 milliarder.
Alle indkøbte varer og services
fordeles i indkøbskategorier. Hver indkøbskategori udgøres af et antal underkategorier, der er en specificering af
den indkøbte vare/service. Eksempelvis udgøres indkøbskategorien ”togdele” af i alt ni underkategorier, fx ”bogie,
gear og hjul”, ”motor og fremdrivningssystemer”, ”vognkasse og interiør”.
9
TRU, Alm.del - 2021-22 - Bilag 114: Henvendelse af 27/12-21 vedrørende kollektiv transport og DSB, fra Henrik Busch
2508725_0011.png
Af det totale indkøb på DKK 5,4 milliarder forbruges ca. DKK 4,4 milliarder i selskaber, der er inden for
afgrænsningen af denne analyse. Det er imidlertid ikke alle DSB's eksterne indkøb, der vurderes påvirkelige i
forhold til effektiviseringer. De reelt påvirkelige indkøbskategorier vurderes at udgøre ca. DKK 2,9 milliarder,
hvorfor det analytiske fokus lægges på disse kategorier.
Beløbet på DKK 2,9 milliarder omfatter både anlægsinvesteringer og driftsindkøb, mens den omkostningsbase på
DKK ~ 5,8 milliarder, der blev introduceret i kapitel 2 udelukkende omfatter driftsindkøb. De beløb, der tages som
udgangspunkt i indkøbsanalysen kan derfor, ikke umiddelbart holdes op imod den identificerede
omkostningsbase.
Analysen viser, at indkøb i DSB er karakteriseret ved følgende udfordringer
DSB's indkøb i løbende priser er steget 22 procent siden 2007 (~ 13 procent i faste priser)- alene fra 2009 til
2010 er indkøbet øget med 15 procent, hvilket særligt afspejler en stigning i indkøbet af togdele fra DKK 481
millioner i 2009 til DKK 1 milliard i 2010. DSB's indkøbskultur er kendetegnet ved forholdsvis få strategiske
indkøbskompetencer samt begrænset indkøbsmæssig kommerciel tilgang – dette vurderes særligt at relatere
sig til den nuværende organisering, hvor
– Strategisk indkøb foretages både fra centrale og decentrale enheder
– Disponering/rekvirering foretages decentralt via DSB's i alt cirka 450 disponenter. Størstedelen varetager
også andre opgaver i deres daglige arbejde og indkøbsopgaverne svarer til ca. 50 årsværk i 2010
Samtidig viser analysen, at 87 procent af indkøbte varer og services indkøbes således via de leverandører, der er
indgået aftaler med.
På den anden side er andelen af varer indkøbt på egentlige indkøbsordrer forholdsvisbegrænset: Der eksisterer
således alene indkøbsordrer på ca.15 procent af alle indkøbte varer og services, hvorfor det er vanskeligt at
skabe detaljeret overblik over, hvad DSB specifikt indkøber.
Afledt af de ovenfor identificerede udfordringer fokuserer analysen på to elementer
Identifikation af budgetforbedringspotentiale gennem en analyse af underkategorier i samarbejde med DSB’s
Koncernindkøb og øvrige relevante organisatoriske enheder i DSB. På baggrund af denne analyse er det
totale budgetforbedringspotentiale DKK 320 millioner, inklusive DKK 66 millioner i budgetforbedringer i 2011
fra DSB projektet TIF (Transformation af indkøb), der blev gennemført i 2009-2011. Idet
budgetforbedringerne udgøres af både anlægsinvesteringer og driftsindkøb, realiseres budgetforbedringerne
ikke fuldt ud inden 2014. Dette uddybes i kapitel 13.
Identifikation af organisatoriske forudsætninger for realisering af budgetforbedringspotentialet
– bl.a. i forhold til etablering af indkøbsaftaler, fremadrettet disponering og forbrug af varer og services samt
løbende opfølgning på indkøb. Det foreløbige investeringsbehov for implementeringen af initiativerne beløber
sig til minimum ca. DKK 5 millioner pr. år. Omvendt forventes et af initiativerne – etableringen af Central
Shared Service Center til disponering af standardvarer og -services – at mindske årsværksforbruget til
disponering med ca. 30 årsværk
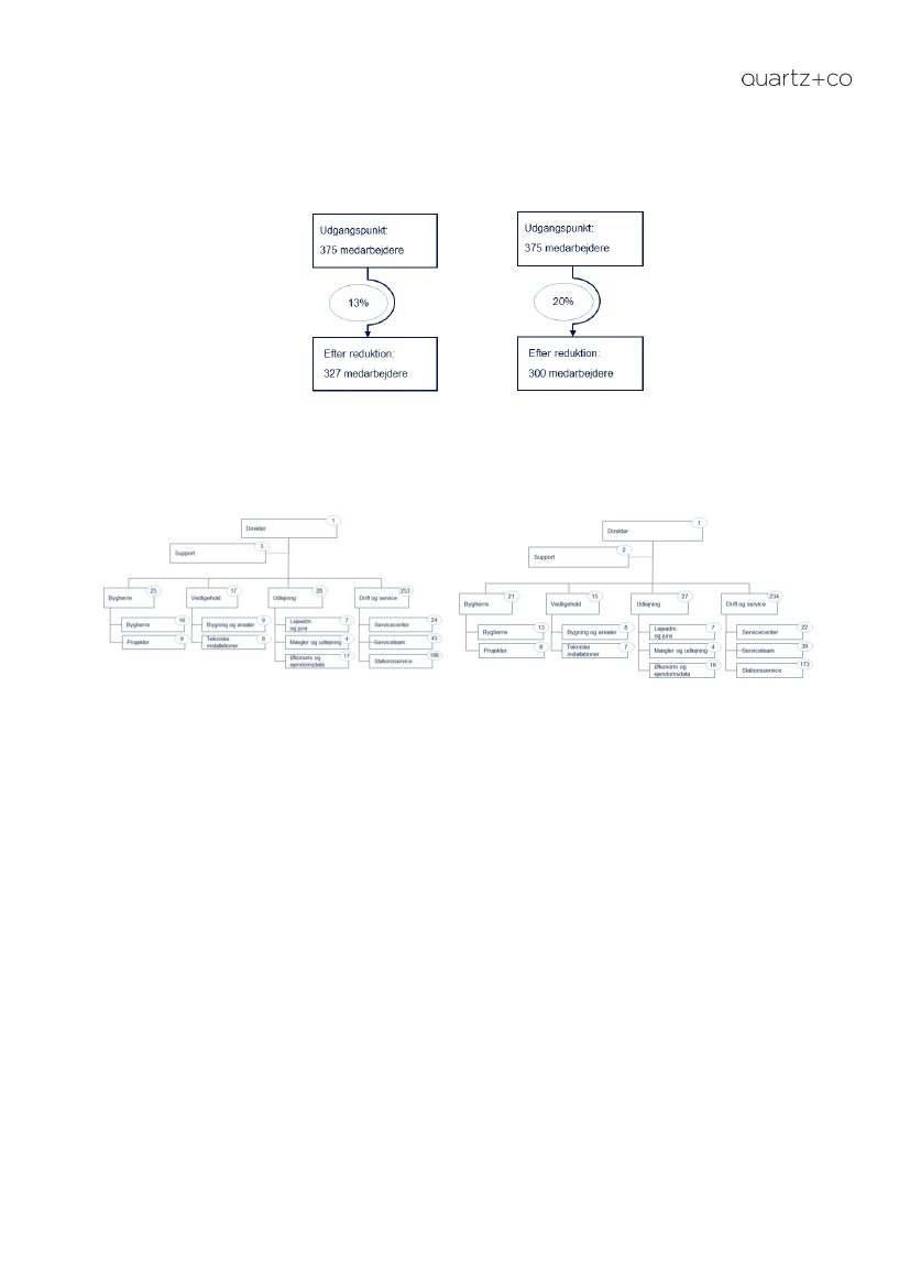
2.5. Administration og ledelse
DSB har i dag 1.644 administrative medarbejdere fordelt på 796 medarbejdere i centrale- og 848 i decentrale dele
af organisationen, jf. DSB’s Activity Value Analysis -analyse (AVA) fra 2010. Den totale årlige lønsum for de
administrative medarbejdere er knap DKK 1 milliard, hvilket dækker over en gennemsnitsløn på ca. DKK 600.000
om året.
Tidligere benchmark-analyser angiver et reduktionspotentiale på ca. 480 årsværk i DSB, svarende til en reduktion
af det samlede antal administrative medarbejdere på knap 30 procent. Det er vores opfattelse, at denne
målsætning på længere sigt er realistisk, afhængig af virksomhedens strategiske og driftsmæssige udvikling.
10
TRU, Alm.del - 2021-22 - Bilag 114: Henvendelse af 27/12-21 vedrørende kollektiv transport og DSB, fra Henrik Busch
2508725_0012.png
På kort sigt, er det vores vurdering, at der kan ske en reduktion af antallet af administrative medarbejdere i DSB
på ca. 200 årsværk. Afhængig af nye større beslutninger om fremtidig strategi, driftsparadigme og organisering af
DSB vil der – forudsat at kompleksiteten i DSB's organisation i den forbindelse reduceres – kunne ske yderligere
effektiviseringer inden for administration og ledelse, således at DSB på mellemlang sigt kommer tættere på
benchmark.
Nærværende analyse fokuserer på det kortsigtede budgetforbedringspotentiale på 200 årsværk (ca. DKK 140
millioner årligt), som foreslås realiseret ved følgende initiativer
Tabel 1. Initiativer for administration og ledelse
Initiativer
Overlappende administrative aktiviteter
Øgning af "span-of-control"
Sammenlægning af kommercielle aktiviteter mellem linje og stab
Reduktion af lønspredning**
Total
Besparelsespotentiale*
DKK millioner (årsværk)
63 (104)
54 (63)
21 (33)
6
~144
(200)
* Eksklusiv afskedigelsesomkostninger
** Besparelse i 2012 svarende til at DSB's lønniveau sættes til samme niveau som staten for alle nyansatte medarbejdere. For de efterfølgende år
vil potentialet vokse i takt med, at der sker løbende medarbejderudskiftninger
Herudover ligger der umiddelbart et potentiale i at indføre nye lønbånd i forbindelse med nyansættelser.
Effektiviseringsgevinsten ved dette er DKK 6 millioner i 2012, stigende med DKK 6 millioner årligt til DKK 145
millioner i 2034. På grund af meget lav medarbejderomsætning (<5 procent) årligt i DSB, vil lavere lønbånd for
nyansatte imidlertid først opnå fuld effekt på meget langt sigt (dvs. tidligst i 2034).
Implementering af budgetforbedringspotentialet på kort sigt skønnes at kunne gennemføres på ca. 6 måneder.
Her vil der bl.a. skulle ske en konkret identifikation af de overlappende administrative aktiviteter i DSB centralt og
decentralt, ligesom der vil skulle opstilles nye principper for "span of control". Endelig vil personalereduktionerne
skulle fordeles mellem de forskellige afdelinger og eksekveres.
Efter realiseringen af det kortsigtede budgetforbedringspotentiale vil der inden for det efterfølgende 12 måneder
skulle gennemføres en yderligere tilpasning af de administrative medarbejdere i lyset af nye beslutninger omkring
fremtidig strategi, driftsparadigme og organisering af DSB.
2.6. Stationer og ejendomme
DSB råder i dag over en ejendomsportefølje på 330.000 m , herunder 301 stationer, forskellige værksteder og
klargøringscentre samt en række centralt beliggende kontorejendomme.
DSB's kontorlokaler har et samlet areal på godt og vel 73.000 m . Kontorejendommene i Sølvgade og på
Kalvebod Brygge udgør langt størstedelen af det samlede kontorareal med en samlet andel på i alt ca. 70
procent.
Analysen af DSB´s ejendomsportefølje viser, at der inden for følgende områder i dag er muligheder for optimering
Den nuværende overkapacitet af kontorarealer kan elimineres ved optimering af udnyttelsen
af kontorarealer. Sammenholdt med standardmål for belægning af kontorarealer eksisterer der en
2
overkapacitet af kontorarealer i DSB på ca. 20 m pr. medarbejder. Med en bedre udnyttelse af DSB's
kontorarealer kan der realiseres en forbedring på DKK 33,5 millioner
Der kan opnås en effektivisering ved flytning af DSB's kontorer til en billigere lokation end de nuværende.
Flyttes kontorlokalerne til fx periferien af hovedstadsområdet, vil der kunne opnås et
budgetforbedringspotentiale på DKK 13,4 millioner. Ved samling af de administrative medarbejdere på én
lokation, vil der endvidere kunne spares knap DKK 8 millioner i øvrige driftsomkostninger
Nedrivning af 24 stationsbygninger uden kommercielt potentiale giver driftsbesparelser på sigt. Ud af DSB's
301 stationer vurderes 24 stationsbygninger at have et oplagt potentiale for nedrivning med efterfølgende
etablering af en trinbrætsløsning. Med en investering på minimum DKK 1,5 millioner til nedrivning og
etablering af trinbræt på hver af de enkelte stationer vil tilbagebetalingstiden være ca. ni år for investeringen.
2
2
11
TRU, Alm.del - 2021-22 - Bilag 114: Henvendelse af 27/12-21 vedrørende kollektiv transport og DSB, fra Henrik Busch
2508725_0013.png
Nedrivning af udvalgte stationer vil desuden indebære, at det nuværende vedligeholdelses-efterslæb på
gennemsnitligt ca. DKK 0,6 millioner pr. station vil forsvinde for disse stationer
Ved en mere hensigtsmæssig arbejdsfordeling internt i DSB i forhold til driftsopgaverne på stationerne vil der
kunne opnås følgende effektiviseringsgevinster. På kort sigt (2012) vil der – ved at samle DSB´s ansvar for
driften af stationerne i én enhed - være et effektiviseringspotentiale på 48 årsværk, mens der på længere sigt
(2013-2014) vil være et effektiviseringspotentiale på i alt 75 årsværk, svarende til ca. 20 procent reduktion.
Inklusiv et mindre driftsomkostningspotentiale beløber det samlede budgetforbedringspotentiale sig til ca.
DKK 36 millioner frem mod 2014
Ved en optimeret opgave- og ejerskabsfordeling mellem DSB og Banedanmark på stationerne vil der kunne
opnås effektiviseringsgevinster. Driften af stationerne er i dag primært delt mellem DSB og Banedanmark og
synes på en række områder at være suboptimal, hvorfor der også her vurderes at være et ikke ubetydeligt
budgetforbedringspotentiale i en mere klar og entydig arbejdsdeling
Det samlede budgetforbedringspotentiale for de ovenstående initiativer er DKK 91 millioner. Det er estimeret, at
DKK 18 millioner vil have effekt i 2012, DKK 64 millioner i 2013 og den fulde effekt på op til DKK 91 millioner
formentlig vil kunne indtræffe i 2014.
De respektive initiativer kræver forskellige implementeringsforløb med varieret tidshorisont. Hertil kommer en
række engangskonsekvenser som følge af beslutninger om flytning af administrative medarbejdere samt
nedrivning af udvalgte stationsbygninger.
Bedre udnyttelse af kontorarealerne vil enten kunne ske ved, at DSB flytter fra administrationslokalerne i
Sølvgade og på Kalvebod Brygge og finder en anden lokalisering. DSB's ejendomme i Sølvgade og på Kalvebod
Brygge har en skønsmæssig værdi på i alt ca. DKK 625-775 millioner.
En anden mulighed er, at DSB flytter fra Sølvgade og samler administrationen på Kalvebod Brygge, hvor der
(efter en ombygning) vurderes at være tilstrækkeligt med plads. En renovering af de eksisterende kontorarealer
på Kalvebod Brygge skønnes at koste DKK 125-200 millioner.
En fraflytning fra Sølvgade til én fælles lokalisering vil desuden have som fordel, at det vil kunne bidrage til at
skabe et mere sammenhænge DSB-organisation, en fælles kultur, ligesom det formentlig vil kunne bidrage til at
forbedre DSB´s image udadtil.
2.7. Klargøring
Klargøring foretager en række opgaver for at sikre rengøring, påfyldning, reparationer m.v. af tog for både F/R og
S-tog. Ved udgangen af 2010 var der i alt omkring 215 årsværk, som varetog klargøringsopgaver i F/R. For DSB
S-tog beskæftiger området omkring 136 årsværk i alt.
5
Til sammen udgør disse omkring 350 årsværk.
Udgifterne til klargøring er steget med 36 procent fra 2007-2010 for F/R og 16 procent for S-tog. Dermed udgør
de samlede udgifter til klargøring DKK 242 millioner i 2010. Disse omkostninger synes derfor at være steget
kraftigt.
Der er identificeret i alt otte initiativer for at reducere omkostningerne til klargøring i både F/R og S-tog.
Initiativerne baserer sig på forskellige optimeringer inden for ressourceudnyttelse og planlægning.
For S-tog er følgende effektiviseringsinitiativer identificeret:
Ændret brug af ressourcer på depoter
Forbedret planlægning og koordinering
Reduktion af variabelt overtidstillæg ved fokus på forbedring af planlægningsaktiviteter og processer
Løbende driftsbesparelser relateret til løbende forbedringer af driften
En række øvrige små initiativer
For F/R er følgende initiativer identificeret for at reducere omkostninger til klargøring og rengøring
5
Årsværk budget 2011
12
TRU, Alm.del - 2021-22 - Bilag 114: Henvendelse af 27/12-21 vedrørende kollektiv transport og DSB, fra Henrik Busch
2508725_0014.png
Sammenlægning af catering-logistik og klargøring
Stationsbetjente overtager en øget andel af rengøringsaktiviteterne
Køremænd overtager en øget andel af klargøring og rangeringsopgaver
Initiativet om at lade køremænd overtage en øget andel af klargøring og rangeringsopgaver i F/R er forbundet
med et par forudsætninger, som kan være begrænsende for realisering af potentialet. For det første forudsættes
det, at den frigjorte tid fra lokomotivførerne kan udnyttes til fremføring. For det andet kræver det, at der kan
indgås en aftaleændring med Dansk Jernbaneforbund herom.
Det samlede effektiviseringspotentiale for klargøring og rengøring i både S-tog og F/R beløber sig til minimum
DKK 40 millioner årligt. Selv med realisering af det maksimale potentiale, vil omkostningerne til klargøring stadig
ligge over gennemsnittet for de konkurrerende virksomheder i benchmarkanalysen.
2.8. Energi
DSB's energiomkostninger udgjorde i 2010 på koncernniveau i alt DKK 664 millioner. Energikilderne udgøres af
diesel og kørestrøm til togdrift samt varme og el til drift af stationer og ejendomme.
Energiomkostningerne er steget med 37 procent i perioden 2007-2010, hvilket afspejler en stigning i DSB’s totale
antal togkilometer på 30 procent
6
og en stigning i energipriser på 15 og 8 procent for henholdsvis diesel og el.
Overordnet set er DSB således blevet mere energieffektiv.
Håndteringen af energiområdet i DSB er i dag delt mellem en række forskellige organisatoriske enheder, der
beskæftiger sig med energispørgsmålet på forskellig vis. Dette medfører, at det er vanskeligt at skabe fuld
sammenhæng mellem de totale energiomkostninger fra årsregnskabet og data tilvejebragt via bottom-up analyse
af de enkelte energikilder. Analysen er som følge heraf præget af en række datamæssige mangler.
Inden for alle energikilder har DSB iværksat initiativer, der har til formål at nedbringe energiforbrug og
-omkostninger. Disse initiativer angår områderne
Indkøb af energi
Distribution af energi
Forbrug af energi
Som det fremgår af nedenstående har analysen inden for hvert af disse områder identificeret mulige initiativer for
reduktion af energiomkostninger på kort sigt, dvs. med effekt i 2012. En række af disse initiativer er allerede
igangsat. Derudover kan der på baggrund af analysen anbefales følgende fremadrettede fokusområder.
Indkøb af energi
Effektiviseringsmuligheder for 2012
o
Ophør af indkøb af grøn energi.
Der er i 2011 indbudgetteret DKK 3,1 million til indkøb af grøn
energi. Et ophør af indkøb af grøn energi vil således kunne tilvejebringe en tilsvarende
budgetforbedring
Langsigtet fokus for DSB
o
Evaluering af den nye hedgingstrategi (fra 2011), når denne har fungeret i et par år
o
Forberedelse af næste udbudsrunde i forhold til. leverandører af diesel i 2012
Distribution af energi
Effektiviseringsmuligheder for 2012
o
Der vurderes ikke for nuværende at være muligheder for reduktion af energiomkostninger i relation
til distribution af energi i 2012
Langsigtet fokus for DSB
o
Undersøgelse af yderligere optimeringsmuligheder i forhold til distribution
6
Stigningen afspejler særligt DSB’s internationale ekspansion. Som det fremgår af kapitel 3, er stigningen i selskaber inden for
denne analyses afgrænsning 5 procent i perioden 2007-2010
13
TRU, Alm.del - 2021-22 - Bilag 114: Henvendelse af 27/12-21 vedrørende kollektiv transport og DSB, fra Henrik Busch
2508725_0015.png
Forbrug af energi
Effektiviseringsmuligheder for 2012
o
Implementering af DSB’s Green Speed-projekt.
GPS-vejledning til lokomotivførere af Fjern- og
Regionaltog omkring energieffektiv kørsel. Projektet ventes at tilvejebringe ca. DKK 30 millioner pr.
år med effekt fra 2012 og forventes implementeret ultimo 2011
o
Løbende fokus på performance vedrørende igangsatte initiativer, herunder Green Speed 1.0,
kurveknækkeraftaler og energi på ejendomme
Langsigtet fokus for DSB
o
Etablering af yderligere målsætninger for energiområdet, herunder opstilling af målhierarki
for materiel og bygninger
o
Etablering af større transparens i databilledet for forbrug og priser af energityper
o
Iværksættelse af yderligere initiativer til energieffektiviseringer
Eventuelt en entydig organisatorisk placering af ansvar for energiforbrug og energiindkøb for henholdsvis
materiel og bygninger. Dette bør overvejes i forbindelse med andre ændringer i DSB's overordnede
organisering.
2.9. Materiel
Der kan med hensyn til materiel i DSB skelnes mellem:
Rullende materiel,
herunder særligt togsæt samt i mindre omfang vogne og lokomotiver
Togdele
i form af komponenter, reservedele etc.
Sidstnævnte relaterer sig til den nye organisatoriske enhed Vedligehold A/S (etableret i januar 2011), der udgøres
af ca. 1.400 medarbejdere og med totale driftsomkostninger på ca. DKK 1,6 milliarder (budget 2011), hvoraf
størstedelen udgøres af råvarer og hjælpematerialer (inklusiv indkøb af togdele) samt lønninger
Rullende materiel:
Grundet forsinket leverance af IC4-tog samt stigende passagerantal mangler DSB
togsæt til drift. For at imødekomme dette behov lejer DSB for nuværende dobbeltdækkervogne i udlandet,
hvilket medfører betragtelige meromkostninger.
Analyse af muligheder for optimering af udnyttelsesgraden af DSB's materiel gennem fastlæggelse af flere
vedligeholdelsesaktiviteter i ydertimerne og på lav-intensitetsdage udestår grundet manglende data.
Foreløbige tilbagemeldinger fra DSB indikerer dog begrænset potentiale samt udfordringer i form af forøgede
omkostninger ved værkstedsproduktion i ydertimer, forringet arbejdsmiljø samt risiko for lokal optimering på
bekostning af hensynet til helheden
Togdele:
Analysen af Indkøb i DSB fokuserer på optimering af selve indkøbet af togdele.
Nærværende analyse omhandler muligheder for optimering af vedligeholdelse af materiel, herunder
optimering af anvendelse af togdele
Analysen viser, at muligheder for optimering af vedligeholdelse af materiel har et relativt langt sigte. Det samlede
budgetforbedringspotentiale for materiel på kort sigt udgøres således af det budgetforbedringspotentiale, der er
identificeret i analysen af indkøb af togdele.
DSB har allerede iværksat en række initiativer for optimering af vedligeholdelse af materiel, herunder anvendelse
af togdele, på længere sigt. Effekten af disse initiativer kan henholdsvis øges og fremrykkes gennem følgende
forbedringer
Regelafklaring og differentiering af TSI-regler (Technical Specifications for Interoperability)
i godkendelsesproces hos Trafikstyrelsen
Effekten vil være en mindre ressourcekrævende proces i DSB omkring godkendelser af ændringer på tog
En eventuel regelændring ventes at kunne implementeres med det samme, men kræver Trafikstyrelsens
samtykke
Øgede ressourcer til implementering af vedligeholdelsesstrategi – Reliability Centered Maintenance (RCM).
Effekten af fuld indførelse af denne vedligeholdelsesstrategi vil være en øget anvendelsesvarighed af togdele
og vil dermed mindske vedligeholdelsesomkostninger.
Ved tilgang af ressourcer vil RCM kunne implementeres på tre-fire år fremfor de 10 år, som det p.t. forventes
at tage
14
TRU, Alm.del - 2021-22 - Bilag 114: Henvendelse af 27/12-21 vedrørende kollektiv transport og DSB, fra Henrik Busch
2508725_0016.png
2.10. IT
It-området er alene belyst ved en overordnet gennemgang baseret på et ikke udtømmende materialer samt
interviews og samtaler med DSB’s it-direktør.
På den baggrund kan der konstateres nedenstående udfordringer for DSB
1.
Der findes ikke et centralt overblik i koncernen over de samlede it-omkostninger, da It-opgaver har været
meget decentralt drevet. Data herfor viser omkostninger fra DKK 340 millioner til DKK 597 millioner, og må
derfor anses som værende behæftet med stor usikkerhed
Der er ikke systematisk gennemregnede business cases for en række it-initiativer. Investeringsbehov og it-
besparelser er opgjort, men de forretningsmæssige gevinster ved gennemførelse af initiativer er ikke
systematisk belyst
2.
Det har ikke været muligt tilstrækkeligt præcist at kvantificere hverken budgetforbedringspotentiale eller de
forretningsmæssige gevinster. Det vurderes dog, at der eksisterer et betydeligt budgetforbedringspotentiale.
For at afdække potentialet kan DSB
Fastlægge en it-omkostningsstruktur, der entydigt definerer et sæt omkostningskategorier, der muliggør
fremtidige benchmarks og systematisk opgør omkostningerne inden for disse kategorier for derved at
afdække budgetforbedringspotentialet
Udarbejde egentlige business cases for vedtagne it-initiativer, således at de forretningsmæssige potentialer
synliggøres, og ansvaret for at høste gevinsterne kan forankres
For at fastholde og få det fulde udbytte af ovenstående anbefales det DSB at forstærke den ledelsesmæssige,
koncernfælles styring på it-området ved etablering af et it-governance forum, der dels kan styre og monitorere
udviklingen i omkostningerne, dels kan iværksætte og skabe transparens om fremadrettede it-initiativer.
2.11. Implementeringsovervejelser
Der er i dette arbejde ikke blev udarbejdet detaljerede forslag til en evt. implementering af de enkelte
identificerede initiativer; en efterfølgende beslutnings- og planlægningsproces skal fastslå, hvilke af
effektiviseringsforslagene, der skal gennemføres og i hvilken rækkefølge.
Der er dog en række overvejelser, det er værd at gøre sig for at sikre, at effektiviseringerne materialiserer sig
bedst muligt. Den foreslåede, overordnede proces som vist i figur 5 søger at illustrere dette, og skal sikre en
række hensyn.
Figur 6. Forslag til overordnet implementeringsproces
Afklaring af fremtidig
Beslutning om
strategi,
"afhængige" tiltag fra
driftsparadigme og
bruttokatalog
organisation
Implementerings-
forberedelse
Implementering af
øvrige tiltag og
opfølgning
Implementering af "uafhængige" tiltag
En række af effektiviseringsinitiativerne vil være relativt
uafhængige
af evt. ændringer i DSB's strategi, fx visse
initiativer inden for indkøb. Disse "uafhængige tiltag" kan iværksættes hurtigst muligt for at opnå så tidlig og stor
effekt som mulig. Men for andre tiltag, fx inden for det kørende personale, gælder det, at de er
afhængige
af
større beslutninger om fremtidig strategi, driftsparadigme og organisering, hvis implementeringen skal
gennemføres med den fulde potentielle effekt.
15
TRU, Alm.del - 2021-22 - Bilag 114: Henvendelse af 27/12-21 vedrørende kollektiv transport og DSB, fra Henrik Busch
2508725_0017.png
En ændring i DSB's internationale aktiviteter kan muliggøre yderligere administrative effektiviseringer i de
funktioner, der på nuværende tidspunkt udfører en stor del af deres arbejde. En beslutning om anderledes
opdeling mellem Fjern- og Regionaltog og DSB S-Tog a/s kan åbne op for flere synergier end de skitserede –
eller drive ekstra omkostninger, hvis det fører til dublerede funktioner eller ineffektivt samarbejde. Dannelsen af
selvstændige datterselskaber kan både skabe forenklinger og øget kompleksitet.
Ikke mindst set i lyset af de omvæltninger, der er sket i og omkring DSB de sidste 4-6 måneder, anbefales det
derfor, at designet af implementeringsprogrammet, navnlig i forhold til de mere vidtrækkende forslag, bør ske på
baggrund af en forudgående, konkret stillingtagen til DSB's fremtidige strategi, driftsparadigme og organisation.
16
TRU, Alm.del - 2021-22 - Bilag 114: Henvendelse af 27/12-21 vedrørende kollektiv transport og DSB, fra Henrik Busch
2508725_0018.png
DEL II - BUDGETFORBEDRINGSPOTENTIALE
3.
OMKOSTNINGSBASE OG -UDVIKLING OG BENCHMARK
Første trin i Del II har som nævnt to overordnede formål.
1.
2.
At etablere en omkostningsbaseline hvorfra der skal genereres effektiviseringsinitiativer samt undersøge
udviklingen af denne baseline fra 2007-2010
At etablere et samlet og opdateret bruttoeffektiviseringspotentiale baseret på den tidligere benchmarkanalyse
hvor DSB sammenlignes med andre internationale operatører (BSL Rapport: "Benchmark – Danish railway
sector, 2009)
3.1. Etablering af en omkostningsbaseline
Formålet med etableringen af en omkostningsbaseline har været at skabe et fælles billede af, hvilke af DSB’s
omkostninger der kan påvirkes. Denne omkostningsbase udgøres af den påvirkelige kerneoperation i DSB og er
fokus for den videre analyse. Kerneoperationen er i 2010 beregnet til ca. DKK 5,8 milliarder ud af en samlet
omkostningsbase på knap DKK 12 milliarder. Dvs. omtrent halvdelen af den samlede omkostningsbase. Se figur
7.
For at komme fra DKK 12 milliarder frem til DKK 5,8 milliarder udskilles først detailorganisationen "Kort og Godt
A/S" (DKK 0,9 milliarder) og samtlige kommercielle og internationale aktiviteter (DKK 1,9 milliarder). Denne
afgrænses fra upåvirkelige omkostninger som afskrivninger, infrastruktur, vareforbrug af kioskvarer, ikke-
afløftningsbaseret moms og finansielle poster (DKK 3,3 milliarder). Derudover normaliseres omkostningsbasen
for aktivitets-ændringer og engangseffekter som eksempelvis ekstraomkostninger til tidligere
personalereduktioner samt udskillelse af Kystbanen i 2007. I 2010, som vist nedenfor, ophæver positive og
negative effekter stort set hinanden.
Herved fokuseres analysen på den påvirkelige del af DSB's kerneforretning. Det er således også på denne
omkostningsbase (DKK 5,8 miliarder), at effektiviseringsideerne i de efterfølgende kapitler skal ses op imod.
Figur 7. DSB baseline 2010 (DKK millioner)
Kort & Godt
-6.179 (-52%)
2.880
980
1.900
3.297
11.948
9.068
5.771
5.769
1
Samlede koncern-
omkostninger 2010*
Internationale
operationer og
Kort & Godt
Udgangs-
punkt for baseline
Upåvirkelige
omkostninger
Baseline før
korrektioner
Netkorrektioner**
Baseline 2010
17
TRU, Alm.del - 2021-22 - Bilag 114: Henvendelse af 27/12-21 vedrørende kollektiv transport og DSB, fra Henrik Busch
2508725_0019.png
*Efter elimineringer, før skat
**DSB vedligehold (IR4), KAS korrektion, Ansaldo Breda ekstra personaleudgifter, korrektion på artskonto 25620 for omkostninger til DSB First og
korrektion for ændret praksis ifm. uddannelse. Der korrigeres ikke for omkostninger relateret til sporarbejder på Banenord og i City (ca. DKK 70
millioner), da dette defineres som del af kernedriften.
Kilde: Koncernøkonomi, DSB
3.2. Udvikling af DSB's omkostninger 2007-2010
Fokus har været at se på, hvordan omkostningsbasen (de DKK 5,8 milliarder) har udviklet sig fra 2007-2010
versus de underliggende aktivitetsdrivere.
Over de sidste fire år er DSB blevet betydelig mere kompleks. Organisationen er vokset fra ni selskaber i 2007
til 17 selskaber i 2010. Der er taget højde for dette i det videre arbejde – både i analysen af
omkostningsudviklingen og aktivitetsudviklingen i samarbejde med DSB. I figur 8 nedenfor er udviklingen fra
2007-2010 vist på henholdsvis totaludvikling samt overordnet udvikling i aktivitetsniveauet. Ud fra figur 8 kan
følgende konkluderes
En stigning på knap DKK 0,9 milliarder (løbende priser) svarende til 18 procent i den samlede
omkostningsbase over de sidste fire år, hvilket ligger over stigningen i producerede togkilometer (5 procent)
Forskellen i denne faktiske omkostningsstigning og en omkostningsstigning der fx var i takt med producerede
togkilometer, er en forskel på ca. DKK 0,6 milliarder i perioden
Omkostningsbasen er primært drevet af øgede personaleudgifter med godt DKK 0,6 milliarder svarende til 22
procent og repræsenterer hovedparten af totalstigningen. Det skal bemærkes, at antallet af årsværk i samme
periode kun er steget med knap 2 procent. Stigningen er derfor drevet af en uforholdsmæssig stor forøgelse i
den gennemsnitlige lønomkostning pr. årsværk
Herudover undergår DSB prisstigninger for råvarer og hjælpematerialer – primært energi. Udgifter til råvarer
og hjælpematerialer som personaleudgifter er steget markant fra 2007 til 2010. Omkostningerne vedrørende
råvarer er primært relateret til togmaterialer og energi til fremføring. Energi udgøres af kørestrøm og olie, og
disse er vanskelige at påvirke, da de i høj grad er påvirket af markedspriser
Øvrige omkostningsgrupper som "Andre eksterne udgifter" samt "Reparation, vedligeholdelse, og rengøring"
er overordnet set holdt på uændret niveau
Figur 8. Omkostningsudvikling 2007-2010
Omkostningsbase, 2007
DKK mio., løbende priser
Omkostningsbase, 2010
DKK mio., løbende priser
Ændring, 2007-10
DKK mio., løbende priser
Ændring, 2007-10
Procent
Ændring i aktivitets-
driver, 2007-10
Procent
Personale-
udgifter
2.869
3.496
627
22%
1,8%
(ÅV)
Andre eksterne
udgifter
985
1.017
32
3%
5,1% (Tog km)
Råvarer og
hjælpematerialer
(inkl. energi)
701
927
226
32%
5,1% (Tog km)
Reparation,
vedligeholdelse,
rengøring
330
329
-1
0%
-0,1% (Litra km)
Total
4.885
5.769
884
18%
Kilde: Koncernøkonomi, DSB
Udvalgte områder er behandlet detaljeret under afsnittene om de faktiske effektiviseringsinitiativer.
18
TRU, Alm.del - 2021-22 - Bilag 114: Henvendelse af 27/12-21 vedrørende kollektiv transport og DSB, fra Henrik Busch
2508725_0020.png
4.
BENCHMARK
Transportministeriet gennemførte i samarbejde med et tysk konsulenthus, BSL, et internationalt benchmark
tilbage i 2009 – "Benchmark
– Danish railway sector – DSB 2009".
Her sammenlignes DSB's
omkostningseffektivitet i 2007 med øvrige togoperatører i Europa. Denne base kan ikke fuldstændig
sammenlignes med den omkostningsbase, der netop er gennemgået, da DSB's omkostninger i det oprindelige
benchmark er harmoniseret således, at de kan sammenlignes med tilsvarende omkostninger hos andre
operatører.
Den daværende konklusion i BSL-rapporten var, at DSB i forhold til en omkostningsbase på knap DKK 4
milliarder havde et effektivitetspotentiale på DKK 851 millioner mod et vurderet realistisk omkostningsniveau for
DSB – benævnt "god praksis". "Bedste praksis" effektivitetspotentialet lå på DKK 1.500 millioner.
Med udgangspunkt i den gamle beregningsmetode er det gamle benchmark blevet opdateret til 2010 niveau –
dvs. skrevet tre år frem. Derefter etableredes aktivitetsniveauet for 2010. Da de oprindelige omkostningsniveauer
for benchmark-virksomhederne er baseret på 2007, er disse – som omkostningsbasen – fremskrevet til 2010 med
7
en faktor vurderet til 12,5 procent . Konklusionen for det opdaterede benchmark er følgende, idet det bemærkes,
at benchmark vedr. ”bedste praksis” ikke er opdateret
Potentialet er stadigvæk til stede og forøget fra DKK 851 millioner til DKK 1.049 millioner (løbende priser)
80 procent af potentialet ligger i F/R (44 procent af potentialet findes i Regional, 36 procent i InterCity (IC)
Det resterende potentiale ligger i S-tog (20 procent af potentialet)
Figur 9. Effektiviseringspotentiale (DKK millioner, løbende priser, 2007 og 2010 )
Effektiviseringser ved god praksis*
Omkostninger
1.758
379
-22%
4.283
3.955
851
-22%
1.379
1.049
-24%
IC
1.383
463
-33%
920
3.104
3.234
Regional
1.142
207
-18%
935
Effektiviserings-
potentiale 2007
Effektiviserings-
potentiale 2010
S-tog
*God praksis svarer til "realistic target cost" i BSL rapporten, ""bedste praksis" cost" tages ikke i anvendelse. Effektiviseringspotentialet er udledt
på baggrund af opjusterede target costs (+12,5 procent) fra BSL rapport af 2009 samt fremskrevet BSL omkostningsbase for DSB, 2010
Kilde: Produktøkonomi og S-tog, DSB
Hovedvægten i denne opgave har været, sammen med DSB, at identificere mulige effektiviseringsinitiativer på
minimum DKK 300 millioner. Benchmarkanalysen indikerer overordnet set, at DSB stadigvæk har et
effektiviseringspotentiale i forhold til øvrige operatører, og at niveauet på dette ligger på ca. DKK 1 milliard.
7
Vurderet af Civity Management Consultants
19
TRU, Alm.del - 2021-22 - Bilag 114: Henvendelse af 27/12-21 vedrørende kollektiv transport og DSB, fra Henrik Busch
2508725_0021.png
5.
DET KØRENDE PERSONALE
5.1. Om det kørende personale
Lokomotivførere og togførere
Det kørende personale omfatter to hovedgrupper med markant forskellige opgaver
Lokomotivførerne har ansvaret for at køre toget. Der er en og altid kun en lokomotivfører i tjeneste på hvert
tog
Togførerne udfører forskellige serviceopgaver ved og inde i toget. Antallet af togførere varierer med togets
type, rute og længde samt i forhold til tidspunkt på dagen. Dette præciseres i det følgende
Inden for begge grupper er der en mindre undergruppe, der betegnes "instruktører" i stedet for "førere".
Instruktørerne løser ledelses- og undervisningsopgaver. De forskellige titler og opgaver er sammenfattet i figur 10
og togførernes forskellige opgaver er uddybet nedenfor.
Figur 10. Togfører- og lokomotivføreropgaver
Togførernes opgaver adskiller sig fundamentalt henholdsvis på S-togsnettet og i Fjern- og Regionaltrafikken
(F/R):
S-tog:
Et S-tog har ikke fast tilknyttede togførere. I stedet varetages kundeinformation, billetkontrol og
håndtering af uforudsete situationer af en gruppe "S-togsrevisorer", der er opdelt på områder, men kan løse
deres opgaver fleksibelt alt efter behovet
8
F/R:
I et fjern- eller regionaltog er der minimum en skemalagt togfører , men der kan være flere afhængig af
rute, tidspunkt og togstørrelse. På sidebaner forekommer såkaldt "en-mandsbetjening", dvs. kørsel uden
togfører.
Togførerne har således forskellige roller i et fjern- og regionaltog
Togfører:
Der er altid kun en med titlen
Togfører
på hver afgang. Togføreren har ansvaret for sikkerheden i
forbindelse med afgang fra stationerne og skal desuden servicere kunder og kontrollere billetter
Togbetjent:
Hvis toget er langt, hjælpes Togføreren af en eller flere Togbetjente, der har samme arbejdsfelt
8
Eneste undtagelse er Odense-Svendborg-banen, som køres uden fast togfører
20
TRU, Alm.del - 2021-22 - Bilag 114: Henvendelse af 27/12-21 vedrørende kollektiv transport og DSB, fra Henrik Busch
2508725_0022.png
Togsteward:
Endelig har nogle fjerntog tilknyttet en eller flere togstewards, der tilhører samme
personalekategori, men har en kort supplerende uddannelse. Togstewards sælger kioskvarer og betjener
gæsterne på 1. klasse
5.2. Det kørende personale i tal
Som illustreret i figuren nedenfor udgør det kørende personale knap halvdelen af det samlede antal medarbejdere
i DSB.
Figur 11. Fordeling af medarbejdere på kørende personalekategorier i 2010 (Årsværk)
7.286
4.174
3.112
1.342
1.085
529
Årsværk, i alt
Øvrige grupper
Kørende
personale
Lokomotiv-
førere, F/R
Togførere, F/R
Lokomotiv-
førere, S-tog
156
S-togs-
revisorer
Bem. Årsværk i alt dækker DSB Koncern eksklusive Kort & Godt, DSB First-ansatte (Danmark og Sverige) samt Sverige AB, inklusive
datterselskaber. I alt 7.286 årsværk, jf. Medarbejderregnskabet 2010
Af de 3.112 kørende årsværk er 1.871 således lokomotivførere, mens 1.241 er togførere. Til sammen er langt
størstedelen (2.427) ansat i F/R, mens de resterende (685) er ansat i S-tog.
Gruppen er kendetegnet ved en høj gennemsnitsalder og en høj andel af tjenestemænd. Disse to forhold er i høj
grad korrelerede, idet de sidste tjenestemænd blev ansat i 1995. Figur 12 herunder illustrerer denne
sammenhæng.
Figur 12. Fordeling mellem overenskomstansatte og tjenestemænd (Årsværk)
Lokomotivførere
OK-ansatte
Tjenestemænd
Togførere
OK-ansatte
Tjenestemænd
60-65+
15
209
46
70
50-59
96
501
153
281
40-49
308
358
259
164
30-39
305
10
220
4
20-29
69
0
43
0
Kilde: DSB HR løndata. Yngste tjenestemænd er 37 år, og ansættelsen af tjenestemænd ophørte i 1995
I udgangspunktet ligger der en betydelig kompleksitet i det forhold, at gruppen er fordelt på overenskomstansatte
og tjenestemænd, som har vidt forskellige arbejdstidsregler og ansættelsesforhold. DSB har imidlertid valgt at
begrænse denne kompleksitet ved at bruge samme arbejdstidsregler for begge grupper i den daglige
planlægning. Denne praksis baseres på tjenestemændenes arbejdstidsaftale, som anvendes bredt i Staten.
Grupperne er imidlertid helt forskellige med hensyn til deres kontraktuelle forhold. Særligt vil tjenestemænd i
forbindelse med eventuelle afskedigelser have betydeligt bedre vilkår end de overenskomstansatte.
21
TRU, Alm.del - 2021-22 - Bilag 114: Henvendelse af 27/12-21 vedrørende kollektiv transport og DSB, fra Henrik Busch
2508725_0023.png
5.3. Analytisk fokus
Analysen fokuserer på de udfordringer, der kan være for DSB's optimale anvendelse af det kørende personale.
Disse udfordringer koncentreres om tre temaer: effektiv arbejdstid, løn og rekruttering/uddannelse.
Udfordringerne i forbindelse med effektiv arbejdstid vil være forskellige i de forskellige grupper
Lokomotivførere, F/R:
Fokus vil primært være på at tilpasse kapaciteten til behovet og reducere den
uproduktive del af arbejdstiden gennem ændrede arbejdstidsregler
Togførere, F/R:
Fokus vil være på mulighederne for at reducere den uproduktive del af arbejdstiden gennem
ændrede arbejdstidsregler
Lokomotivførere, S-tog:
Fokus vil ligeledes være på at reducere den uproduktive del af arbejdstiden, men
arbejdstiden er anderledes end i F/R
S-togsrevisorer:
Denne gruppe har allerede en relativt effektiv anvendelse af arbejdstiden og vil således
ikke blive undersøgt nærmere i forhold til dette
For alle ansatte vil der være fokus på lønnen, som udgør en jævnt fordelt udfordring for henholdsvis lokomotiv- og
togførere og for S-tog og F/R.
Endelig er udfordringerne i forbindelse med rekruttering og uddannelse af lokomotivførere belyst i
overensstemmelse med analysens opdrag.
I det følgende beskrives de væsentligste resultater af analyserne af henholdsvis effektiv arbejdstid, løn og
rekruttering/uddannelse.
5.4. Effektiv arbejdstid
Denne delanalyse har til formål at udpege initiativer, der kan øge den effektive arbejdstid for det kørende
personale. Tiltagene er for det første baseret på det realiserede tidsforbrug i 2010 for lokomotivførere i både F/R
og S-tog samt for togførere.
For det andet er tiltagene baseret på analyser af samtlige organisationsaftaler og lokalaftaler indgået af DSB
vedrørende arbejdstidsregler for det kørende personale. Dette er sket i samarbejde med advokatfirmaet Accura.
For det tredje er der herudover gennemført en række interview med ledere og eksperter i DSB, som har bidraget
til at identificere initiativer, der kan øge den effektive arbejdstid.
Som tidligere beskrevet behandles S-togsrevisorerne ikke under arbejdstid.
Anvendelse af arbejdstiden
Tidsanvendelsen for det kørende personale er opgjort efter deres realiserede tidsforbrug i 2010. Tiden opdeles
efter planlagte opgaver og funktioner. Opgørelserne viser det gennemsnitlige tidsforbrug på forskellige aktiviteter.
Der tages udgangspunkt i et arbejdsår med 52 uger af 37 timer, hvilket giver de 1.924 timer, som en fuldtidsansat
bliver lønnet for i løbet af et arbejdsår.
Lokomotivførere i F/R
Lokomotivførerne i F/R havde i 2010 en gennemsnitlig arbejdstid på blot 1.288 timer ud af de 1.924 timer. Det
gennemsnitlige tidsforbrug for 2010 fremgår af nedenstående figur.
22
TRU, Alm.del - 2021-22 - Bilag 114: Henvendelse af 27/12-21 vedrørende kollektiv transport og DSB, fra Henrik Busch
2508725_0024.png
Figur 13. Detaljeret arbejdstid for lokomotivførere, F/R, 2010 (timer)
1.924
222
-74%
92
51
1.559
178
83
10
1.288
238
Estimeret****
154
125
102
65
37
567
87
72
407
Arbejdsår
Ferie
35-
FUA Potentiel Netto
Syge-
timers* 51 timer* arbejds- afspad- fravær**
uge
tid
sering
Orlov
m.v.
Gns.
Ophold
arbejds-
tid
Person-
tid***
Rådig-
hed
Trans-
port
Uddan- Opstart/
nelse og afslut
tjenestelige
møder
Direkte
tid
Togran- Togklar- Togfrem-
gering
gøring
føring
m.v.
Note: Data er trukket fra DSB tidsregistrering, realiseret tid
* 35-timers uge og FUA-kompensation erstatter frihed i forbindelse med skæve helligdage og ubekvem arbejdstid
** Sygefravær er taget fra Medarbejderregnskabet 2010 med 11,9 dage i gennemsnit
*** Persontid dækker over diverse pauser samt tjek-in og tjek-ud
**** Afspadsering og orlov m.v. er udregnet som residualen mellem potentiel arbejdstid og gennemsnitlig arbejdstid
Opgørelsen af tidsforbruget viser, at lokomotivførerne i 2010 i gennemsnit anvendte 407 timer til fremføring af tog.
Dette svarer til ca. 1 time og 45 minutters fremføring for hver arbejdsdag fordelt på 46 uger årligt. En del af
udfordringen for effektiviteten af lokomotivførerne i F/R er, at der er en væsentlig overkapacitet, som mindsker det
gennemsnitlige antal timer til fremføring. F/R har lokomotivførerdepoter fordelt rundt om i landet, og
overkapaciteten varierer fra depot til depot.
Derudover fremgår det, at væsentlige mængder af tid bliver brugt på indirekte opgaver såsom ophold, pauser og
transporttid. Denne spildtid er primært drevet af de detaljerede arbejdstidsbestemmelser. Endvidere er den
gennemsnitlige arbejdstid meget lav og med betydelige regionale forskelle.
Lokomotivførere, S-tog
Lokomotivførerne i S-tog har færre typer af opgaver end i F/R, da førstnævnte ikke skal rangere eller klargøre tog.
Derfor vil den direkte tid være lig fremføring af tog med passagerer. For lokomotivførere i S-tog var den
gennemsnitlige arbejdstid i 2010 fordelt som beskrevet i nedenstående figur.
23
TRU, Alm.del - 2021-22 - Bilag 114: Henvendelse af 27/12-21 vedrørende kollektiv transport og DSB, fra Henrik Busch
2508725_0025.png
Figur 14. Detaljeret arbejdstid for lokomotivførere, S-tog, 2010
1.924
222
-59%
92
51
1.559
57
83
46
1.373
304
Estimeret****
138
114
104
47
28
638
Arbejdsår
Ferie
35-timers*
FUA
uge
51 timer*
Potentiel
arbejds-
tid
Netto
afspad-
sering
Syge-
fravær**
Orlov m.v.
Gns.
arbejds-
tid
Varighed
Tid
mellem*** mellem***
Pauser
Overle- Pasrejser Uddan- Togopgaver
veringer og
nelse m.v.
afslutning
Note: Data er trukket fra DSB S-tog tidsregistrering
* 35-timers uge og FUA-kompensation erstatter frihed i forbindelse med skæve helligdage og ubekvem arbejdstid
** Sygefravær er taget fra Medarbejderregnskabet 2010 med 11,9 dage i gennemsnit
*** "Tid mellem" er spildtid mellem opgaver. "Varighed tilbage" er forskellen i tid på tjenestens længde og den maksimale tjenestetidslængde
**** Afspadsering og orlov m.v. er udregnet som residualen mellem potentiel arbejdstid og gennemsnitlig arbejdstid
Lokomotivførere i S-tog anvender 638 timer ud af en potentiel arbejdstid på 1.559 timer årligt i gennemsnit til
togopgaver (fremføring). Derved anvendes ca. 60 procent af tidsforbruget i gennemsnit til øvrige opgaver end
fremføring af kunder. En stor del af den indirekte tid er i form af spildtid mellem opgaver og manglende udnyttelse
af lokomotivførernes normperiode.
Togførere i F/R
Togførere i F/R anvendte i gennemsnit 46 procent af deres potentielle arbejdstid i 2010 på kundevente opgaver,
som det fremgår af nedenstående figur.
Figur 15. Detaljeret arbejdstid for togførere, F/R, 2010 (timer fordelt på årsbasis)
1.924
222
67
-54%
1.635
147
107
10
1.372
160
147
115
Estimeret*
69
49
47
38
747
384
179
110
74
Arbejdsår Ferie
Hellig- Potentiel Netto Syge-
dage arbejds- afspad- fravær*
tid
sering
Orlov
Gns. Maskin- Pause Opstart Trans- Reserve Uddan- Øvrige Direkte
m.v. arbejds-genereret
og
port
nelse,
tid
gap
afslutning
møder
tid
m.v.
Tog- Togfører- Tog-
steward betjent
fører
Øvrigt
* Sygefravær er taget fra Medarbejderregnskabet 2010, med 14,9 dage i gennemsnit for togførere. Afspadsering og orlov m.v. er udregnet som
residualtid
Note: Data er trukket fra DSB tidsregistrering, realiseret tid 2010. Leveret 2. maj 2011. "Maskingenereret gap" udgør opgaver uden opgavekode
Af de godt 45 procent af tidsforbruget på direkte opgaver var størstedelen (384 timer) i rollen som togfører,
dernæst steward (179 timer) og togbetjent (110 timer). Derudover blev omkring 74 timer brugt på infovagter m.v.
Meget af den indirekte arbejdstid opstår som følge af arbejdstidsregler, der hæmmer effektiv planlægning.
24
TRU, Alm.del - 2021-22 - Bilag 114: Henvendelse af 27/12-21 vedrørende kollektiv transport og DSB, fra Henrik Busch
2508725_0026.png
Initiativer for at øge den effektive arbejdstid
DSB's europæiske konkurrenter har opnået mellem 700-800 timers fremføring pr. lokomotivfører årligt. Kunne
DSB realisere en lignende effektivitet for lokomotivførere ville potentialet være stort.
Figur 16. Fremføringstimer for lokomotivførere (Timer pr. år)
+84%
750
638
407
Lokomotiv-
førere i F/R**
Lokomotiv-
førere i S-Tog
God praksis
Europa (F/R)
Bem.: Nuværende performance for andre europæiske togoperatører ligger op mod 700-800 timers fremføring pr. lokomotivførere i F/R, nogle
endda højere. Til denne benchmarking er anvendt 750 timer årligt, hvilket svarer til, at DSB lokomotivførere skal fremføre lidt under halvdelen af
deres potentielle arbejdstid.
Kilde: Dr. Heiner Bente, Civity Management Consultants. Der er dog ikke forelagt understøttende data herfor.
Skal DSB nærme sig sine europæiske konkurrenters effektivitet, skal en række reguleringer for arbejdstiden for
det kørende personale tilpasses for bedre at understøtte togproduktionen. Særligt skal fokus rettes mod at
reducere omfanget af de indirekte timer således, at man på samme arbejdstid kan frigøre mere tid til at fremføre
tog. I nedenstående eksempel er illustreret hvorledes visse af de nuværende arbejdstidsregler er en hindring i
forhold til at sikre en effektiv arbejdstid.
Boks 2. Eksempel på kompensation for overarbejde
Hvis en person fra det kørende personale har ét minuts overarbejde på en måned rundes op til næste halve
time, dernæst lægges 50 procent oveni og så rundes op til næste halve time igen. Dvs. 1 minut giver 1 timers
overarbejde – også selvom den præsterede arbejdstid i den givne måned tilsammen udgør et mindre antal
timer end det, som medarbejderen lønnes for. Denne regel er med til at øge timer til afspadsering.
Regulering af arbejdstiden
På baggrund af interview, dataanalyser og Accuras juridiske analyse er der identificeret en række initiativer for at
øge den effektive arbejdstid for lokomotivførerne i både F/R og S-tog samt togførerne i F/R. Tidsforbruget viser
forskellige udfordringer pr. personalegruppe. Derfor er tiltagene målrettet de specifikke barrierer for effektivitet i de
enkelte grupper. Nedenfor ses en tabel med hypoteser og initiativer – samt hvilken personalegruppe, som
initiativerne sigter mod.
25
TRU, Alm.del - 2021-22 - Bilag 114: Henvendelse af 27/12-21 vedrørende kollektiv transport og DSB, fra Henrik Busch
2508725_0027.png
Tabel 2. Oversigt over hypoteser og initiativer
Hypotese
Tilpasse
kapaciteten
til eksisterende
behov
Øge den effektive
arbejdstid
Initiativ
Tilpasse bemandingen
til produktionen
Tilpasse bemandingen
til depoterne
Normalisering af arbejdstid
Fjerne tjek ud tid
Bedre muligheder for at køre
halve omgange
Længere tjenester
Kompensation og opgørelse
af overarbejde
Togførere på lokomotivførernes
arbejdstidsregler
Ændre frihed hver anden
weekend
Reducere behovet
Tilpasning af togføreropgaven til
enmandsbetjening
Reduktion af togservice
Lokomotiv-
førere i F/R
Lokomotiv-
førere i S-tog
Togførere i F/R
S-togsrevisorer
Ovenstående bruttoliste af hypoteser og initiativer er blevet reduceret til følgende fem hypoteser, idet der
fokuseres på tiltag, der groft sagt kan gennemføres inden for ledelsesretten, dvs. uden at hovedaftalen ml. DSB
og de faglige organisationer opsiges
1.
Reduktion af ren overkapacitet blandt lokomotivførere.
I F/R er der vurderet at være en ren overkapacitet
på omkring 120 årsværk lokomotivførere og ca. 24 årsværk i S-tog. Dermed er der i alt 144 årsværk, som
ikke bidrager direkte til produktionen
2.
Tilpasning af togførerkapacitet til depotstruktur.
Total set er der efter nuværende bemandingsmodel ikke
en overkapacitet blandt togførere. DSB Onboard Service vurderer reelt en underkapacitet i omfanget af 10
procent. Togførerne i F/R er dog fordelt uhensigtsmæssigt på de forskellige depoter i forhold til den
nuværende produktion, hvilket skaber en lokal overkapacitet på omkring 60 årsværk
3.
Optimering af arbejdstidsregler for lokomotiv- og togførere.
Ved ændring af de væsentligste barrierer for
effektivitet i planlægningen af det kørende personale, vil dette medføre betydelige effektiviseringsgevinster
for togdriften. Det samlede potentiale herfor udgør omkring 250 årsværk samlet set for både lokomotivførere
9
og togførere
4.
Tilpasning af togføreropgaven med anvendelse af teknologi.
Togfører- og togbetjentopgaven kan
erstattes af teknologi og et revisorkoncept – som det kendes fra S-tog. Der er arbejdet med to scenarier
herfor. Gennemføres dette i mindre regionale tog, vil det reducere omkostningerne med omkring 250
årsværk. Ved et ændret sikkerhedskoncept vil togfører- og togbetjentopgaven kunne reduceres til
sikkerhedsbemanding ved kørsel på tværs af Storebælt. En sådan større reduktion vil kunne omfatte ca. 500
årsværk, eller DKK 230 millioner. Dog skal prisen for installation af video i et tog modregnes. Dette skønnes
at koste omkring DKK 450.000 pr. tog, hvilket er mindre end en enkelt togførers årsløn
5.
Ændring af togservice.
Yderligere kan togsteward-opgaven delvist erstattes med automater og eventuelt
vouchers. Alternativerne kan tilvejebringes af samarbejdspartnere. Dette tiltag kan reducere
lønomkostningerne med op til 260 årsværk. Såfremt man beholder betjening på fx 1’ klasse, vil
effektiviseringspotentialet være mindre
9
Dette er eksklusive elimineringer fra øvrige tiltag
26
TRU, Alm.del - 2021-22 - Bilag 114: Henvendelse af 27/12-21 vedrørende kollektiv transport og DSB, fra Henrik Busch
2508725_0028.png
Boks 3. Økonomien i Onboard Service
På rejser med Intercitytog har passagererne mulighed for at købe varer af en togsteward med en salgsvogn i
toget. Desuden sørger togstewards for at servicere passagerne på 1. klasse med gratis kaffe, vand m.v.
Samlet set var omsætningen i 2010 DKK 47 millioner, og gav et samlet underskud på DKK 135 millioner. DSB’s
udgifter til logistik og vareforbrug var alene i alt DKK 62 millioner. Hertil kommer den største udgift på DKK 120
millioner til lønninger til togstewards.
Effekt af initiativer for at øge den effektive arbejdstid
Initiativer for effektivisering af arbejdstid kan medføre effektiviseringer på op til 844 årsværk, svarende til DKK 464
millioner, gennem de fem hypoteser for det kørende personale.
Figur 17. Effektiviseringspotentiale for det kørende personale (Årsværk (DKK millioner))
1. Reduktion af overkapacitet blandt lokomotivførere
2. Tilpasning af togførerkapacitet til Depotstruktur
3. Optimering af arbejdstidsregler
4. Tilpasning af togføreropgaven
5. Ændring af togservice
144 (76)
60 (29)
215 (109)
250 (121) – 500 (231)
260 (135)
Eliminering fra tiltag**
Overhead besparelser
Total
86
0 (38)
844 (464) – 1.094 (574)
* Der udestår en detaljeret beregning af potentialet ved disse initiativer, men estimater er lagt ind som potentiale
** Eliminering af tiltag er beregnet på baggrund af samtlige tiltag og vil blive reduceret, såfremt enkelte tiltag ikke gennemføres
Såfremt alle tiltagene gennemføres vil det bidrage til at øge andelen af fremføringstimer for lokomotivførerne i
både F/R og i S-tog samt effektivisere togførernes arbejdstid.
Alle tiltagene tilsammen vil bidrage til en reduktion af 172 årsværk for lokomotivførere i F/R. Det vil øge antallet af
fremføringstimer med 16 procent, svarende til en stigning fra 407 timer årligt til 473 timer. Selvom alle de
foreslåede tiltag implementeres vil der således fortsat være et betydeligt effektiviseringspotentiale i F/R i forhold til
at nå op på niveau med ”god praksis i Europa” for fjern- og regionaltrafik. For S-tog vil initiativerne resultere i en
stigning i fremføring på omkring 20 procent, svarende til en stigning fra 638 fremføringstimer årligt til 771 timer.
Der foreligger ikke et europæisk sammenligningsgrundlag for S-tog. De mulige effektforbedringer ses af figur 18
nedenfor.
Figur 18. Potentielt antal fremføringstimer for lokomotivførere (Timer pr. år)
+58%
771
133
Effekt af initiativer
750
Performance 2010
473
66
638
407
Lokomotiv-
førere i F/R
Lokomotiv-
førere i S-Tog
God praksis
Europa (F/R)
27
TRU, Alm.del - 2021-22 - Bilag 114: Henvendelse af 27/12-21 vedrørende kollektiv transport og DSB, fra Henrik Busch
2508725_0029.png
5.5. LØN
I denne sektion behandles initiativer, der kan nedbringe lønomkostninger til det kørende personale –
lokomotivførere og togførere i Fjern/Regional (F/R) samt lokomotivførere og S-togsrevisorer i DSB S-tog.
Initiativerne er inddelt efter disse fire personalegrupper og peger på effektiviserings for alle grupper.
De foreslåede initiativer kan implementeres uden at komme i berøring med hovedaftalens regler
10
, men vil kræve
ændring af en række lokalaftaler. Eneste undtagelse er en generel lønnedgang for alle nyansatte, som vil kræve
en ændret overenskomst. Det har været et kriterium for udvælgelsen af løninitiativer, at de ikke i sig selv virker
som opsigelser af samtlige eller flertallet af medarbejderne.
11
Muligheder for og konsekvenser af
kapacitetsreduktion er behandlet i arbejdstidsanalyse.
Boks 4. Hovedaftaler og lokalaftaler
Samarbejdet mellem ledelse og medarbejdere i DSB er i høj grad reguleret af aftaler. Hvilken type aftale der
skal ændres for at gennemføre et initiativ har stor betydning for, hvor let implementeringen bliver.
Hovedaftalerne er overordnede aftaler, der er indgået mellem Finansministeriet (hhv. DSB S-tog) og
Statsansattes kartel i 1991 (hhv. 1999). Disse fastlægger hvordan overenskomster mellem partnerne indgås.
Ændringer til aftaler der er bundet af overenskomsten vil minimum kræve to års varsel.
Lokalaftalerne er indgået mellem DSB (hhv. DSB S-tog) og Dansk Jernbaneforbund og kan opsiges med
kortere varsel – typisk tre måneder.
Beskrivelse af det kørende personale
De gennemsnitlige, årlige lønomkostninger til lokomotivførere i både F/R og S-tog er i 2010 DKK 525.000. For
togførere og s-togsrevisorer er gennemsnitsomkostningen DKK 481.000.
Lønstrukturen for det kørende personale viser en forholdsvis høj andel af fast løn og faste tillæg og lav andel af
overarbejde. Derfor fokuseres analysens hypoteser på at reducere fast løn og faste tillæg. Dog kan reduktioner
lettest implementeres, hvis de ikke påvirker centrale aftaler. Derfor vil der ligeledes indgå initiativer om reduktion
af de variable tillæg. Udgifter til pension og ferie drives af den faste løn og faste tillæg og vil derfor indirekte blive
påvirket.
Figur 19. Lønkomponenter for det kørende personale 2010 (DKK millioner)
Overarbejde
Variabelt
tillæg
Ferie
Pension
Fast tillæg
Fast løn
Total
1.579
24 (2%)
10%
122 (8%)
31 (2%)
183 (12%)
90%
292 (18%)
928 (59%)
Kilde: HR løndata, 2010 DSB. Overarbejde: arbejde ud over skemalagt arbejdstid. Variabelt tillæg: tillæg afhængig af produktion. Ferie: udbetalt
feriegodtgørelse. Pension: indbetaling til pensionsopsparing. Fast tillæg: tildelte forudbetalte tillæg (fx produktions-, funktions- og
kvalifikationstillæg). Fast løn: grundløn
10
11
Hovedaftale mellem Finansministeriet og Statsansattes Kartel, overenskomstsektionen af 21. juni 1991
Væsentlige forringelser i lønnen som fås gennem den faste løn eller de faste tillæg, som størstedelen af medarbejderne får,
vil kunne tolkes som en fyring. Derfor er tiltag med disse fortolkningsmuligheder ikke foreslået eller beregnet.
28
TRU, Alm.del - 2021-22 - Bilag 114: Henvendelse af 27/12-21 vedrørende kollektiv transport og DSB, fra Henrik Busch
2508725_0030.png
Ud af en samlet lønudgift i DSB i 2010 på ca. DKK 3,5 milliarder
12
var lønudgifter for det kørende personale på
DKK 1.579 millioner, hvoraf 90 procent af lønudgifterne var faste. Dermed udgør lønudgifterne til det kørende
personale ca. 45 procent af den samlede lønsumsudgift.
Lønudvikling
Når udviklingen i lokomotiv- og togførernes lønninger sammenholdes med de generelle lønninger i Staten, er der
historisk set en højere stigning for det kørende personale i DSB.
Figur 20. Lønudvikling for gennemsnitlig løn 2001-2010 (Q2) (Årlig og samlet stigning i procent, DKK tusinde)
Lokomotivførere (SOV)
Togførere (SOV)
Stat, samlet
4,1%/+44%
510
355
4,5%/+49%
462
311
3,9%/+41%
474
335
2001
2010
2001
2010
2001
2010
Kilde: DSB Lønudviklingsanalyse til supplement af Personalestyrelsens lønudviklingsanalyse. Opgjort i løbende priser. Bemærk, at løn for DSB
udelukkende er for SOV (F/R)
Som følge af den stejlere lønudvikling for det kørende personale end for Staten generelt er løn-gabet for
lokomotivførere i perioden 2001-2010 steget med DKK 9.000 i årsløn – DKK 23.000 for togførere.
Derudover har begge faggrupper haft et relativt højt lønmæssigt udgangspunkt i forhold til sammenlignelige
faggrupper i det offentlige. I den sammenhæng bemærkes, at lokomotivføreruddannelsen er 10 måneder, mens
togførere er ufaglærte medarbejdere med seks måneders indledende træning, hvor der gives fuld løn.
Figur 21. Lønforskel for hhv. lokomotivførere og togførere ift. offentligt ansatte faggrupper (Indekseret, 2009)
150
117
148
160
140
122
153
100
100
120
100
80
100
50
60
40
20
0
Buschauffør
Faglært i staten
Lokomotiv-
og elektrofører
(lokomotivførere)
0
Specialarbejder
i staten
Passager-
betjening
Kontrol- og
information,
rejser (togførere)
Kilde: Danmarks Statistik indeholdende både faste og variable lønkomponenter.
Figurerne viser, at både lokomotivførere og togførere har opnået et højt lønniveau, som ligger væsentligt over
niveauet for tilsvarende offentligt ansatte personalegrupper. For lokomotivførerne ses det, at de får en løn, som er
12
Omfatter DSB Koncern eksklusive Kort & Godt, DSB First-ansatte (Danmark og Sverige) samt Sverige AB, inklusive
datterselskaber. Total lønsum er fra baselineberegning, spor 1, korrigeret for engangseffekter.
29
TRU, Alm.del - 2021-22 - Bilag 114: Henvendelse af 27/12-21 vedrørende kollektiv transport og DSB, fra Henrik Busch
2508725_0031.png
48 procent højere end for buschauffører. For togførerne gælder det, at disse får 53 procent mere i løn end
specialarbejdere i staten.
Da det kørende personale udgør en stor andel af de ansatte i DSB, er der betydelige effektiviseringspotentialer
ved at tilpasse lønningerne for det kørende personel i DSB til lønniveauet for tilsvarende offentligt ansatte
personalegrupper.
Initiativer for at reducere lønnen
På baggrund af lønkomponenternes størrelse og deres respektive bindinger er der i analysen af løn udarbejdet
fire hypoteser, som kan bidrage til at reducere lønomkostningerne. Det drejer sig om følgende
6.
Begrænsning af variable tillæg.
Der er en lang række af øvrige variable tillæg, der kan reduceres ved at
sætte en beløbsgrænse på DKK 10.000 og etablere en kort positiv-liste for hvilke situationer, som kan udløse
et tillæg. Dette vil både reducere lønudgifterne med DKK 8 millioner ud af DKK 122 millioner og desuden
reducere kompleksiteten i lønadministrationen
7.
Begrænsninger af mulige faste tillæg og tillægsstørrelser.
Puljen til nye kvalifikationstillæg fastsættes af
ledelsen og kan således reduceres. Reduktion af andre faste tillæg såsom fastholdelsestillæg foreslås
afskaffet i en situation med overkapacitet. Dette vil medføre en reduktion på i alt DKK 40 millioner ud af DKK
292 millioner
8.
Løn på SU-niveau for lokomotivførerelever.
Der forslås en reduktion i den årlige løn for
lokomotivførerelever til SU-niveau under uddannelsesperioden på 10 måneder. Initiativet vil medføre en
13
nedgang i fast løn på nuværende DKK 274.000 til DKK 101.000 for det første år. Samlet medfører initiativet
et effektiviseringspotentiale på DKK 12 millioner ved et uændret indtag af elever
9.
Reduktion af fast løn for nyankommne medarbejdere.
En reduktion af lønnen på 20 procent for
nyankommne vil bringe lønniveauet nærmere niveauet for tilsvarende personalegrupper. Efter en periode på
tre år estimeres effekten heraf at være godt DKK 23 millioner
Tiltagene for at reducere omkostninger til fast løn og faste tillæg vil indvirke på udgifterne til pension og ferie.
Disse udgør, jf. beskrivelse af lønkomponenter i figur 22, 14 procent af den samlede lønudgift. Såfremt alle de
foreslåede tiltag for reduktion af lønudgifter til det kørende personale gennemføres som beskrevet ovenfor, vil
dette medføre en effektiviseringseffekt på yderligere DKK 10 millioner i år tre.
Figur 22. Effekt af initiativer for at reducere lønudgifter (DKK millioner)
År 1
År 3
Fuldt
6
Begrænsning
af variable tillæg
Reduktion af faste
tillæg
Løn på SU-niveau for
lokomotivførerelever
Reduktion af fast løn
for nye medarbejdere*
8
8
8
7
30
40
40
8
12
12
12
9
7
23
181
X
Påvirkning af pension
og ferie**
I alt
5
10
30
62
92
270
Bem.: Baselinen er ikke gensidigt udtømmende, da initiativ tre er en delmængde af initiativ fire, endvidere indgår overarbejde ikke i oversigten
* Reduktion af fast løn er efter tre års indfasning af ny løn for nyansatte, hvor grundlønnen foreslås reduceret med 20 procent
** Effekt pension og ferie er produktet af reduktion af fast løn og faste tillæg, som er pensionsdrivende
13
Bemærk at de DKK 274.000 udelukkende indeholder fast løn, hvor variable tillæg, pension og ferie ikke indgår
(da disse til dels indgår under reduktion af henholdsvis faste- og variable tillæg)
30
TRU, Alm.del - 2021-22 - Bilag 114: Henvendelse af 27/12-21 vedrørende kollektiv transport og DSB, fra Henrik Busch
2508725_0032.png
Effekt af løntiltag
Effekten af de foreslåede tiltag for at reducere lønomkostningerne pr. medarbejder blandt det kørende personale
vil have forskellig indvirkning. Nogle vil få fuld effekt fra år 1, hvor andre vil have en indfasningseffekt. Nedenfor
ses den aggregerede effekt af løninitiativerne beregnet ud fra en konstant årværksbemanding.
Figur 23. Samlet lønomkostninger til det kørende personale (DKK millioner)
DKK -62
millioner
DKK -76
millioner
1.503
DKK -92
millioner
DKK -270
millioner
1.579
1.517
1.487
1.309
Lønomkostninger
2010
År 1
År 2
År 3
Fuld indfasning
Bem: Tallene inkluderer effekter for pension og ferie. Der er ikke indregnet pris- og lønreguleringer. Tilsvarende er antallet af årsværk holdt
uændret i beregningen
Som det fremgår af figur 23 ovenfor, vil løninitiativerne efter tre års indfasning give en effekt på i alt DKK 92
millioner. Den stiplede søjle med "fuld indfasning" viser effekten, når alle medarbejdere har løn for nyankommne
samt fuld effekt af en strammere puljestyring af kvalifikationstillæg på 0,2 procent. Det er dog uvist, hvor lang
tidshorisonten er for fuld indfasning af reduktion af fast løn for nye medarbejdere.
Løneffekten af tiltagene vil efter en treårig indfasningsperiode give en reduktion i omkostningerne pr. årsværk på
mellem 4-8 procent. De gennemsnitlige lønninger i år tre efter succesfuld implementering af løninitiativerne ses af
nedenstående figur.
Figur 24. Gennemsnitlige lønomkostninger pr. årsværk efter tre års indfasning (DKK tusinde)
Total løn 2010
Potentiel løn
532
Lokomotivfører F/R
500
-6%
484
Togfører F/R
463
-4%
507
Lokomotivfører S-Tog
466
-8%
460
S-togsrevisor
431
-6%
* Den potentielle løn er inklusive effekterne af besparelsesinitiativerne på omkostninger til pension og ferie og efter tre års indfasning af tiltag vedr.
reduceret løn til nyankommne samt kvalifikationstillæg. Lønnen er opgjort pr. årsværk
Såfremt initiativerne for reduktion af lønudgifterne til det kørende personale gennemføres, vil disse derved fortsat i
gennemsnit have et lønniveau, som ligger væsentligt over sammenlignelige personalegrupper.
31
TRU, Alm.del - 2021-22 - Bilag 114: Henvendelse af 27/12-21 vedrørende kollektiv transport og DSB, fra Henrik Busch
2508725_0033.png
Implementeringsudfordringer forbundet hermed er beskrevet i afsnit 5.8.
5.6. Rekruttering og uddannelse
Et særligt tema i forhold til lokomotivførerne er de høje adgangsbarrierer for at blive lokomotivfører, der gør det
svært for DSB at tilpasse ressourcerne løbende.
Disse barrierer handler primært om to forhold
Uddannelsesomkostningerne
for nye lokomotivførere
Adgangskravene,
der stilles til potentielle lokomotivførere
Dette afsnit rummer en analyse af hvert af disse forhold baseret på en sammenligning med vores nabolande og et
afsnit om mulighederne for at ændre uddannelsen – og dermed rekrutteringen – af lokomotivførerne.
Analysen er primært baseret på Teknologisk Instituts rapporter: "Adgangskrav til lokomotivføreruddannelser i
Europa" fra 2008 og "Rekruttering af fremtidens lokomotivførere" fra 2009. Som en del af analysen har
advokatvirksomheden Accura undersøgt hvilke regelændringer, der har fundet sted i sammenligningslandene
siden rapporterne udkom.
Desuden inddrager analysen Undervisningsministeriets "Bekendtgørelse om en praktikplads- og betalingsordning
m.v. ved uddannelse af lokomotivførere" samt ekspertbidrag fra Roland Østerlund, tidligere direktør i
Undervisningsministeriet med ansvar for erhvervsuddannelser.
Uddannelseslængde
I alle de sammenlignede lande rummer uddannelsen til lokomotivfører tre elementer
Teori,
der dels handler om de fysiske og meteorologiske forhold, som arbejdet foregår under, og dels om de
sikkerhedsmæssige regler og procedurer for en lokomotivfører
Praktik,
hvor teorien afprøves i praksis
Indøvning af strækninger/litra,
som er en specifik træning i at anvende netop den type tog/lokomotiver
(litra) på netop de strækninger, som lokomotivføreren skal køre på. Denne sidste del gennemføres ofte af
operatørerne selv
Omfanget af disse tre elementer og længden af den samlede uddannelse varierer markant fra land til land, som
beskrevet i figur 25 nedenfor. Der er ikke nogen systematisk sammenhæng mellem adgangskravene og
uddannelsens længde.
Figur 25. Sammenligning af uddannelseslængde (Uger)
Danmark
16
27
3
46
Skole
Praktik
Litra/strækning
Sverige
Norge
Tyskland
16
27
30
17
13
17
5
(+10)
45-55
8
54
+53%
3
35
Holland
UK
4
15
20
12
30
11
12
43
Kilde: Rapport fra Teknologisk Institut: Adgangskrav til lokomotivføreruddannelser I Europa
Analysen viser, at den danske uddannelse er en af de længste og mere end 50 procent længere end den
hollandske, der er den korteste. Hvis den specifikke træning i litra og strækninger fraregnes, er den danske
32
TRU, Alm.del - 2021-22 - Bilag 114: Henvendelse af 27/12-21 vedrørende kollektiv transport og DSB, fra Henrik Busch
2508725_0034.png
uddannelse mere end dobbelt så lang som den hollandske. Teknologisk Institut vurderer, at der ikke er belæg for
at hævde, at uddannelsen i ét land er bedre end i et andet trods forskellen i uddannelseslængde.
Danmark skiller sig ud som det eneste land i sammenligningen, der ikke bruger simulatorer. Til gengæld rummer
uddannelsen et relativt langt praktikforløb, og det forekommer oplagt, at der en sammenhæng mellem disse to
forhold.
Hvis længden af praktikken halveres fra de nuværende 27 uger til de 13,5 uger, der er på niveau med de øvrige
lande, kan de årlige praktikomkostninger (lønninger til elever og kørelærere) halveres, svarende til en
effektivisering på ca. DKK 11 millioner. En ændring af praktikperioden vil formentlig forudsætte, at
Undervisningsministeriet indkøber simulatorer til uddannelsesstederne.
Adgangskrav for lokomotivførere
I Danmark skal man være ansat i et jernbaneselskab for at kunne påbegynde en uddannelse som lokomotivfører.
Derfor vil analysen fokusere på de krav, der stilles for at kunne blive ansat som lokomotivførerelev i DSB.
14
Vores nabolande kan inddeles i to hovedgrupper med fundamentalt forskellig tilgang til udvælgelse og ansættelse
af lokomotivførere
I Sverige, Norge og Tyskland
er der høje krav til de forudgående kvalifikationer, men man kan starte på
uddannelsen uden på forhånd at være ansat i et jernbaneselskab
I UK og Holland
er kvalifikationskravene lave, men man skal til gengæld være ansat i et jernbaneselskab
Boks 5. Høje adgangskrav til lokomotivføreruddannelsen
Danmark skiller sig ud ved både at have krav om forudgående ansættelse og høje kvalifikationskrav.
Kvalifikationskravene har ikke umiddelbart nogen faglig sammenhæng med lokomotivførerenes arbejdsopgaver
og er så restriktive, at kun en meget lille andel af befolkningen overhovedet har mulighed for at søge.
Efterhånden som nye ungdomsårgange, som ikke har haft mulighed for at tage en matematisk
studentereksamen, træder ind på arbejdsmarkedet, vil blot 6 procent have mulighed for at søge.
Tabel 3. Sammenligning af adgangskrav for lokomotivførere*
Alderskrav
Danmark
21
Ansættelseskrav
Ja
Sproglige krav
Nationalt
og engelsk
Uddannelseskrav
HTX, matematisk student
eller svendebrev fra et
metal-/el-fag og udvidet
afgangsprøve i engelsk
Adgang til
merit
Nej
Mulig andel**
12% →
6%****
Sverige
Norge
Tyskland
Holland
UK
EU krav
20
20
21
21
21
20/18***
Nej
Nej
Nej
Ja
Ja
-
Nordisk og engelsk
Nationalt
Nationalt
Nationalt
Nationalt
-
Student
Student eller teknisk
uddannelse
Student eller
erhvervsuddannelse
Folkeskole
Folkeskole
Folkeskole
Ja
Ja
Ja
Ja
Ja
-
25%
34%
47%
93%
93%
100%
*Baseret på Teknologisk Instituts rapport: "Rekruttering af fremtidens lokomotivførere". Bemærk at i alle lande er det yderligere et krav, at man kan
bestå en fysisk og psykologisk test
**Den mulige andel viser den anslåede andel af 20-35-årige, der ville kunne søge lokomotivføreruddannelsen, såfremt de respektive regelsæt
gjaldt i Danmark. Baseret på demografiske opgørelser fra Statistikbanken. Kravene om ansættelse og sprog er ikke inkluderet og meritadgang er
anslået til at udvide feltet med 5 procentpoint
***Kravet er 20 år, men nationalt kan det reduceres til 18 år. Kravet er ved
endt
uddannelse. De øvrige krav er ved optagelse
****Ca. halvdelen af de 12 procent er matematiske studenter, som ikke længere uddannes. På sigt vil andelen således være halvt
så stor, grundet ophøret at muligheden for at tage en matematisk studentereksamen. Det skal dog bemærkes, at der er et marginalt frafald i
Folkeskolen, hvorfor EU kravene ikke helt vil give 100 procent.
14
Disse krav er i alt væsentligt sammenlignelige med de krav, der stilles i andre jernbaneselskaber i Danmark
33
TRU, Alm.del - 2021-22 - Bilag 114: Henvendelse af 27/12-21 vedrørende kollektiv transport og DSB, fra Henrik Busch
2508725_0035.png
De høje barrierer gør det svært for DSB at ansætte og afskedige efter behov, da der aldrig opbygges en relevant
kapacitet af lokomotivførere uden for DSB. Desuden giver de høje kvalifikationskrav lønkonkurrence med relativt
højt lønnede grupper uden for jernbanesektoren.
Muligheder for at ændre lokomotivføreruddannelsen
Med de ovenfor beskrevne udfordringer er det relevant at undersøge mulighederne for at ændre
lokomotivføreruddannelsen.
Den nuværende uddannelse bliver varetaget af Undervisningsministeriet. Deltagerne er alle ansatte i danske
jernbaneselskaber, herunder DSB, som betaler for uddannelsen, men som får refunderet stort set hele prisen,
hvis lokomotivføreren fortsætter i ansættelsen efter endt uddannelse.
Denne uddannelsesform er unik i Danmark, hvor alle andre erhvervsrettede uddannelser er enten
erhvervsuddannelser eller kurser for ufaglærte i regi af AMU.
Ændringer af uddannelsen kan således foretages på tre niveauer
Tilpasning af den eksisterende vekseluddannelse:
En moderat ændring vil være at ændre uddannelsen
inden for de eksisterende rammer. Hvis den såkaldte vekseluddannelse opretholdes, vil det ikke være muligt
at fjerne ansættelseskravet. Til gengæld kan uddannelses- og alderskravene i forbindelse med ansættelse
reduceres, så en større population har mulighed for at søge, og omkostningerne kan reduceres ved at
erstatte praktik med simulatorøvelser
Ny erhvervsuddannelse:
En principiel mulighed vil være at etablere en erhvervsuddannelse for
lokomotivførere i regi af teknisk skole. På en erhvervsuddannelse kan man enten komme på baggrund af en
ansættelse eller gå i gang og derefter finde en læreplads. Det vil tage op til et år at etablere en ny
erhvervsuddannelse. Indholdet i en erhvervsuddannelse besluttes i det faglige samarbejde mellem
arbejdsgiver- og arbejdstagerorganisationer uden for den enkelte virksomheds kontrol. Uddannelseslængden
15
skal minimum være 1�½ år, og nye elever skal være mellem 16 og 19 år. En erhvervsuddannelse må
således forventes at være en dyrere løsning end den eksisterende uddannelse
Etablering af AMU-kurser:
Endelig vil det være muligt helt at opløse den selvstændige uddannelse til
lokomotivfører og erstatte den med et forløb af kurser for ufaglærte, som ligeledes vil skulle aftales og
etableres i regi af det faglige samarbejde. Længden af disse kurser er ikke analyseret nærmere, men den
gennemsnitlige uddannelseslængde forventes reduceret ved denne tilgang, da hver lokomotivfører kun
modtager kurser efter konkret behov
De foreslåede initiativer vil være afhængige af ændringer i DSB's overenskomst med DJ og vil yderligere fordre
ændrede regler og praksis i Undervisningsministeriet, med hensyn til regulering og indhold af uddannelsen.
Effekt af initiativer i forbindelse med rekruttering og uddannelse
Analysen af rekruttering og uddannelse har givet anledning til to initiativer, der kan føre til omkostningsreduktioner
i forbindelse med det kørende personale
10.
Halvering af praktik:
Praktikperioden i lokomotivføreruddannelsen kan halveres og delvist erstattes med
simulatortræning. Dette tiltag vil reducere de årlige uddannelsesomkostninger med DKK 11 millioner.
Initiativet kræver anskaffelse af simulatorer på uddannelsesstederne
11.
Reducerede ansættelseskrav:
Lavere krav til kommende lokomotivførere – herunder fx en ophævelse af
kravet om forudgående ansættelse – giver ikke i sig selv økonomiske gevinster. Til gengæld vil reducerede
ansættelseskrav styrke DSB's forhandlingsposition i forhold til både løn og arbejdstid
5.7. Yderligere muligheder for omkostningsreduktion
Endelig er der gennem arbejdet med analysen identificeret en række yderligere muligheder for
omkostningsreduktioner, som DSB kan vælge at arbejde videre med. Disse vil dog kræve særskilte analyser,
såfremt disse skal kvalificeres yderligere.
15
Denne fremgangsmåde rummer den udfordring, at en "lokomotiv-lærling" ikke vil kunne udføre selvstændigt, værdiskabende
arbejde, da der til enhver tid vil være en kørelærer på toget. Inden for den danske model for erhvervsuddannelser vil det
således ikke være muligt for lærlingen at modtage løn.
34
TRU, Alm.del - 2021-22 - Bilag 114: Henvendelse af 27/12-21 vedrørende kollektiv transport og DSB, fra Henrik Busch
2508725_0036.png
Disse muligheder handler om fire emner
Muligheden for at etablere linjekørsel på fjern- og regionalnettet
Bedre planlægning
Yderligere regelforbedringer
Togføreruddannelse
Hvor de to midterste temaer handler om at realisere en større del af det potentiale, der er identificeret omkring
effektiv arbejdstid, er linjekørsel i F/R et helt nyt tiltag med mere vidtrækkende effekter. Endelig vil det sidste tema
kunne nedbringe uddannelsesomkostningerne. Alle fire temaer er kort belyst i det følgende.
Linjekørsel i F/R
En stor del af kompleksiteten omkring planlægning og afvikling af trafikken på fjern- og regionalnettet skyldes, at
materiellet anvendes på en lang række forskellige strækninger for at sikre størst mulig udnyttelse. I dag er der
således en høj udnyttelse, men systemet gør det svært at udnytte personaleressourcerne optimalt og er meget
følsomt over for driftsforstyrrelser.
Et alternativ kunne være at etablere linjekørsel på hele F/R-nettet, som det i dag kendes fra S-tog, hvor
materiellet er knyttet til bestemte ruter, hvor der køres kortere strækninger med højere frekvens. En sådan tilgang
forventes af DSB at kunne muliggøre yderligere optimering af det kørende personale og øge effektiviteten og
regulariteten ved uregelmæssigheder, men er endnu ikke analyseret tilstrækkeligt til at kvantificere den præcise
effekt.
Linjestrukturen i F/R-modellen kunne bygge på to centrale linjer: KBH-Aarhus og KBH-Sønderborg med en række
decentrale linjer, der udspringer af de centrale: fx Aarhus-Aalborg og KBH-Rødby. Dette er illustreret i figur 26
nedenfor.
35
TRU, Alm.del - 2021-22 - Bilag 114: Henvendelse af 27/12-21 vedrørende kollektiv transport og DSB, fra Henrik Busch
2508725_0037.png
Figur 26. Mulige principper for kørsel i linjestruktur i F/R
Isoleret materiel
Endestation og depot
Hovedstation
Aalborg
20 min
Struer
Aarhus
20 min
15 min
Kalundborg
15 min
Vejle
Fredericia
20 min
10 min
15 min
Esbjerg
10 min
Kbh
Næstved
Tinglev
Sønderborg
Rødby
Da flere af de centrale linjer overlapper hinanden, som især omkring København, vil frekvensen her naturligt
stige. Til gengæld vil strukturen oftere give skift for passagerer, der skal uden for de centrale linjer.
Bedre planlægning
Analysen af effektiv arbejdstid pegede på, at der er et stort uforløst potentiale i forhold til de bedste
jernbaneselskaber. En del af forklaringen på dette potentiale skal formentlig findes i planlægningsprocesserne. Et
oplagt sted for DSB at arbejde videre vil således være at skærpe det løbende optimeringsarbejde under to temaer
Øge koordinationen mellem materiel- og tjenesteplanlægning:
Det er blevet fremført, at der ikke er en
optimal koordination mellem materiel- og tjenesteplanlægning, og at dette medfører øgede omkostninger for
det kørende personale. Problemets omfang vil skulle analyseres nærmere, men vil formentlig delvist kunne
håndteres ved at tjenesteplanlæggere i højere grad inddrages i køreplanlægningen, så koordinationen
styrkes
Styrke tjenesteplanlægningsorganisationen:
Det er blevet fremført, at der særligt i F/R kan opnås
effektiviseringer gennem øget anvendelse af it- og ingeniørkompetencer i planlægningsfunktionerne. S-tog
har haft gode resultater hermed, men har formentlig også udviklingspunkter. For begge gælder, at der er
mangelfulde data for den faktiske præstation, hvilket i sig selv er problematisk i forhold til at skabe løbende
optimering
Yderligere regelforbedringer
Analysen har peget på en række konkrete uhensigtsmæssigheder i reglerne for det kørende personale. Der vil
imidlertid fortsat være temaer, der kunne være genstand for yderligere analyse
Fleksibilitet omkring natkørsel (S-tog):
For lokomotivførere i S-tog er der sat begrænsning på maksimalt 9
tjenester og 12 nattimer pr. kalendermåned, hvilket er hæmmende for turplanlægningen. Særligt
begrænsningen med 12 timer er en hindring for effektiviteten pga. den store weekendproduktion
Udførelse af rangering:
Rangeringsopgaven deles på nuværende tidspunkt af både håndværkere,
stationsbetjente og lokomotivførere. Sidstnævnte skal køre ind på perron flere steder, hvilket øger tid brugt
på transport, ventetid og reduceret køretid. Rangeringsopgaven bør analyseres og optimeres således, at
tidsanvendelse herfor minimeres. Der udestår i den forbindelse en opblødning af gældende faggrænser
Togføreruddannelsen
Analyseforløbet har vist, at der også for togførerne kan være et potentiale i at reducere uddannelseslængden.
Uddannelsen er på få år vokset fra en kort introduktion til seks måneders varighed uden at opgaven har ændret
sig.
Denne udvikling har ifølge DSB været drevet af stadigt voksende krav om sikkerhedsuddannelse til togførere fra
Trafikstyrelsen. Årsag og virkning af uddannelsen skal imidlertid undersøges nærmere, inden et potentiale kan
beregnes.
36
TRU, Alm.del - 2021-22 - Bilag 114: Henvendelse af 27/12-21 vedrørende kollektiv transport og DSB, fra Henrik Busch
2508725_0038.png
5.8. Implementeringsudfordringer
Analysen har i alt ledt frem til elleve forslag til effektivisering af det kørende personale. De elleve forslag vil
imidlertid være forbundet med forskellige implementeringsudfordringer i form af ændrede aftaler med Dansk
Jernbaneforbund, personalereduktioner eller investering i materiel for at potentialet kan realiseres. I tabel 4
præciseres hvilke bindinger, der vil være på de foreslåede tiltag.
Tabel 4. Oversigt over implementeringsudfordringer
Initiativ
1
Aftaleændring
Personalereduktion
X
X
Investeringsbehov
Overkapacitet blandt lokomotivførere
Tilpasning af depotstruktur
Optimering af arbejdstidsregler
Tilpasning af togføreropgaven
Reduktion af togservice
Halvering af praktik
Reduktion af variable tillæg
X
X
X
X
2
3
4
5
6
7
8
9
10
11
X
X
X
X
X
Reduktion af faste tillæg
SU-lønniveau under uddannelse
Reduceret løn for nyansatte
Reducerede ansættelseskrav
X
X
X
X
Alle tre typer udfordringer er uddybet i det følgende.
Behov for aftaleændringer
Det kørende personales arbejde er i høj grad reguleret af såvel nedskrevne og uskrevne aftaler mellem DSB og
Dansk Jernbaneforbund. Derfor vil de fleste af de foreslåede tiltag kræve aftaleændringer. Hvor lang tid det vil
tage at ændre en aftale er imidlertid afhængigt af aftalens karakter.
I analysen er der sondret mellem fire niveauer af regelbindinger
Lovgivning
– herunder Arbejdsmiljøloven (hvileperioder), Arbejdstidsloven (ret til pause, grænser for
gennemsnitlig arbejdstid og arbejde i nattid), Tjenestemandsloven (ansættelsesvilkår – herunder
opsigelsesvilkår og pligter). Yderligere bindinger fra dansk eller europæisk regulering. Ændringer af disse
kræver lovændring
Overenskomsten og organisationsaftalen
– herunder overenskomst mellem DSB og OAO (Offentligt
Ansattes Organisationer), der fastlægger de overordnede ansættelsesvilkår og organisationsaftalen, som
blandt andet indeholder overordnede vilkår om løn og arbejdstid. Ændringer kræver opsigelse og
genforhandling af overenskomsten eller organisationsaftalen med tre måneders varsel, dog tidligst 31. marts
2013
Lokalaftaler mellem DSB og DJ.
DSB og DSB S-tog har indgået en række lokalaftaler for konkrete forhold
for konkrete medarbejdergrupper i DSB og DSB S-tog – herunder arbejdstid. Lokalaftalerne supplerer oftest
organisationsaftalerne. Ændringer kræver opsigelse af lokalaftalen. Det kan ske på et hvilket som helst
tidspunkt med tre måneders varsel
Kutymer og sædvaner.
Der gælder en række kutymer for lokomotivførere i DSB S-tog, særligt vedrørende
forståelsen af arbejdstidsreglerne. Mulighederne for at ændre dem varierer efter deres anvendelse og den
tid, de har fungeret. Kan opsiges særskilt og uafhængigt af den aftale de knytter sig til med tre måneders
varsel
37
TRU, Alm.del - 2021-22 - Bilag 114: Henvendelse af 27/12-21 vedrørende kollektiv transport og DSB, fra Henrik Busch
2508725_0039.png
I figur 27 nedenfor illustreres de aftalemæssige bindinger, der er på forskellige foreslåede tiltag og deltiltag sat i
forhold til hvor stort potentiale, de rummer. Figuren viser, at alle de foreslåede tiltag kan gennemføres uden
lovændringer, men at en stor del af dem kræver opsigelse af overenskomst og/eller organisationsaftale.
Figur 27. Aftalemæssige bindinger på de foreslåede tiltag
Høj
Løn
Arbejdstid
Rekruttering
Potentiale
Mellem
Lav
Regelhierarki
Lov
Overens-
komst
Lokalaftale
Kutyme/
ledelsesret
Behov for personalereduktion
Alle gevinster i forbindelse med de initiativer, der handler om effektiv arbejdstid, er direkte eller indirekte baseret
på, at opgaverne kan løses af færre medarbejdere.
For at realisere gevinsterne vil det således være nødvendigt at reducere personalet. Naturlig afgang kan imidlertid
ikke på en tre-års horisont realisere de fulde effektiviseringsmuligheder, som illustreret i figur 28.
Figur 28. Naturlig afgang (årsværk)
Overkapacitet
Årsværk
Naturlig afgang*
Årsværk
Lokomotivførere S-Tog
Togførere F/R
Lokomotivførere F/R
1.094
94
844
94
828
578
120
22
172
Minimum
potentiale
172
Maksimum
potentiale
56
42
237
44
83
110
Det forudsættes, at der
ikke ansættes nye folk,
inklusive elever
348
64
122
162
År 3
År 1
År 2
* Naturlig afgang er beregnet ud fra årlig personaleomsætning på 4,2 procent for lokomotivførere og 3,9 procent for togførere, jf. DSB
Medarbejderregnskabet 2010.
Behov for materielinvesteringer
Endelig vil tilpasningen af services gennem øget automatisering af togføreropgaven rumme et behov for
investeringer i teknik
38
TRU, Alm.del - 2021-22 - Bilag 114: Henvendelse af 27/12-21 vedrørende kollektiv transport og DSB, fra Henrik Busch
2508725_0040.png
Omkostninger til opsætning af automater
med kioskvarer er ikke analyseret, men vil formentlig kunne
finansieres af en ekstern leverandør som en del af en evt. udliciteringskontrakt
Omkostninger til videoovervågning af indgange
er af DSB tidligere estimeret til gennemsnitligt ca. DKK
450.000 pr. togsæt. Såfremt udstyr skal installeres i samtlige togvogne (307 stk.), vil dette maksimalt koste
DKK 138 millioner
16
i forhold til de nuværende lønomkostninger til togførere vurderes tilbagebetalingstiden at
være kort
5.9. Samlet vurdering af effektiviseringsmuligheder på kort og på lang sigt
Der er identificeret et betydeligt effektiviseringspotentiale på mere end DKK 0,5 milliard i DSB forbundet med det
kørende personale. Det er konstateret, at lønniveauet for det kørende personale er relativt høj i forhold til andre
sammenlignelige faggrupper samtidig med, at effektiviteten er meget lav. Som konsekvens heraf eksisterer et
solidt grundlag for at iværksætte en række omfattende effektiviseringsinitiativer i DSB, med fokus på det kørende
personale. Endelig er det konstateret, at tilgangen til uddannelse og rekruttering af lokomotivførere udgør en
betydelig udfordring i forhold til at skabe et dynamisk marked for denne type arbejdskraft.
Der findes således en række veje til at forbedre effektiviteten, som overordnet bør prioriteres for at skabe den
mindst mulige påvirkning af passageroplevelsen
1.
2.
3.
4.
Afvikling af overkapacitet i systemet som helhed og på enkeltdepoter
Udnyttelse af de effektiviseringsmuligheder, der ligger inden for ledelsesretten
Ændring af regler for arbejdstid, løn og rekruttering/uddannelse med henblik på at højne
effektivitet og åbenhed
Tilpasning af service gennem øget automatisering
Endelig bør DSB løbende arbejde med at udvikle det kørende personales effektivitet gennem bedre planlægning,
yderligere tilpasning af arbejdstidsregler og ved at undersøge mere gennemgribende forandringer af
driftsmodellen.
På den baggrund er de samlede foreslåede tiltag og deres mulige gevinster opsummeret i figur 29. Som vist i
figuren vil en implementeringsplan skulle tage højde for at tiltagene i nogen grad forstærker eller eliminerer
hinanden. Det nøjagtige omfang af disse effekter vil afhænge af hvilke tiltag, der implementeres. I den forbindelse
bemærkes, at selvom at samtlige foreslåede tiltag gennemføres, vurderes der fortsat at være betydelige
effektiviseringspotentialer for det kørende personale i forhold til både lønniveau og arbejdstid.
16
Inkluderer ikke IC4, som i forvejen har installeret kameraer m.v. Kilde: DSB materieloversigt 2011-2014. Tallet er højt sat, da
dette ikke er nødvendigt for lokalbaner.
39
TRU, Alm.del - 2021-22 - Bilag 114: Henvendelse af 27/12-21 vedrørende kollektiv transport og DSB, fra Henrik Busch
2508725_0041.png
Figur 29. Samlede effekter af tiltag i forbindelse med det kørende personale (DKK millioner)
1
2
Overkapacitet blandt lokomotivførere
Tilpasning af depotstruktur
Optimering af arbejdstidsregler
Tilpasning af togføreropgaven
Ændring af togservice
Eliminering fra tiltag*
Samlet tids-initiativer
76
29
109
3
4
5
121-231
135
-6
464-574
6
7
8
9
Reduktion af variable tillæg
Reduktion af faste tillæg
SU-lønniveau under uddannelse
8
40
12
Reduceret løn for nyansatte
Afledte effekter
23
10
Samlet løn-initiativer
10
92
11
11
Halvering af praktik
Total rekruttering og uddannelse
Samlede initiativer
for kørende personale
~567-677
Bem.: initiativ 11 om reducering af ansættelseskrav indgår ikke i ovenstående figur, da denne ikke medfører direkte effektiviseringspotentialer
.
Fremstillingen tager ikke højde for, at løn- og arbejdstidstiltag i nogen grad vil eliminere hinanden. Størrelsen af
denne eliminering vil afhænge af hvilke tiltag, der kombineres.
40
TRU, Alm.del - 2021-22 - Bilag 114: Henvendelse af 27/12-21 vedrørende kollektiv transport og DSB, fra Henrik Busch
2508725_0042.png
6.
INDKØB
6.1. Om indkøb
Indkøb i DSB er i dag organiseret med en central indkøbsfunktion – Koncernindkøb – samt en række mindre
decentrale indkøbsfunktioner i Vedligehold, Onboard Services, Ejendomme, It, Marketing med flere, der alle
foretager både strategisk og operationelt indkøb.
Det anslås, at der p.t. er minimum 12,5 årsværk i DSB, der anvendes på strategisk indkøb – fx
leverandøranalyser, valg af leverandører, forhandling, indgåelse af indkøbsaftaler etc.
Operationelt indkøb – fx disponering og rekvirering af varer og services – foretages decentralt via DSB's
nuværende ca. 450 disponenter, hvilket er reduceret fra tidligere ca. 1.500 personer. Størstedelen af disse
varetager også andre opgaver i deres daglige arbejde og udgør totalt ca. 50 årsværk i 2010.
Figur 30. DSB's indkøbsorganisation i dag, inklusive angivelse af antal årsværk der arbejder med strategisk
indkøb
17
(indikativ opgørelse)
Koncernindkøb
(9)
450 decentrale
disponenter = ca.
50 årsværk
Ejen-
domme
(?)
Vedlige-
hold A/S
(2,5)
Togservice
(1)
Marketing
(?)
IT
(?)
Den nuværende organisationsstruktur og dertilhørende processer omkring indkøb er karakteriseret ved en høj
grad af decentralisering og autonomi i de enkelte organisatoriske enheder både med hensyn til strategisk og
operationelt indkøb – herunder disponering og rekvirering af varer og services.
Historisk har DSB fra centralt hold særligt arbejdet med forøgelse af DSB's compliance til aftaler samt med
reduktion af priser på indkøbte varer og services:
DSB's compliance på leverandørniveau er 87 procent,
dvs. 87 procent af indkøbte varer og services
indkøbes via de leverandører, der er indgået aftaler med, hvilket vurderes at være relativt højt
Koncernindkøb har i perioden 2009-2011 gennemført TIF-projektet (Transformation af Indkøb), der via
prisforhandlinger inden for udvalgte kategorier har medført en budgetforbedring på i alt DKK 140
millioner i 2009-2011.
Heraf er DKK 66 millioner indlagt som budgetforbedringer i 2011 og frem
Der er historisk set ikke i indkøbsmæssig sammenhæng arbejdet systematisk og dybdegående med reduktion af
den indkøbte mængde af varer og services.
Analysen viser, at DSB fortsat oplever en række udfordringer omkring indkøb. Disse udfordringer relaterer sig
særligt til den nuværende struktur omkring indkøb samt dertilhørende indkøbsprocesser:
Begrænset kommerciel tilgang til indkøb i DSB
– herunder manglende eller mangelfuld kommerciel
tilgang til kravspecifikation af indkøb af varer og services
Manglende ressourcer og kompetencer ved strategisk indkøb inden for specifikke kategorier
– dette
gælder særligt for kategorier, der håndteres decentralt
Udfordringer med indkøbskulturen
– herunder indikationer på betydeligt merforbrug i december
Manglende transparens i forhold til indkøbte varer og services
– da der ikke findes indkøbsordrer på 85
procent af alle indkøbte varer og services, har DSB et begrænset overblik over, hvad der mere konkret
indkøbes eksternt
17
Antal årsværk, der bruger dele eller al sin arbejdstid på opgaver, der vurderes at være strategisk indkøb (uden nødvendigvis
at have titel af "strategisk indkøber").
41
TRU, Alm.del - 2021-22 - Bilag 114: Henvendelse af 27/12-21 vedrørende kollektiv transport og DSB, fra Henrik Busch
2508725_0043.png
Indkøb i tal
DSB's indkøb i løbende priser er steget 22 procent siden 2007 (~ 13 procent i faste priser). Det samlede eksterne
indkøb i DSB udgjorde i 2010 ca. DKK 5,4 milliarder
18
. Heraf indkøbte selskaber inden for afgrænsningen af
analysen for ca. DKK 4,4 milliarder, og næsten DKK 1,5 milliarder af indkøbet i 2010 vurderes at være vanskeligt
at påvirke på kort sigt
19
.
Det totale påvirkelige indkøb udgjorde i 2010 således næsten DKK 2,9 milliarder. Dette beløb udgøres af både
anlægsinvesteringer og driftsindkøb. Omkostningsbasen (DKK ~ 5,8 milliarder) introduceret i kapitel 3 dækker
udelukkende driftsindkøb, hvorfor det beløb, der tages som udgangspunkt i indkøbsanalysen, ikke umiddelbart
kan holdes op imod den identificerede omkostningsbase.
DSB's påvirkelige indkøb er faldet i perioden 2007-2009, men er steget igen i 2010, hvilket særligt kan tilskrives
stigning i indkøb af togdele, hvor der har været en række ekstraordinære anlægsinvesteringer.
Figur 31. Udvikling i indkøb i påvirkelige kategorier i perioden 2007-2010 (DKK millioner)
2.884
2.627
469
2.322
341
2.135
1.022
Togdele
Påvirkeligt i scope, eksl. togdele
481
2.159
1.981
1.654
1.862
2007
2008
2009
2010
Med baggrund i de ovenfor skitserede udfordringer er analysen af budgetforbedringspotentialet for indkøb bygget
op omkring to elementer:
Identifikation af budgetforbedringspotentiale gennem analyse af påvirkelige underkategorier
Alle indkøbte varer og services fordeles i indkøbskategorier. Hver indkøbskategori udgøres af et antal
underkategorier, der er en specificering af den indkøbte vare/service. Eksempelvis udgøres
indkøbskategorien ”togdele” af i alt 9 underkategorier, fx ”bogie, gear og hjul”, ”motor og
fremdrivningssystemer”, ”vognkasse og interiør”
Identifikation af organisatoriske forudsætninger for realisering af budgetforbedringspotentiale
Analytisk fokus og metode for disse to analyser er skitseret i det følgende.
Analytisk fokus
Identifikation af budgetforbedringspotentiale gennem analyse af underkategorier
I samarbejde med Koncernindkøb og en række øvrige relevante organisatoriske enheder i DSB er alle påvirkelige
underkategorier inden for indkøb analyseret med henblik på identifikation af budgetforbedringspotentialet.
Alle indkøbte varer og services er kategoriseret i totalt 23 indkøbskategorier, der består af i alt 130
underkategorier. Heraf vurderes to indkøbskategorier ("Energi" samt "Out-of-scope") med tilhørende seks
underkategorier (ca. DKK 1,5 milliarder) at være upåvirkelige og analyseres dermed ikke i denne analyse.
Energiindkøb er analyseret særskilt i kapitel 10. De ovenfor identificerede DKK 2,9 milliarder anses som mulige at
påvirke på kortere sigt, hvorfor det analytiske fokus lægges på disse i alt 21 indkøbskategorier.
18
19
Alle tal angående indkøb af eksterne varer og services er eksklusive moms
Upåvirkelige kategorier udgøres af "Energi" (DKK 1.123 millioner inklusive infrastrukturafgift (ca. DKK 0,5 milliarder)) og "Out-
of-scope" (DKK 0,365 milliarder), der dækker bl.a. IC4 (DKK 236 millioner i 2010), Kort & Godt, skatter m.m.
Effektiviseringsmuligheder for energi – herunder indkøb af energi – behandles i særskilt analyse
42
TRU, Alm.del - 2021-22 - Bilag 114: Henvendelse af 27/12-21 vedrørende kollektiv transport og DSB, fra Henrik Busch
2508725_0044.png
Figur 32. Indkøb i påvirkelige indkøbskategorier i 2010 (DKK millioner)
Togdele*
Bygningsvedligehold/enterprise
Konsulent
1.022
291
279
It-hardware og -software
Markedsføring
Erstatningsbefordring
Rengøring
Serviceaftaler
Administration
Telefoni og internet
Forsikring
Services
Rejser og ophold
DKK 2 milliarder
206
129
128
119
89
88
83
66
60
68
Teknologiprojekter
Øvrige kategorier**
Total
53
204
2.884
* Omkostningerne til indkøb af togdele var i 2010 ekstraordinært høje pga. anlægsinvesteringer. Kategorien udgjorde i 2009 DKK 481 millioner.
Det forudsættes i analysen, at niveauet for indkøb fremadrettet vil ligge på omkring DKK 450 millioner årligt
** Konsolidering af 9 indkøbskategorier – alle under DKK 40 millioner
Metodisk er analysen af budgetforbedringspotentialet bygget op omkring anvendelsen af:
Løftestænger relateret til henholdsvis pris og mængde:
For hver underkategori vurderes, hvorvidt der
kan realiseres en budgetforbedring ved anvendelse af en eller flere af de mulige løftestænger (se figur
nedenfor)
Ved denne vurdering trækkes på erfaringer fra bl.a. TIF-projektet og erfaringsudveksling med bl.a. Slots- og
Ejendomsstyrelsen og Statens Indkøb
Bærende principper for dimensionering af potentialet:
Efter identifikation af en eller flere løftestænger pr.
underkategori fastlægges beløb for budgetforbedringspotentialet med udgangspunkt i en række bærende
principper (se figur nedenfor)
Figur 33. Løftestænger for underkategorier samt bærende principper for dimensionering af
budgetforbedringspotentialet
Løftestænger for indkøb
Pris
•(Gen)forhandle pris
•Kommerciel udfordring af kravspecifikation
Bærende principper for potentialevurdering
1. Effektiviseringer på driftsvendte aktiviteter foretages med
særlig forsigtighed
2. For kategorier, der ikke relaterer sig direkte til
opretholdelsen af egentlig daglig drift af DSB, foretages
betragtelige effektiviseringer
3. Potentialet for reduktion af pris vurderes som lavere for
kategorier, der har været omfattet af TIF
4. For kategorier, hvor der findes tilsvarende interne
kompetencer og ressourcer i DSB, foretages
betragtelige effektiviseringer
5. Kategorier relateret til personalepleje berøres ikke af
effektiviseringer
Mængde
•”Stop buy” eller reducere mængde via central styring af
indkøb
•Reducere mængde via disponering i Central Shared
Service Center
•Øge genbrug og udnytte garantier
Identifikation af organisatoriske forudsætninger for realisering af budgetforbedringspotentiale
Med henblik på realisering af det identificerede budgetforbedringspotentiale er der desuden defineret en række
organisatoriske initiativer, som DSB skal implementere. Disse initiativer har til hensigt at optimere
43
TRU, Alm.del - 2021-22 - Bilag 114: Henvendelse af 27/12-21 vedrørende kollektiv transport og DSB, fra Henrik Busch
2508725_0045.png
indkøbsorganisationen i DSB og imødegå de ovenfor identificerede udfordringer i forhold til indkøb i den
nuværende organisation.
I det følgende beskrives de væsentligste resultater af analysen af budgetforbedringspotentialet samt de
identificerede forudsætninger for realisering af dette.
6.2. Budgetforbedringspotentialet
Analysen har til formål at identificere det totale budgetforbedringspotentiale ved anvendelse af de ovenfor
beskrevne løftestænger under hensyntagen til ligeledes beskrevne bærende principper for potentialevurdering, jf.
figur 33.
Som det fremgår af nedenstående figur, er der identificeret et budgetforbedringspotentiale på i alt DKK 254
millioner. Hertil kommer i alt DKK 66 millioner fra TIF-projektet, der allerede er indregnet i budgetterne for 2011.
Det vil sige et samlet budgetforbedringspotentiale på DKK 320 millioner årligt.
Særligt kategorierne "Konsulenter", "Togdele" samt "Bygningsvedligehold, enterprise" bidrager med en betragtelig
del af dette beløb.
Figur 34. Totalt indkøb i 2010 samt identificeret forbedringspotentiale pr. indkøbskategori
Spend pr. hovedkategori
DKK millioner
Togdele
Bygningsvedligehold,
1.022
Underkategorier
Antal
9
13
Analyseret spend
DKK millioner
1.022
Budgetforbedringspotentiale
DKK millioner
53
enterprise
Konsulent
IT hardware og software
Markedsføring
Erstatningsbefordring
Rengøring
Serviceaftaler
Administration
Telefoni og internet
Forsikring
Services
Rejser og ophold
Teknologiprojekter
Øvrige kategorier
Total
291
279
206
129
128
119
89
88
83
66
60
68
53
204
2.884
4
4
3
8
5
10
2
2
5
4
4
291
279
206
129
128
119
17
89
88
83
66
60
68
0
34
124
182
2.809
0
19
0
7
8
7
4
1
1
13
10
13
37
83
254
Fordelt på anvendelse af løftestænger tydeliggøres det, at særligt genforhandling af pris samt "stop buy" eller
reduktion af mængde gennem central styring af indkøbet bidrager til budgetforbedringspotentialet.
For nogle underkategorier er budgetfordringspotentialet identificeret ved anvendelse af mere end en løftestang,
hvorfor nogle underkategorier optræder flere gange i nedenstående figur.
44
TRU, Alm.del - 2021-22 - Bilag 114: Henvendelse af 27/12-21 vedrørende kollektiv transport og DSB, fra Henrik Busch
2508725_0046.png
Figur 35. Budgetforbedringspotentiale fordelt på løftestænger (besparelsespotentiale i DKK millioner anført i de
små cirkler)
(Gen)forhandle pris
88
”Stop buy” eller reducere mængde
via central styring af indkøb
81
Kommercielt udfordre
kravspecifikation
31
Togdele
Entreprenører (anlægssager)
It- og management konsulenter samt advokater
Tekniske rådgivere, tog
IT understøttelse, digitale medier og reklame
Håndværkere (flere underkategorier)
Perronaptering (alle underkategorier)
Togservice (alle underkategorier)
Kurser og hoteller
(Tog og) bygningsrengøring
ERP/software, WAN samt PC og server
Hårde hvidevarer samt kontorartikler
Trykkeriopgaver samt arbejdsmiljørådgivning
Uniform og arbejdstøj (flere underkategorier)
Byggemarked og trælast samt værktøj
It og management konsulenter
Ingeniører og bygningsrådgivere
Advokater
Tekniske rådgivere, tog
Digitale medier og reklame
Taxa
Trykkeriopgaver
Telefoni
Events
Flyrejser
Post
Uniform og arbejdstøj (flere underkategorier)
Vikarydelser
Personlig udvikling
Uddannelsescenter
Håndværkere (flere underkategorier)
ERP/Software
PC og server
Telefoni
Flyrejser samt kurser & hoteller
Perronaptering (alle underkategorier)
Trykkeriopgaver
Togservice (alle underkategorier)
Vedligehold af arealer
Hårde hvidevarer samt kontorartikler
Uniform og arbejdstøj (flere underkategorier)
Personbiler
Reducere mængde via disponering
i Central Shared Service Center
PC og server samt ERP/software
Kurser og hoteller
Håndværkere (flere underkategorier)
Kontorartikler og kaffe
Kontormøbler, mødeborde m.m.
Trykkeriopgaver
Hårde hvidevarer
Værktøj
Arbejdsmiljørådgivning
21
Øge genanvendelse
og udnytte garantier
• Togdele
• Kontormøbler, mødeborde m.m.
• Møbeltransport (reduceret fragt via
møbelpolitik)
• Blå og orange arbejdstøj samt termotøj
• Telefoni (telefoner)
33
I det følgende gennemgås de væsentligste principper for hver af de anvendte løftestænger.
Genforhandling af pris
Formålet med at genforhandle priserne er at sikre, at DSB opnår konkurrencedygtige priser på varer og services
til samme kvalitet, som der købes i dag.
Qua erfaringer fra TIF-projektet vurderes det, at der stadig er et betydeligt budgetforbedringspotentiale i
genforhandlinger af priser på en række af de vare- og servicekategorier, der indkøbes i DSB. Ligeledes kan der
opnås bedre priser gennem anvendelse af alternative leverandører (særligt togdele), sikring af gennemførelse af
udbud for varer og services over en vis beløbsgrænse (særligt anlægssager), opnåelse af forbedrede priser for
rammeaftaler for konsulenter gennem eksempelvis konsolidering af antal leverandører, volumen commitment
m.m.
Såfremt lavere priser fremkommer via kommerciel udfordring af kravspecifikation, adresseres disse
budgetforbedringer særskilt under overskriften "kommerciel udfordring af kravspecifikation" nedenfor.
Det vurderes, at denne løftestang vil kunne bidrage med en budgetforbedring på ca. DKK 88 millioner årligt.
"Stop buy" eller reduktion af mængde via central styring af indkøb
Formålet med indførelse af "stop buy" er at reducere indkøb af varer og services, der ikke bidrager direkte til
driften af DSB og som ikke vil medføre serviceforringelser. Dette implementeres via fx budgetreduktioner for
udvalgte kategorier (fx uddannelse, events).
Formålet med reduktion af mængde via central styring af indkøb er at sikre optimering af anvendelsen af
eksisterende interne ressourcer før tilsvarende eksterne ressourcer indkøbes. Ydermere er formålet at sikre, at
den ønskede indkøbte vare eller service udfordres med et kommercielt perspektiv, før indkøbet foretages, at der
anvendes leverandører, der er aftaler med, samt at der oprettes indkøbsordrer for de indkøbte varer og services.
I 2011 har DSB taget initiativ til nedbringelse af indkøb af eksterne konsulenter via indførelse af en styringsmodel.
Styringsmodellen sikrer, at indkøb for udvalgte kategorier godkendes af relevante organisatoriske enheder.
I forlængelse af den allerede implementerede styringsmodel indføres styringsmodeller for en række andre varer
og særligt services for dermed ligeledes at reducere indkøb inden for disse kategorier.
45
TRU, Alm.del - 2021-22 - Bilag 114: Henvendelse af 27/12-21 vedrørende kollektiv transport og DSB, fra Henrik Busch
2508725_0047.png
Det vurderes, at denne løftestang vil kunne bidrage med en budgetforbedring på ca. DKK 81 millioner årligt.
Kommerciel udfordring af kravspecifikation
Formålet med denne løftestang er at sikre, at kravspecifikationer i forbindelse med indkøb udarbejdes i
samarbejde mellem forretningen og Koncernindkøb, med henblik på at et indkøbsmæssigt, kommercielt
perspektiv medtages i kravspecifikationen. Gennem en optimeret rolle-/ansvarsfordeling mellem forretningen og
Koncernindkøb sigtes hermed på at sikre balance mellem varens karakteristika (kvalitet, egenskaber osv.) og
prisen for varen. Målet er derigennem at opnå lavere priser end i dag.
For en række kategorier vurderes det, at der er et betragteligt budgetforbedringspotentiale gennem iværksættelse
af en mere indkøbsmæssigt kommerciel kravspecifikation. Dette gælder eksempelvis håndværkere, it, rejser og
ophold samt perronaptering.
Det vurderes, at denne løftestang vil kunne bidrage med en budgetforbedring på ca. DKK 31 millioner årligt.
Reduktion af mængde via disponering i Central Shared Service Center
Formålet med central disponering er at reducere den indkøbte mængde gennem udfordring af behov for indkøb af
en række standardvarer og -services samt sikre compliance til eksisterende aftaler, sikre overholdelse af
indkøbspolitikker m.m. Ydermere kan disponering gennem en central enhed sikre etablering af indkøbsordrer for
de indkøbte varer og services, hvilket vil medføre sikring af overholdelse af priser og aftalt tidsforbrug (for fx
håndværkere).
Det vurderes derudover, at der kan opnås effektiviseringer i forhold til de ansatte, der arbejder med rekvirering og
disponering, når disse arbejder dedikeret med disponering og rekvisition i et fagligt miljø. Dette behandles
yderligere under forudsætninger for realisering af potentialet.
Det vurderes, at denne løftestang vil kunne bidrage med en budgetforbedring på ca. DKK 21 millioner årligt.
Øge genanvendelse og udnytte garantier
Formålet med denne løftestang er at sikre, at der ikke indkøbes nye varer i tilfælde, hvor tidligere indkøbte varer
kan anvendes, samt at garantimæssige forhold udnyttes optimalt.
I dag er der en ringe grad af genanvendelse og udnyttelse af garantier i DSB, og det vurderes, at der særligt
inden for garantiudnyttelse i forhold til togdele er et betragteligt potentiale.
Boks 6. Bedre udnyttelse af garantier
Der indkøbes årligt togdele i DSB for ca. DKK 450 millioner.
Alene ved opfølgning på garantier for indkøbte togdele, forventer DSB fremadrettet at kunne indhente DKK 30-
40 millioner årligt i budgetforbedringer. Dette beløb svarer til 7-9 % af det beløb, der årligt anvendes til indkøb af
togdele.
Ydermere er der for en række kategorier flere genanvendelsespolitikker, der i dag sjældent overholdes. Gennem
central disponering i Central Shared Service vil den indkøbte mængde fremadrettet kunne reduceres som følge af
overholdelse af politikker.
Det vurderes, at denne løftestang vil kunne bidrage med en budgetforbedring på ca. DKK 33 millioner årligt.
6.3. Forudsætninger for realisering af det identificerede budgetforbedringspotentiale
For at realisere det ovenfor identificerede budgetforbedringspotentiale forudsættes der gennemført en række
implementeringsinitiativer. Herigennem vil DSB også bedre kunne imødegå de udfordringer, organisationen i dag
oplever omkring indkøbsprocesserne.
46
TRU, Alm.del - 2021-22 - Bilag 114: Henvendelse af 27/12-21 vedrørende kollektiv transport og DSB, fra Henrik Busch
2508725_0048.png
Som det fremgår af nedenstående figur, relaterer de identificerede implementeringsinitiativer sig til de tre
generiske faser:
Etablering af indkøbsaftaler
Disponering og forbrug af varer og services
Opfølgning på indkøb
Specifikke implementeringsinitiativer for hver af disse faser er beskrevet i figuren nedenfor.
Figur 36. Forudsætninger for realisering af det identificerede budgetforbedringspotentiale
Indkøbs-
processen
Etablering af indkøbsaftaler
Disponering og forbrug
af varer og services
Opfølgning på indkøb
Fundament
for realise-
ring af
potentialet
Impleme
nterings-
initiativer
Ledelsesmæssig beslutning, forpligtelse til og opfølgning på de identificerede implementeringsinitiativer
Intern DSB kommunikation om yderligere optimering af indkøb i DSB
Etablering af fælles indkøbsmål for forretningen og Koncernindkøb
Styrkelse af Koncernindkøb
med flere
strategiske indkøbere – herunder
kompetenceopbygning af strategiske
indkøbere samt øget centralisering
af indkøb generelt i DSB
Roller og ansvar mellem Koncernindkøb
og decentrale enheder
i forhold til at sikre
kommerciel kravspecifikation samt
forhandling af aftaler ved større indkøb
Investering i TransQ-system
til
håndtering af prækvalifikationslister
på tværs af hele organisationen
• Etablering af et
Central Shared Service
• Øget
controlling og opfølgning på
Center
til disponering af standardvarer
indkøbsadfærd internt i DSB samt
og –services – herunder implementering af
eksternt
på leverandører inden for udvalgte
"rekvisition/indkøbsordre"
på alle indkøb
kategorier
med tilhørende godkendelse af forbrug
• Etablering af
sanktioner ved afvigelse
• Gennemførelse af
politikker og
fra indkøbspolitikker
forretningsgange
for reduktion af
Etablering af format for regelmæssig
volumen samt kommunikation herom
rapportering til KL og eventuelt
• Etablering af
styringsmodeller
for
bestyrelsen
udvalgte store spendkategorier med
henblik på reduktion af eksternt indkøb
samt indkøb via indkøbsordre
Centralisering af leverandøroprettelser
i Koncernindkøb
• Opgradering og optimering af
indkøbs-
systemer
(SAP SRM og SAP MM)
og
etablering af internt rekvisitionssystem
til disponering og kontering af varer
og services
(delvist igangværende)
Det foreløbige investeringsbehov for realiseringen af de i figuren skitserede implementeringsinitiativer er minimum
ca. DKK 5 millioner årligt. Dette inkluderer styrkelse af Koncernindkøb gennem eksempelvis ansættelse af
strategiske indkøbere, kompetenceopbygning samt opgradering og optimering af indkøbssystemer.
Samtidig forventes etableringen af Central Shared Service Center dog at mindske årsværksforbruget til
disponering decentralt i organisationen med anslået ca. 30 årsværk.
Boks 7. Bestilling af varer og services hos eksterne leverandører
Der er i dag ca. 450 ansatte i DSB, der foretager bestillinger af varer og services hos eksterne leverandører på
vegne af den afdeling, de arbejder i. Mange af disse bruger også tid på en række andre opgaver i deres
arbejdstid. Ved etablering af en samlet enhed af medarbejdere, der udelukkende foretager bestilling af varer og
services, vil der kunne opnås specialisering af indkøbskompetencer samt effektivisering af den tid, der anvendes
på bestilling.
Herudover forventes en samlet bestillingsenhed at kunne reducere omkostningerne til indkøb af varer og
services hos eksterne leverandører med over DKK 20 millioner årligt som følge af sikring af anvendelse af
indkøbsaftaler, bedre udnyttelse af interne kompetencer mm.
På tværs af de tre faser er der derudover identificeret tre implementeringsinitiativer, der fungerer som fundament
for realisering af potentialet. Disse beskrives kort særskilt nedenfor.
Ledelsesmæssig beslutning, forpligtelse til og opfølgning på de identificerede implementeringsinitiativer
Et essentielt element for realisering af det identificerede budgetforbedringspotentiale er en ledelsesmæssig
forankring af de anbefalede implementeringsinitiativer. Det anbefales således, at der etableres en
projektorganisation til implementering af initiativerne med deltagelse af CEO/CFO i styregruppen. Projektet
forventes at forløbe i perioden medio 2011 til ultimo 2012.
47
TRU, Alm.del - 2021-22 - Bilag 114: Henvendelse af 27/12-21 vedrørende kollektiv transport og DSB, fra Henrik Busch
2508725_0049.png
Intern kommunikation om yderligere optimering af indkøb i DSB
Med henblik på at sikre en reel transformation af indkøbskulturen i DSB anbefales det, at der udarbejdes en
egentlig kommunikations- og forandringsledelsesstrategi for projektet. Det er således essentielt, at hele DSB-
organisationen både i starten af projektet og undervejs modtager kommunikation og involveres i projektet for
dermed at sikre organisatorisk forandring og de nødvendige adfærdsændringer.
Etablering af fælles indkøbsmål for forretningen og Koncernindkøb
Med henblik på optimering af samarbejdet mellem forretningen og Koncernindkøb samt understøttelse af
transformationen af indkøbskulturen i DSB anbefales det, at der udvikles og implementeres fælles KPI'er på tværs
af DSB-organisationen. Eksempelvis:
Compliance i forhold til andel eksternt indkøbte varer med indkøbsordre
Compliance i forhold til andel indkøbte varer inden for aftaler
Optimering af cash flow gennem forbedret udnyttelse af betalingsbetingelser
Opnåede efektiviseringer i forhold til budgettering
6.4. Samlet vurdering af effektiviseringsmuligheder på kort og på lang sigt
Det totale budgetforbedringspotentiale for indkøb i DSB indtil 2014 er på DKK 320 millioner, hvilket udgøres af
DKK 254 millioner identificeret via analysen af alle påvirkelige indkøbskategorier for de DSB-selskaber, der indgår
i den anvendte afgrænsning af DSB's omkostningsbase, samt DKK 66 millioner i budgetforbedringer i 2011 fra
TIF-projektet. Idet budgetforbedringerne udgøres af både anlægsinvesteringer og driftsindkøb, realiseres
budgetforbedringerne ikke samtidig. Den forventede realiseringshastighed for effektiviseringer uddybes i kapitel
13.
For realisering af dette potentiale er der identificeret en række essentielle organisatoriske forudsætninger, der
anbefales gennemført via en projektorganisation med deltagelse af CEO/CFO for at sikre ledelsesmæssig
forankring.
Disse initiativer forventes at kunne være gennemført inden for 1,5 år og vil med en relativt lille investering kunne
bidrage signifikant til en optimeret indkøbsfunktion i DSB.
48
TRU, Alm.del - 2021-22 - Bilag 114: Henvendelse af 27/12-21 vedrørende kollektiv transport og DSB, fra Henrik Busch
2508725_0050.png
7.
ADMINISTRATION OG LEDELSE
7.1. Om administration og ledelse
DSB har i dag 1.644 administrative medarbejdere fordelt på 796 årsværk i centrale og 848 i decentrale dele af
organisationen. Den totale årlige lønsum er knap DKK 1 milliard, hvilket dækker over en gennemsnitsløn på ca.
DKK 600.000 om året.
Figur 37. Organigram for administrative medarbejdere i centrale og decentrale enheder
DSB
Kons. Klaus Pedersen
Klassificeret som
central enhed
Trafikplanlægning
Ove Dahl Kristensen
Kommunikation
Jacob Høyer
Koncernsekretær & Jura
Peder N. Nielsen
Klassificeret som
decentral enhed
Intern Revision
Michael R. Lundgaard
Kommerciel
Mogens Jønck
S-tog
Gert Frost
Fjern- & Regionaltog
Frank Olesen
Økonomi
Kons. Peter Christensen
HR & Organisation
Lone Lindsby
HR, inkl. sekr.
IT
Ledelse & Stab
DSB International
DSB Rejsekort
Direktion & Økonomi
Produktion
Salg
Sekretariat
Ejendomme
IC4 program
Michael Gale
Trafik
Financial Management
Salg
Økonomi, Direktør
Ejendomme
Indkøb & Logistik
Koncernøkonomi
M&A & Fin. analyse
Digitale Kanaler
Forretningsudvikling
Koncernmarketing
Onboard Service
Business Support
Regnskabsservice
DSB
Ejendomsudvikling A/S
Group Finance &
Risk Mg.
Kilde: DSB's årsrapport 2010.
De administrative medarbejdere varetager opgaver af forskelligartet karakter med det fællestræk, at der ikke er
tale om direkte togdriftsvendte opgaver. De administrative medarbejdere udgør omkring 20 procent af den
samlede medarbejderstyrke i DSB, hvilket generelt er en stor andel sammenlignet med andre store private såvel
som statsejede virksomheder, hvor andelen af administrative medarbejdere typisk ligger på omkring 10 procent.
Der har i de senere år internt i DSB været fokus på at reducere antallet af administrative medarbejdere – blandt
andet i form af projekterne ESA og KAS. Medarbejderreduktionerne som følge af disse projekter har primært
været rettet mod de centralt placerede administrative medarbejdere.
En benchmarkanalyse udarbejdet for DSB i 2010 indikerer et yderligere reduktionspotentiale på 482 årsværk
blandt de administrative medarbejdere i DSB (korrigeret for de allerede gennemførte reduktioner) svarende til en
reduktion af det samlede antal administrative medarbejdere på knap 30 procent. Potentialet rammer bredt på
tværs af de administrative afdelinger, men potentialet er i størst udstrækning at finde blandt de decentrale
medarbejdere – især inden for F/R og S-tog. Det er vores opfattelse, at denne målsætning på længere sigt er
realistisk, afhængig af virksomhedens strategiske og driftsmæssige udvikling.
På kort sigt er vores vurdering, at der kan ske en reduktion af antallet af administrative medarbejdere i DSB på
ca. 200 årsværk, jf. nedenstående figur. Afhængig af nye større beslutninger om fremtidig strategi,
driftsparadigme og organisering af DSB vil der – forudsat at kompleksiteten i DSB's organisation i den forbindelse
reduceres – kunne ske yderligere effektiviseringer inden for administration og ledelse således, at DSB på
mellemlang sigt kommer tættere på benchmark.
49
TRU, Alm.del - 2021-22 - Bilag 114: Henvendelse af 27/12-21 vedrørende kollektiv transport og DSB, fra Henrik Busch
2508725_0051.png
Figur 38. Benchmark og anvendt tilgang
Fordeling af administrative årsværk
Årsværk, 2010
Benchmark*
Årsværk, 2010
Reduktionspotentiale
Årsværk, 2010
Anvendt tilgang
Reduktionspotentiale i ÅV
1
Kommerciel
93
74
19
Overlappende
administrative aktiviteter
HR & Organisation
372
311
61
Økonomi
271
246
25
2
Span-of-control
Stabsfunktioner
142
110
32
F&R
582
320
262
3
Strukturelle ændringer
S-tog
184
101
83
Total
1.644
1.162
482
200
Kilde: Quartz+Co Activity Value Analysis af DSB decentrale administrative medarbejdere, 2010, DSB benchmark analyse, 2010
* Benchmark, hvis DSB ønsker central bemanding som bedste 25 procent inden for sammenlignelige virksomheder. Benchmarkanalysen påpeger
et reduktionspotentiale decentralt i DSB på 45 procent ved bemanding som gennemsnit.
Nærværende analyse fokuserer på det kortsigtede budgetforbedringspotentiale på 200 årsværk (DKK 140
millioner årligt), som foreslås realiseret ved følgende initiativer: i) reduktion i overlappende administrative
aktiviteter, ii) reduktion i niveauet af "span-of-control" (antal ansatte under en leder) samt iii) strukturelle
ændringer (sammenlægning af DSB's kommercielle aktiviteter). Analyserne af disse områder fremgår af
nedenstående.
Analyserne er primært baseret på følgende kilder:
Quartz+Co's Activity Value Analysis (AVA) for decentrale administrative medarbejdere, udført i DSB i 2010
Datatræk fra DSB's SAP-system vedrørende årsværk i administration
Data vedrørende variable vederlag modtaget fra HR i DSB
Interview afholdt med centrale personer i DSB's stabsfunktioner – herunder HR, It, Økonomi, Kommerciel,
Indkøb og Kommunikation
7.2. Reduktion af overlappende administrative aktiviteter
Beskrivelse af den nuværende situation
En række medarbejdere sidder i dag decentralt og varetager opgaver af en karakter som er overlappende i
forhold til de centrale enheder. Et studie af de decentrale administrative medarbejderes tidsforbrug (den såkaldte
AVA) fandt i efteråret 2010, at 197 årsværk fordelt på 562 forskellige medarbejdere beskæftiger sig med
støttefunktioner, som overlapper med de centrale funktioner HR, It, Indkøb, Økonomi, Kommunikation og
sekretariat. I alt har 876 administrative årsværk overlappende karakter i mere eller mindre grad.
50
TRU, Alm.del - 2021-22 - Bilag 114: Henvendelse af 27/12-21 vedrørende kollektiv transport og DSB, fra Henrik Busch
2508725_0052.png
Figur 39. Centrale og decentrale medarbejdere med overlappende aktiviteter
Centrale medarbejdere
Årsværk, 2010
796 årsværk
Decentrale medarbejdere
Årsværk,2010
848 årsværk
Ikke overlappende aktiviteter
Overlappende aktiviteter
117*
(15%)
679
(85%)
197
(23%)
651
(77%)
Kilde: Quartz+Co Activity Value Analysis af DSB's decentrale administrative medarbejdere, 2010
*Kommerciel, Intern Revision, Koncernsekretariat & Jura og Adm. Dir.
Reduktion af overlappende administrative aktiviteter
Baseret på eksterne benchmarks samt den kendsgerning, at der generelt er tale om en meget lav
specialiseringsgrad for de decentrale medarbejdere, som beskæftiger sig med de overlappende aktiviteter (jf.
nedenstående figur), skønnes det, at halvdelen af de decentrale administrative årsværk inden for støttefunktioner
(ca. 100 årsværk) vil kunne spares væk. Dette skal blandt andet også ses i sammenhæng med en omlægning af
indkøbsfunktionen i DSB, jf. kapitel 6.
Figur 40. Decentralisering og specialiseringsgrad
Opdeling mellem central/decentral
Årsværk
Centralt Decentralt
HR
116
81
Decentral andel
Procentuel
Decentrale personer
antal
Specialiseringsgrad* for
decentrale personer
Specialiseret Ikke specialiseret
197
40,5%
164
46%
54%
It
247
48
295
16,0%
72
67%
33%
Indkøb
29
56
27
50,9%
60
42%
58%
Økonomi
235
20 255
7,6%
85
14%
86%
Kommunikation
19
43
24
44,2%
76
16%
84%
Sekretariat**
39
69
30
56,6%
105
28%
72%
Kilde: Quartz+Co Activity Value Analysis af DSB's decentrale administrative medarbejdere, 2010
* Specialiseret indebærer, at den decentrale medarbejder bruger 50 procent eller mere af sin tid på hovedaktiviteten, ellers defineres
vedkommende som ikke specialiseret
**Sekretariat, centralt, består foruden HR, IT, Indkøb, Økonomi og kommunikation af Kommerciel (4 ÅV) og Stabsfunktioner (8 ÅV).
51
TRU, Alm.del - 2021-22 - Bilag 114: Henvendelse af 27/12-21 vedrørende kollektiv transport og DSB, fra Henrik Busch
2508725_0053.png
7.3. Reduktion af span-of-control
Beskrivelse af den nuværende situation
Ud af det samlede antal administrative medarbejdere i DSB er der i alt 408 medarbejdere, som er angivet som
ledere. For at korrigere for det faktum, at ikke-administrative medarbejdere ikke indgår i analysen, fratrækkes 163
ledere – det antal, der udelukkende har ikke-administrative medarbejdere under sig.
De 245 ledere for administrative medarbejdere i DSB har i gennemsnit ca. 5 medarbejdere under sig.
Gennemsnittet dækker dog over en stor variation i antallet af medarbejdere pr. leder: ca. 40 procent af lederne
har blot 1-4 medarbejder under sig, mens andre ledere har mere end 20 medarbejdere under sig, jf. figuren
nedenfor.
Figur 41. Antal medarbejdere pr. leder
Gennemsnitsratioen mellem leder
og administrative medarbejder er
en leder til fem medarbejdere
Procent
Cirka halvdelen af lederne har fem eller færre medarbejdere under sig
Antal observationer pr. gruppe
32
Ikke leder
24
21
24
21
27
20
19
1291
(84%)
245
Leder*
(16%)
11
12
9
6
3
3
5
1
2
3
4
5
6
7
8
9
10
11
12
13
14 >14
Antal medarbejdere pr. leder
Kilde: FTE i Administration Stabe
Afdelingerne imellem er der også forskel på niveauet for "span-of-control". It-afdelingen skiller sig markant ud fra
de yderligere afdelinger med knap 14 medarbejdere pr. leder i gennemsnit, mens de øvrige afdelinger ligger i et
interval mellem 3,8 og 5,9 medarbejder pr. leder i gennemsnit. I den lave ende af skalaen ligger F/R og S-togs-
afdelingerne.
Foruden variationen i antal medarbejdere pr. leder er der også stor forskel på hvor meget tid, den enkelte leder i
DSB anvender på ledelse. Det føromtalte AVA-studie blandt decentrale ledere viste, at der var stor intern forskel
på, hvor stor en andel af arbejdstiden, som blev brugt på ledelse. Endvidere viste studiet, at der er en vis
sammenhæng mellem antallet af medarbejdere den enkelte leder har under sig og hvor meget tid, som anvendes
på ledelse.
I gennemsnit bruger lederne i DSB knap 70 procent af tiden på ledelse. DSB HR vurderer, at der ikke er oplagte
tegn på, at der skulle være forskel i tid anvendt på ledelse centralt og decentralt blandt administrative
medarbejdere, hvorfor den i AVA-analysen anvendte fordelingsnøgle i nærværende analyse anvendes på hele
populationen af administrative ledere (dvs. både centrale og decentrale). DSB HR indikerer dog, at det er
fornemmelsen, at hvis niveauet centralt afviger fra decentralt, vil det være en negativ afvigelse således, at lederne
benytter mindre tid på ledelse centralt end decentralt.
52
TRU, Alm.del - 2021-22 - Bilag 114: Henvendelse af 27/12-21 vedrørende kollektiv transport og DSB, fra Henrik Busch
2508725_0054.png
Figur 42. Decentrale lederes tidsanvendelse (procent og antal medarbejdere under lederen)
Tid anvendt på ledelsesaktiviteter
Tid anvendt på andre aktiviteter
63%
67%
84%
76%
68,9%**
37%
33%
16%
24%
1-4
5-8
9-12
13 eller flere
Kilde: Quartz+Co Activity Value Analysis af DSB's decentrale administrative medarbejdere, 2010
Reduktion af span-of-control
DSB har, sammenlignet med andre offentlige såvel som private virksomheder, forholdsvis mange ledere i forhold
til antallet af administrative medarbejdere.
Boks 8. Antal medarbejdere pr. leder
I DSB har hver leder i gennemsnit 5 administrative medarbejdere at lede. Til sammenligning er det tilsvarende tal
i staten 1 leder for hver 10 administrative medarbejdere. Ved at øget leder-medarbejder-ratioen i DSB, svarende
til niveauet i staten, vil der kunne opnås en effektivisering af ledelsesopgaverne på op til ca. DKK 55 millioner
årligt.
Ved at reducere antallet af ledere i DSB, så det tilsvarer niveauet i staten, vil der kunne opnås et
budgetforbedringspotentiale på ca. DKK 55 millioner – vel at mærke justeret for, at det alene er tiden anvendt på
ledelse (ca. 70 procent) i DSB, som kan reduceres. I alt kan antallet af ledere i DSB således reduceres med 63
ledere svarende til en 26 procents reduktion i forhold til nuværende niveau.
53
TRU, Alm.del - 2021-22 - Bilag 114: Henvendelse af 27/12-21 vedrørende kollektiv transport og DSB, fra Henrik Busch
2508725_0055.png
Figur 43. Budgetforbedringspotentiale ved reduktion i antal ledere
-15%
-26%
-33%
"Span-of-control" bør følge
gennemsnittet i staten på 10 med-
arbejdere pr. leder. Individuelle
forskelle lederne i DSB imellem
kan kun legitimeres med gode
argumenter baseret på fx
nedenstående variable
• Særlig kompleksitet
i opgavetyper
• Lav anciennitet blandt
medarbejderne
• Arbejdskultur (fx nul-fejl kultur)
2010 baseline
Gennemsnit 8
medarbejdere
pr. leder
179,6
31,5
Gennemsnit 10 Gennemsnit 12
medarbejdere
medarbejdere
pr. leder***
pr. leder
156,8
54,3
141,6
69,5
• Organisationsstruktur (fx
hierarkisk organisation)
245*
Lønsum*
211,1
(DKK millioner)
Budgetforbedrings-
-
potentiale
(DKK millioner)
Kilde: FTE i Administration Stabe
*Af de 245 ledere er 64 tjenestemænd (ca. 26,1 procent)
** Budgetforbedringspotentialet er beregnet ud fra en gennemsnitsløn for lederne (eksklusiv K-ledelsen) på DKK 861.705 om året. Endvidere
benyttes den antagelse, at det kun er den tid, som lederne anvender på ledelse (68,9 procent), som kan reduceres ved reduktion i "span-of-
control"
*** "Span-of-control" i staten er beregnet til 10,0 baseret på en population af 2.663 chefer og 26.592 medarbejdere
7.4. Sammenlægning af kommercielle aktiviteter
Beskrivelse af den nuværende situation
I dag er DSB's kommercielle enheder fordelt på tre organisatoriske enheder i Kommerciel (ca. 93 årsværk), F/R
salg (ca. 110 årsværk) og S-tog salg (ca. 32 årsværk). Heraf er knap 45 årsværk mere eller mindre organisatorisk
specifikke enheder, mens de resterende ca. 190 årsværk er placeret i funktioner, som har mere eller mindre
overlappende karakter.
54
TRU, Alm.del - 2021-22 - Bilag 114: Henvendelse af 27/12-21 vedrørende kollektiv transport og DSB, fra Henrik Busch
2508725_0056.png
Figur 44. Overblik over kommercielle medarbejdere i DSB
Kilde: DSB HR data
*Heraf vurderes 1,4 årsværk at arbejde med ejendomme og medtages ikke i omkostningsbasen
**Prognose 1, 1. kvartal 2011, er anvendt da dette er mere retvisende.
Bem.: de graverede enheder indgår ikke i denne delanalyse
Analyse og effekt af sammenlægning af kommercielle aktiviteter
Der er i dag et forholdsvis stort overlap i de opgaver, der varetages af de tre kommercielle organisatoriske
enheder i DSB. Som et konkret eksempel kan nævnes, at der i dag laves en række forskellige loyalitetsprograms-
initiativer i alle tre afdelinger. Herudover kan nævnes, at udvikling og markedsføring i dag sker i stor udstrækning
uafhængig af hinanden, og i et fremtidigt scenarie vil kunne udvikles af samme team med betydelige skalafordele
til følge.
Det foreslås derfor at sammenlægge de kommercielle aktiviteter i en enhed med samlet ansvar for DSB's salgs-
og marketingsaktiviteter, jf. nedenstående figur. Den nye enhed vurderes i et ambitiøst effektiviseringsscenarie at
kunne reducere det nuværende antal årsværk med 20 procent.
I et nyt set-up reduceres alle stabsenhederne endvidere med en medarbejder, ligesom det vurderes, at der kan
gennemføres en 10 procents reduktion på tværs af alle øvrige funktioner. Samlet set vil ændringen indebære en
samlet og mere ensartet Kommerciel afdeling, som vil kunne drives med 33 årsværk færre end det nuværende
set-up.
Budgetforbedringspotentialet ved sammenlægningen af de kommercielle aktiviteter i DSB er på 33 årsværk,
svarende til DKK 21 millioner, og en samlet reduktion af årsværksforbruget på 17,8 procent, jf. nedenstående
figur.
55
TRU, Alm.del - 2021-22 - Bilag 114: Henvendelse af 27/12-21 vedrørende kollektiv transport og DSB, fra Henrik Busch
2508725_0057.png
Figur 45. Forslag til ny organisering af DSB’s kommercielle aktiviteter
• 100% rene
passagerindtægter
allokeres til ny
enhed, øvrige
indtægter forbliver
uændret
DSB Kommerciel DK
Market & Customer
Insights
3
8
Sales Controlling
8
Rejsekortet
• Reduktion på
20% på 'sales
controlling' og
'marketing'
afdelingerne.
• Reduktion af hver
stab med 1 årsværk
• Reduktion på 10%
i øvrige funktioner
• Nedrunding til hele
årsværk
49
63
25
Udgangspunkt:
189,7 årsværk
Marketing & Innovation
3
Marketing
CRM/Loyalty
Pris & space/yield
FU & Design
3
27
5
9
Salg & Service
Lokalt salg
Kundeservice
Webshop
B-2-B & Agentsalg
Webshop
3
17,8%
30
Efter reduktion:
22
156,0 årsværk
5
3
Service Management
2
Kilde: HR data, april 2011, Q+C analyse i samarbejde med DSB.
7.5. Reduktion af lønspredning
Beskrivelse af den nuværende situation
Sammenlignes lønniveauerne for DSB med administrative medarbejdere i staten, tegner der sig et billede, som
indikerer, at lønniveauerne i DSB generelt ligger højt. Gennemsnitslønnen i DSB ligger således generelt ca. 20-30
procent højere end i staten. For de 10 procent højestlønnede i DSB ligger lønningerne knap 60 procent højere
end hos de 10 procent højestlønnede i staten.
Analyse og effekt af reduktion af lønspredning
Sammenlignes med niveauerne i staten, udgør merbetalingen til de administrative medarbejdere i DSB DKK 219
millioner årligt (ca. 22 procent af den totale lønsum for administrative medarbejdere i DSB). DSB har på kort sigt
et budgetforbedringspotentiale ved at reducere engangsvederlag til administrative medarbejdere.
Med indførelse af nye lønbånd for nyansatte – fx svarende til niveauerne i staten (eksklusive topledelsen m.fl .) –
vil effekten være DKK 6 millioner i 2012 stigende med DKK 6 millioner årligt til DKK 145 millioner i 2034. På grund
af meget lav medarbejderomsætning (<5 procent) årligt i DSB vil lavere lønbånd for nyansatte imidlertid først
opnå fuld effekt på meget langt sigt (dvs. tidligst i 2034).
20
20
Disse medtages ikke af rekrutteringsmæssige hensyn.
56
TRU, Alm.del - 2021-22 - Bilag 114: Henvendelse af 27/12-21 vedrørende kollektiv transport og DSB, fra Henrik Busch
2508725_0058.png
Figur 46. Lønniveau i DSB kontra staten
Lønudvikling administrative medarbejdere*
Årsløn i DKK tusinder
1.300
1.200
1.100
1.000
900
800
700
600
500
400
300
200
100
0
10
20
30
40
50
60
70
80
90
331
DSB's/statens lønindeks**
Procent
159,2
160
140
120
DSB
Indeks
122,8 122,6 122,6 122,2 119,5 119,3 118,9 121,7
129,1
778
676
457
489
527
569
613
1.209
100
80
60
40
20
0
419
100
Lønbånd i percentiler
Kilde: FTE i Administration Stabe 08 2010; Personalestyrelsen
*Gennemsnitsløn
**DSB's lønudvikling indekseret i forhold til administrative medarbejdere i staten. Fra staten er medtaget samtlige fuldtidsansatte medarbejdere
inden for personalekategorierne i) Jurister/Økonomer, ii) Magistre, iii) Kontorfunktionærer, iv) EDB-medarbejdere v) Jurister/Økonomer, chef, vi)
Magistre, chef. I alt indgår der en samlet population på 42.138 medarbejdere
Foruden den faste løn udbetales der engangsvederlag til ledelsen såvel som øvrige medarbejdere. I 2010 blev
der udbetalt engangsvederlag til ledelsen i form af bonus på ca. DKK 60 millioner kroner samt DKK 5-10 millioner
til de øvrige administrative medarbejdere. En række af engangsvederlagene er individuelt bestemte og er således
ikke på kort sigte til at ændre. DSB HR vurderer, at det samlede effektiviseringspotentiale på variable tillæg
beløber sig til ca. DKK 10 millioner årligt. Med justering af de individuelle kontrakter vil dette beløb kunne justeres
over tid.
På længere sigt vil der være mulighed for at gentænke de eksisterende stillingsbetegnelser til at dække få og
ensartede lønbånd. Endvidere bør der i højere grad ske en central fastsættelse af lønniveauerne – et tiltag, som i
forlængelse af de aktuelle økonomiske udfordringer DSB står overfor, allerede er blevet iværksat.
Et mere radikalt forslag til ændringen af de nuværende lønniveauer vil være at sænke lønnen for alle faste
medarbejdere, hvor de administrative medarbejdere fritstilles med mulighed for at søge sit eget job med nye faste
lønbånd. En høj tjenestemandsandel på 31 procent blandt de administrative medarbejdere vil være en stor
barriere for den mere radikale tilgang til lønjustering blandt DSB's medarbejdere.
Beslutninger om at ændre lønprofilen for DSB's ledere skal selvfølgelig nøje afstemmes med den fremtidige
strategi og de kompetencebehov, denne stiller.
7.6. Samlet budgetforbedringspotentiale for administration og ledelse
Samlet set er der i analysen af de administrative medarbejdere identificeret et budgetforbedringspotentiale på
DKK 144 millioner fordelt på fire forskellige initiativer.
57
TRU, Alm.del - 2021-22 - Bilag 114: Henvendelse af 27/12-21 vedrørende kollektiv transport og DSB, fra Henrik Busch
2508725_0059.png
Figur 47. Samlet budgetforbedringspotentiale
Benchmark*
Årsværk, 2010
1.644
Analysespor
Overlappende administrative
aktiviteter
482
1.162
Budgetforbedringspotentiale
DKK millioner (årsværk)
63 (104)
Øgning af "span-of-control"
54 (63 )
Sammenlægning af
kommercielle aktiviteter
mellem linje og stab
21 (33)
Reduktion af lønspredning**
6
Total
Nuværende Teoretisk
DSB
ÅV
potentiale benchmark
~144 (200)
Figuren viser, at i alt beløber det beregnede potentiale sig til 200 årsværk eller knap halvdelen af det tidligere
gennemførte benchmark.
58
TRU, Alm.del - 2021-22 - Bilag 114: Henvendelse af 27/12-21 vedrørende kollektiv transport og DSB, fra Henrik Busch
2508725_0060.png
8.
STATIONER OG EJENDOMME
8.1. Om Stationer og ejendomme
DSB råder i dag over en portefølje af ejendomme – herunder 301 stationer, forskellige værksteder og
klargøringscentre samt en række centralt beliggende kontorejendomme.
Den praktiske forvaltning af ejerskabet af DSB's ejendomsportefølje i forbindelse med togdrift er samlet under
DSB Ejendomme.
Øvrige DSB-ejendomme, som vurderes ikke at have direkte relevans for den fremadrettede virksomhedsdrift, er
samlet under DSB Ejendomsudvikling A/S med formålet at udvikle ejendommene med henblik på frasalg.
Ejendomme vedrørende DSB Ejendomsudvikling A/S er ikke medtaget i denne analyse.
Analytisk fokus
Det analytiske fokus for analysen er klarlæggelse af budgetforbedringspotentialer ved optimering af
DSB's udnyttelse og anvendelse af kontorlokaler
Nedrivning af udvalgte stationsbygninger
DSB's interne reorganisering af ansvarsfordelingen på stationerne
Ansvarsfordelingen mellem DSB og Banedanmark på stationerne
Analyserne er primært baseret på følgende kilder
2
Data vedrørende passagertal, m , værdiansættelse, arbejdsfordeling m.m. fra DSB Ejendomme
Datatræk vedrørende driftsomkostninger på stationerne udarbejdet af DSB Koncernøkonomi
Datatræk fra DSB HR vedrørende medarbejdere pr. lokation
Interview med centrale medarbejdere hos DSB Ejendomme
8.2. Optimeret udnyttelse og anvendelse af kontorlokaler
DSB har i dag en ejendomsportefølje på i alt 330.000 m . Ejendommene er udnyttet til forskellige formål, hvoraf
kontorlokaler, værksteder og klargøringscentre udgør størstedelen heraf.
Nedenstående analyse har til formål at undersøge muligheder for optimering af DSB's udnyttelse og anvendelse
af kontorlokaler.
Beskrivelse af den nuværende situation
2
DSB's kontorlokaler, der dækker over et samlet kontorareal på godt og vel 73.000 m , er fortrinsvis placeret i
hovedstadsområdet på en række centrale og attraktive adresser og kontorejendommene i Sølvgade og på
Kalvebod Brygge udgør størstedelen af det samlede kontorareal med en kombineret andel på knap 70 procent.
DSB Ejendomme udlejer primært ejendommene til interne DSB-lejere, hvor den nuværende interne husleje til
2
kontorlokalerne er ca. DKK 1.000 pr. m om året. Dette beløb
tilsvarer de bagvedliggende driftsomkostninger til
ejendommene.
2
59
TRU, Alm.del - 2021-22 - Bilag 114: Henvendelse af 27/12-21 vedrørende kollektiv transport og DSB, fra Henrik Busch
2508725_0061.png
DSB's ejendomsporteføljes bygningsareal
Antal m
2
pr. juni 2011
Figur 48. DSB's ejendomsporteføljes bygningsareal (m , juni 2011)
Museer
Kontorareal
333.347
17.682
73.453
11.705
73.453
1.726
7.918
800
Charlottenlund
Århus Banegård
Otto Busses Vej
Københavns
Hovedbanegård
2
25.030
Værksteder og
klargøringscentre
Kalvebod Brygge*
242.212
26.274
Sølvgade
Hovedgruppe
Kontorareal
* Kalvebod Brygges kontorareal er justeret for areal anvendt af Banedanmark, Slots- og Ejendomsstyrelsen samt DSB it-serverrum, men
2
inkluderer 1000 m , som p.t. er bevidst ledige
Kilde: DSB Ejendomme
Analyse af potentiale
Analysen har identificeret to muligheder for at forbedre DSB's udnyttelse og anvendelse af kontorlokaler:
Effektiviseringer ved optimering af udnyttelse af m
Effektiviseringer ved placering på billigere lokationer
2
Disse muligheder og deres respektive budgetforbedringspotentiale analyseres i de nedenstående afsnit.
Optimering af udnyttelse af m
Som det fremgår af nedenstående figur, eksisterer der en overkapacitet af kontorarealer i DSB – i gennemsnit er
2
2
2
der i DSB's kontorer næsten dobbelt så mange m til rådighed pr. medarbejder (46,9 m ) end de gængse 25 m
21
pr. medarbejder, der anses som et standardmål for belægning af kontorlokaler i virksomheder generelt .
Figur 49. DSB kontorarealbehov
Kontorareal behovsvurdering
Antal m
2
i 1.000
-41%
26.274
2
Nuværende antal
Behovsvurdering
Kontorareal, samlet behov*
Antal m
2
-47%
71.727
-51%
25.030
15.475
-45%
12.150 11.705
38.225
-55%
7.918
6.425
3.525
1.726
-19%
800 650
Sølvgade
Kalvebod Københavns
Århus
Brygge Hovedbanegård Banegård
Otto
Charlottenlund
Busses Vej
DSB
kontorareal
Kontorareal
behov ved
standard
belægning**
Kilde: DSB Ejendomme, HR data
* Det samlede kontorarealbehov er beregnet på baggrund af 1.529 medarbejdere placeret i Sølvgade, Kalvebod Brygge, Københavns
Hovedbanegård, Otto Busses Vej og Charlottenlund. Samlet fremgår det af data fra HR, at 1.916 medarbejdere har en administrativ funktion.
** Tidligere analyse foretaget af DSB Ejendomme identificerede et samlet kontorarealbehov i 2013-15 på ca. 20-25.000 m
2
baseret på en
forudsætning om reduktion i antal administrative medarbejdere.
21
Branchestandard bekræftet af DSB Ejendomme såvel som eksterne ejendomsudlejere.
60
TRU, Alm.del - 2021-22 - Bilag 114: Henvendelse af 27/12-21 vedrørende kollektiv transport og DSB, fra Henrik Busch
2508725_0062.png
Boks 9. Udnyttelse af kontorarealer
2
Med DSB´s nuværende kapacitet af kontorarealer har hver administrativ medarbejder i gennemsnit 46,9 m
kontorareal til rådighed.
Et typisk anvendt standardmål for belægning af kontorarealer i virksomheder ligger derimod på 25 m pr.
2
medarbejder. Det vil sige, at der i DSB's kontorer næsten dobbelt så mange m til rådighed pr. medarbejder som
2
i virksomheder generelt. Ved at reducere antallet af m vil der kunne opnås en budgetforbedring på ca. DKK 34
millioner.
Udnyttes kontorlokalerne i DSB svarende til en standardbelægning på 25 m pr. medarbejder, vil det betyde, at
det samlede kontorarealbehov – med det nuværende antal administrative medarbejdere – vil kunne reduceres
2
med 47 procent. Det samlede budgetforbedringspotentiale ved at reducere det gennemsnitlige antal m pr.
2
medarbejder til 25 m er således ca. DKK 34 millioner.
Effektiviseringspotentialet afhænger endvidere af det fremtidige antal af administrative medarbejdere i DSB. For
2
hver gang medarbejderstaben reduceres med 100 medarbejdere, kan kontorarealet reduceres med 2.500 m á
2
DKK 650 pr. m (se nedenfor) svarende til ca. DKK 1,6 millioner.
Såfremt de administrative medarbejdere samles på en lokation (fx Kalvebod Brygge), og således får en bedre m -
udnyttelse end den nuværende portefølje, vil driftsomkostninger også kunne reduceres. Med udgangspunkt i
niveauet for driftsomkostningerne i Sølvgade kan der spares yderligere knap DKK 8 millioner i form af mindre
vedligehold, mindre forbrug af el og varme samt nogle få medarbejdere til reception og postuddeling.
Ydermere vil en samling af administrative medarbejdere på en lokation øge tilgængelighed og vidensdeling på
tværs af virksomheden samt reducere spildtid som følge af mindre transport mellem DSB-kontorerne.
Omkostningsreduktioner opnået som følge af mindre transport mellem Sølvgade og Kalvebod Brygge er ikke
indregnet i ovenstående og vil således kunne bidrage yderligere til budgetforbedringspotentialet.
Effektivisering ved placering på billigere lokationer
Som nævnt ovenfor er flere af DSB's kontorlokaler placeret på centrale og attraktive adresser i København.
DSB Ejendomme og eksterne markedsiagttagere vurderer, at den årlige m -pris for kontorarealer placeret i
2
periferien af hovedstadsområdet koster 550-700 kr. pr. m , hvilket skal sammenlignes med DSB's interne
2
afregningspris på ca. DKK 1.000 pr. m .
Det er på den baggrund vurderingen, at der vil kunne opnås yderligere budgetforbedringer, såfremt DSB (udover
at optimere udnyttelsen af kontorarealer) fandt billigere alternativer ved leje af kontorbygninger på geografisk
mindre attraktive lokationer end de nuværende. Eksempelvis kunne en flytning til Høje Taastrup være relevant,
idet der her både er billigere kvadratmeterpriser og en central placering i forhold til jernbanenettet. Området er
således let tilgængeligt via tog.
Det samlede budgetforbedringspotentiale ved at flytte til en billigere lokation udenfor centrum af København
skønnes at udgøre ca. DKK 13 millioner årligt.
Effekt af initiativer for en bedre udnyttelse og optimeret anvendelse af kontorlokaler
Som det fremgår af ovenstående analyse eksisterer der et samlet budgetforbedringspotentiale på op til ca. DKK
55 millioner ved en bedre udnyttelse og optimeret anvendelse af DSB's kontorlokaler.
2
2
2
2
61
TRU, Alm.del - 2021-22 - Bilag 114: Henvendelse af 27/12-21 vedrørende kollektiv transport og DSB, fra Henrik Busch
2508725_0063.png
Figur 50. Budgetforbedringspotentiale af DSB's udnyttelse og anvendelse af kontorlokaler (millioner DKK)
54,7
7,8
13,4
33,5
Besparelse ved
bedre udnyttelse
af m2
Besparelse ved
placering på
billigere lokation*
Øvrige
driftsomkostnings-
besparelser**
Samlet
budgetforbedrings-
potentiale
Kilde: Quartz+Co analyse, DSB Ejendomme, HR data
*Beregnet ved at gange kontorarealbehovet med prisforskellen på nuværende husleje og fremtidig husleje ved geografisk placering i periferien af
hovedstadsområdet (fx Høje Taastrup) (38.225 * (1000-650'))
**Antagelse om at administrative medarbejdere samles på en lokation, og at der spares omkostninger svarende til driftsomkostningerne på
Sølvgade til i) vedligehold, ii) el iii) varme iv) receptionist, postuddeling
En samlokalisering af hovedparten af DSB's medarbejdere (fx fraflytning fra Sølvgade) vil indebære nogle
engangsomkostninger: omkostninger til flytning, eventuel dobbelt husleje i en periode samt mæglersalær i
forbindelse med salg og/eller udlejning af nuværende ejendomme, jf. nedenstående figur.
Figur 51. Engangsposter som følge ændring af kontorlokation*
Estimerede markedsværdier ved salg
Værdi
DKK
millioner**
Årlig m
2
-
udlejningspris
DKK
Estimerede flytteomkostninger
Nuværen
de antal
medarbej
dere
619
486
1.105
Estimeret
flyttepris***
DKK
1.800
1.800
1.800
Samlede
flytteomkostninger
DKK
~560.000
~440.000
~1.000.000
Bygning
Kvadratmeter
Bygning
Sølvgade 26.274
250- 400
1.000-1.200
Sølvgade
Kalvebod
Brygge
Total
Kalvebod 25.030
Brygge
~375
(fratrukket
SES option)
1.000-1.200
Kilde: Quartz+Co analyse, DSB Ejendomme, HR data
* Slots- og Ejendomsstyrelsen har købsoption på Kalvebod Brygge frem til 2017, hvilket influerer frasalgsmulighederne. Det er fra Slots- og
Ejendomsstyrelsen (SES) blevet indikeret, at de ikke har tænkt sig at udnytte købsoptionen, så længe DSB bruger bygningen. Det kan dog
tænkes, at dette fraviges, idet DSB og SES har samme ejer. Alternativt kan nuværende DSB ejendomme udlejes til eksterne brugere. Det
vurderes, at huslejen vil ligge på DKK 1.000-1.200 om året.
**Markedsværdien af Sølvgade og Kalvebod Brygge varierer, afhængigt af om bygningerne sælges med en fast lejer eller ej. DSB Ejendomme
vurderer en markedspris i størrelsesorden DKK10-15.000 pr. m2.
*** Ved flytning af to stk. énmandskontorer fra Sølvgade til Kalvebod Brygge eller tilsvarende afstand. Eksklusiv moms
Bedre udnyttelse af kontorarealerne (herunder fraflytning fra fx Sølvgade) samt eventuelle beslutning om
alternativ kontorplacering giver desuden mulighed for at realisere nogle engangsindtægter gennem salg af
eksisterende bygninger.
Det vurderes, at en bedre udnyttelse af kontorarealerne enten vil kunne ske ved, at DSB flytter fra
administrationslokalerne i Sølvgade og på Kalvebod Brygge og finder en anden lokalisering. DSB's ejendomme i
Sølvgade og på Kalvebod Brygge har en skønsmæssig værdi på i alt ca. DKK 625-775 millioner, jf. figuren
ovenfor.
En anden mulighed er, at DSB flytter fra Sølvgade og samler administrationen på Kalvebod Brygge, hvor der
(efter en ombygning) vurderes at være tilstrækkeligt med plads. En renovering af de eksisterende kontorarealer
på Kalvebod Brygge skønnes at koste DKK 125-200 millioner.
62
TRU, Alm.del - 2021-22 - Bilag 114: Henvendelse af 27/12-21 vedrørende kollektiv transport og DSB, fra Henrik Busch
2508725_0064.png
En fraflytning fra Sølvgade til én fælles lokalisering vil desuden have som fordel, at det vil kunne bidrage til at
skabe et mere sammenhænge DSB-organisation, en fælles kultur, ligesom det formentlig vil kunne bidrage til at
forbedre DSB´s image udadtil.
Et frasalg af ejendommene i Sølvgade og på Kalvebod Brygge vil kunne reducere andelen af anlægsaktiver og
dermed influere DSB's finansielle balance – afhængig af hvad engangsindtægterne anvendes til. I forbindelse
med frasalg af aktiver af denne størrelsesorden vil provenuet typisk blive anvendt til at afvikle den kortfristede
gæld. I et scenarie, hvor engangsindtægterne benyttes til at dække engangsomkostninger, eksempelvis i
forbindelse med afskedigelser, vil der ikke ske større ændringer af det samlede gældsniveau.
Bygningerne i Sølvgade og på Kalvebod Brygge er bogført på DSB's balance med en samlet værdi på ca. DKK
240 millioner svarende til 1 procent af DSB's samlede anlægsaktiver. På den baggrund er det vurderingen, at
fravær af ændringen af DSB's gældsniveau vil have en begrænset effekt på DSB's fremtidige
finansieringsomkostninger.
Figur 52. Konsekvenser for DSB's balance ved frasalg
Balance pr. 31/12-2010
DKK millioner
Beregnet balance efter salg
af KB- og SG-ejendomme
DKK millioner (justering efter salg)
Omsætningsaktiver
Anlægsaktiver
Egenkapital
Hensatte forpligtelser
25.776
2.624
25.776
6.613
2.499
23.152
6.322
-240
10.342
22.912
+775
26.311
3.399
26.311
7.148
Kort gæld
+775
- 240
=535
Lang gæld
2.499
6.322
10.342
Aktiver
Passiver
Før salg
Aktiver
Passiver
Umiddelbart efter salg
ved kontant betaling
Kilde: DSB Årsrapport, 2010, DSB Koncernøkonomi
Implementering
Tidshorisonten for realisering af budgetforbedringspotentialet er behæftet med en vis usikkerhed og er afhængig
af, hvilken løsning der vælges (udleje eller salg) samt de generelle markedsvilkår for boligmarkedet.
Processen for realisering af budgetforbedringspotentialet kræver, at der foretages en afklaring af DSB's fremtidige
antal administrative medarbejdere, at medarbejderne fysisk flyttes, at en proces for salg/udlejning af ledig
kapacitet sættes i værk, og at processen times rigtigt i forhold til markedssituationen.
Figur 53. Proces for realisering af potentiale
Skitse til implementeringsplan for realisering af budgetforbedringspotentiale
Tidshorisont: 6-18 måneder
Afklar antal administrative
medarbejdere
• Træffe beslutning om hvor
mange administrative
medarbejdere, der
fremover er behov for
kontorarealer til
Afklar
markedssituationen
• Hvad er markeds-
situationen for
erhvervsejendomme
og erhvervslejemål –
herunder afklaring
af Slots- og
Ejendomsstyrelsens
købsoption på
Kalvebod Brygge
Flyt medarbejdere
Sælg/udlej ledig
kapacitet
• Afhængigt af
markedssituationen
sælges eller udlejes
ledige ejendomme.
Det gælder for
Sølvgade, Kalvebod
Brygge eller begge
ejendomme
• Samle medarbejderne
sammen på Sølvgade,
Kalvebod Brygge eller
alternativt et helt tredje
sted i periferien af
hovedstadsområdet
Kilde: Quartz + Co analyse
63
TRU, Alm.del - 2021-22 - Bilag 114: Henvendelse af 27/12-21 vedrørende kollektiv transport og DSB, fra Henrik Busch
2508725_0065.png
Det er ifølge en række aktører på markedet for erhvervsejendomme i hovedstadsområdet vanskeligt at estimere
en forventet salgsperiode, idet der er stor variation mellem de enkelte ejendomme i form af placering, størrelse og
udnyttelsesmuligheder.
Markedet for salg af erhvervsejendomme har i hovedstadsområdet i de senere år været negativt påvirket af
finanskrisen. Tal fra 2. kvartal 2011 afslører dog en udvikling mod lidt flere handler, men det er endnu uvist, om
dette er starten på en opadgående tendens. Afhængig af hvorvidt en bygning sælges med lejere eller ej, vurderes
tidsrammen for et frasalg at ligge i et interval på et 0,5 til 2,5 år.
For markedet for erhvervslejemål er det generelt vurderingen, at der som udgangspunkt må skulle forventes en
liggetid på 6-12 måneder. En ejendom som i Sølvgade har dog den fordel, at bygningerne vil kunne udlejes
gradvist afhængig af efterspørgsel.
For både salgs- og udlejningsmarkedet gælder, at tidshorisonten er helt afhængig af, i hvilken udstrækning den
udbudte pris er markedskonform. For udlejningsmarkedet er den nuværende interne husleje på ca. 1.000 kr. pr.
2
2
m om året, afgjort i den nedre halvdel af det eksterne marked, hvor der udlejes til 1.100-1.600 kr. pr. m om året i
København.
8.3. Nedrivning af udvalgte stationsbygninger
DSB har i alt 301 stationer fordelt på 227 F/R og 74 S-togs stationer. Langt de fleste stationer har en
stationsbygning tilknyttet, hvoraf en række er fredede eller bevaringsværdier bygninger, som derfor i reglen ikke
må ændres nævneværdigt.
Ud af det samlede antal stationer er der 86 stationer, som hverken er bevaringsværdige eller fredede og som
desuden vurderes at være uden et egentligt kommercielt potentiale for DSB. Disse 86 stationers bygninger
vurderes potentielt at kunne nedrives.
Figur 54. DSB's ejendomsportefølje (m )
2
Kilde: DSB Ejendomme; Oversigt over kommercielle, fredede og bevaringsværdige stationer
Nedenstående analyse har til formål at undersøge budgetforbedringspotentialet ved nedrivning af
stationsbygninger uden kommercielt potentiale og med efterfølgende etablering af en trinbrætsløsning.
Beskrivelse af den nuværende situation
Passagertrafikken er i dag koncentreret på forholdsvis få stationer. 80 procent af passagererne rejser fra de 23
procent største stationer. De ovenfor identificerede 86 stationsbygninger uden kommercielt potentiale er
karakteriseret ved at være placeret ved stationer med relativt få passagerer.
64
TRU, Alm.del - 2021-22 - Bilag 114: Henvendelse af 27/12-21 vedrørende kollektiv transport og DSB, fra Henrik Busch
2508725_0066.png
Til trods for det lave passagerantal er der til disse stationsbygninger knyttet en række løbende driftsomkostninger
i forhold til daglig rengøring, vedligehold og reparation. Hertil kommer, at en række af stationsbygningerne over
en årrække har oparbejdet et forholdsvis stort vedligeholdelsesefterslæb.
Bemandingen af DSB's stationer er gennem de senere år blevet gradvist reduceret i takt med, at stadig flere
billetautomater er opstillet og mulighederne for køb af billet over internettet er blevet mere udbredt. Der er dog
fortsat en række Kort & Godt/7Eleven-butikker på stationerne (18 ud af de 86 stationer), som drives med løbende
underskud på driften.
Langt størstedelen (ca. 75 procent af de nævnte 86 stationer) er dog ubemandede stationer. Den eventuelle
gevinst ved nedrivning af disse stationers bygninger relaterer sig således primært til reduktion af
driftsomkostninger snarere end reduktion af årsværk på stationerne.
Gennem en konkret gennemgang af de 86 stationers bygninger med et potentiale for nedrivning vurderes 24
stationers bygninger at have potentiale for nedrivning. I analysen er der således frasorteret bygninger, hvor
forhold som fx nuværende udlejningsaftaler, bygningernes generelle stand samt renoveringstidspunkt gør
bygningen mindre relevant at rive ned.
De 24 stationers bygninger, der vurderes at have potentiale for nedrivning, udgøres af 10 F/R-togstationer, 12 S-
togsstationer samt to Arriva-stationer – Stationsbygningerne fordeler sig geografisk som illustreret på figuren
nedenfor.
Stationsomkostninger ift. antal passagerer*
Figur
tioner uden for scope
55. Geografisk placering af de 24 stationer med bygninger med nedrivningspotentiale
Antal årligt rejsende i 1.000
ner med kommerciel
elsesmulighed
Bedsted Thy
S-togs stationer
• Bernstoffsvej
ner med et potentiale
mmerciel udnyttelse i det
e, at den generelle
miske udvikling bevæger
n mere positiv retning
• Jægersborg
Stoholm
Langå
• Karlslunde
• Åmarken
Holsted
Brørup Børkop
Gørding
Vamdrup
Mørkøv
Tureby
Holme Olstrup
Padborg
• Enghave
• Brøndbyøster
• Ryparken
• Husum
• Sydhavn
• Islev
• Jersie
• Skovbrynet
de stationer
ner uden en bygning ved
en
ner hvor bygning er solgt
ner som efter individuel
mgang vurderes ikke at
t nedrivningspotentiale
Kilde: Quartz+Co analyse i samarbejde med DSB Ejendomme
Potentiale ved nedrivning
Som det fremgår af nedenstående figur, vil der kunne opnås en gennemsnitlig årlig
driftsomkostningseffektivisering på ca. DKK 170.000 pr. station som følge af nedrivning af stationsejendomme
med efterfølgende drift af et trinbræt.
DSB Ejendomme vurderer, at der for de 24 stationer er tale om et gennemsnitligt vedligeholdelsesefterslæb på
ca. DKK 0,6 millioner pr. station, eksklusive særskilte omkostninger til ændring af broer og tunneller. Dette
kontinuert voksende vedligeholdelsesefterslæb vil ved nedrivningen af en specifik stationsbygning således blive
elimineret.
65
TRU, Alm.del - 2021-22 - Bilag 114: Henvendelse af 27/12-21 vedrørende kollektiv transport og DSB, fra Henrik Busch
2508725_0067.png
Figur 56. Årlige driftsomkostningseffektiviseringer som følge etablering af trinbræt (DKK i tusinder)
360
171
Driftsomkostningsbillede før og nu
DKK i tusinder
47
142
189
Nuværende
Direkte
gennemsnitlige allokerede
driftsomkostninger driftsom-
på stationer*
kostninger
Region,
Løbende drifts-
Besparede
administrations- omkostninger
driftsom-
omkostninger ved trinbræts- kostninger ved
løsningen** trinbrætsløsningen
Kilde: DSB Koncernøkonomi
* Gennemsnit baseret på 10 F/R-stationer inden for scope. Både direkte variable omkostninger samt indirekte variable omkostninger er medtaget.
Indirekte omkostninger er medtaget i det omfang, det har været muligt at allokere disse.
** Baseret på syv udvalgte F/R-stationer med en trinbrætsløsning
Ved etablering af en trinbrætsløsning vil der skulle afholdes en række engangsomkostninger i forbindelse med
nedrivning af de nuværende stationsbygninger, planering og etablering af et trinbræt. Som det fremgår af
nedenstående figur, vil dette medføre totale engangsomkostninger på DKK 1,5 millioner for hver station.
Figur 57. Engangsomkostninger ved nedrivning og etablering af trinbræt (DKK i tusinder)
1.200
1.500
300
Nedrivning
Planering og
etablering af trinbræt
Totale
engangsomkostninger
Kilde: Vurdering af DSB Ejendomme
DSB Ejendomme vurderer, at den såkaldte "Parkeringspulje" kan bidrage med ca. 20 procent af omkostningerne
til finansieringen af trinbrætsløsningen, hvis det sandsynliggøres, at der i forbindelse med nedrivningen skabes
nogle bedre rammer til bil- såvel som cykelparkering. Med en samlet delfinansiering på 20 procent af
etableringsomkostningerne – svarende til DKK 300.000 pr. station – vil tilbagebetalingsperioden være ca. 9 år.
Såfremt projektet alene skal finansieres via driftsomkostningseffektiviseringerne, vil tilbagebetalingsperioden
være ca. 12 år.
Effekt ved nedrivning af stationsbygninger
Der er isoleret set ikke tale om nogen positiv business case for nedrivning af stationsbygninger, idet fremtidige
besparede driftsomkostninger ikke alene kan retfærdiggøre nedrivningen, jf. figuren nedenfor
Omvendt kan der argumenteres for, at beslutningen omkring eventuel nedrivning skal tages ud fra en
helhedsbetragtning inkluderende driftsposter, engangsposter, vedligeholdelsesefterslæb og øget "brand value" af
pænere og mere ensartede stationer m.v.
66
TRU, Alm.del - 2021-22 - Bilag 114: Henvendelse af 27/12-21 vedrørende kollektiv transport og DSB, fra Henrik Busch
2508725_0068.png
Figur 58. Overbliksbillede over engangsposter, driftsposter og øvrige overvejelser
Engangsposter
• Eliminering af stort vedligeholdelsesefterslæb
~DKK 0,6 millioner i gennemsnit per station
på de stationer, som nedrives
• Modstand i lokalsamfundet
mod nedrivning
• Nedrivning og planering
af nuværende bygninger
• Etablering af trinbræt
• I alt DKK 1,5 millioner
Driftsposter
• Besparelse af driftsomkostninger på DKK
~170 tusinde årligt.
• Det vil tage i gennemsnit ~9 år
inden investeringen i
trinbrætsløsningen er tjent ind via
årlige driftsomkostningsbesparelser
• Modstand i lokalsamfundet mod
nedrivning
• Potentiel skade af DSB's rygte
• Tager lang tid at gennemføre
Overvejelser
• En mere standardiseret station vil over tid
kunne bidrage til styrke DSB-brandet
Kilde: Quartz + Co analyse
Implementering
Beslutning og eksekvering omkring
n
edrivning af udvalgte stationsbygninger skal ses i forhold til, at hver
stationsbygning skal behandles individuelt i en proces med mange interessenter med potentielt divergerende
holdninger. Processen i forhold til nedrivning af en station varer således erfaringsmæssigt 0,5 -3,5 år.
8.4. Intern reorganisering af ansvarsfordelingen på stationerne
Ansvaret for de forskellige opgaver på stationerne er i dag internt i DSB fordelt mellem DSB Ejendomme, F/R
samt S-tog. Herudover varetages dele af driften af stationerne af Banedanmark og kommunerne.
I praksis betyder dette, at en række forskellige medarbejdere fra de forskellige organisatoriske enheder i DSB –
ofte dagligt – besøger stationerne og udfører deres respektive opgaver. Der kan således være en række
forskellige DSB-medarbejdere til stede på en given station, som udfører forskellige driftsopgaver, som i vid
udstrækning kunne være løst af den samme person, men grundet ansvarsopdelingen løses af forskellige
individer.
Nedenstående afsnit har til formål at undersøge muligheder for reorganisering af ansvarsfordelingen på
stationerne for at muliggøre besparelser.
Beskrivelse af den nuværende situation
I alt 375 medarbejdere er i dag beskæftiget med forskellige opgavetyper på stationerne. Opgaverne kan deles op
i
Løsning af løbende driftsopgaver på stationerne:
Daglige rengøringsopgaver; billet- og klippeautomats-
håndtering og -tømning; håndtering af reklamer, aviser og affald; afhjælpende vedligehold; overvågning af
bygningernes tilstand m.v.
Øvrige opgaver:
Fx 'bygherre'- og 'projekt'-opgaver der relaterer sig til udvikling og projektgennemførelse på
de forskellige stationer og ejendomme i DSB Ejendommes portefølje
Idet opgaverne er fordelt på minimum tre forskellige organisatoriske enheder internt i DSB, er der i dag et vist
overlap i opgaveløsningen på tværs af disse enheder.
67
TRU, Alm.del - 2021-22 - Bilag 114: Henvendelse af 27/12-21 vedrørende kollektiv transport og DSB, fra Henrik Busch
2508725_0069.png
Boks 10. Ejerskab og ansvarsfordeling på stationen
Ved bodelingen mellem DSB og Banedanmark (1997) blev ejerskabet splittet. I dag ejer Banedanmark fx
perroner, ure, højtalere mens DSB fx har perrontag, venterum, og skraldespande. Arbejdsdelen i dag betyder, at
hvis et stykke skrald ligger i skraldespanden er det DSB’s ansvar, mens hvis det ligger på perronen er det
Banedanmarks.
Budgetforbedringspotentiale ved reorganisering
På baggrund af det nuværende ansvarsoverlap foreslås det at lave en ny samlet driftsenhed med det
overordnede ansvar for DSB's andel af stationsdriften. En mulig måde at organisere ansvaret for stationsdriften er
illustreret i nedenstående figur.
Figur 59. Mulig ny organisering: Én samlet driftsenhed
Udgangspunkt
Stationsdrif t, S-tog
Tværf aglige projekter, S-tog
Mulig ny organisering
Bygherre
Projekter
Bygning og arealer
Udgangspunkt
Bygherre, Ejd.
Projekter, Ejd.
Bygninger og arealer, Ejd.
Tekniske installationer, Ejd.
75%
Udlejning og jura, Ejd.
Tekniske installationer
Leje administration og jura
Mægler og udlejning
Økonomi og ejendomsdata
Mediapartner, Kommunikation
Økonomi og ejendomsdata, Ejd.
Servicecenter, Ejd.
25%
Økonomi, S-tog
Overvågning, S-tog
Servicecenter
Servicecenter, S-tog
Facility, S-tog
Strækningsansvarlig, F&R
Serviceteam
Serviceteam, Ejd.
Bygningsf orvaltning, Ejd.
Stationsservice
Ground Service, F&R
Stationsservice, S-tog
Kilde: Quartz+Co analyse i samarbejde med DSB Ejendomme
Med anviste organisering muliggøres en mere koordineret indsats, og det nuværende antal af funktioner vil kunne
reduceres til 10 enheder under samlet ledelse – sammenlignet med de nuværende 19 enheder.
Boks 11. Arbejdsdeling på stationer
Som følge af den nuværende arbejdsdeling på stationer kan der i forbindelse med fx snerydning være 2-3
forskellige DSB-ansatte, der rydder sne forskellige steder på og ved stationen samtidigt. Disse kommer fra
forskellige organisatoriske enheder i DSB, fx F/R, Kort & Godt, Ejendomme osv.
Dertil kommer personer fra kommuner og Banedanmark, der også rydder sne på de områder, de er ansvarlige
for. Samlet set kan der derfor være tale om, at der den samme dag er 4-5 personer, der rydder sne på og ved
den samme station. Med etablering af en samlet driftsenhed, kan antallet af DSB-ansatte, der rydder sne (og
foretager andre lignende opgaver i relation til driften af stationen), reduceres til en enkelt person.
På kort sigt vil den foreslåede nye organisering betyde et samlet effektiviseringspotentiale på 48 af de nuværende
375 medarbejdere – svarende til en reduktion på ca. 13 procent. I et lidt længere tidsperspektiv, det vil sige frem
til og med 2014, vil den foreslåede nye organisering betyde et samlet budgetforbedringspotentiale på 75 af de
nuværende 375 medarbejdere – svarende til en reduktion på ca. 20 procent.
68
TRU, Alm.del - 2021-22 - Bilag 114: Henvendelse af 27/12-21 vedrørende kollektiv transport og DSB, fra Henrik Busch
2508725_0070.png
Figur 60. Effektiviseringseffekter ved en samlet driftsenhed
Effekt på kort sigt
Effekt på længere sigt
Driftsorganisationens struktur på kort og på længere sigt ses af nedenstående figur, hvor cirklerne angiver
estimerede antal årsværk i den pågældende enhed.
Figur 61. Effektiviseringspotentiale på kort og på længere sigt
Kort sigt
Længere sigt
Kilde: HR data, april 2011, Quartz+Co analyse i samarbejde med DSB Ejendomme
Note: For Bygherre, Vedligehold og Udlejning er der indregnet en 5 procent medarbejderreduktion i 2012, jf. DSB Ejendomme
På kort sigt realiseres besparelsen af følgende elementer:
Effektiviseringsgevinst på ca. 10 procent i Drift og service som følge af bedre og mere effektiv
organisering.
Disse enheder har ikke i de senere år været underlagt reduktionsinitiativer, og det forventes,
at der ved fjernelse af en række åbenlyse opgaveoverlap kan foretages en reduktion på 10 procent
Overflødiggørelse af strækningsansvarlige.
Baggrunden herfor er bygningsforvaltningens overtagelse af
de strækningsansvarliges opgaver
Færre ledere og chefer.
Som følge af reorganiseringen og nedlæggelse af enkelte afdelinger med
nuværende opgaveoverlap vil antallet af ledere og chefer kunne reduceres
Budgetforbedringen på længere sigt udgøres af de samme elementer som budgetforbedringerne på kort sigt, men
med en yderligere effektivisering i Drift og service-enheden samt tilsvarende procentuelle reduktioner i de
administrative funktioner (Bygherre, Vedligehold og i mindre grad Udlejning).
En del af personalereduktionen på længere sigt vil dog ske via naturlig afgang som følge af, at en række af
medarbejderne nærmer sig pensionsalderen.
Effekt ved reorganisering
Det totale budgetforbedringspotentiale på længere sigt ved intern reorganisering af DSB's interne
ansvarsfordeling på stationerne er ca. DKK 36 millioner. Dette udgøres af medarbejderreduktioner samt
driftsomkostningseffektiviseringer.
69
TRU, Alm.del - 2021-22 - Bilag 114: Henvendelse af 27/12-21 vedrørende kollektiv transport og DSB, fra Henrik Busch
2508725_0071.png
Besparelsespotentiale, kort og langt sigte
DKK millioner
Figur 62. Totalt budgetforbedringspotentiale, kort og langt sigte (DKK millioner)
36,3
2,6
13,5
0,9
0,8
1,7
12,2
4,6
Servicemedarbejdere
(29)
Ledere
(7)
Håndværkere Sagsbehandlere
(4)
(2)
Chef
(1)
Medarbejder Driftomkostnings-
reduktioner
besparelse
langt sigt*
I alt
Foreslåede antal medarbejder besparelser
per stillingskategori kort sigt
Kilde: Quartz+Co analyse i samarbejde med DSB Ejendomme
Note: Kort sigte er umiddelbart implementerbar og har fuld effekt fra 2012. Langt sigte løber i frem til og med 2014.
Implementering
Idet der for de fleste medarbejdere ikke vil indebære nævneværdige ændringer i typen af opgaver, vil
etableringen af en samlet driftsenhed som udgangspunkt være en relativ simpel proces.
Da det primært er strukturen for arbejdsopgaverne som ensrettes, må der dog forventes at være udfordringer i
forhold til samkøring af budgetter og økonomi på tværs af de tre organisatoriske enheder, ligesom der vil skulle
investeres i kulturel forankring for den nyetablerede enhed.
Skitse til implementeringsplan for realisering af
for realisering af budgetforbedringspotentiale
Figur 63. Skitse til implementeringsplan
budgetforbedringspotentiale
Tidshorisont: 4-6 måneder
Beslutning om fælles
driftsenhed træffes
Sammenlægningen til en
driftsenhed indebærer
som udgangspunkt ikke at
en række medarbejdere
skal udføre nye opgaver ,
men i stedet, at der bliver
etableret en fælles
referenceenhed
Ændringen kræver stærkt
mandat og enighed blandt
ledelsen
Konstituere ny ledelse
Indkøringsfase
Kulturel forankring
Ny ledelse konstitueres
og en samlet
opgavestruktur
udarbejdes på
overordnet plan såvel
som for den enkelte
medarbejder
Sammenkøre budgetter
og økonomi fra DSB
Ejendomme, F&R og S-
tog.
Den enkelte
medarbejder skal
udføre opgaver efter
den nye arbejdsplan
Vil kræve at den
enkelte medarbejder
tager større ejerskab
for den enkelte station
Typisk vil det være tale
om grundlæggende de
samme opgaver, men i
nogle tilfælde vil det
kræve et kortere
oplæringsforløb
En hidtidig opdeling i
tre enheder
(Ejendomme, F&R og
S-tog) vil betyde
forskellige tilgange og
arbejdsrutiner som skal
tilpasses den nye
enhed
Udfase opfattelse af 'vi'
og 'dem' og i stedet
fostrer 'os' tænkning
blandt medarbejderne
Kulturel forankring skal
ske på ledelsesniveau
såvel som medarbej-
derniveau
Kilde: Quartz+Co analyse i samarbejde med DSB Ejendomme
8.5. Ændret ansvarsfordeling på stationerne mellem DSB og Banedanmark
Pr. 1. januar 1997 blev det daværende DSB opdelt i en operatørvirksomhed (DSB) og en infrastrukturvirksomhed
(Banedanmark). I den forbindelse blev opgaver, bygninger, arealer m.v. fordelt mellem de to virksomheder. De
jernbanetekniske anlæg placeredes under Banedanmark, mens DSB fik alle stationsbygningerne.
70
TRU, Alm.del - 2021-22 - Bilag 114: Henvendelse af 27/12-21 vedrørende kollektiv transport og DSB, fra Henrik Busch
2508725_0072.png
I henhold til aftalen varetager DSB således sammen med Banedanmark den løbende drift og vedligehold af
stationerne. Som hovedregel ejer Banedanmark selve perronerne, mens DSB har ansvaret for det meste af
inventaret. Derudover har en række eksterne aktører – fx kommunen – andre ansvarsområder i relation til
stationerne. En række kompromisser i opdelingen indebærer dog, at der eksisterer en række
uhensigtsmæssigheder i den nuværende ansvarsfordeling.
Nedenstående analyse har til formål at kigge nærmere på optimeringsmulighederne ved en ændret
ansvarsfordeling på stationerne mellem DSB og Banedanmark.
Beskrivelse af den nuværende situation
I henhold til aftalen i 1997 varetager DSB sammen med Banedanmark den løbende drift og vedligehold af
stationerne. Både opgavefordeling og ejerskabsfordeling mellem DSB og Banedanmark skaber en række
uhensigtsmæssigheder.
Snitfladerne i opgavefordelingen mellem DSB og Banedanmark medvirker i mange henseender ikke til en effektiv
arbejdskraftsudnyttelse, hvilket har negativ effekt på de samlede driftsomkostninger på stationerne.
Eksempelvis er det Banedanmarks ansvar at feje perronerne, mens DSB har ansvaret for at feje
trappeopgangene op til perronerne såvel som at tømme de opstillede skraldespande.
Resultatet af dette er en risiko for uhensigtsmæssige incitamentsstrukturer, hvilket bl.a. indebærer fravær af
ansvarsfølelse for stationens samlede rengøringsmæssige tilstand og vedligeholdelse blandt de mange
forskellige medarbejdere på stationerne.
På tilsvarende vis som opdelingen af aktiviteterne er ejerskabet af de enkelte delelementer på stationerne fordelt
mellem DSB og Banedanmark.
Nedenstående figur illustrerer opdelingen mellem DSB og Banedanmark på perronerne.
Figur 64. Suboptimal ejerskabsopdeling på stationerne
Både den opdelte opgavefordeling og ejerskabsopdeling opleves af DSB som uhensigtsmæssig. En egentlig
analyse af muligheder for optimering af disse opdelinger udestår, idet dette vil kræve involvering af Banedanmark,
hvilket er uden for afgrænsningen af nærværende analyse. Derfor kan et eventuelt effektiviseringspotentiale hos
Banedanmark heller ikke estimeres.
Det anbefales, at der iværksættes en analyse af mulighederne for optimering af opgavefordeling og
ejerskabsfordeling mellem DSB og Banedanmark.
8.6. Samlet budgetforbedringspotentiale for Stationer og ejendomme
Der er identificeret et samlet budgetforbedringspotentiale på DKK 91 millioner inden for Stationer og ejendomme.
Potentialet er et resultat af dels forslaget om en bedre udnyttelse af kontorarealerne samt ændring af den
nuværende interne arbejdsdeling af driftsopgaverne på stationerne.
71
TRU, Alm.del - 2021-22 - Bilag 114: Henvendelse af 27/12-21 vedrørende kollektiv transport og DSB, fra Henrik Busch
2508725_0073.png
Figur 65. Samlet budgetforbedringspotentiale for Stationer og ejendomme
Budgetforbedringspotentialet vil kunne øges yderligere, hvis ansvarsfordelingen på stationerne mellem DSB og
Banedanmark kan optimeres. Det yderligere budgetforbedringspotentiale som følge heraf vil kunne fastslås efter
en analyse med inddragelse af oplysninger om Banedanmarks nuværende omkostningsniveauer.
Det samlede budgetforbedringspotentiale for de ovenstående initiativer er DKK 91 millioner. Det er estimeret, at
DKK 18 millioner vil have effekt i 2012, DKK 64 millioner i 2013 og den fulde effekt på op til DKK 91 millioner
formentlig vil kunne indtræffe i 2014.
Til opnåelse af de DKK 91 millioner i budgetforbedring kræves forskellige implementeringsforløb med varierende
tidshorisont. Hertil kommer en række engangskonsekvenser som følge af beslutninger om flytning af
administrative medarbejdere samt nedrivning af udvalgte stationsbygninger.
72
TRU, Alm.del - 2021-22 - Bilag 114: Henvendelse af 27/12-21 vedrørende kollektiv transport og DSB, fra Henrik Busch
2508725_0074.png
9.
KLARGØRING
9.1. Om Klargøring
Klargøring dækker over en række opgaver vedrørende rengøring af tog ind- og udvendigt, tømning og påfyldning,
mindre reparationer m.v. af tog for både F/R og DSB S-tog. Der er dog en række forskelle mellem de to områder
– både i forhold til togenes beskaffenhed og den geografiske forskel i driften.
For F/R foregår størstedelen af klargøringsaktiviteterne på de centrale centre i København, og
rengøringsaktiviteterne er udliciteret til ISS. Af de i alt otte klargøringscentre i F/R er Kastrup Klargøringscenter
det største og beskæftiger 53 årsværk – herefter Aarhus med 40 årsværk. Opgaverne udføres primært af
stationsbetjente, men i Fredericia og Aarhus udføres opgaverne af lokomotivførere. Ved udgangen af 2010 var
der i alt omkring 215 årsværk, som varetog klargøringsopgaver i F/R.
For DSB S-tog er Taastrup det største klargøringsdepot med omkring 50 årsværk, og der er i alt ni depoter for S-
tog (endestationer), der samlet beskæftiger omkring 136 årsværk.
22
Her varetages både klargøring og rengøring.
Graffitirensning foretages kun på Service Center Køge Bugt og i Høje Taastrup. Hovedparten af opgaverne
udføres af stationsbetjente, der arbejder med både klargøring og rengøring. På tre depoter (København, SKB og
Taastrup) er der også ansat omkring 24 rengøringsfolk, som udelukkende varetager rengøring.
Fjern- og Regionaltogenes kompleksitet i forhold til S-tog gør, at det effektive tidsforbrug bliver spredt ud på en
række forskellige klargørings- og rengøringsopgaver. Omkring 40 procent af tidsforbruget går til rengøring, og
knap 25 procent går til vask.
Figur 66. Oversigt over aktiviteter i F/R
Ankomst
Vask
Rangering
Energi
Toilet-
tømning
Catering
Rengøring
Reparation
Rangering
til drift
Det totale planlagte tidsforbrug årligt på opgaver i direkte arbejdstid er 297.415 timer for 2010, hvoraf langt
størstedelen af tiden bliver anvendt på Københavns Hovedbanegård, Nykøbing Falster, Århus og Fredericia, som
tilsammen står for 70 procent af tidsforbruget.
For S-tog er størstedelen af tidsforbruget relateret til rengøringsopgaver, hvor omkring 33 procent går til
basisrengøring, 22 procent til letrengøring og 22 procent til støvsugning og gulvvask. Forskellen beror på, at S-
togene er mindre komplekse, da der eksempelvis ikke er behov for toilettømning og dieselpåfyldning.
Figur 67. Oversigt over aktiviteter i S-tog
Let-
rengøring
Basis-
rengøring
Gulvvask
Vindues-
pudsning
Støvsugning
Indsyning
Reklame
Rangering
Graffiti
Bem.: Ikke sorteret rækkefølge
9.2. Udvikling i drifts- og lønomkostninger for Klargøring
Udgifterne til klargøring af tog har været stigende de seneste år. For F/R har omkostnings-stigningerne særligt
været drevet af driftsomkostninger.
Det er vanskeligt at opstille et omkostningsbillede fra F/R klargøring, da organisationen har undergået væsentlige
ændringer over de seneste fire år som udskillelse af Helgoland og Vedligehold.
23
Udviklingen af omkostningerne
ses af nedenstående figur.
22
23
Årsværk budget 2011
Dette er forsøgt korrigeret i samarbejde med F/R Financial Management – tallene skal dog tolkes som en proxy for udvikling.
73
TRU, Alm.del - 2021-22 - Bilag 114: Henvendelse af 27/12-21 vedrørende kollektiv transport og DSB, fra Henrik Busch
2508725_0075.png
Figur 68. Estimerede driftsomkostninger til klargøring i F/R (DKK millioner, løbende priser)
Drift
Lønsum
+44 (+36%)
150
168
94
164
98
120
62
58
2007
87
63
2008
74
2009
66
2010
Bem.: Omkostningerne er før afskrivninger og finansielle omkostninger ligesom interne omkostninger er sorteret fra.
Den estimerede udvikling viser, at omkostningerne er steget med omtrent 36 procent fra 2007 til 2010 svarende
til en stigning på DKK 44 millioner.
Til forskel fra F/R er hovedparten af omkostningerne til klargøring i S-tog primært drevet af
lønsumsomkostningerne, som det fremgår af nedenstående figur.
Figur 69. Driftsomkostninger til klargøring i S-tog (DKK millioner, løbende priser)
Drift
Lønsum
+11 (+16%)
67
6
77
9
82
9
78
6
61
68
72
72
2007
2008
2009
2010
Bem.: Omkostningerne er før afskrivninger og finansielle omkostninger.
Omkostningerne i S-tog til klargøring er steget med 16 procent fra 2007 til 2010 svarende til en stigning på DKK
11 millioner.
Figurerne viser, at der, særligt for F/R, har været stigende omkostningsstigninger til klargøring med en samlet
udgiftsstigning på DKK 55 millioner fra 2007 til 2010. De samlede udgifter hertil udgør derved DKK 242 millioner i
2010.
9.3. Effektiviseringsinitiativer for Klargøring
Der er identificeret i alt otte initiativer, der har til hensigt at reducere omkostningerne til klargøring i F/R og S-tog.
Nogle af disse initiativer er allerede iværksat af DSB S-tog, men er stadig medtaget her, da det fulde potentiale
endnu ikke er realiseret.
DSB S-tog vurderer, at der på nuværende tidspunkt stadig er et urealiseret potentiale på DKK 13,6 millioner
fordelt på fem initiativer. Disse fremgår af figur 70 nedenfor.
74
TRU, Alm.del - 2021-22 - Bilag 114: Henvendelse af 27/12-21 vedrørende kollektiv transport og DSB, fra Henrik Busch
2508725_0076.png
Figur 70. Oversigt over effektiviseringsinitiativer og potentiale i DSB S-tog (DKK millioner)
Effektiviseringsinitiativ Beskrivelse
1
Ændret brug
af ressourcer
på depoter
2
Forbedret
planlægning
og koordinering
3
Reduktion af
overtidstillæg
4
Løbende
driftsbesparelser
5
• Lokomotivførere kan på udvalgte depoter overtage rangeringsaktiviteter fra
stationsbetjente (køremænd). Således kan køremænds ressourcer frigives
i forskelligt omfang afhængigt af depot og køreplaner.
Identificeret Realiseret
DKK
DKK
millioner
millioner
Potentiale
DKK
millioner
Imple-
menter-
barhed
6,8
0
6,8
• Ressourceanvendelsen øges ved at forbedre planlægning og
koordineringsaktiviteter. I den forbindelse blev 40 medarbejdere* forflyttet
eller afskediget. S-tog estimerer, at der stadig er DKK 3,8 millioner i
urealiseret potentiale. Graden af kompleksitet i reduktionerne er dog
væsentlig højere end tidligere foretagede reduktioner
• Reduktion af variabelt overtidstillæg ved fokus på forbedring
af planlægningsaktiviteter og processer
17,2
13,3
3,8
1,9
0
1,9
• Besparelsestiltag relateret til løbende forbedringer af driften,
procesoptimering, oprettelse af forum til diskussion omkring forbedringer
(ugentlige tavlemøder) m.m.
1,6
0,9
0,8
Øvrige små
initiativer
• Skift fra brune til sorte affaldssække, som er billigere i indkøb
• Vinduespudsning, opsigelse af lejemål i Valby og øget antal gruppeledere
• Defekte affaldscontainerlåg**
0,3
0,1
0,2
27,9
14,3
13,6
Note: en helt skraveret cirkel indikerer fuld implementerbarhed, hvor en ikke-skraveret cirkel indikerer en lav implementerbarhed
* 22 rengøringsmedarbejdere, 9 CSR-medarbejdere og 9 køremænd og diverse andre medarbejdere i 2009 og 2010
** Effektiviseringsinitiativ ligger i DSB Vedligehold
Kilde: DSB S-tog (Klargøring og Rengøring) og ManTec-rapport 2009
For F/R er der identificeret tre initiativer, der danner grundlag for et samlet bruttoeffektiviseringspotentiale for
Klargøring i F/R på DKK 26-76 millioner. Disse fremgår af figur 71 herunder.
Figur 71. Oversigt over effektiviseringsinitiativer og potentiale i F/R (DKK millioner)
Effektiviseringsinitiativ
6
Sammen-
lægning af
catering-logistik
og klargøring
Beskrivelse
Potentiale*
DKK
millioner
Imple-
menter-
barhed
• Catering-Logistik og Klargøring, som er organiseret i henholdsvis Onboard Service og
Togproduktion, sammenlægges med sigte på at optimere og effektivisere den samlede proces
for klargøring af tog til drift. Effektiviseringspotentiale vurderes at være omkring 10 årsværk
3,7
7
Stationsbetjente
overtager en
øget andel af
rengørings-
aktiviteter
• På udestationerne Kalundborg og Nykøbing Falster har stationsbetjentene en mængde
af uproduktiv tid, som kan allokeres til rengøringsopgaver af togmateriel. Således kan
rengøringskontrakten med ISS reduceres på udvalgte depoter. Rengøringsopgaver indgår
i stationsbetjentenes arbejdsbeskrivelse, men er ikke en aktivitet, de er vant til at udføre
7,6
8
Køremænd
overtager en
øget andel af
klargøring
og rangerings-
opgaver
• I mange tilfælde bliver klargøringsaktiviteter foretaget af lokomotivføreren. Der er et potentiale ved,
at rangerings- og klargøringsaktiviteter overtages af køremænd, da køremændsressourcer er ca.
23% billigere end lokomotivførere, og da F/R Klargøring vurderer, at man på flere klargøringscentre
har den nødvendige kapacitet af køremænd til at overtage opgaverne
• Initiativet kræver ændring af eksisterende aftaler med fagforeningerne
15-65
26-76
Note: en helt graveret cirkel indikerer fuld implementerbarhed, hvor en ikke graveret cirkel indikerer en lav implementerbarhed
* Brutto effektiviseringspotentiale, dvs. uden afskedigelsesomkostninger m.m.
Det skal bemærkes til initiativ otte om potentialet ved at lade køremænd overtage en øget andel af klargøring og
rangeringsopgaver, at initiativet er forbundet med et par forudsætninger, som kan være begrænsende for
potentialet. For det første forudsættes det, at den frigjorte tid fra lokomotivførerne kan udnyttes til fremføring.
75
TRU, Alm.del - 2021-22 - Bilag 114: Henvendelse af 27/12-21 vedrørende kollektiv transport og DSB, fra Henrik Busch
2508725_0077.png
Derudover må der på mere lokalt niveau vurderes, hvordan fordeling af rangeringsopgaven varetages mest
hensigtsmæssigt. Nogle steder vil udnyttelsesmulighederne for køremænd være meget lille, hvorfor det stadig
kan være økonomisk rentabelt at lade lokomotivførere rangere. Tillige vil der være en begrænsning i at overflytte
visse rangeringsopgaver, da kørsel udenfor klargøringsområdet skal foretages af togoperatører.
En ændring af opgavefordelingen omkring klargøring og rangering kræver at blive indarbejdet i et nyt sæt
turaftaler, der som regel udarbejdes årligt. Det samlede effektiviseringspotentiale for Klargøring i både S-tog og
F/R beløber sig til ca. DKK 40-90 millioner.
76
TRU, Alm.del - 2021-22 - Bilag 114: Henvendelse af 27/12-21 vedrørende kollektiv transport og DSB, fra Henrik Busch
2508725_0078.png
10. ENERGIOMKOSTNINGER
10.1. Om energi i DSB
Energiomkostningerne i DSB udgøres af kørestrøm og diesel til togkørsel samt el og varme til stationer og
ejendomme.
På koncernniveau udgjorde energiomkostningerne i 2010 DKK 664 millioner, mens de i 2007 udgjorde DKK 486
millioner (i løbende priser). Dette svarer til en gennemsnitlig stigning på 11 procent pr. år og en totalstigning på 37
procent i perioden. Dette kan tilskrives to faktorer; det øgede aktivitetsniveau samt stigende energipriser
I 2007 blev der kørt ca. 57 millioner togkilometer, mens der i 2010 blev kørt ca. 74 millioner togkilometer,
24
hvilket svarer til en stigning på 30 procent
I perioden 2007-2010 er energipriserne steget 15 og 8 procent for henholdsvis diesel og el. Hertil kan
bemærkes, at DSB i international sammenhæng har en relativt høj andel kørsel med dieselmateriel (2007-
)25
tal . Overordnet set er DSB således blevet mere energieffektiv
Energiområdet i DSB er delt mellem en række forskellige organisatoriske enheder. Dette gør det vanskeligt at
skabe et samlet overblik over energiforbrug og -omkostninger samt sammenhængen mellem disse. Det har
således ikke været muligt at skabe fuld sammenhæng mellem de totale energiomkostninger tilvejebragt fra
årsregnskabet og energiomkostninger identificeret via bottom-up-analyse på energikilder. Analysen er således
præget af en række datamæssige mangler.
Som det fremgår af nedenstående figurer har det ikke været muligt at redegøre for residualen på ca. DKK 50
millioner, hvilket svarer til ca. 7,5 procent af de totale energiomkostninger angivet i årsregnskabet (2010-tal).
Figur 72. DSB's energiomkostninger identificeret top-down fra årsregnskabet og bottom-up fra data indhentet i
DSB-organisationen
Varme
El
Top-down: Totale energiomkostninger i DSB
koncernen (2007-2010)
DKK millioner
CAGR +11%
Bottom-up: Energiomkostninger på energikilder
(2007-2010)*
DKK millioner
Kørestrøm
Dieselolie
575
486
626
664
CAGR +15%
371
447
174
272
2008
493
176
316
2009
614
35
84
168
328
2010
153
218
2007
2008
2009
2010
2007
Grundet de ovenfor skitserede dataudfordringer er alle forbrugs- og omkostningsdata i nærværende analyse
opgjort på koncernniveau.
Analysen består af delanalyser for hver af de identificerede energikilder:
Diesel
Kørestrøm
El og varme
Informationerne anvendt i disse analyser er tilvejebragt gennem interview med og data fra forskellige
organisatoriske enheder i DSB, der beskæftiger sig med forskellige aspekter af DSB's energiforbrug.
24
Stigningen afspejler særligt DSB’s internationale ekspansion. Som det fremgår af kapitel 3 er stigningen i selskaber indenfor
denne analyses afgrænsning 5 procent i perioden 2007-2010
25
Kilde: Danmarks Statistiks prisindikatorer
77
TRU, Alm.del - 2021-22 - Bilag 114: Henvendelse af 27/12-21 vedrørende kollektiv transport og DSB, fra Henrik Busch
2508725_0079.png
Hver delanalyse beskæftiger sig med
Energiforbrug og -omkostninger
Indkøb af samt logistik omkring energi
Iværksatte, planlagte og mulige energieffektiviseringsmuligheder
10.2. Budgetforbedringspotentialet for energi
Diesel
DSB's omkostninger til diesel har været stigende i perioden 2007-2010, hvilket antageligt primært skyldes
stigningen i antal togkilometer. Det forventes, at togdriften over tid evt. elektrificeres på flere strækninger, hvilket i
så fald vil reducere forbruget af diesel.
Ydermere har prisen pr. liter diesel været stigende i perioden. Dette skyldes dels, at oliepriserne i Danmark er
steget 15 procent i perioden, samt at DSB´s tidligere hedgingstrategi har været mindre struktureret end den
nuværende, hvilket erfaringsmæssigt har resulteret i relativt store udsving i DSB’s energiomkostninger.
DSB har primo 2011 besluttet en ny hedgingstrategi til indkøb af både diesel og kørestrøm. Med den nye
hedgingstrategi sker der en løbende afdækning af energiindkøbet for hermed at undgå store prisudsving på kort
sigt. Med denne strategi starter prissikringen af energi to år før starten af et budgetår med indkøb af 12,5 procent
af energien pr. kvartal. Strategien tilsiger, at minimum 50 procent af energiforbruget for budgetåret skal være
prissikret ved budgetårets start. Det har endnu ikke været muligt at afdække effekten af den nye hedgingstrategi.
Statoil er leverandør af diesel til DSB. Ved etablering af den seneste aftale med Statoil er distributionen af diesel
blevet optimeret ved, at Statoil kan anvende DSB's lagertanke som bufferlager, og at DSB først betaler for diesel,
når det tappes fra tankene.
Ifølge DSB's Miljørapport 2010 er energiforbruget pr. personkilometer faldet med 11 procent for dieseldrevne tog
siden 2005, hvilket indikerer en forbedret energieffektivitet. Ydermere har DSB – som det fremgår af
nedenstående figur – iværksat, planlagt og påtænkt en række tiltag, der medvirker til energieffektivitet i forhold til
dieseldrevet togkørsel. Her forventes særligt Green Speed 1.0-projektet at kunne bidrage. Projektet ventes at
bidrage med en effektivisering for el- og dieseldrevne Fjern- og Regionaltog på ca. DKK 30 millioner allerede fra
2012.
Figur 73. Iværksatte, planlagte og mulige fremtidige initiativer for effektivisering af dieselforbrug
Primære nyligt iværksatte initiativer for energieffektivisering af dieselforbrug
Initiativ
Kurveknækkeraftale for
eldrevne F/R-tog samt S-tog
Underskrivelse af UIC-
erklæring om bæredygtighed
Beskrivelse
Samarbejde med Elsparefonden med henblik på at spare 10%
af elforbruget til togdrift og øvrige aktiviteter
Deltagelse i DSB International Union of Railways' (UIC)
"Declaration on Sustainable mobility and transport", der er
en tolkning af FN's Global Compact
Effekt
7% pr. personkilometer i perioden 2006-2010
Øget opmærksomhed om toget som
bæredygtig transportform
Primære planlagte og mulige initiativer for energieffektivisering af dieselforbrug
Initiativ
Green Speed 1.0
for F/R-tog
Green Speed 2.0
for F/R-tog
Optimering af
indeklima i F/R-tog
Beskrivelse
GPS der vejleder lokoføreren omkring energieffektiv kørsel
for at holde køreplanen gennem mere jævn kørsel med
færre opbremsninger og accelerationer
Analyse af yderligere optimeringsmuligheder af kørsel på
baggrund af erfaringer fra "Green Speed 1.0"
Behovsstyret luftudskiftning afhængig af antal passagerer
og udendørstemperatur
Periode
Implementeres
Q4 2011
Forventet forår
2012
Ikke defineret
som projekt
Effekt
Forventet effektivisering på 8-10% af
energiforbruget til F/R-tog ~ 30 millioner
pr. år
Afhængig af specifik udformning af projekt
Bør undersøges nærmere
Som det fremgår i figuren forventes særligt Green Speed 1.0-projektet at kunne bidrage til effektivisering af
78
TRU, Alm.del - 2021-22 - Bilag 114: Henvendelse af 27/12-21 vedrørende kollektiv transport og DSB, fra Henrik Busch
2508725_0080.png
dieselforbruget gennem mere energieffektiv kørsel med færre opbremsninger og accelerationer. Projektet ventes
således at tilvejebringe en besparelse for el- og dieseldrevne Fjern- og Regionaltog på ca. DKK 30 millioner
allerede fra 2012, mens effekten af øvrige fremtidige initiativer endnu er uafklarede.
Kørestrøm
Omkostningerne til kørestrøm er ligeledes steget i perioden 2007-2010. Disse tal indeholder dog en betydelig
usikkerhed, idet forskellige datakilder indikerer forskellige tal.
Kørestrøm indkøbes som beskrevet ovenfor efter en ny hedgingstrategi.
DSB er samtidig passiv pristager ved køb af kørestrøm gennem Banedanmark, som indkøber kørestrøm via
Energi Danmark. Afregningsprisen fastsættes her via Nord Pool, som reflekterer den aktuelle pris pr. time baseret
på udbud og efterspørgsel. Prisen er således markedspris og er ikke mulig at forhandle. Ydermere er det ikke
tilladt for DSB at købe kørestrøm uden om Banedanmark.
DSB deltog i efteråret 2010 i samarbejde med Banedanmark i forhandlinger med leverandører omkring reduktion
af administrations- og kreditomkostninger. Gennem anvendelse af DSB's e-auktionsværktøj blev der lavet en
aftale, der indeholder en reduktion på 20 procent for administration og kreditomkostninger på kørestrømmen på i
alt ca. DKK 400.000.
Som en del af DSB's grønne profil har DSB i perioden 2008-2010 indkøbt RECS-beviser, der garanterer
miljøvenlig produktion og distribution af naturstrøm. Den årlige meromkostning har været ca. DKK 3,5 millioner i
2008 og 2009 samt ca. DKK 0,6 millioner i 2010, og der er i 2011 budgetteret med en meromkostning for hele
DSB til indkøb af naturstrøm på DKK 3,1 millioner.
Ifølge Miljørapporten 2010 er energiforbruget pr. personkilometer reduceret med 3 procent for eldrevne tog siden
2005. Som tydeliggjort i nedenstående figur har DSB både historisk og fremadrettet initieret en række tiltag, der
medvirker til et reduceret kørestrømsforbrug.
Figur 74. Iværksatte, planlagte og mulige fremtidige initiativer for effektivisering af kørestrømsforbrug
Primære nyligt iværksatte initiativer for energieffektivisering af kørestrømsforbrug
Initiativ
Beskrivelse
Effekt
7% pr. personkilometer i perioden 2006-2010
3% i energi-forbruget til opvarmning
DKK ~4-5 millioner i budgetforbedringer pr. år*
Effekt kan ikke udskilles separat fra effekterne af
nye indsatte S-tog
Øget opmærksomhed om toget som bæredygtig
transportform
Kurveknækkeraftale for eldrevne
Samarbejde med Elsparefonden med henblik på at nedbringe 10%
F/R-tog samt S-tog
af elforbruget til togdrift og øvrige aktiviteter
Reduktion af temperatur
i S-tog
Anbefalede hastigheder
for S-tog
Nedjustering af temperaturen i S-tog fra 19 til 16 grader om vinteren
samt ændringer i ventilation
Anbefalede hastigheder fremgår af computeren i alle S-tog med
henblik på opnåelse af energirigtig kørsel inden for tidsplanen
Deltagelse i DSB International Union of Railways' (UIC) "Declaration
Underskrivelse af UIC-erklæring
on Sustainable mobility and transport", der er en tolkning af FN's
om bæredygtighed
Global Compact
Primære planlagte og mulige initiativer for energieffektivisering af kørestrømsforbrug
Initiativ
Cruise/coast-funktion til
energi-effektiv kørsel for
S-tog
Individuel belønning for
energieffektiv kørsel for
lokoførere for S-tog
Varmevekslere
i S-tog
Reduktion af energispild på
transformator-stationer
Beskrivelse
Lokomotivførere vejledes om den optimale
fremføringshastighed via cruise/coast-pil i toget
Individuel monitorering af kørsel med henblik på
individuel eller kollektiv belønning af energieffektiv
kørsel
Varm luft, der er på vej ud af ventilationsanlægget,
afgiver varme til luft, der trækkes ind
Investering i nye anlæg til transformatorstationer med
henblik på at reducere spild af energi (estimeret spild
i dag <1% af samlet kørestrømforbrug DKK ~1,7
millioner)
Periode
Forventet ultimo
2011
Effekt
Effekt vurderes ved projektafslutning
Projektet væsentligt dyrere end først beregnet
og mulig gevinst meget usikker.
Effekt af cruise/coast-funktion afventes, inden
det lignende tiltag iværksættes
Forventet årlig budgetforbedring på DKK 5-8
millioner. Dertil kommer investering til nye
varmevekslere
Bør undersøges nærmere
Undersøgt 2010
Projekt igangsat
Ikke defineret
som projekt
79
TRU, Alm.del - 2021-22 - Bilag 114: Henvendelse af 27/12-21 vedrørende kollektiv transport og DSB, fra Henrik Busch
2508725_0081.png
Som det fremgår af ovenstående, har DSB løbende effektiviseret kørestrømsforbruget, ligesom der – som ved
dieseltog – er initiativer planlagt, som sigter mod mere energieffektiv kørsel. Det er dog pt. uklart, hvad effekten af
flere af disse tiltag er.
Varme og el
Forbruget af varme til drift af DSB's stationer og ejendomme er i 2008-2010 ifølge DSB's Miljørapport 2010 steget
med ca. 5-7 procent (korrigeret for graddage). I samme periode er DSB's samlede elforbrug til stationer og
ejendomme faldet med ca. 11 procent.
I 2010 blev der brugt i alt DKK 118 millioner på varme og el. Det har ikke været muligt at skaffe data omkring
omkostninger til henholdsvis varme og el over tid. Indkøbsforhold omkring varme og el er ukendte, hvorfor det
ikke kan udledes, om der er optimeringsmuligheder inden for dette område.
Som det fremgår af nedenstående figur, iværksætter DSB kontinuerligt initiativer, der har til formål at reducere
energiforbruget i stationer og ejendomme. De fleste af disse initiativer igangsættes som en del af de løbende
vedligeholdelsesaktiviteter.
Figur 75. Iværksatte, planlagte og mulige fremtidige initiativer for effektivisering af varme- og elforbrug
Primære nyligt iværksatte initiativer for energieffektivisering af el- og varmeforbrug
Initiativ
Klimapartnerskab med DONG
Albertslund Station som grønt
knudepunkt (pilotprojekt)
Medarbejder Green Team
Beskrivelse
Identifikation af effektiviseringspotentiale med henblik på
budgetforbedringer for el for stationer og ejendomme
Partnerskabsarbejdsaftale med Albertslund Kommune med henblik på
at gøre Albertslund Station til "grøn station” gennem reduktion af
energiforbrug
19 medarbejdere fordelt over hele DSB arbejder frivilligt
for at udpege og reducere spild og øge genanvendelse
Effekt
Totalt potentiale på ca. 8 GWh – en reduktion på
ca. 6% af energiforbruget for DSB's stationer og
ejendomme. Alt er ikke realiserbart på kort sigt
Fortsat samarbejde om grønne initiativer
på Albertslund Station
135 store og små forslag svingende fra små lokale
tiltag til større investeringsprojekter
Konkrete effektiviseringsforslag på baggrund
af analyserne vurderes p.t.
Energimærkning af stationer og
Energimærkning af 20 stationer og ejendomme samt udførelse
ejendomme
af en række analyser
10.3. Samlet vurdering af effektiviseringsmuligheder på kort og lang sigt
Nedenfor er angivet budgetforbedringspotentialet for hver af de analyserede energikilder. Som det fremgår af
nedenstående, er der identificeret to mulige initiativer for reduktion af energiomkostninger på kort sigt, dvs. med
effekt i 2012. Derudover kan der på baggrund af analysen anbefales en række fremadrettede fokusområder for
DSB.
Indkøb af energi:
Effektiviseringsmuligheder for 2012
Ophør med indkøb af "grøn energi"
Der er i 2011 indbudgetteret DKK 3,1 million er til indkøb af grøn energi. Et ophør med indkøb af grøn
energi vil således kunne tilvejebringe en tilsvarende besparelse
Langsigtet fokus for DSB
Evaluering af den nye hedgingstrategi (fra 2011), når denne har fungeret i et par år
Forberedelse af næste udbudsrunde i forhold til. leverandører af diesel i 2012
Distribution af energi:
Effektiviseringsmuligheder for 2012
– Der vurderes ikke for nuværende at være muligheder for reduktion af energiomkostninger i relation til
distribution af energi i 2012
Langsigtet fokus for DSB
Undersøgelse af yderligere optimeringsmuligheder i forhold til distribution
Forbrug af energi:
Effektiviseringsmuligheder for 2012
80
TRU, Alm.del - 2021-22 - Bilag 114: Henvendelse af 27/12-21 vedrørende kollektiv transport og DSB, fra Henrik Busch
2508725_0082.png
Implementering af Green Speed-projektet.
GPS-vejledning af lokoførere af Fjern- og Regionaltog omkring energieffektiv kørsel. Projektet ventes at
tilvejebringe ca. DKK 30 millioner pr. år med effekt fra 2012 og forventes implementeret ultimo 2011
Løbende fokus på performance vedrørende igangsatte initiativer – herunder Green Speed 1.0,
kurveknækkeraftaler, energieffektiviseringer på ejendomme
Langsigtet fokus for DSB
Etablering af yderligere målsætninger for energiområdet – herunder opstilling af målhierarki for materiel
og bygninger med fokus på reduktion af energiforbrug og forbedring af energiøkonomi
Etablering af større transparens i databilledet for forbrug og priser af energityper samt
2
omkostningsdrivere (togkm., m m.v.)
Iværksættelse af yderligere initiativer til energieffektiviseringer
Eventuel entydig organisatorisk placering af ansvar for energiforbrug og energiindkøb for henholdsvis materiel og
bygninger, fx som enhed under Økonomi/Finance med fokus på performancestyring, opfølgning på igangsatte
initiativer, udvikling af data samt løbende udvikling af nye målsætninger
81
TRU, Alm.del - 2021-22 - Bilag 114: Henvendelse af 27/12-21 vedrørende kollektiv transport og DSB, fra Henrik Busch
2508725_0083.png
11. DSB'S MATERIEL
11.1. Om Materiel i DSB
Der kan med hensyn til materiel i DSB skelnes mellem:
Rullende materiel,
herunder særligt togsæt samt i mindre omfang vogne og lokomotiver
Togdele
i form af komponenter, reservedele etc.
Sidstnævnte relaterer sig til aktiviteter i den nye organisatoriske enhed Vedligehold A/S (etableret i januar 2011),
der udgøres af ca. 1.400 medarbejdere og med totale driftsomkostninger på ca. DKK 1,6 milliarder (budget 2011),
hvoraf størstedelen udgøres af råvarer og hjælpematerialer (inklusiv indkøb af togdele) samt lønninger.
Rullende materiel
Grundet forsinket leverance af IC4-tog samt stigende passagerantal oplever DSB mangel på togsæt til drift. For at
imødekomme dette behov lejer DSB for nuværende dobbeltdækkervogne i udlandet. Dette betyder, at DSB p.t.
afholder store lejeomkostninger.
En metode til nedbringelse af lejeomkostninger er at optimere udnyttelsesgraden af DSB's eget materiel og
dermed reducere det samlede antal lejede dobbeltdækkere. Således er der identificeret en hypotese om, at
fastlæggelse af flere vedligeholdelsesaktiviteter i ydertimerne og på lav-intensitetsdage kan frigøre togsæt til drift
og dermed reducere behovet for lejede dobbeltdækkere.
Grundet udestående data er denne analyse ikke foretaget. Foreløbige tilbagemeldinger fra Planlægning og Trafik
samt Vedligehold A/S indikerer dog begrænset potentiale samt udfordringer i form af forøgede omkostninger ved
værkstedsproduktion i ydertimer, forringet arbejdsmiljø samt risiko for lokal optimering på bekostning af hensynet
til helheden.
Togdele
Indkøb af togdele er steget markant i 2010, hvor der grundet ekstraordinære anlægsinvesteringer blev indkøbt for
næsten DKK 1 milliard, hvilket er mere end en fordobling af indkøbet af togdele på et "normalt" år (ca. DKK 450
millioner).
Organisatorisk relaterer dette sig primært på aktiviteter i Vedligehold A/S, der udgøres af ca. 1.400 medarbejdere
og med totale driftsomkostninger på ca. DKK 1,6 milliarder (budget 2011), hvoraf størstedelen udgøres af råvarer
og hjælpematerialer (inklusive togdele) samt lønninger.
Nærværende analyse beskæftiger sig med muligheder for optimering af vedligeholdelse af materiel – herunder
optimering af anvendelse af togdele. Analysen af indkøb i DSB fokuserer på optimering af indkøb af togdele.
11.2. Budgetforbedringspotentialet for Materiel
Analysen af budgetforbedringspotentialet for Materiel er gennemført gennem interview og dataindhentning i DSB.
Som det fremgår af nedenstående figur er der allerede igangsat en række initiativer i Vedligehold A/S med det
formål at optimere processerne for vedligehold af materiel.
Delvist grundet det faktum at Vedligehold A/S er et relativt nyt selskab, der blev stiftet primo 2011, er mange af
initiativerne stadig i opstart, og effekterne af initiativerne er endnu ikke realiseret. Ligeledes forventes det ikke, at
de igangsatte initiativer vil kunne bridrage med effekt i 2012.
Figur 76. Igangværende initiativer til optimering af vedligeholdelsesprocesserne samt anvendelse af togdele
82
TRU, Alm.del - 2021-22 - Bilag 114: Henvendelse af 27/12-21 vedrørende kollektiv transport og DSB, fra Henrik Busch
2508725_0084.png
Igangværende optimeringsinitiativer
Implementering af CSM (Common Safety Method):
Implementering af
optimeret proces internt i DSB forud for en godkendelse hos Trafikstyrelsen
i forhold til ændringer på tog
Implementering af RCM (Reliability Centered Maintenance):
Implemen-
tering af ny vedligeholdelsesstrategi med henblik på forøgelse af brugs-
længden for togdele
Optimering af indkøb af togdele samt forbedret garantiudnyttelse
Kommentar
• Behandles i nærværende analyse
• Behandles i nærværende analyse
• Behandles under indkøb
Forenkling af lagerstruktur for Vedligehold A/S (to projekter):
Effektivi-
sering af lagerstrukturen i Østdanmark samt nedlæggelse af produktionshal
i Vestdanmark
• Behandles ikke yderligere, idet projekterne
er igangværende, og konkrete effekter p.t.
ikke kan udledes
Potentielle fremtidige optimeringsinitiativer
Optimering af udnyttelsesgraden af DSB's materiel gennem fast-
læggelse af flere vedligeholdelsesaktiviteter i ydertimerne og på lav-
intensitetsdage
Kommentar
• Analyse udestår grundet udestående data.
Foreløbige tilbagemeldinger indikerer dog et
begrænset potentiale samt udfordringer i form
af forøgede omkostninger ved værksteds-
produktion i ydertimer, forringet arbejdsmiljø mv.
På baggrund af analysen vurderes der at være to allerede igangsatte initiativer, hvor mulige forbedringer vil
medvirke til en henholdsvis øget og hurtigere realisering af effekterne:
Regelafklaring og differentiering af TSI-regler (Technical Specifications for Interoperability) i
godkendelsesproces hos Trafikstyrelsen.
I dag skal alle ændringer for alle skinnekøretøjer – uanset om
disse kan medbringe passagerer – TSI-godkendes. Dette anses som unødvendigt og ressourcekrævende,
da mange af disse køretøjer i realiteten aldrig vil operere på højhastighedsnettet
Som led i en yderligere optimering af processen omkring den interne proces (Common Satefy Method) forud
for godkendelse af ændringer på tog hos Trafikstyrelsen, vurderes det, at en
differentiering af TSI-regler
kan bidrage til en mere effektiv proces.
En eventuel regelændring ventes at kunne implementeres med det
samme, under forudsætning af at der kan opnås enighed med Trafikstyrelsen
Øgede ressourcer til implementering af Reliability Centered Maintenance (RCM)
DSB's implementering af RCM vil på sigt skabe mulighed for overgang til tilstandsbaseret vedligehold – i
stedet for den nuværende proces, hvor materiel vedligeholdes ud fra fast definerede vedligeholdsplaner pr.
litratype. Dette vil medføre, at brugstiden for togdele kan øges, og de samlede vedligeholdelsesomkostninger
derved kan mindskes. Tidsperspektivet i forhold til fuld implementering af RCM med de nuværende
tilgængelige ressourcer er ca. 10 år. Såfremt der kan ydes flere ressourcer til implementering af RCM, vil
dette kunne gennemføres på 3-4 år
11.3. Samlet vurdering af effektiviseringsmuligheder på kort og på lang sigt
Analysen viser, at budgetforbedringspotentialet for Materiel på kort sigt udgøres af det
budgetforbedringspotentiale inden for togdele, der er identificeret som led i analysen af Indkøb i DSB.
Budgetforbedringspotentialet på lang sigt knytter sig til de allerede iværksatte initiativer for optimering af
vedligeholdelsesprocesserne samt udnyttelsen af togdele. Potentialet ved disse initiativer kan fremmes yderligere
gennem regelafklaring fra Trafikstyrelsen samt gennem øget ressourcetilførsel til implementering af RCM.
83
TRU, Alm.del - 2021-22 - Bilag 114: Henvendelse af 27/12-21 vedrørende kollektiv transport og DSB, fra Henrik Busch
2508725_0085.png
12. IT
12.1. OM IT I DSB
It-området i DSB er blevet gennemgået overordnet ved gennemlæsning af primært DSB’s it-strategi med
understøttende materialer. Gennemlæsningen er blevet suppleret med to interviews med DSB’s it-direktør samt
løbende dialog med denne om vurderinger og konklusioner.
It-opgaver i DSB løses i dag både centralt og decentralt. Centralt er it-området forankret under direktøren for HR
& Organisation. Der findes ikke et samlet it-budget for koncernen, hvorfor det har været vanskeligt at få opgjort
den totale omkostningsbase. Der er identificeret tre forskellige opgørelser
Figur 77. Opgørelser over totale IT-omkostninger (DKK millioner)
597
340
241
Drift, forvaltning og
udvikling (2009)
Initiativestimering
(2010)
DSB’s
indkøbsdatabase
(2010)
Første søjle i figuren, der i alt viser DKK 241 millioner er centralt opgjorte it-omkostninger i 2009, der har været
lagt til grund ved estimering af it-besparelsesmuligheder. De er nedbrudt i omkostninger til it-drift og -forvaltning
(DKK 116 millioner), it-vedligehold og –udvikling (DKK 90 millioner) og it-support (DKK 25 millioner).
Anden søjle, der i alt viser 340 mio. kr., er et estimat på de samlede it-omkostninger (centralt såvel som
decentralt) udarbejdet ved estimering af investeringsbehov til gennemførelse af en række initiativer på it-området,
jf. omtalen af DSB’s it-strategi nedenfor.
Tredje søjle, der i alt viser DKK 597 millioner, stammer fra udtræk af DSB’s indkøbsdatabase af it-relaterede
indkøb (DKK 419 millioner) fra 2010. Hertil er adderet lønomkostninger til i alt 295 årsværk (DKK 177 millioner),
hvoraf 48 årsværk er decentralt ansatte it-medarbejdere.
I 2009 var it-anvendelsen i DSB karakteriseret ved
Anvendelse af en række forskellige systemer til løsning af grundlæggende samme opgave (for eksempel
trafiksystemerne for både S-tog, Regionaltog og DSBFirst samt tilsvarende støttesystemer)
At en række systemer, specielt salgssystemet, var på vej til at være forældede
En stærkt heterogen understøttende teknologisk infrastruktur indeholdende produkter og enheder som er
forældede og ganske snart ville være uden support fra de respektive producenter
Levering af it-services primært fra interne ressourcer samt manglende styring af eksterne it-leverancer
DSB har derfor iværksat en it-strategi, hvis fokusområder er
a) At forenkle og modernisere det samlede systemlandskab med henblik på anvendelse af fælles systemer
b) At modernisere og harmonisere den teknologiske infrastruktur
c) At vurdere alternativer til intern leverance af it-services (outsourcing)
d) At forbedre den koncernfælles styring af it-området
Strategien er planlagt til udmøntning i perioden 2010 – 2014, og der er beregnet et samlet investeringsbehov til
realisering af strategien på DKK 360 millioner. Udmøntningen er planlagt i tre ”bølger” (faser). Investeringen til
84
TRU, Alm.del - 2021-22 - Bilag 114: Henvendelse af 27/12-21 vedrørende kollektiv transport og DSB, fra Henrik Busch
2508725_0086.png
gennemførelse frigives for hver ”bølge”, og disse er enkeltvis tilrettelagt således, at de tilfører selvstændig værdi
til DSB.
Der er estimeret samlede besparelser på it-området i størrelsesordenen DKK 93 millioner årligt efter
gennemførelse af alle strategiens initiativer. Det vil sige med virkning fra 2015. Øvrige potentialer (gevinster for
DSB’s forretning) er ikke beregnet systematisk.
Hen over perioden 2010 – 2014 skal der således løbende investeres, og der vil løbende blive effektiviseret.
Nettofinansieringsbehovet er beregnet ved udgangen af 2009, men ikke aktuelt ajourført i forhold til de
planændringer, der siden er opstået.
Initiativer til realisering af fokusområderne a. – c. er planlagt og kalenderfastsat, mens det udestår at planlægge
initiativerne til realisering af fokusområdet d.
Ud fra en it-faglig betragtning vurderer Devoteam, at DSB’s It-strategi virker robust og logisk sammenhængende.
12.2. BUDGETFORBEDRINGSPOTENTIALET
It-omkostninger
Denne overordnede gennemgang har ikke givet mulighed for eksakt at angive forbedringspotentialet for it-
budgettet. Men det er konstateret, at der ikke umiddelbart kan findes et samlet tal for DSB’s it-omkostninger.
Dette forhold gør, at der sandsynligvis vil kunne afdækkes et betydeligt potentiale ved først at få fastlagt en
entydig it-omkostningsstruktur for hele DSB’s koncern og dernæst en konsekvent opgørelse af omkostninger
inden for denne, som der løbende følges op på.
It-initiativer
Der findes betydelige – og i dag ikke kvantificerede – gevinster i DSB’s forretning ved gennemførelse af it-
strategiens initiativer. It-besparelserne er opgjort til DKK 93 millioner, men effektiviseringsmulighederne i DSB’s
forretningsprocesser som følge af anvendelse af ny teknologi har sandsynligvis et potentiale i mindst samme
størrelsesorden.
12.3. SAMLET VURDERING AF EFFEKTIVISERINGSMULIGHEDER
Det vurderes hensigtsmæssigt, at den koncernfælles ledelse og styring af it-området styrkes, hvor der etableres
et koncernfælles styringsorgan hos DSB, med flere ansvarsområder
Godkende budgetter for og monitorere it-forbrug til daglig drift
Godkende it-strategioplæg og business cases for initiativerne i strategi oplæggene samt it-initiativer og
indsatser, der ligger uden for strategien
Monitorere fremdriften i projektporteføljen, godkende afvigelser mv.
Indledningsvis kan DSB definere et sæt omkostningskategorier til nedbrydning af det samlede it-forbrug.
Omkostningskategorierne skal defineres således, at periodiske benchmarks med sammenlignelige virksomheder
kan foretages – for eksempel med udgangspunkt i en model baseret på ”Total Cost of Ownership”26
(totalomkostninger).
Der kan endvidere udarbejdes komplette business cases for it-strategiens initiativer, så forretningsvendte
potentialer afdækkes og kvantificeres. Ansvaret for at realisere gevinsterne kan med fordel placeres entydigt i
DSB’s organisation.
26
Total Cost of Ownership er en indenfor it-branchen almindelig anerkendt kategorisering af it-omkostninger. Formålet hermed
er at have en klar definition af de enkelte omkostningskategorier og sikre, at de samlet set er komplette, så de totale it-
omkostninger kan opgøres. Herved muliggøres også systematiske benchmarks.
85
TRU, Alm.del - 2021-22 - Bilag 114: Henvendelse af 27/12-21 vedrørende kollektiv transport og DSB, fra Henrik Busch
2508725_0087.png
DEL III – IMPLEMENTERING OG BUDGETEFFEKTER
13. FORELØBIGE OVERVEJELSER OM IMPLEMENTERING
De foregående sider udgør tilsammen et bruttokatalog over mulige implementerbare tiltag, der kan forbedre
DSB's økonomiske situation. En efterfølgende beslutnings- og planlægningsproces skal fastslå, hvilke af
effektiviseringsforslagene, der skal gennemføres og i hvilken rækkefølge.
I det kommende arbejde er der en række overvejelser, det er værd at gøre sig for at sikre, at effektiviseringerne
materialiserer sig bedst muligt. Den foreslåede, overordnede proces som vist i figur 78 søger at illustrere dette og
skal sikre de rette hensyn.
Figur 78. Forslag til overordnet implementeringsproces
Afklaring af fremtidig
Beslutning om
strategi,
"afhængige" tiltag fra
driftsparadigme og
bruttokatalog
organisation
Implementerings-
forberedelse
Implementering af
øvrige tiltag og
opfølgning
Implementering af "uafhængige" tiltag
Sikring af sammenhængen til DSB's strategi, driftsparadigme og organisation
En række af de identificerede effektiviseringsmuligheder vil være relativt
uafhængige
af eventuelle ændringer i
DSB's strategi – fx en del af de indsatsområder, der er identificeret inden for Indkøb. Disse "uafhængige tiltag"
bør iværksættes hurtigst muligt for at opnå så tidlig og stor effekt som mulig. Men for andre tiltag – fx inden for
Det kørende personale – gælder det at de er
afhængige
af større beslutninger om fremtidig strategi,
driftsparadigme og organisering – eller af hinanden – hvis implementeringen skal lykkes.
En ændring i DSB's internationale aktiviteter kan muliggøre yderligere administrative effektiviseringer i de
funktioner, der på nuværende tidspunkt udfører en stor del af deres arbejde. En beslutning om anderledes
opdeling mellem Fjern- og Regionaltog og DSB S-Tog a/s kan åbne op for flere synergier end de skitserede –
eller drive ekstra omkostninger, hvis det fører til dublerede funktioner eller ineffektivt samarbejde. Dannelsen af
selvstændige datterselskaber kan både skabe forenklinger og øget kompleksitet.
Ligeledes vil valget af driftsparadigme være afgørende for hvilke af de foreslåede tiltag, der kan realiseres og i
hvilken rolle. Det skitserede forslag om overgang til linjekørsel i F/R (afsnit 5.3) vil medføre en markant reduceret
kompleksitet i bemanding (men muligvis medføre begrænsninger og bindinger i materieldisponeringen), hvilket
bør afspejles i valg af organisering, størrelsen og sammensætningen i planlægningsfunktioner, opdeling af
kommercielt ansvar m.m.
Ikke mindst set i lyset af de omvæltninger der er sket i og omkring DSB de sidste 4-6 måneder, anbefales det
derfor, at designet af implementeringsprogrammet – navnlig i forhold til de mere vidtrækkende forslag – bør ske
på baggrund af en forudgående, konkrete stillingtagen til DSB's fremtidige strategi, driftsparadigme og
organisation.
Det skal dog igen understreges, at det grundet tidspresset for at realisere budgetforbedringer er afgørende, at
uafhængige tiltag igangsættes hurtigt, og at afklarings- og beslutningsfaserne gennemføres fokuseret og af kort
varighed.
Udformning af et – centralt forankret – implementeringsprogram
Tiltagene i bruttokataloget er behandlet som enkeltstående og opdelt efter de funktionelle områder, de tilhører.
Men mellem flere af dem er der gensidige afhængigheder, som betyder, at de bør ses i sammenhæng. Derudover
86
TRU, Alm.del - 2021-22 - Bilag 114: Henvendelse af 27/12-21 vedrørende kollektiv transport og DSB, fra Henrik Busch
2508725_0088.png
er der en række aspekter af implementeringen, som bør være ensrettet for at muliggøre samlet opfølgning,
kommunikation og ansvarstagning for
realiseringen af de vedtagne effektiviseringer.
Eksempel på implementering i DSB:
Det vil være hensigtsmæssigt at forankre den
samlede implementering i et centralt placeret
programkontor, der rapporterer direkte til
Koncernledelsen. Dels sikrer dette samlet
transparens og faglighed over forberedelsen,
gennemførelse, opfølgning og kommunikation af
implementeringen. Dels sikrer det ledelsesfokus
og hurtig beslutningstagning, efterhånden som
implementeringen kræver det. Og dels er det en
tilgang, som DSB tidligere er lykkedes med (se
tekstboks). Det bør overvejes, om et sådant
programkontor med fordel kan spille en rolle i en
eventuel forudgående afklaring af strategi,
driftsparadigme og organisation.
Allerede igangsatte, "uafhængige" tiltag bør
integreres i programkontoret, så snart dette er
muligt.
Entydig ansvarsplacering og detaljering
af hvert enkelt initiativ
For hvert vedtaget initiativ bør der hurtigst muligt
udpeges en ansvarlig leder, som har til opgave at
udforme og gennemføre implementeringen af
initiativet. Dette arbejde kan indledes med
udformningen af et charter, der eksplicit forholder
sig til metodik, timing, realisering af effekter,
vigtige milepæle m.m. Konsistens af,
sammenhæng mellem og opfølgning på disse
planer sikres af det tværgående programkontor.
Sporskifte 2010
DSB har positive erfaringer med at gennemføre
centralt forankrede forbedringsprogrammer. Et af
de mest relevante eksempler er Sporskifte 2010,
som med fordel kan tjene som inspiration i det
videre arbejde
I 2007 var DSB under stort pres på såvel
indtjening som passagervækst i ind- og udland,
og virksomheden havde desuden væsentlige
imageudfordringer hos såvel kunder som i den
generelle omverden.
Direktionen vurderede, at der var behov for at
forbedre virksomheden på en række afgørende
parametre. Derfor defineredes et tre-årigt
forandringsprogram – Sporskifte 2010 – som
skulle realisere en række ambitiøse mål på
omkostningseffektiviseringer, passagervækst,
international ekspansion og imageforbedring
inden udgangen af 2010.
Indsatsen blev forankret i et programkontor, der
orkestrerede de i alt 120 initiativer og sikrede
ledelsesinvolvering, løbende opfølgning på
resultater og kommunikation til og med
organisationen.
Processen blev tilrettelagt som involverende og
stillede store krav til DSB's godt 300 chefer. For
at sikre deres deltagelse og ejerskab
orkestreredes ved flere lejligheder ledelsesdøgn
for samtlige chefer, ligesom programmet løbende
sikrede dialog mellem CEO og medarbejdere.
Løbende økonomisk opfølgning på
og kommunikation af effekter
De økonomiske gevinster af implementeringerne
Tre måneder før tid havde programmet realiseret
bør nøje følges og integreres i den egentlige
sine målsætninger – herunder at accelerere den
økonomiopfølgning, så effektiviseringerne kan
hjemlige passagervækst til 3 procent p.a.,
genfindes i budgetter og regnskaber. Særligt bør
reducere omkostninger med 400 millioner og
der holdes fokus på at sikre, at effektiviseringer
forbedre sit image betragteligt.
tæt sammenkædet med kapacitetsomkostninger
(fx reservedele til togmateriel) afspejles i
forventninger til driftsregnskabet på rette vis, ligesom omkostninger, der relaterer til omstruktureringer, bør
tydeliggøres.
Skabelse af rammer for kontinuerlige budgetforbedringer
Endelig er det værd at fremhæve, at der også efter gennemførelse af hele eller dele af bruttokataloget vil være et
potentiale for kontinuerlige forbedringer – fx inden for planlægningsfunktioner, værkstedseffektivitet og
administrativ sagsbehandling. Det er vores opfattelse, at der arbejdes med denne type procesrelaterede og
"lean"-lignende indsatser mange steder i DSB. I en markant ændret virksomhed vil der imidlertid være behov for
og mening i at refokusere disse indsatser, så de tilpasses en ny organisering og driftsparadigme. Jo større
enkelthed og transparens, der præger de valgte løsninger, jo lettere vil det blive at gennemføre og dokumentere
løbende budgetforbedringer.
87
TRU, Alm.del - 2021-22 - Bilag 114: Henvendelse af 27/12-21 vedrørende kollektiv transport og DSB, fra Henrik Busch
2508725_0089.png
Det er vores erfaring, at udfordringen med at designe og gennemføre implementeringen af store
effektiviseringsindsatser – at gå fra bruttokatalog til gennemførte budgetforbedringer – ofte undervurderes.
Naturen og størrelsen af det fremlagte bruttokatalog, kombineret med DSB's økonomiske situation, gør kun denne
opgave endnu mere betydelig, hvis de ønskede effekter for 2012 – og fremefter – skal realiseres på en
hensigtsmæssig måde.
13.1. LIKVIDITETSSTRØMME OG BUDGETEFFEKTER
Realiseringen af det identificerede forbedringspotentiale vil afhænge af en række faktorer. Tidspunktet for
realiseringen vil naturligvis være influeret af, hvilke initiativer DSB vælger, og hvornår de vælges at iværksættes.
Initiativer i efterfølgende tabel er vist som blev de igangsat på samme tid.
Tabel 5: Likviditetseffekt af initiativer
Realiseringshastighed (likviditetseffekt)
Millioner DKK
Kørende personale
Indkøb
Administration og ledelse
Stationer og ejendomme
Klargøring
Energi
Total
2012
478
150
144
18
10
33
834
2013
544-654
250
144
64
40
33
1.075-
1.185
2014
558-668
320
144
91
40
33
1.186-
1.296
NOTE: Der er en mindre andel af initiativerne indenfor kørende personale som først får effekt efter 2014. Således forskellen mellem
potentialeoversigt og denne tabel. Det forudsættes endvidere, at tilpasning af togføreropgaven til revideret sikkerhedskoncept først vil kunne ske
fra 2013.
En stor del af initiativerne under det kørende personale er baseret på en forhandlingssituation med de faglige
organisationer. Derfor vil forventeligt komme en række modydelser i forhandlingerne, som skal modregnes i
effekterne. Endvidere vil der i forbindelse med implementering af en eventuel omstrukturering af både drift,
organisation og processer være risiko for diverse organisationsforstyrrelser, som vil påvirke effekterne af
initiativerne negativt.
En række af initiativerne for det kørende personale vil have en indfasningsprofil, således at den årlige besparelse
har en akkumulativ effekt og dermed bliver større med årerne. Fx for tilpasning af løn til nyankommne, vil effekten
heraf stige i takt med naturlig afgang og indfasning af nyansatte.
Derudover er der for initiativerne inden for effektiv arbejdstid en række aftalebindinger. De initiativer som kræver
ændring i hovedaftalen vil tidligst kunne træde i kraft fra ultimo marts 2013, og tilsvarende er der en tidsmæssig
forskydning på lokalaftalerne med tre måneders skriftlig varsel samt genforhandling. Ydermere skal der
gennemføres nye turplaner for at realisere effektiviseringerne. Derfor er det også afgørende, at der bliver
foretaget valg omkring driftsparadigme mv., således initiativerne tilpasses det nøjagtige bemandingsbehov.
Såfremt alle effektiviseringsinitiativer for det kørende personale iværksættes tidligst muligt, vil der være positive
gevinster efter to år.
For initiativerne i indkøbsanalysen relaterer DKK ~ 70 millioner ud af det totale budgetforbedringspotentiale på
DKK 320 millioner sig til indkøbskategorier, som helt eller delvist aktiveres. Det vil sige, at budgeteffekten af disse
kategorier er forsinket i forhold til likviditetseffekten. Afskrivningsprofilen på de kategorier, der kapitaliseres er
vurderet i samarbejde med DSB Koncernindkøb samt Koncernøkonomi. Idet ikke alle besparelser kan
kapitaliseres indtil 2014, er totaleffekten således reduceret med DKK ~ 50 millioner i forhold til likviditetseffekten.
88
TRU, Alm.del - 2021-22 - Bilag 114: Henvendelse af 27/12-21 vedrørende kollektiv transport og DSB, fra Henrik Busch
2508725_0090.png
Budgeteffekterne for initiativerne er vist i nedenstående tabel.
Tabel 6: Budgeteffekt af initiativer
Realiseringshastighed (budget)
Millioner DKK
Kørende personale
Indkøb
Administration og ledelse
Stationer og ejendomme
Klargøring
Energi
Total
2012
478
122
144
18
10
33
806
2013
544-654
208
144
64
40
33
1.033-
1.143
2014
558-668
268
144
91
40
33
1.134-
1.244
Engangseffekter
For størstedelen af potentialet gælder, at der findes restruktureringsomkostninger og engangsomkostninger i
forbindelse med eksekveringen.
Omkostningerne ved gennemførelse af initiativerne for det kørende personale afhænger særligt af, i hvilket tempo
man ønsker at iværksætte de identificerede initiativer. Såfremt alle initiativer gennemføres som beskrevet, vil det
medføre omkostninger til en forceret afgang af personale. Herved skal særligt omkostninger til afskedigelse af
tjenestemænd indregnes, da der herunder er udgifter til tre års lønudbetaling samt pensionsforpligtigelser.
Overvejelser omkring naturlig afgang og implementering af effektiviseringsinitiativer skal derfor koordineres.
Herudover findes der også udgifter til udstyr i tog samt en evt. ombygning af fx Kalvebod Brygge ved flytning fra
Sølvgade til Kalvebod Brygge.
På indtægtssiden er der tale om DSB’s ejendomme som ved salg vil generere et provenu. Her findes der, som
omtalt, flere flyttescenarier som bør vurderes. Engangseffekterne er vist i nedenstående tabel.
89
TRU, Alm.del - 2021-22 - Bilag 114: Henvendelse af 27/12-21 vedrørende kollektiv transport og DSB, fra Henrik Busch
2508725_0091.png
Tabel 7: Oversigt over primære engangsomkostninger og –indtægter
Omkost-
ninger
(DKK
millioner)
Indtægter
Forudsætninger
(DKK
millioner)
Poster
Det kørende personale:
Afskedigelser af tjenestemænd ~1.000-
og overenskomstansatte
1.350
Installation af udstyr i tog til
enmandsbetjening
Indkøb:
Styrkelse af indkøbsfunktionen 5
(nye kompetencer mv.)
DKK 4,5 millioner i årlige lønomkostninger til
nyansættelser
Videreuddannelse
IT-system
138
Samme årlige naturlige afgang som i 2010 (~4,2%)
15% af medarbejderne på 60 år eller derover tilslutter
sig frivillig fratrædelses-ordning (~�½ årsløn)
Fordelingen af tjenestemænd og
overenskomstansatte afspejles i afskedigelserne
Afskedigelse af tjenestemænd koster DKK 3 millioner
Afskedigelse af overenskomstansatte koster �½ årsløn
Forudsættes installeret i alle togsæt (undtagen IC4)
Administration og ledelse:
Afskedigelser af tjenestemænd 300
og overenskomstansatte
Stationer og ejendomme:
Flytning fra Sølvgade
Flytning fra Kalvebod Brygge
Frasalg af Sølvgade
Frasalg af Kalvebod Brygge
Renovering af Kalvebod
Brygge (eksisterende
kontorarealer)
Klargøring:
Afskedigelser af tjenestemænd 200
og overenskomstansatte
Fordelingen af tjenestemænd og
overenskomstansatte afspejles i afskedigelserne
Afskedigelse af tjenestemænd koster DKK 3 millioner
Afskedigelse af overenskomstansatte koster �½ årsløn
125-200
0,6
0,4
250-400
375
619 arbejdspladser flyttes
486 arbejdspladser flyttes
Skøn i forhold til nuværende markedssituation
Skøn i forhold til nuværende markedssituation.
Fratrukket SES option
25.000 m a DKK 5-8.000 pr. m
2
2
Fordelingen af tjenestemænd og
overenskomstansatte afspejles i afskedigelserne
Afskedigelse af tjenestemænd koster DKK 3,6
millioner
Afskedigelse af overenskomstansatte koster DKK 0,4
millioner
Note: Alle omkostninger en engangsomkostninger med mindre andet er angivet.
90