Børne- og Undervisningsudvalget 2020-21
BUU Alm.del Bilag 73
Offentligt
2308150_0001.png
Plads til forskellighed
Evaluering af indsatsen i satspuljeprojektet Mestring af skoledag og
hverdagsliv
Lasse Hønge Flarup, Thyge Tegtmejer, Sidsel Vive Jensen, Marianne Mikkelsen
og Rasmus Højbjerg Jacobsen
BUU, Alm.del - 2020-21 - Bilag 73: Orientering om evalueringsrapporten Plads til forskellighed – Evaluering af indsatsen i satspuljeprojektet Mestring af skoledag og hverdagsliv, fra børne- og undervisningsministeren
2308150_0002.png
Plads til forskellighed – Evaluering af indsatsen i satspuljeprojektet
Mestring af skoledag og hverdagsliv
© VIVE og forfatterne, 2020
e-ISBN: 978-87-7119-807-2
Modelfoto: Ricky John Molloy/VIVE
Projekt: 11421
VIVE – Viden til Velfærd
Det Nationale Forsknings- og Analysecenter for Velfærd
Herluf Trolles Gade 11, 1052 København K
www.vive.dk
VIVEs publikationer kan frit citeres med tydelig kildeangivelse.
BUU, Alm.del - 2020-21 - Bilag 73: Orientering om evalueringsrapporten Plads til forskellighed – Evaluering af indsatsen i satspuljeprojektet Mestring af skoledag og hverdagsliv, fra børne- og undervisningsministeren
Forord
I 2012 blev der gennemført en lovændring om inklusion af elever i den almindelige undervisning
samt en aftale om, at 96 % af eleverne i folkeskolen skulle inkluderes i den almene folkeskole.
Siden har inklusion præget den offentlige debat om folkeskolen.
Undervisningsministeriet har igangsat indsatsen "Plads til forskellighed – Inkluderende fælles-
skaber" i kraft af satspuljeprojektet ”Mestring af skoledag og hverdagsliv”. Indsatsen har til formål
at undersøge og skabe systematisk viden om, hvordan læringsmiljøet i de almindelige klasser
kan udvikles og blive mere inkluderende, så fokus flyttes fra at se på elever med særlige behov
til at til se på, hvordan almenmiljøet kan understøtte alle elevers forskellige behov. Indsatsen er
målrettet hele klasser, der har elever med ADHD, ASF (autismespektrumforstyrrelser) eller lig-
nende vanskeligheder. Elever med vanskeligheder er ikke nødvendigvis diagnosticeret med
ADHD eller ASF.
Indsatsen og evalueringen er gennemført som et randomiseret lodtrækningsforsøg blandt de
deltagende skoler, hvor de deltagende skoleklasser er placeret i enten en indsatsgruppe eller
en kontrolgruppe. Hver af de deltagende skoler har både indsats- og kontrolklasser. VIA Uni-
versity College (herefter VIA) har varetaget udviklingen og afprøvningen af indsatsen, som
primært består af et opkvalificeringsforløb. Det skete i samarbejde med ADHD-foreningen og
Professionshøjskolen Metropol.
I denne rapport evaluerer VIVE – Det Nationale Forsknings- og Analysecenter for Velfærd (her-
efter VIVE) indsatsen gennem tre analyser af henholdsvis:
implementeringen af indsatsen via spørgeskemadata og kvalitative interview
indsatsens virkning på elevernes sociale relationer og oplevelser af læringsmiljøet via
spørgeskemadata fra elever
indsatsens effekt på elevernes læring, trivsel, fravær og vanskeligheder via registerdata
og kvantitative data indsamlet af de deltagende skoler.
Rapporten er udarbejdet af projektleder og chefanalytiker Lasse Hønge Flarup, forsker Thyge
Tegtmejer, forsker Sidsel Vive Jensen, analytiker Marianne Mikkelsen og projektchef Rasmus
Højbjerg Jacobsen.
Indsatsen og evalueringen er fulgt af repræsentanter for Undervisningsministeriet og Styrelsen
for Undervisning og Kvalitet (herefter STUK) samt en faglig følgegruppe med medlemmer fra
følgende organisationer: Autismeforeningen, ADHD-foreningen, Det Kriminalpræventive Råd,
Socialstyrelsen, Danske Handicaporganisationer, KL, DLF, BUPL, Skolelederforeningen, Børne-
og Ungdomspsykiatrisk Center og Landssamrådet af PPR-chefer. STUK og den faglige følge-
gruppe har haft mulighed for at give kommentarer til rapporten i en tidligere version.
Vi takker for værdifulde kommentarer – også fra vores eksterne reviewere. Vi takker endvidere
de mange elever, pædagoger, lærere og skoleledere, der deltog i kvalitative interview, hjalp
med indsamling af data samt besvarede spørgeskemaerne til brug for undersøgelsen. Under-
søgelsen er iværksat og finansieret på foranledning af STUK.
Carsten Strømbæk Pedersen
Forsknings- og analysechef, VIVE Børn og Uddannelse
2020
BUU, Alm.del - 2020-21 - Bilag 73: Orientering om evalueringsrapporten Plads til forskellighed – Evaluering af indsatsen i satspuljeprojektet Mestring af skoledag og hverdagsliv, fra børne- og undervisningsministeren
Resumé
Dette er evalueringen af VIA University Colleges lodtrækningsbaserede indsats ”Plads til for-
skellighed – Inkluderende fællesskaber”, som Undervisningsministeriet har igangsat i kraft af
satspuljeprojektet ”Mestring af skoledag og hverdagsliv”. Satspuljeprojektet har til formål at
skabe systematisk viden om, hvordan læringsmiljøet i de almindelige klasser kan udvikles og
blive mere inkluderende læringsfællesskaber.
Indsatsen indebærer kort fortalt udvikling og gennemførelse af et opkvalificeringsforløb for res-
sourcepersoner (lærere og pædagoger) i de tilmeldte indsatsklasser og har til formål at udvikle
og afprøve en inkluderende, klasserettet metode i indskolingsklasser, hvor to eller flere børn
har ADHD, autismespektrumforstyrrelser (ASF) eller lignende vanskeligheder. Med udgangs-
punkt i en fælles ramme udvikles de pædagogiske indsatser i indsatsklasserne, så den tilpas-
ses den lokale kontekst. Der er ikke tale om én homogen og veldefineret indsats, men en ind-
sats med stor lokal variation i de enkelte klasser.
Resultater
Evalueringen har til formål at undersøge, i hvilken grad indsatsen lever op til forventningerne
med hensyn til implementering, virkning og effekt for eleverne.
Det overordnede resultat af evalueringen er, at der ikke er tilstrækkeligt positive indikationer til
klart at understøtte hypotesen om, at indsatsen gavner eleverne. Evalueringen kan dermed
ikke konkludere, at indsatsen har forbedret elevernes sociale relationer, oplevelse af lærings-
miljø, trivsel og faglige resultater eller mindsket fraværet. På den anden side er der heller ikke
tilstrækkelige indikationer til at sige, at indsatsen har en negativ effekt i forhold til kontrolklas-
serne eller afvise, at den kan have en positiv effekt på længere sigt, forudsat at den anvendes
korrekt. Den overordnede konklusion er baseret det samlede billede, som evalueringens for-
skellige analyser viser.
Evalueringen viser tegn på, at der har været udfordringer med at
implementere
indsatsen flere
steder. En del af forklaringen kan være, at lærernes og pædagogernes motivation for indsatsen
svigtede, fordi:
lærerne og pædagogerne er blevet pålagt at deltage i indsatsen
der var mangelfuld støtte til indsatsen fra skolernes ledelser
skolerne oplevede omstruktureringer og travlhed parallelt med forsøget
der var mangelfuld implementeringsstøtte til indsatsen.
Fundene er dog ikke entydige. Tvivlen om, hvorvidt indsatsen reelt er implementeret efter hen-
sigten, gør det vaskeligt at bedømme indsatsens virkning og effekt, da man kun kan forvente
retvisende resultater af en indsats, som er implementeret korrekt.
Evalueringen sammenligner elevernes sociale relationer og oplevelse af læringsmiljøet i hen-
holdsvis indsats- og kontrolklasser, efter indsatserne er implementeret i indsatsklasserne. Her
viser evalueringen, at eleverne i indsatsklasserne adskiller sig meget lidt fra kontrolklasserne i
forhold til deres sociale relationer og deres oplevelse af læringsmiljøet. Det gælder både, når
man ser på hele klassen, og når man alene ser på eleverne med ADHD, ASF eller lignende
vanskeligheder. Det vil sige, at vi ser ingen eller meget få indikationer på, at indsatsen har
BUU, Alm.del - 2020-21 - Bilag 73: Orientering om evalueringsrapporten Plads til forskellighed – Evaluering af indsatsen i satspuljeprojektet Mestring af skoledag og hverdagsliv, fra børne- og undervisningsministeren
påvirket strukturen for elevernes sociale relationer og læringsmiljøet i indsatsklasserne i en
positiv retning.
Overordnet finder vi, at mestringsforløbene i indsatsen relativt set medfører få signifikante for-
bedringer på de udvalgte, centrale outcomemål; elevernes læring, trivsel, fravær og vanske-
ligheder. Det gælder såvel elever med ADHD, ASF eller lignende vanskeligheder, deres klas-
sekammerater uden særlige behov og klassen som helhed. Evalueringen viser grundlæg-
gende:
ingen signifikant effekt på matematik, men en mellemstor, positiv effekt på dansk
ingen signifikante effekter på elevernes trivsel
ingen signifikante effekter på elevernes fravær
få effekter på eleverne med ADHD, ASF eller lignende vanskeligheder. Der ses ingen
effekter på, hvor kede af det eleverne er, hvor påvirkede eleverne er i deres daglig-
dag i forhold til deres jævnaldrende, elevernes læring eller belastningen for læreren
og klassen som helhed. Der ses dog en positiv, mindre effekt på elevernes samlede
vanskeligheder.
Perspektivering
Indsatsens design med store lokale variationer af indsatsen vanskeliggør evaluering af dens
implementering og effekt. Det kombineret med, at dataindsamlingen er gennemført henholds-
vis undervejs i udviklings- og afprøvningsforløbet af indsatsen og umiddelbart efter implemen-
teringens afslutning, gør resultaterne og tolkningen af disse mere usikre. Evalueringens resul-
tater skal derfor tolkes med forsigtighed.
Det er dog også med til at gøre resultatet relativt forventeligt taget i betragtning, at:
implementeringsevalueringen viser udfordringer med implementeringen af indsatsen
analysen af elevernes sociale relationer og oplevelse af læringsmiljøet ikke finder en-
tydige, positive resultater af indsatsen
indsatsen ikke har været i drift i så lang tid, at man med rimelighed kan forvente at se
signifikante ændringer på elevernes læring, trivsel, fravær og vanskeligheder.
Datagrundlag
I alt har 61 folkeskoler og frie grundskoler været tilmeldt den samlede forsøgsfase fordelt på
163 indsatsklasser og 166 kontrolklasser. Evalueringen er baseret på en kombination af kvali-
tative og kvantitative data, der understøtter evalueringens analyser og konklusioner:
Spørgeskemaundersøgelse blandt skolernes tilknyttede ressourcepersoner (n = 126)
og skoleledere (n = 48)
Interviewdata med ressourcepersoner og skoleledere på 8 strategisk udvalgte skoler
Spørgeskemaundersøgelse af elever (n = 493) i 10 strategisk udvalgte indsatsklasser
og 9 kontrolklasser fordelt på 5 skoler
Registerdata vedrørende de tilknyttede elever samt indsendte data fra de deltagende
skoler, svarende til ca. 1.700 elever, hvoraf ca. 200 er elever med ADHD, ASF eller
lignende vanskeligheder fordelt på 22 skoler.
BUU, Alm.del - 2020-21 - Bilag 73: Orientering om evalueringsrapporten Plads til forskellighed – Evaluering af indsatsen i satspuljeprojektet Mestring af skoledag og hverdagsliv, fra børne- og undervisningsministeren
Indhold
Resumé .................................................................................................................... 4
Sammenfatning ......................................................................................................... 7
1
Indledning ...................................................................................................... 14
1.1
1.2
1.3
Baggrund ............................................................................................................ 14
Om ’Plads til forskellighed’ .................................................................................. 16
Evalueringens formål .......................................................................................... 21
Deltagende skoler, klasser og ressourcepersoner ............................................. 24
Skolernes valg af tema og arbejde med projektets implementeringsmodel ....... 27
Ressourcepersonernes engagement og motivation ........................................... 32
Ledelse er en vigtig drivkraft ............................................................................... 33
Ressourcer afgørende for succesfuld implementering ....................................... 35
Implementeringsstøtten var mangelfuld ............................................................. 37
Skolernes arbejde med indsatser – konkrete eksempler på realiserede
forløb ................................................................................................................... 39
Sammenfattende om implementeringen af indsatsen ........................................ 41
Oplevet forskel for eleverne ................................................................................ 43
Deltagende skoler, klasser og elever.................................................................. 44
Ingen forskel i sociale relationer ......................................................................... 49
Små forskelle i oplevelsen af læringsmiljøet ...................................................... 52
Sammenfattende om virkninger af indsatsen ..................................................... 55
Effekter på elevernes læring ............................................................................... 58
Effekter på elevernes trivsel ............................................................................... 61
Effekter på elevernes fravær .............................................................................. 64
Effekter på elevernes vanskeligheder ................................................................ 65
Sammenfattende om effekter af indsatsen ......................................................... 67
Indsats- og kontrolgrupper fordelt ved lodtrækning ............................................ 70
Validitetsproblemer og analytiske forbehold ....................................................... 71
Implementeringsevalueringens metoder ............................................................ 75
Metoder til analyse af elevernes sociale relationer og oplevelse af
læringsmiljøet...................................................................................................... 76
Effektevalueringens metoder .............................................................................. 78
2
Implementeringsevaluering ............................................................................ 24
2.1
2.2
2.3
2.4
2.5
2.6
2.7
2.8
2.9
3
Analyse af sociale relationer og oplevelsen af læringsmiljøet ......................... 44
3.1
3.2
3.3
3.4
4
Effektevaluering ............................................................................................. 57
4.1
4.2
4.3
4.4
4.5
5
Metodebilag ................................................................................................... 70
5.1
5.2
5.3
5.4
5.5
Litteratur.................................................................................................................. 83
Bilag 1
Bilag 2
Bilag 3
Bilagstabeller ........................................................................................ 85
Trivselsspørgsmål ................................................................................. 87
Elevsurvey ............................................................................................ 91
BUU, Alm.del - 2020-21 - Bilag 73: Orientering om evalueringsrapporten Plads til forskellighed – Evaluering af indsatsen i satspuljeprojektet Mestring af skoledag og hverdagsliv, fra børne- og undervisningsministeren
2308150_0007.png
Sammenfatning
Denne rapport evaluerer indsatsen ”Plads til forskellighed – Inkluderende fællesskaber”, som
Undervisningsministeriet har igangsat i kraft af satspuljeprojektet ”Mestring af skoledag og
hverdagsliv”. Satspuljeprojektet har til formål at skabe systematisk viden om, hvordan lærings-
miljøet i de almindelige klasser kan udvikles og blive mere inkluderende læringsfællesskaber.
Indsatsen – det, der evalueres
Indsatsens formål er at undersøge, hvordan læringsmiljøet i almindelige klasser kan udvikles
og blive mere inkluderende, så fokus flyttes fra at se på elever med særlige behov til at se på,
hvordan almenmiljøet kan understøtte alle elevers forskellige behov.
1
Indsatsen og evaluerin-
gen er gennemført som et lodtrækningsforsøg blandt de deltagende skoler, hvor de deltagende
klasser er placeret i enten en indsatsgruppe eller en kontrolgruppe.
VIA University College (herefter VIA) har varetaget udvikling og afprøvning af indsatsen. Det er
sket i samarbejde med ADHD-foreningen og Professionshøjskolen Metropol. VIVE – Det Natio-
nale Forsknings- og Analysecenter for Velfærd (herefter VIVE) har varetaget evalueringen.
Formålet med indsatsen er at udvikle og afprøve inkluderende metoder rettet mod ressource-
personer
2
i indskolingsklasser, hvor to eller flere børn har ADHD, autismespektrumforstyrrelser
(ASF) eller lignende vanskeligheder. Børnene er ikke nødvendigvis diagnosticeret med ADHD
eller ASF, men er af lærerne på de tilmeldte skoler vurderet til at være i målgruppen. Indsatsen
er målrettet både klassen som helhed og de konkrete elever med ADHD, ASF eller lignende
vanskeligheder. På klasseniveau dækker de deltagende klasser i såvel indsats- som kontrol-
gruppe over væsentlig variation. Der er klasser med mange elever med vanskeligheder, mens
andre klasser har få. Målt statistisk er de to grupper sammenlignelige på grund af lodtræk-
ningsdesignet.
Indsatsen er rettet mod de fire indskolingsklassetrin (0.-3. klasse) i danske grundskoler. Ind-
satsen indebar:
udvikling og gennemførelse af et opkvalificeringsforløb for ressourcepersoner fra de
tilmeldte indsatsklasser i indskolingen
afprøvning af indsatsen i de tilmeldte indsatsklasser i indskolingen
implementeringsstøtte og inspirationsmateriale til deltagende ressourcepersoner
evaluering af forløbet og opsamling af viden om, hvordan man kan skabe inkluderende
læringsmiljøer.
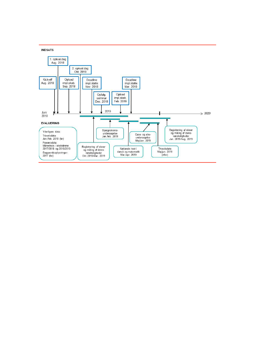
Opkvalificeringsforløbet bestod af et kick-off-arrangement (a 2 timer), to opkvalificeringsdage
(a 6,5 timer), et opfølgningsseminar (a 4 timer) samt implementeringsstøtte givet af VIA. Sko-
lernes ledere deltog i kick-off-arrangementet, men ikke i de øvrige aktiviteter.
1
2
Opkvalificeringsforløbene var gratis for skolerne at deltage i. Skolen blev tildelt et tilskud på 130 timer a 300 kr. pr. ind-
satsklasse og 10 timer pr. kontrolklasse svarende til maksimalt 39.000 kr. pr. indsatsklasse og 3.000 kr. pr. kontrolklasse.
Tilskuddet var eksempelvis målrettet vikardækning i forbindelse med opkvalificeringsforløbet, ressourcepersonernes ar-
bejde med mestringsforløbet, deltagelse i forsøgsaktiviteter, ledelse og administration. Det var et krav for at få udbetalt
puljemidler, at de afsatte timer blev anvendt til formålet. Skolerne redegjorde for anvendelsen af timerne i det regnskab,
de indsendte til puljesekretariatet forud for udbetalingen.
Ressourcepersonerne er de lærere og pædagoger på de tilmeldte skoler, der lokalt er ansvarlige for implementering af
indsatsen.
7
BUU, Alm.del - 2020-21 - Bilag 73: Orientering om evalueringsrapporten Plads til forskellighed – Evaluering af indsatsen i satspuljeprojektet Mestring af skoledag og hverdagsliv, fra børne- og undervisningsministeren
2308150_0008.png
VIAs indsats var oprindelig tænkt som én homogen indsats på tværs af de deltagende skoler.
I forbindelse med opstarts- og udviklingsfasen blev indsatsen dog justeret, så den i højere grad
kunne tilpasses den enkelte skoles lokale kontekst. Det vil sige, at indsatsernes form og indhold
varierer på tværs af de deltagende skoler og klasser. Indsatserne har taget udgangspunkt i et
fælles sæt af kriterier, som beskriver, at indsatserne skulle:
være klasserettede
tage afsæt i ét af seks fastsatte forskningsbaserede temaer
tage udgangspunkt i børnesyn og teoretisk grundlag fra projektets videnspapir
beskrives og kontinuerligt genbesøges af ressourcepersoner i et klasseteam gennem
anvendelse af en implementeringsskabelon
inddrage elevperspektivet samt forældreperspektivet.
Med udgangspunkt i den fælles ramme udviklede ressourcepersonerne undervejs i forløbet
pædagogiske indsatser tilpasset konteksten på egne skoler.
Evalueringen
VIVE har på opdrag af Styrelsen for Undervisning og Kvalitet (herefter STUK) evalueret ”Plads
til forskellighed – Inkluderende fællesskaber”. Det primære formål med evalueringen er at do-
kumentere, om indsatsen lever op til forventningerne formuleret i VIAs indsatsbeskrivelse. Det
sekundære formål er formidling af viden til et bredere vidensfelt.
Evalueringen indeholder en implementeringsevaluering og en outcome-evaluering. Implemen-
teringsevalueringen ser på skolernes implementering af indsatsen, mens outcome-evaluerin-
gen ser på indsatsens virkning og resultatopnåelse på elevernes sociale og faglige relationer
og oplevelse af læringsmiljøet og indsatsens effekt på elevernes læring, trivsel, fravær og van-
skeligheder. Det vil sige tre analytiske fokusområder: implementering, virkning og effekt.
Nedenfor fremgår de konkrete evalueringsspørgsmål, som evalueringen besvarer.
Analyse
Implementering af indsatsen
Evalueringsspørgsmål
I hvor høj grad har skolerne og ressourcepersonerne implementeret mestrings-
forløbet?
Hvilke forhold udfordrer og fremmer implementeringen af mestringsforløbet?
Virkning på sociale relationer
og oplevelse af læringsmiljø
Hvordan påvirker mestringsforløbene de sociale relationer og oplevelsen af læ-
ringsmiljøet hos de børn, der har ADHD, ASF eller lignende vanskeligheder?
Hvordan påvirker mestringsforløbene den sociale trivsel og læringsmiljøet i klas-
sen generelt?
Effekt af indsatsen
Hvilke effekter har mestringsforløbene for læring og trivsel blandt de elever, der
har ADHD, ASF eller lignende vanskeligheder?
Hvilke effekter har mestringsforløbene blandt klassekammeraterne til de elever,
der har ADHD, ASF eller lignende vanskeligheder?
Hvilke effekter har mestringsforløbene på klassens samlede læring og trivsel?
Validitetsproblemer og analytiske forbehold
Populationen eller stikprøven varierer i de enkelte delanalyser, hvilket har betydning for analy-
sernes udsigelseskraft. Eksempelvis er der forskel på antallet af tilgængelige årgange i effekt-
analyserne; spørgeskemaundersøgelserne er gennemført blandt alle deltagende indsatsklas-
ser, og de kvalitative analyser baseres på et udsnit af klasserne.
8
BUU, Alm.del - 2020-21 - Bilag 73: Orientering om evalueringsrapporten Plads til forskellighed – Evaluering af indsatsen i satspuljeprojektet Mestring af skoledag og hverdagsliv, fra børne- og undervisningsministeren
Evalueringens dataindsamling er gennemført henholdsvis undervejs i udviklings- og afprøv-
ningsforløbet af indsatsen og umiddelbart efter implementeringens afslutning. Konsekvensen
af dette er, at indsatsen ikke nødvendigvis var fuldstændig implementeret og har haft begræn-
set tid til at rodfæste sig i praksis eller have en effekt på eleverne, hvilket gør resultaterne af
evalueringen mere usikre.
Indsatsens karakter er endvidere med til at påvirke evalueringens resultater, da der ikke er tale
om én homogen og veldefineret indsats, men snarere en overordnet ramme, hvorunder der er
stor lokal variation i de enkelte klasser. Det vanskeliggør både evaluering af implementering
på tværs, ligesom det vanskeliggør evaluering af
indsatsens
effekter, da der ikke tale om én
samlet indsats.
Evalueringens resultater skal derfor læses med forbehold for dens datagrundlag, og gør det
nødvendigt at man tolker resultaterne fra forsigtighed. En uddybning af evalueringens validi-
tetsproblemer og analytiske forhold kan læses i metodebilaget i afsnit 5.2.
Evalueringens resultater
Evalueringens væsentligste resultater sammenfattes herunder, og afslutningsvis diskuteres
betydningen af de samlede resultater.
Implementeringen af indsatsen
Indsatserne var kun delvist implementerede på dataindsamlingstidspunktet
VIAs implementeringsskabelon beskriver en række analyser og planer, som ressourceperso-
nerne skulle udarbejde i forbindelse med og efter opkvalificeringsforløbet.
Evalueringen viser, at mens nogle blev udarbejdet som forventet (fx analyser af klassens ud-
fordringer og handleplaner), så blev andre kun i mindre grad gennemført (fx forudsætnings-
analyser og kapacitetsopbygningsplaner). En væsentlig andel af ressourcepersonerne udviser
tvivl om, hvorvidt de har gennemført aktiviteterne, og over halvdelen af ressourcepersonerne
vurderer, at indsatsen kun i nogen grad var færdigudviklet på evalueringstidspunktet.
En forklaring på den manglende implementering er ifølge ressourcepersonerne selv, at VIAs
tilkoblede implementeringsstøtte var for lav til reelt at understøtte deres arbejde med udvikling
og implementering af indsatsen.
Ressourcepersonernes motivation for indsatsen er udfordret
Evalueringen peger på, at ressourcepersonernes motivation for indsatsen har betydning for, i
hvilken grad den er implementeret. Ressourcepersonerne er generelt motiverede for at være en
del af indsatsen, men at være blevet pålagt deltagelse i forsøget, manglende indflydelse, leder-
skifte, opgavetrængsel og omstruktureringer påvirker motivationen negativt og er dermed med til
at hæmme implementeringen af indsatsen. Omvendt er medindflydelse, god lederstøtte og prio-
ritering af indsatsen med til at øge motivationen og drive implementeringen af indsatsen.
Samlet finder evalueringen primært faktorer, som påvirker ressourcepersonernes motivation i
negativ retning, og som dermed er med til at påvirke implementeringen af indsatsen negativt.
9
BUU, Alm.del - 2020-21 - Bilag 73: Orientering om evalueringsrapporten Plads til forskellighed – Evaluering af indsatsen i satspuljeprojektet Mestring af skoledag og hverdagsliv, fra børne- og undervisningsministeren
Implementeringen af indsatsen er udfordret
Implementeringsevalueringen viser overordnet tegn på, at implementeringen af indsatsen er
udfordret. Tegnene er dog ikke entydige på grund af de nævnte udfordringer med datagrund-
laget og indsatsens variable form, hvor det er vanskeligt at fastlægge, om indsatsen reelt er
implementeret eller ej.
Afledt heraf er usikkerheden om indsatsens implementeringsgrad med til at gøre outcome-
evalueringen, som ser på virkningen og effekten af indsatsen, mere usikker, da det ikke er
muligt at vurdere, om en indsats virker, hvis den ikke er implementeret.
Elevernes sociale relationer og oplevelse af læringsmiljøet
Evalueringen sammenligner elevernes sociale relationer og oplevelse af læringsmiljøet, efter
indsatserne er implementeret i henholdsvis indsats- og kontrolklasser.
Evalueringen viser overordnet, at eleverne i indsatsklasserne ikke adskiller sig fra eleverne i
kontrolklasserne hverken i forhold til deres sociale relationer eller deres oplevelse af lærings-
miljøet. Det gælder både, når man ser på hele klassen og specifikt på eleverne med ADHD,
ASF eller lignende vanskeligheder. Dette til trods for, at indsatsklasserne var udvalgt på grund
af deres høje loyalitet mod indsatsens aktiviteter.
Få forskelle i strukturen for elevernes sociale relationer
Evalueringen undersøger elevernes sociale relationer (her kaldet præferencestrukturer) i ind-
satsklasserne og i kontrolklasserne på samme skole efter implementering af indsatsen.
Evalueringen giver ikke et entydigt billede af, om indsatsen har haft en virkning på elevernes
sociale relationer, da præferencestrukturerne er næsten ens i de to klassetyper. De små for-
skelle, der kan observeres, peger i hver deres retning.
Få forskelle i elevernes oplevelse af læringsmiljøet
Evalueringen undersøger også, om der er forskel i elevernes oplevelse af læringsmiljøet med
og uden indsatsen implementeret.
Evalueringen identificerer små forskelle mellem indsats- og kontrolklasserne på 2 ud af 10 mål
for oplevelse af læringsmiljø på klasseniveau, som også peger i hver sin retning i forhold til at
vurdere, om indsatsen har en positiv virkning.
Når man laver samme analyse specifikt vedrørende elever med ADHD, ASF og lignende van-
skeligheder, viser evalueringen et lignende resultat, hvor der alene er små forskelle på 3 ud af
de 10 mål. Resultatet indikerer dog samme retning på alle 3 mål, hvor eleverne i kontrolklas-
serne har en bedre oplevelse af læringsmiljøet end eleverne i indsatsklasserne. Men resulta-
terne er usikre grundet det lave antal elever i undersøgelsen.
Resultaterne er ikke entydigt positive og behæftet med usikkerhed
Indsatsklasserne i denne analyse er klasser, hvor indsatsen er bedst implementeret, og hvor
ressourcepersonerne vurderer, at indsatsen har haft en positiv virkning. Dermed har de gode
forudsætninger for at skabe et positivt resultat sammenlignet med kontrolklasserne på samme
skole. Det viser evalueringen dog ikke.
10
BUU, Alm.del - 2020-21 - Bilag 73: Orientering om evalueringsrapporten Plads til forskellighed – Evaluering af indsatsen i satspuljeprojektet Mestring af skoledag og hverdagsliv, fra børne- og undervisningsministeren
Forskellene på klasseniveau mellem indsats- og kontrolklasser er små, få og peger i forskellige
retninger. Det vil sige, at evalueringen ikke viser tegn på, at indsatsen har haft hverken en
entydig positiv eller negativ virkning.
Resultaterne på gruppeniveau hos elever med ADHD, ASF og lignende vanskeligheder har en
tydeligere negativ retning, men er usikre grundet det relativt lave antal individer i analysen.
Resultaterne indikerer, at elever fra kontrolklasserne med ADHD, ASF og lignende vanske-
ligheder klarer sig bedre socialt og har en bedre oplevelse af undervisningsmiljøet end elever
i indsatsklasserne.
Man bør dog være påpasselig med at overtolke resultaterne, da datagrundlaget er behæftet
med en vis usikkerhed. Med udgangspunkt i disse resultater er det derfor ikke muligt at kon-
kludere, at indsatsen har haft en positiv virkning på eleverne. Omvendt er resultatet heller ikke
så entydigt negativt, at dette kan konkluderes.
Effekterne af indsatsen
I tolkningen af resultaterne i effektevalueringen inddrages den viden, der er i implementerings-
analysen og virkningsanalysen. Det vil sige, at evalueringens viden om skolernes implemente-
ring og indsatsens virkning er med til at sandsynliggøre, om der findes effekter af indsatsen
eller ej – dette naturligvis med de styrker og svagheder in mente, som de enkelte analyser har.
Effektanalyserne finder overordnet, at indsatsen har få effekter af mestringsforløbene på ele-
vernes læring, trivsel, fravær og vanskeligheder, når man ser på elever med ADHD, ASF eller
lignende vanskeligheder, klassekammeraterne eller klassen som helhed. Det er et relativt for-
venteligt resultat taget i betragtning, at:
implementeringsevalueringen viser udfordringer med implementeringen af indsatsen
analysen af elevernes sociale relationer og oplevelse af læringsmiljøet ikke finder enty-
dige, positive resultater af indsatsen
indsatsen ikke har været i drift i så lang tid, at man med rimelighed kan forvente at se
signifikante ændringer på elevernes læring, trivsel, fravær og vanskeligheder.
Der ses en signifikant positiv effekt på dansk (læsning) for indsatsklasserne, men ikke
for matematik
Til at måle effekten på læring har vi anvendt resultaterne fra de nationale test i dansk læsning
og matematik i henholdsvis 2. og 3. klasse. Analysen viser, at der er en signifikant positiv effekt
for eleverne i indsatsklasserne i alle tre elevgrupper på dansk (læsning), mens der ikke findes
signifikante effekter for matematik.
Der ses ingen signifikante effekter på trivsel
Til at måle effekten af mestringsforløbene på elevernes trivsel har vi set både på elevernes
trivsel i slutningen af skoleåret og ved en analyse, der undersøger udviklingen i trivslen fra før
til efter projektet. Analyserne viser ingen effekt af indsatsen på elevernes trivsel.
Der ses ingen effekter på fravær, når man tager hensyn til elevernes forskellige ud-
gangspunkter
Til at måle effekten af indsatsen på elevernes fravær har vi anvendt fraværsregisteret til at
undersøge både forskellen på indsats- og kontrolklasser i en tværsnitsmåling og udviklingen
11
BUU, Alm.del - 2020-21 - Bilag 73: Orientering om evalueringsrapporten Plads til forskellighed – Evaluering af indsatsen i satspuljeprojektet Mestring af skoledag og hverdagsliv, fra børne- og undervisningsministeren
fra før til efter projektet, der tager hensyn til, at eleverne i indsats- og kontrolklasserne kan have
forskellige udgangspunkter for fraværet i skoleåret, før indsatsen blev implementeret.
Tværsnitsanalysen viser, at indsatsklasserne som helhed og klassekammeraterne har færre
fraværsdage grundet sygdom end eleverne i kontrolklasserne. Denne effekt forsvinder dog,
når der tages hensyn til, at eleverne kan have forskellige udgangspunkter. Det vil sige, at vi
ikke kan se en effekt på elevernes fravær.
Eleverne med ADHD, ASF eller lignende vanskeligheder oplever en positiv effekt på
deres samlede vanskeligheder, men ikke på øvrige områder
Evalueringen viser ingen signifikante effekter på, hvor kede af det eleverne er, elevernes van-
skeligheders påvirkning på deres dagligdag i forhold til deres jævnaldrende, elevernes læring
samt belastningen for læreren og klassen, når vi tager hensyn til, at eleverne kan have initiale
forskelle i påvirkningen af deres vanskeligheder samt kontrollerer for baggrundskarakteristika. I
forhold til elevernes samlede vanskeligheder viser evalueringen dog, at eleverne i indsatsklas-
serne efter indsatsen samlet set har mindre vanskeligheder end eleverne i kontrolklasserne.
Elevernes vanskeligheder er målt ved fem såkaldte ”impact”-spørgsmål, der er med i den ud-
videde version af
Strengths and Difficulties Questionnaire (SDQ)
udfyldt af deres lærer. Disse
spørgsmål omhandler, hvordan eleverne er påvirket af deres vanskeligheder i dagligdagen.
Perspektivering af evalueringens resultater
Hvad betyder de enkelte analysers resultater så i relation til hinanden?
Man kan kun forvente retvisende resultater af en indsats, som er fuldt ud implementeret. Re-
sultaterne i implementeringsevalueringen og analysen af elevernes sociale relationer og ople-
velse af læringsmiljøet sænker derfor forventningerne til at finde effekter på elevernes læring,
trivsel, fravær og vanskeligheder.
Effektevalueringen viser som ventet få effekter af indsatsen og kun én enkelt med mellemstor
positiv effekt. Det er på elevernes resultat i dansk (læsning) i forbindelse med de nationale test.
Det vil sige, at der er enkelte indikationer på, at indsatsen har en positiv effekt, men de er ikke
entydige og stærke på tværs af de udvalgte mål.
Evalueringens fraværende resultater kombineret med evalueringens validitetsproblemer og
analytiske forbehold, som uddybes i afsnit 5.2, giver samlet ikke tilstrækkeligt positive indikati-
oner til at understøtte hypotesen om, at indsatsen er med til at forbedre elevernes sociale re-
lation og oplevelse af læringsmiljøet eller øge trivslen, forbedre de faglige resultater eller mind-
ske fraværet. Og det understreger, at man bør være påpasselig med at overfortolke enkelte
resultater ude af sammenhæng med de øvrige resultater.
12
BUU, Alm.del - 2020-21 - Bilag 73: Orientering om evalueringsrapporten Plads til forskellighed – Evaluering af indsatsen i satspuljeprojektet Mestring af skoledag og hverdagsliv, fra børne- og undervisningsministeren
2308150_0013.png
Datagrundlag
Deltagende skoler og klasser
I tilmeldingsfasen ansøgte 102 skoler om deltagelse i forsøget, mens 77 skoler fik tilsagn om delta-
gelse fordelt på 188 indsatsklasser og 194 kontrolklasser.
Der har været et frafald af skoler i løbet af forsøgsfasen. Frafaldet skyldes eksempelvis manglende
oprettelse af tilmeldte klasser eller manglende deltagelse i forsøgsfasens aktiviteter. Ifølge Børne-
og Undervisningsministeriets endelige opgørelse har i alt 61 skoler været tilmeldt den samlede for-
søgsfase fordelt på 163 indsatsklasser og 166 kontrolklasser.
Det er hovedsageligt folkeskoler, der har deltaget i forsøget, men en række frie grundskoler har
også deltaget.
Datagrundlag i analyserne
Evalueringen er baseret på en kombination af kvalitative og kvantitative data, der understøtter eva-
lueringens analyser og konklusioner.
Datagrundlaget i de enkelte analyser varierer med evalueringsdesignet. Eksempelvis har de kvalita-
tive analyser et mindre datagrundlag end registeranalyserne. Det gør, at antallet af inkluderede
skoler, klasser, ressourcepersoner og elever varierer på tværs af analyserne.
Implementeringsevalueringen
baseres primært på:
Spørgeskemadata fra skolernes tilknyttede ressourcepersoner (n = 126) og skoleledere (n = 48)
Interviewdata med ressourcepersoner og skoleledere på 8 strategisk udvalgte case-skoler.
Outcome-evalueringen består af to analyser: en analyse af elevernes sociale relationer og ople-
velse af læringsmiljøet samt en effektevaluering.
Analysen af elevernes sociale relationer og oplevelse af læringsmiljøet
baseres på:
Spørgeskemadata fra elever (n = 493) i 10 strategisk udvalgte indsatsklasser og 9 kontrolklasser
fordelt på 5 skoler.
Effektevalueringen
er baseret på:
Registerdata vedrørende de tilknyttede elever samt indsendte data fra de deltagende skoler, sva-
rende til ca.1.700 elever, har været inkluderet i effektanalysen, hvoraf ca. 200 er elever med ADHD,
ASF eller lignende vanskeligheder fordelt på 22 skoler.
For en mere udtømmende fremstilling af evalueringens datagrundlag henvises til kapitel 5.
Læsevejledning
Evalueringen er delt op i 5 kapitler, hvor dette kapitel er en kortfattet sammenfatning af evalu-
eringen. Kapitel 1 giver en grundigere beskrivelse af baggrunden for satspuljeprojektet, indsat-
sens indhold, evalueringens formål og evalueringsspørgsmål. Kapitel 2 analyserer indsatsens
implementering gennem analyser af skolernes arbejde med indsatsen samt engagement, mo-
tivation, ledelse, ressourcer og implementeringsstøtte. Kapitel 3 ser på virkningen af indsatsen
på elevernes sociale og faglige relationer og elevernes oplevelse af læringsmiljøet gennem en
komparativ analyse af elever i henholdsvis indsats- og kontrolklasser. Kapitel 4 analyserer ef-
fekten af indsatsen på elevernes læring, trivsel, fravær og vanskeligheder gennem kvantitative
analyser, der sammenligner eleverne i indsats- og kontrolklasser. Endelig beskriver kapitel 5
samlet det anvendte design og de tilknyttede metoder til hver af analysedelene i evalueringen.
13
BUU, Alm.del - 2020-21 - Bilag 73: Orientering om evalueringsrapporten Plads til forskellighed – Evaluering af indsatsen i satspuljeprojektet Mestring af skoledag og hverdagsliv, fra børne- og undervisningsministeren
2308150_0014.png
1
Indledning
I 2012 blev der gennemført en lovændring om inklusion af elever i den almindelig undervisning
samt en aftale om, at 96 % af eleverne i folkeskolen skal inkluderes i den almene folkeskole
(Undervisningsministeriet, 2012). Siden har inklusion præget den offentlige debat om folkesko-
len, og i november 2015 nedsatte regeringen en ekspertgruppe, der skulle gennemføre et ef-
tersyn af inklusionsområdet.
I maj 2016 præsenterede ekspertgruppen deres anbefalinger til regeringen. Ekspertgruppens
kortlægning viser, at flere elever er blevet en del af almenundervisningen, dvs. den fysiske
inklusion. Derudover oplever hovedparten af eleverne skolen som et godt sted at være. Dog
er det mange steder en udfordring at skabe inkluderende læringsmiljøer for alle børn. Ekspert-
gruppen påpeger, at der er behov for helhedsorienterede indsatser, der vægter
både faglighed
og sociale relationer,
og der er behov for, at tilgangen til inklusion har fokus på,
hvordan al-
menmiljøet understøtter elevernes forskellige behov
frem for udelukkende at fokusere på ele-
ver med særlige behov (Ministeriet for Børn, Undervisning og Ligestilling, 2016)
3
.
På den baggrund igangsatte Undervisningsministeriet i 2017 satspuljeinitiativet ”Mestring af
skoledag og hverdagsliv”. Tankegangen i satspuljeinitiativet er baseret på forskning, der viser,
at både faglig og social mestring bevirker større motivation og trivsel
4
.
Dette kapitel præsenterer baggrunden for dette satspuljeinitiativ, inden for hvilket indsatsen
’Plads til forskellighed’ er udviklet, implementeret og evalueret. Derefter præsenteres selve
indsatsens formål og indhold samt evalueringens formål og overordnede analysedesign.
1.1
Baggrund
Gennem de seneste ca. 10 år har det danske skolesystem gennemgået en markant omstilling
i retning af mere inklusion (Egelund et al. 2017a; Dyssegaard & Egelund 2015). Mange af de
lovgivningsmæssige, organisatoriske og pædagogiske forandringer blev initieret for at imø-
degå en stadigt stigende segregering af elever fra almenskolen til specialskoler og specialklas-
ser. Den stigende segregering fra almenskolerne fremstod stærkt problematisk set i lyset af de
politiske og uddannelsesmæssige idealer om en skole for alle. Danmark havde underskrevet
Salamanca-erklæringen i 1994 og havde her forpligtet sig til at arbejde for idealet om en inklu-
derende skole og havde gennem sin tilslutning til Handicapkonventionen i 2009 forpligtet sig til
at implementere disse principper lovgivningsmæssigt og administrativt (Social- og Indenrigs-
ministeriet 2019). I og med at udgifterne pr. enkelt elev er markant større i specialskoler og
specialklasser end i almenklasser, udgjorde segregeringen også et voksende økonomisk pro-
blem, da den resulterede i en voldsom stigning i den del af de samlede udgifter på skoleområ-
det, som gik til specialpædagogiske foranstaltninger (Finansministeriet et al. 2010). En række
lovgivningsmæssige og administrative tiltag blev iværksat for at fremme den inkluderende sko-
legang. I økonomiaftalen mellem KL og regeringen for 2012 blev der indskrevet en målsætning
om at hæve andelen af børn, som modtager undervisning i almenskolen, fra 94,4 % i 2012 til
96 % i 2015 (Finansministeriet 2011). Implementeringen af denne aftale blev efterfulgt af en
ændring af folkeskoleloven, som indsnævrede definitionen af specialundervisning til kun at om-
fatte de former for støtte, som angår over 9 timer (eller 12 lektioner) om ugen (Undervisnings-
3
4
MBUL 2016.
Dyssegaard & Larsen 2013; Mitchell 2014.
14
BUU, Alm.del - 2020-21 - Bilag 73: Orientering om evalueringsrapporten Plads til forskellighed – Evaluering af indsatsen i satspuljeprojektet Mestring af skoledag og hverdagsliv, fra børne- og undervisningsministeren
ministeriet, 2012). Dertil kom, at et stort antal kommuner ændrede på visitationen til segrege-
rede tilbud ved at udlægge økonomiansvar og visitationskompetence til enkeltskoler for der-
igennem at skabe et øget incitament for den enkelte skole til at arbejde med at fremme de
inkluderende læringsmiljøer (Nielsen & Rangvid 2016; Baviskar et al. 2015).
Disse forandringer har medført, at børn, som i dag diagnosticeres med ADHD, ASF eller lig-
nende vanskeligheder, som udgangspunkt oftest forbliver i almenskolen (ibid.). Forandringerne
i elevgruppens sammensætning i almenskolen betyder, at opgaverne for lærere, pædagoger
og ledelse har forandret sig over relativt kort tid. Dette rejser naturligvis et spørgsmål i forhold
til, hvorvidt medarbejdergruppen oplever at have kompetencer til at løfte denne nye opgave.
Ifølge en undersøgelse fra 2011 gennemført af Danmarks Evalueringsinstitut (EVA) vurderer
knap halvdelen af skolelederne, at de danske folkeskoler i mindre grad eller slet ikke har kom-
petencer til at inkludere elever diagnosticeret med ADHD, ASF og lignende vanskeligheder
(EVA 2011). En nyere undersøgelse af Baviskar et al. (2015) følger op på dette spor og kon-
kluderer, at der en årrække efter overgangen til øget inklusion fortsat synes at være væsentligt
behov for faglig opkvalificering af lærerne:
Over halvdelen af lærerne føler sig ikke fagligt rustet til at håndtere de udfordringer,
der er forbundet med inklusion…
(ibid.)
Flere andre danske undersøgelser peger på, at det især ser ud til at være arbejdet med urolige
og udadreagerende elever, der volder vanskeligheder. Adfærdsproblemer og meget urolige
elever, herunder en del af elevgruppen, som er diagnosticeret med ADHD,
”… synes at udfor-
dre lærerne mest, og hvor de savner kompetencer og redskaber”
(Egelund et al. 2017b: 29;
samstemmende med Dyssegaard og Egelund 2015; Ministeriet for Børn, Unge og Ligestilling
2016; Baviskar et al. 2015). Mange lærere fremfører desuden en oplevelse af, at der er en øget
forekomst af elever med en sådan adfærd i almenklasserne efter overgangen til øget inklusion
(Baviskar et al. 2015), samt at ca. 6-8 % af det samlede elevtal ikke får den støtte, som de har
behov for inden for almenskolesystemet (Egelund et al. 2017b; Nielsen & Rangvid 2016).
Dyssegaard og Egelund (2015) peger på, at lærernes videns- eller kompetenceefterslæb
”…
formentlig er den væsentligste forklaring på, at lærerne [… red.] har tilkendegivet, at de kun er
begrænset ’klædt på’ til at møde inklusionsudfordringer”.
Ressourcepersonerne efterspørger
rådgivning med en didaktisk vinkel, dvs. omkring afviklingen af undervisningen, indretningen
af læringsrummet, struktur og organisering osv. (Baviskar et al. 2015). Regeringen nedsatte i
november 2015 en ekspertgruppe, der skulle gennemføre et eftersyn af inklusionsområdet. I
maj 2016 præsenterede ekspertgruppen deres anbefalinger til regeringen. Ekspertgruppens
kortlægning peger på, at flere elever, som tidligere ville være blevet segregeret, er blevet en
del af almenundervisningen. Derudover konkluderer ekspertgruppen, at hovedparten af ele-
verne oplever skolen som et godt sted at være. Dog er det mange steder en udfordring at
skabe inkluderende læringsmiljøer som fuldt ud tilgodeser alle børn. Ekspertgruppen påpeger,
at der er behov for helhedsorienterede indsatser, der vægter både faglighed og sociale relati-
oner, samt at tilgangen til inklusion i højere grad bør fokusere på, hvordan almenmiljøet kan
understøtte elevernes forskellige behov frem for udelukkende at fokusere på elever med sær-
lige behov (Ministeriet for Børn, Undervisning og Ligestilling 2016). Med afsæt i disse konklu-
sioner blev satspuljeinitiativet, som danner grundlag for denne rapport, iværksat.
15
BUU, Alm.del - 2020-21 - Bilag 73: Orientering om evalueringsrapporten Plads til forskellighed – Evaluering af indsatsen i satspuljeprojektet Mestring af skoledag og hverdagsliv, fra børne- og undervisningsministeren
2308150_0016.png
1.2
Om ’Plads til forskellighed’
Undervisningsministeriet har igangsat denne indsats i kraft af satspuljeprojektet ”Mestring af sko-
ledag og hverdagsliv”, der skal skabe systematisk viden om, hvordan læringsmiljøet i de almin-
delige klasser kan udvikles og blive mere inkluderende læringsfællesskaber. Indsatsen er finan-
sieret via satspuljeprojektet med det formål at undersøge, hvordan læringsmiljøet i de almindelige
klasser kan udvikles og blive mere inkluderende, så fokus flyttes fra udelukkende at se på elever
med særlige behov til at til se på, hvordan almenmiljøet kan understøtte alle elevers forskellige
behov. Indsatsen og evalueringen er gennemført som et randomiseret lodtrækningsforsøg blandt
de deltagende skoler, hvor de deltagende klasser er placeret i enten en indsatsgruppe eller kon-
trolgruppe. Hver deltagende skole har både indsats- og kontrolklasser.
VIA har varetaget udvikling og afprøvning af indsatsen, som primært består af et opkvalifice-
ringsforløb. Det skete i samarbejde med ADHD-foreningen og Professionshøjskolen Metropol.
VIVE har varetaget evalueringen samt spredningen af den nye viden.
Indsatsen er rettet mod de fire indskolingsklassetrin (0.-3. klasse) i danske grundskoler, dvs.
både folkeskoler og frie grundskoler. Indsatsen indebar:
Udvikling og gennemførelse af et opkvalificeringsforløb for ressourcepersoner
5
fra de
tilmeldte indsatsklasser i indskolingen
Afprøvning af indsatsen i de tilmeldte indsatsklasser i indskolingen
Evaluering af forløbet og opsamling af viden om, hvordan man kan skabe inkluderende
læringsmiljøer.
I tilmeldingsfasen ansøgte 102 skoler om deltagelse i forsøget. I alt fik 77 skoler tilsagn om
deltagelse fordelt på 188 indsatsklasser og 194 kontrolklasser. Et antal skoler er i forbindelse
med forsøgsfasen faldet fra, eksempelvis grundet manglende oprettelse af tilmeldte klasser
eller manglende deltagelse i forsøgsfasens aktiviteter. Ifølge Børne- og Undervisningsministe-
riets endelige opgørelse har i alt 61 skoler været tilmeldt den samlede forsøgsfase fordelt på
163 indsatsklasser og 166 kontrolklasser. Både folkeskoler og frie grundskoler har deltaget i
forsøget.
De enkelte delanalyser i evalueringen af indsatsen er baseret på data fra de skoler, der både har
deltaget i den samlede forsøgsfase og har bidraget til den konkrete delanalyse. Det gør, at an-
tallet af inkluderede skoler, klasser, ressourcepersoner og elever varierer på tværs af analyserne.
1.2.1
Indsatsens formål og indhold
Formålet med VIAs indsats er at udvikle og afprøve inkluderende metoder rettet mod ressour-
cepersoner i indskolingsklasser, hvor to eller flere børn har ADHD, ASF eller lignende vanske-
ligheder. Indsatsen er målrettet både klassen som helhed og de konkrete elever med ADHD,
ASF eller lignende vanskeligheder. Børnene er ikke nødvendigvis diagnosticeret med ADHD
eller ASF, men vurderet til at være i målgruppen af lærerne på de tilmeldte skoler. Og da de
seneste tal fra Landspatientregisteret er fra 2017, har det ikke været muligt at krydstjekke, om
børnene er diagnosticeret. I indsatsen indgår opkvalificering, implementeringsstøtte og inspi-
rationsmateriale til ressourcepersoner fra landets grundskoler.
5
Ressourcepersonerne er de lærere og pædagoger på de tilmeldte skoler, der lokalt er ansvarlige for implementering af
indsatsen.
16
BUU, Alm.del - 2020-21 - Bilag 73: Orientering om evalueringsrapporten Plads til forskellighed – Evaluering af indsatsen i satspuljeprojektet Mestring af skoledag og hverdagsliv, fra børne- og undervisningsministeren
2308150_0017.png
Projektets succeskriterier er, at man gennem opkvalificeringsforløbene øger ressourceperso-
nernes viden og kapacitet på området og derigennem i første omgang forbedrer elevernes
sociale og faglige relationer og i sidste omgang deres trivsel og faglige resultater samt mind-
sker af deres fravær.
Nedenstående boks uddyber forståelsen af de elever, der er blevet vurderet til at have ADHD,
ASF eller lignende vanskeligheder.
VIAs målgruppedefinition af elever med ADHD, ASF eller lignende vanskeligheder
Klasserne, der indgår i indsatsen, har tilkendegivet, at de i projektperioden forventede at have to eller
flere elever med ADHD, ASF eller lignende vanskeligheder.
Betegnelsen
”ADHD, ASF eller lignende vanskeligheder”
hænger sammen med, at der i projektet ikke
stilles krav om, at eleverne har en diagnose. Projektet fokuserer i stedet på de udfordringer, der giver
sig til udtryk hos eleven. En klasse, der oplever udfordringer med inklusionsarbejdet, ses nemlig ikke
udelukkende blandt elever med diagnoser. Elever kan godt have udfordringer, der kræver støtte i sko-
len, uden at have fået en diagnose (Fisker, 2014).
Plads til forskellighed retter sig mod
klasser med elever,
der har en type udfordringer, som er relateret
til ADHD- og ASF-diagnoserne.
ADHD
De udfordringer, som typisk bliver associeret med en ADHD-diagnose, falder i tre kategorier:
1) opmærksomhed, 2) hyperaktivitet og 3) impulsivitet.
Det er meget forskelligt, hvor gennemgribende vanskelighederne er for den enkelte elev
6
. Udfordrin-
gerne afhænger af symptomernes sværhedsgrad, men også af de ydre betingelser igennem livet. No-
get er fælles for mennesker med ADHD/ADD, men meget er forskelligt. ADHD gør det bl.a. svært at
koncentrere sig ret længe ad gangen, at styre sine impulser, skabe overblik og følge de sociale spille-
regler. Mennesker med ADHD har således ofte svært ved at regulere deres adfærd i forhold til den
situation, de er i. I en skolekontekst kunne dette komme til udtryk gennem koncentrationsbesvær,
sjusk, ikke at høre efter i timerne, at have vanskeligt ved at planlægge og gennemføre aktiviteter, let
blive distraheret mv.
ASF
Fra Autisme-foreningen
7
defineres ASF således: Autisme Spektrum Forstyrrelser (ASF) er en fælles-
betegnelse for alle diagnoser inden for en gennemgribende udviklingsforstyrrelse. Børn med ASF har
almindeligvis ikke noget synligt handicap. Udviklingen er præget af kommunikations- og sprogforstyr-
relser samt af stereotypier, ritualer og/eller særinteresser. Ordet autismespektrum bruges, fordi ordet
autisme ikke er dækkende. Der findes flere former for autisme, og det udtrykkes bedst ved at tale om
autisme som en spektrumtilstand.
De udfordringer, som typisk bliver associeret med en ASF-diagnose falder i tre kategorier:
1) socialt samspil, 2) kommunikationsevne og 3) forestillingsevne.
Hovedudfordringen er vanskeligheder med socialt samvær og kontakt med omgivelserne, hvilket kan
hænge sammen med nedsat forståelse for andres tanker og følelser. Udfordringerne kommer til udtryk
ved kommunikations-/sprogforstyrrelser og i nogle tilfælde stereotype tanke- og adfærdsmønstre, ritu-
aler og/eller særinteresser.
8
Vurderingen af, om en elev har denne type udfordringer, sker ud fra en lokal vurdering af det tilknyttede
personale på skolen. For at støtte vurderingen har VIA samlet information om de vanskeligheder, som
projektet retter sig mod, og kommunikeret disse i forbindelse med rekruttering til indsatsen. Ovenstå-
ende og VIAs beskrivelser af målgruppen stammer fra ADHD-foreningen og Landsforeningen Autisme.
6
7
8
”Om ADHD”, ADHD-foreningen, https://adhd.dk/om-adhd/
http://www.autismeforening.dk/
”Autisme Spektrum Forstyrrelser (ASF)”, Landsforeningen Autisme 2012.
17
BUU, Alm.del - 2020-21 - Bilag 73: Orientering om evalueringsrapporten Plads til forskellighed – Evaluering af indsatsen i satspuljeprojektet Mestring af skoledag og hverdagsliv, fra børne- og undervisningsministeren
2308150_0018.png
VIAs målgruppedefinition af elever med ADHD, ASF eller lignende vanskeligheder
Der har ikke været krav om, at eleverne har en diagnose, er inklusionsbørn eller har en bestemt grad
af vanskeligheder, blot at personalet vurderer, at de falder inden for målgruppen.
Det skal fremhæves, at elevers vanskeligheder altid skal ses i relation til den lokale kontekst, de optræder
i. Det betyder, at mange elever kan udvise adfærd, der passer ind i beskrivelserne. Det er derfor vigtigt
at understrege, at ovenstående beskrivelser ovenfor skal forstås som vanskeligheder i hverdagen.
Målgruppedefinitionen har betydning for evalueringens konklusioner. Konklusionerne retter sig mod
den samlede målgruppe og ikke isoleret mod elever med ADHD- eller ASF-diagnoser.
Kilde: Børne- og Undervisningsministeriet (2017)
9
VIAs indsats har således til formål at kvalificere læreres og pædagogers forståelse for og sam-
arbejde om at udvikle inkluderende læringsmiljøer til at optimere læring og trivsel på klasse-
og elevniveau. Det sker med henblik på at udvikle fællesskaber på tværs af alle i klassen. Til
denne målsætning inddrages også SFO-delen og forældrene.
I forbindelse med forløbet udviklede deltagerne pædagogiske indsatser tilpasset konteksten
på egne skoler. Fælles for disse har været følgende kriterier.
Indsatser skulle:
være klasserettede
tage afsæt i ét af 6 fastsatte forskningsbaserede temaer
tage udgangspunkt i børnesyn og teoretisk grundlag fra projektets videnspapir
beskrives og kontinuerligt genbesøges af ressourcepersoner i et klasseteam gennem
anvendelse af en implementeringsskabelon
inddrage elevperspektivet samt forældreperspektivet.
1.2.2
Lokale tilpasninger
På anden opkvalificeringsdag er ressourcepersonerne blevet introduceret til 6 fastsatte, forsk-
ningsbaserede temaer, som VIA har udvalgt. Hvert team har i den forbindelse skulle vælge,
hvilket tema inden for indsatsen de ønskede at arbejde videre med lokalt. Indsatsen kan derfor
både anskues som én samlet indsats med et fælles overordnet formål og op til 6 forskellige
del-indsatser med separate temaer med dertilhørende delformål, og i sidste ende én indsats
pr. deltagende klasse, da hver klasse har skullet udvikle deres eget, klasserettede mestrings-
forløb. Det medfører, at forløbene varierer på tværs af de deltagende skoler og klasser.
De enkelte temaer er blevet præsenteret og beskrevet af VIAs tilknyttede undervisere på op-
kvalificeringsdagene:
1. Deltagelsesmuligheder i skole og SFO
2. Deltagelsesmuligheder i fællesskaber uden for skolen – med inddragelse af forældre
samt nærmiljø
3. Udvikling af det professionelle samarbejde og relationskompetence
4. Anerkendende kommunikation, herunder styrkelse af positiv adfærd og ansvar for den
enkelte elev og fællesskabet
9
http://pladstilforskellighed.dk/wp-content/uploads/2017/09/Beskrivelse-af-elevernes-vanskeligheder.pdf
18
BUU, Alm.del - 2020-21 - Bilag 73: Orientering om evalueringsrapporten Plads til forskellighed – Evaluering af indsatsen i satspuljeprojektet Mestring af skoledag og hverdagsliv, fra børne- og undervisningsministeren
5. Pædagogiske indsatser, der optimerer opmærksomhedsfunktionen, og selvregulering/
egen kontrol
6. Inddragelse af børneperspektiver i forhold til enkelte elever og klassen som helhed.
Den store variation i indsatsernes udformning på tværs af de deltagende indsatsklasser har den
betydning, at sammenligning på tværs af indsatsklasser udfordres, ligesom sammenligningen
mellem indsatsklasser og kontrolklasser udfordres, da der ikke er tale om én fælles indsats. Ud-
fordringen ligger bl.a. i, at det er vanskeligt at analysere implementeringen af en indsats, når der
reelt set er tale om 6 indsatser med mulighed for yderligere lokal tilpasning. Udfordringen gør sig
også gældende for analyser af resultater og effekter.
1.2.3
Satspuljeprojektets økonomi
Der er udmøntet 14,4 mio. kr. af satspuljeprojektet ”Mestring af skoledag og hverdagsliv” ud af
et samlet budget på 18,7 mio. kr. Forskellen skyldes, at der i løbet af projektet ikke er rekrutteret
og fastholdt så mange skoler som oprindelig planlagt.
Puljemidlerne, som skolerne har fået tilsagn om, er øremærket opgaver i projektet. Opgaverne
dækker over vikarer i forbindelse med opkvalificeringsforløb, ressourcepersonernes arbejde
med mestringsforløbet, deres deltagelse i forsøgsaktiviteter, ledelsens opgaver og øvrige rela-
terede opgaver. Opgaverne er fordelt på timer a 300 kr. Beregningen er baseret på et samlet
tidsforbrug på 130 timer pr. indsatsklasse og 10 timer pr. kontrolklasse. Det har været et krav
for at få udbetalt puljemidler, at de afsatte timer blev anvendt til formålet. Skolerne har redegjort
for det i det regnskab, der indsendes fra skolerne til puljesekretariatet forud for udbetalingen.
Samlet giver det et maksimalt tilskud på 39.000 kr. pr. indsatsklasse og 3.000 kr. pr. kontrol-
klasse.
Deltagelse i selve opkvalificeringsforløbet var gratis for skolerne. Skolen skulle udpege én res-
sourceperson fra hver indsatsklasse, der ville deltage i opkvalificeringsforløbet. Ressourceper-
sonen skulle være en lærer eller pædagog, som havde klassen i det daglige.
1.2.4
Opkvalificeringens indhold
Som en del af forløbet indgår opkvalificeringsdage og opfølgende implementeringsstøtte. Ram-
merne for forløbet for deltagerne var inddelt i:
Et kick-off (2 timer)
1. opkvalificeringsdag (6,5 timer)
2. opkvalificeringsdag (6,5 timer)
Et opfølgningsseminar (4 timer)
Mellem disse aktiviteter er der givet implementeringsstøtte.
I følgende tabel ses et eksempel, hvor VIA uddyber de enkelte aktiviteter i opkvalificeringen.
19
BUU, Alm.del - 2020-21 - Bilag 73: Orientering om evalueringsrapporten Plads til forskellighed – Evaluering af indsatsen i satspuljeprojektet Mestring af skoledag og hverdagsliv, fra børne- og undervisningsministeren
2308150_0020.png
Aktivitet
Kick-off
Indhold
Indhold:
Introduktion til det samlede forløb
Faglige oplæg om inklusionsbegrebet, fællesskabers betydning, handi-
capforståelse samt ADHD og ASF
Introduktion til implementeringsskabelon.
Deltagere: Ledere og ressourcepersoner fra deltagende skoler.
Opkvalificeringsdag 1
Mål: Udvikle differentierede indsatser i klassefællesskaber med et blik på
børn med særlige udfordringer i indskolingen.
Indhold:
Viden om forløbets rammer
Introduktion læringsplatform
Viden om og indsigt i at arbejde med at inkluderende læringsmiljøer for
alle børn med særligt fokus på børn inden for målgrupperne ADHD og
ASF eller børn med lignende vanskeligheder
Procesøvelser: Refleksion over egen praksis med henblik på at udvikle
inkluderende fællesskaber for alle børn
Design af deltagernes eget mestringsforløb.
Form: Opkvalificeringsdagene er tilrettelagt i en vekselvirkning mellem teori
og praksis. Der præsenteres viden fra forskning og teori om inkluderende
læringsmiljøer, og på baggrund af oplæggene lægges op til grupperefleksi-
oner og -drøftelse med henblik på at øge deltagernes bevidsthed i forhold
til at træffe valg for eget mestringsforløb.
Deltagere: Ressourcepersoner fra deltagende skoler.
Opkvalificeringsdag 2
Mål: Viden og indsigt om de 6 temaer samt på baggrund af eget mestrings-
forløb at reflektere og analysere dette med henblik på den fortsatte proces.
Indhold:
Videndelingsproces: Refleksioner og erfaringer deles mellem ressource-
personer med henblik på kollegial sparring og videreudvikling
Præsentation af relevant litteratur, som kan inspirere i forhold til de spe-
cifikke temaer
Kvalificerings- og udviklingsproces om eget mestringsforløb.
Form: Opkvalificeringsdagene var begge tilrettelagt i en vekselvirkning mel-
lem teori og praksis. På opkvalificeringsdag 2 var hovedfokus på delta-
gerne og deres mestringsforløb. Deltagerne præsenterede deres individu-
elle mestringsforløb for resten af holdet. De forskellige mestringsforløb blev
drøftet i fællesskab med gensidig sparring på de konkrete indsatser.
Deltagere: Ressourcepersoner fra deltagende skoler.
Opfølgningsseminar
Indhold: Opfølgningsseminaret havde fokus på videndeling i forhold til reali-
seringsdelen. Her har deltagerne drøftet de forskellige pædagogiske tiltag,
kapacitetsopbygning på skolerne, samt hvordan der videre kan arbejdes
med forankring og udvikling af indsatserne.
Indhold: Igennem hele forløbet fik ressourcepersonerne støtte til at imple-
mentere den nye viden. Støtten foregik i en online e-læringsplatform, hvor
ressourcepersonerne havde mulighed for at kommunikere med de andre
deltagere i forløbet. Ressourcepersoner modtog gennem forløbet 5 online-
sparringer.
Implementeringsstøtte
20
BUU, Alm.del - 2020-21 - Bilag 73: Orientering om evalueringsrapporten Plads til forskellighed – Evaluering af indsatsen i satspuljeprojektet Mestring af skoledag og hverdagsliv, fra børne- og undervisningsministeren
2308150_0021.png
Aktivitet
Indhold
Derudover havde forløbet et særligt ledelsesmæssigt fokus, da skolens le-
delse skulle have en aktiv rolle i forhold til at understøtte den lokale imple-
mentering. Det var forventet, at ledelsen deltog i møder både fysisk og tele-
fonisk med undervisere fra VIA, ligesom det blev forventet, at ressource-
personerne afprøvede den tillærte viden i praksis mellem undervisnings-
gangene.
Tilknyttede materialer
Indhold: I forbindelse med opkvalificeringen har VIA anvendt en række ma-
terialer, herunder:
En implementeringsskabelon målrettet ressourcepersonerne med fo-
kus på:
o
Beskrivelse og analyse af den lokale indsats i forhold til problem-
forståelse og forudsætninger
o
Handleplaner og beslutninger vedrørende den pædagogiske ind-
sats og kapacitetsopbygningen på skolen
o
Overvejelser om realisering af den lokale indsats
Refleksionsværktøj til de tilknyttede teams
Guides til elevinddragelse
Guides til skoleledelse og PPR
Inspirationskatalog til ressourcepersoner med øvelser, aktiviteter og
værktøjer
Målgruppebeskrivelser.
o
Overvejelser om forankringen af den lokale indsats
Kilde:
Evaluering af Plads til forskellighed. VIA, 2019 og øvrige af VIAs materialer.
1.3
Evalueringens formål
VIVE varetager evalueringen af indsatsen, som er udviklet og gennemført af VIA og finansieret
via satspuljeprojektet ”Mestring af skoledag og hverdagsliv”. Det primære formål med evalue-
ringen har været at dokumentere, at indsatsen har levet op til forventningerne formuleret i VIAs
indsatsbeskrivelse, mens vidensformidling er det sekundære formål. Derudover har VIVE stået
for rekruttering af skoler og klasser, herunder formidling til samt udvælgelse og fastholdelse
10
af skoler og klasser.
Nedenfor fremgår de konkrete evalueringsspørgsmål, som evalueringen giver svar på:
10
Fastholdelsesindsatsen er først og fremmest placeret hos metodeleverandøren, VIA, gennem implementeringen af deres
indsats. VIVE har bidraget til fastholdelsesindsatsen gennem et veltilrettelagt evalueringsdesign og målrettet kommunika-
tion til skolerne.
21
BUU, Alm.del - 2020-21 - Bilag 73: Orientering om evalueringsrapporten Plads til forskellighed – Evaluering af indsatsen i satspuljeprojektet Mestring af skoledag og hverdagsliv, fra børne- og undervisningsministeren
2308150_0022.png
Analyse
Implementering af indsatsen
Evalueringsspørgsmål
I hvor høj grad har skolerne og ressourcepersonerne implementeret
mestringsforløbet?
Hvilke forhold udfordrer og fremmer implementeringen af mestrings-
forløbet?
Virkning på sociale relationer
og oplevelse af læringsmiljøet
Hvordan påvirker mestringsforløbene de sociale relationer og ople-
velsen af læringsmiljøet hos de børn, der har ADHD, ASF eller lig-
nende vanskeligheder?
Hvordan påvirker mestringsforløbene den sociale trivsel og oplevel-
sen af læringsmiljøet i klassen generelt?
Effekt af indsatsen
Hvilke effekter har mestringsforløbene for læring og trivsel blandt de
elever, der har ADHD, ASF eller lignende vanskeligheder?
Hvilke effekter har mestringsforløbene blandt klassekammeraterne
til de elever, der har ADHD, ASF eller lignende vanskeligheder?
Hvilke effekter har mestringsforløbene på klassens samlede læring
og trivsel?
Evalueringsdesignet tager udgangspunkt indsatsens simple forandringsteori. Designet består
af en implementeringsevaluering og en outcome-evaluering. Outcome-evalueringen ser dels
på indsatsens resultat og virkning på elevernes sociale og faglige relationer og oplevelse af
læringsmiljøet, dels på effekten på elevernes læring, trivsel, fravær og vanskeligheder. Det vil
sige tre analytiske fokusområder: implementering, resultater og effekter. De tre delanalyser
(cirkler) og deres sammenhæng med den overordnede forandringsteori bag mestringsforlø-
bene (bokse) illustreres i figuren nedenfor.
Figur 1.1
Forandringsteori
Den simple forandringsteori beskriver den teoretisk forventede sammenhæng mellem mestrings-
forløbene på skolerne, virkningen på elevernes sociale relationer, oplevelse af læringsmiljøet og
22
BUU, Alm.del - 2020-21 - Bilag 73: Orientering om evalueringsrapporten Plads til forskellighed – Evaluering af indsatsen i satspuljeprojektet Mestring af skoledag og hverdagsliv, fra børne- og undervisningsministeren
effekten heraf. Forandringsteorien antager, at indsatsen er implementeret korrekt. Implemente-
ringsanalysen undersøger, om dette er tilfældet, mens de to øvrige analyser undersøger virk-
ninger og effekter af indsatserne, forudsat at de er implementeret korrekt.
Evalueringen skal læses med forbehold for det grundlag, den er baseret på. Evalueringens
validitetsproblemer og analytiske forhold er beskrevet i afsnittet ”Validitetsproblemer og analy-
tiske forbehold”, side 8.
23
BUU, Alm.del - 2020-21 - Bilag 73: Orientering om evalueringsrapporten Plads til forskellighed – Evaluering af indsatsen i satspuljeprojektet Mestring af skoledag og hverdagsliv, fra børne- og undervisningsministeren
2308150_0024.png
2
Implementeringsevaluering
Dette kapitel analyserer implementeringen af de mestringsforløb, som er udsprunget af projek-
tet ”Plads til forskellighed – Inkluderende fællesskaber”. Implementeringsanalysen tager ud-
gangspunkt i den beskrivelse af indsatsen, som er præsenteret i indledningen af denne rapport.
Formålet er at undersøge erfaringerne med implementeringsarbejdet af de lokalt udformede
indsatser. Det gøres gennem en belysning af, i hvor høj grad og på hvilke måder skolerne og
ressourcepersonerne har realiseret forløbene, samt at belyse, hvilke forhold der fremmer såvel
som udfordrer arbejdet med forløbene. I tilfælde af, at indsatsen ikke er blevet implementeret
korrekt, vil det ikke være sandsynligt, at indsatsen har den forventede virkning og effekt.
Denne viden er værdifuld i forhold til at uddrage læring af de øvrige analysers resultater og er
ligeledes vigtig med henblik på at identificere opmærksomhedspunkter til fremtidigt arbejde
med implementering af ”Plads til forskellighed” og lignende indsatser. Konkret besvares evalu-
eringsspørgsmålene:
I hvor høj grad har skoler og ressourcepersoner implementeret mestringsforløbet?
Hvilke forhold udfordrer og fremmer implementeringen af mestringsforløbet?
I alt har 126 ressourcepersoner og 48 ledere fordelt på 48 skoler deltaget i spørgeskemaun-
dersøgelsen vedrørende implementeringen af indsatsen, ligesom 8 skoler har deltaget i kvali-
tative case-undersøgelser. For yderligere beskrivelse af dataindsamlingen se afsnit 5.2.
Først gives en deskriptiv analyse af de deltagende skoler og deres valg af tema for at give et
overbliksbillede af og en forståelse for, i hvilken kontekst indsatsen har været iværksat.
2.1
Deltagende skoler, klasser og ressourcepersoner
Dette afsnit beskriver kort de deltagende skoler, klasser og ressourcepersoner. Det gøres for
at få et billede af, hvordan organiseringen af indsatser ser ud.
Skolerne deltager på eget initiativ og ressourcepersonerne delvist
Skolerne har typisk selv valgt at deltage i projektet, eksempelvis med det formål at opkvalificere
personalet fagligt til at kunne arbejde bedre med indsatsmålgruppen.
Et overvejende flertal på 81 % af de deltagende skoleledere angiver, at det er på eget initiativ,
at deres skole deltager i projektet, fx efter de selv eller en af skolens medarbejdere er blevet
opmærksomme på projektet via projektets hjemmeside. Hjemmesiden er oprettet med det for-
mål at oplyse om projektet og hverve skoler til deltagelse
11
. De resterede 19 % af lederne
angiver, at initiativet til at gå ind i projektet stammer fra den kommunale skoleforvaltning.
Motivationen understøttes af case-besøgene, hvor flere ledere fortæller, at en væsentlig moti-
vation for at indgå i projektet har været et ønske om faglig opkvalificering af personalet i forhold
til arbejdet med inkluderende indsatser til børn med ADHD og ASF samt børn med lignende
vanskeligheder.
11
http://pladstilforskellighed.dk/
24
BUU, Alm.del - 2020-21 - Bilag 73: Orientering om evalueringsrapporten Plads til forskellighed – Evaluering af indsatsen i satspuljeprojektet Mestring af skoledag og hverdagsliv, fra børne- og undervisningsministeren
2308150_0025.png
Jeg synes, at det var et mega spændende projekt – ingen hemmelighed. Vi har jo
også – som alle andre folkeskoler – en del børn med diverse udfordringer, også
med bogstavskombinationer. Jeg tænkte, at det var rigtig relevant. Jeg synes selv,
at vi er mega gode i indskolingen og har et godt indskolingsteam, som er rigtig gode
til at danne relationer (…). Og det, vi måske godt kunne mangle, var egentlig mere
indblik i at stille mere skarpt på håndteringen af de elever, som er i vedvarende
vanskeligheder.
(Skoleleder)
Flere ledere fortæller ligeledes om at have erfaret en høj grad af motivation for at indgå i pro-
jektet fra ressourcepersonernes side:
Jeg skrev: ’Er der nogen, der kunne være interesseret?’ Jeg tror, der gik et døgn,
så havde jeg svar fra alle fem, de ville alle sammen være med. De syntes, at det
lød spændende, og jeg tror, at vores personale rigtig gerne ville uddannes.
(Skole-
leder)
De to citater understreger skoleledernes oplevelse af motivationen for at deltage i forsøget. Dette
billede nuanceres i spørgeskemaundersøgelsen, hvor ressourcepersonerne er blevet spurgt,
hvordan de er blevet udvalgt til at indgå som ressourcepersoner i projektet. Her angiver 45 %, at
de er blevet spurgt, om de ville være ressourceperson i projektet, 11 % angiver at have meldt sig
selv til projektet, og hele 35 % at de er blevet pålagt at indgå som ressourceperson. 9 % angiver
”andet”, hvor 8 af 11 mulige indikerer, at de ligeledes er blevet pålagt at være ressourcepersoner,
eksempelvis grundet udskiftning i personalegruppen. Det vil sige, at andelen af lærere, der er
blevet pålagt at være ressourcepersoner, reelt er større end de 35 %.
Figur 2.1
Udvælgelse som ressourceperson i ”Plads til forskellighed”. Procent.
Note:
Anm.:
Kilde:
Spørgsmål: Hvordan er du blevet udvalgt til at være ressourceperson i ”Plads til forskellighed”?
Antal besvarelser, N = 126
VIVEs spørgeskema til ressourcepersoner.
Ressourcepersonerne er typisk lærere
Ressourcepersonerne består af en blanding af primært lærere og pædagoger. Et flertal på
60 % af de deltagende ressourcepersoner har en læreruddannelse som baggrund, mens 38 %
er uddannede pædagoger. Dertil kommer 2 % med anden uddannelsesbaggrund.
25
BUU, Alm.del - 2020-21 - Bilag 73: Orientering om evalueringsrapporten Plads til forskellighed – Evaluering af indsatsen i satspuljeprojektet Mestring af skoledag og hverdagsliv, fra børne- og undervisningsministeren
2308150_0026.png
Afhængig af antallet af deltagende klasser på den enkelte skole og den valgte lokale organi-
sering har skolerne typisk deltaget med 2 til 5 ressourcepersoner i kompetenceudviklingsforlø-
bet. Som det fremgår af Figur 2.2, er det mest udbredt, at tre ressourcepersoner har deltaget.
Figur 2.2
Antal deltagende ressourcepersoner pr. skole. Procent.
Note:
Anm.:
Kilde:
Spørgsmål: Hvor mange ressourcepersoner er uddannet i ”Plads til forskellighed” på jeres skole?
Antal besvarelser, N = 48
VIVEs spørgeskema til skoleledere.
Organiseringen sker typisk i klasseteam
På et flertal af de deltagende skoler har man valgt at organisere arbejdet med indsatserne i et
klasseteam, hvor en række ressourcepersoner i fællesskab planlægger og varetager undervis-
ningen. Andre, mere hyppige organiseringer af arbejdet med indsatsen er i teams på tværs af
en årgang eller en mere løst struktureret organisering, hvor enkelte ressourcepersoner fælles
har arbejdet med indsatserne. Valget af samarbejde på tværs af et årgangsteam hænger sam-
men med de skoler, hvor flere klasser har deltaget på samme årgang.
Figur 2.3
Ressourcepersonernes organisering af samarbejdet. Procent.
Note:
Anm.:
Kilde:
Spørgsmål: I hvilken sammenhæng samarbejder du først og fremmest om ”Plads til forskellighed”?
Antal besvarelser, N = 126
VIVEs spørgeskema til ressourcepersoner.
26
BUU, Alm.del - 2020-21 - Bilag 73: Orientering om evalueringsrapporten Plads til forskellighed – Evaluering af indsatsen i satspuljeprojektet Mestring af skoledag og hverdagsliv, fra børne- og undervisningsministeren
2308150_0027.png
2.2
Skolernes valg af tema og arbejde med projektets
implementeringsmodel
Skolerne har haft 3 centrale opgaver som en del af ”Plads til forskellighed”:
1. De har skullet
vælge et tema
inden for 6 forudbestemte temaer, som har fungeret som
en række bredt formulerede fokuspunkter i arbejdet med at udvikle inkluderende ind-
satser.
2. Dernæst har ressourcepersonerne skullet
vælge og udvikle lokale indsatser
tilpasset
klassekonteksten i indsatsklasserne.
3. Det tredje centrale element er
implementeringen af denne indsats
og at føre den ud i
livet gennem en række forholdsvis formaliserede processuelle skridt.
I dette afsnit vil vi fremdrage nogle generelle træk i forhold til, hvad skolerne har valgt at have
fokus på, før vi i det efterfølgende afsnit udfolder 3 konkrete eksempler på forløb fra enkeltsko-
ler, som har deltaget i projektet.
Skolerne har især valgt at have fokus på pædagogiske indsatser, der fremmer op-
mærksomhed og selvkontrol
I spørgeskemaundersøgelsen er ressourcepersonerne blevet bedt om at angive, inden for hvil-
ket af de 6 foruddefinerede temaer deres indsats primært er udviklet.
Figur 2.4
Valg af indsatstema. Procent
Note:
Anm.:
Kilde:
Spørgsmål: Hvilket tema er jeres indsats primært inden for?
Antal besvarelser, N = 126
VIVEs spørgeskema til ressourcepersoner.
Som det fremgår af figuren, har et flertal på 54 % af de adspurgte ressourcepersoner angivet,
at de har valgt at have fokus på tema 5 om pædagogiske indsatser, der optimerer opmærk-
somhedsfunktion og selvregulering/egenkontrol. 29 % har angivet at have arbejdet med ind-
satser, hvor der arbejdes med anerkendende kommunikation, herunder styrkelse af positiv ad-
færd og ansvar for den enkelte elev og fællesskabet. Dertil kommer mindre procentandele af
27
BUU, Alm.del - 2020-21 - Bilag 73: Orientering om evalueringsrapporten Plads til forskellighed – Evaluering af indsatsen i satspuljeprojektet Mestring af skoledag og hverdagsliv, fra børne- og undervisningsministeren
2308150_0028.png
de deltagende ressourcepersoner, som angiver de øvrige temaer. Givet projektets eksplicitte
fokus på bl.a. børn med ADHD, ASF eller lignende vanskeligheder, er det nærliggende at for-
tolke det fremherskende fokus på indsatser målrettet opmærksomhed og selvkontrol som en
naturlig følge af dette fokus.
Et flertal af de deltagende skoler har gennemført de realiserende elementer i projektets
implementeringsmodel, men der er også tegn på uklarhed
De deltagende skoler er i forbindelse med kompetenceudviklingen blevet præsenteret for en
implementeringsmodel med en række processuelle elementer tilknyttet implementeringen. Ele-
menterne har til formål at bidrage til at udvikle de stærkest mulige indsatser målrettet de udfor-
dringer, som ressourcepersonerne har valgt at have fokus på. Implementeringsmodellens ele-
menter består af følgende dele:
En analyse af udfordringerne i den specifikke klassekontekst, benævnt ”Problemforstå-
else og -analyse”
En analyse af forudsætningerne for indsatsen, benævnt ”Forudsætningsanalyse”
En handleplan for nødvendig kapacitetsopbygning for at realisere indsatsen, fx i form
af nødvendig kompetenceudvikling, ændring af fysiske forhold m.m.
En handleplan for den pædagogiske indsats, hvor konkrete gennemførelser eller af-
prøvninger indgår.
Af kursusmaterialet fremgår det, at det var forventet, at ressourcepersonerne mellem 1. og 2.
opkvalificeringsdag (i henholdsvis august og oktober 2018) skulle arbejde med alle 4 elementer
af implementeringsskabelonen, og at de på det sidste opfølgningsseminar i december 2018 bl.a.
skulle se på konkrete formuleringer i handleplanerne og forankringen af disse på skolerne.
12
Elementerne fremgår af den grafiske fremstilling i Figur 2.5, som stammer fra projektets præ-
sentationsmaterialer produceret af VIA, Professionshøjskolen Metropol og ADHD-foreningen.
12
Spørgeskemaundersøgelsen vedrørende implementeringen foregik i januar-februar 2019, mens de kvalitative interview
foregik i maj-juni 2019.
28
BUU, Alm.del - 2020-21 - Bilag 73: Orientering om evalueringsrapporten Plads til forskellighed – Evaluering af indsatsen i satspuljeprojektet Mestring af skoledag og hverdagsliv, fra børne- og undervisningsministeren
2308150_0029.png
Figur 2.5
Grafisk fremstilling af centrale elementer i implementeringsmodellen, som de
deltagende ressourcepersoner er præsenteret for
Implementeringsmodel
Beskrivelse og analyse
Realisering
Handlespor
Pædagogisk
indsats
Problemforståelse
og analyse
Handleplan
Gennemførelser/
afprøvninger
Forankring
Beslutning
Handleplan
Handlespor
Forudsætninger/
betingelser
Forudsætnings-
analyse
Kapacitets-
opbygning
Kilde:
”Plads til forskellighed”: Implementeringsmodel.
I forbindelse med spørgeskemaundersøgelsen er ressourcepersonerne blevet spurgt, i hvilket
omfang de har arbejdet med de forskellige dele af implementeringsmodellen.
Særligt to træk ved svarene er centrale at bemærke.
For det første
er der væsentlig forskel på, hvilke elementer de har gennemført som forventet.
Hele 83 % svarer bekræftende til at have udarbejdet en handleplan for den pædagogiske ind-
sats, mens 51 % svarer ja til spørgsmålet om, hvorvidt der er gennemført en analyse af udfor-
dringerne i klassen og den pædagogiske praksis. Til sammenligning er det et mindretal af res-
sourcepersonerne, som svarer ja til at have gennemført en forudsætningsanalyse (41 %), og
kun 33 % svarer ja til at have udarbejdet en handleplan for kapacitetsopbygning. Det viser, at
væsentlige dele af indsatsens elementer ikke er gennemført som planlagt inden det sidste op-
følgningsseminar afholdt af VIA i december 2018. Og med færre elementer gennemført falder
forventningen også til, at indsatsen gennemføres som forventet, ligesom forventningerne til
effekterne af indsatsen falder.
For det andet
er der en væsentlig del af ressourcepersonerne, som ved flere af spørgsmålene
om, hvorvidt de selv har gennemført specifikke dele af processen, har angivet svaret
ved ikke.
Dette gælder fx for hele 37 % af ressourcepersonerne i forhold til spørgsmålet, hvorvidt de har
gennemført en analyse af forudsætningerne for indsatsen, og for 29 % af ressourcepersonerne
i forhold til spørgsmålet, hvorvidt der er gennemført en analyse af udfordringerne i klassen og
den pædagogiske praksis. Sådanne relativt høje andele af svar i kategorien
ved ikke
indikerer,
at det for ressourcepersonerne er uklart, hvad fx analysen af forudsætninger indebærer, og at
det for dem ikke fremstår som en klar og velafgrænset del-proces. Dette bekræftes af de kva-
litative interview, hvor flere ressourcepersoner fortæller om en sådan uklarhed. Det vil med
andre ord sige, at indsatsens elementer i nogen grad har været uklare for en væsentlig andel
29
BUU, Alm.del - 2020-21 - Bilag 73: Orientering om evalueringsrapporten Plads til forskellighed – Evaluering af indsatsen i satspuljeprojektet Mestring af skoledag og hverdagsliv, fra børne- og undervisningsministeren
2308150_0030.png
af ressourcepersonerne. Dette er en udfordring for indsatsens implementering, da det er min-
dre sandsynligt, at man faktisk gennemfører den forventede indsats, hvis man ikke er klar over,
hvilke elementer indsatsen bygger på.
Et flertal af ressourcepersonerne vurderer, at indsatsen kun i nogen grad er færdigud-
viklet
Implementeringsmodellens elementer skulle som nævnt være udviklet i forbindelse med VIAs
kursusrække fra august til december 2018. Indsatsens implementering blev derimod forventet
at vare til og med marts 2019, hvor implementeringsstøtten blev afsluttet.
På tidspunktet for indsamlingen af spørgeskemadata i januar til februar 2019 var indsatserne
kun delvist færdigudviklede. Ressourcepersonerne er eksempelvis blevet spurgt, i hvilket om-
fang de vurderer, at deres indsats er færdigudviklet. Her svarer et flertal på 80 %, at indsatsen
i nogen grad, i lav grad
eller
slet ikke
er færdigudviklet. Det viser, at der på dataindsamlings-
tidspunktet var et godt stykke vej igen, inden man kunne forvente, at indsatserne var færdig-
udviklede ude på skolerne.
Figur 2.6
Er indsatsen færdigudviklet? Procent.
Note:
Anm.:
Kilde:
Spørgsmål: I hvilken grad vurderer du, at jeres indsats er færdigudviklet?
Antal besvarelser, N = 126
VIVEs spørgeskema til ressourcepersoner.
Spørgsmålet er så, om dette resultat er udtryk for, at dataindsamlingen foregik for tidligt i pro-
cessen (januar til februar 2019), eller at indsatserne generelt ikke blev færdigudviklet ude på
skolerne inden for projektperioden, efter implementeringsstøtten var overstået. De kvalitative
interview, der blev gennemført i maj til juni 2019, tyder på, at sidstnævnte er mest retvisende.
På det tidspunkt må man formode, at indsatserne burde være færdigudviklede på skolerne. De
kvalitative data finder derimod samme tendens til, at indsatserne ikke opleves som færdigud-
viklede. Det tyder altså på, at indsatserne ikke er blevet færdigudviklet på skolerne. Både le-
dere og ressourcepersoner peger dog på, at den type af indsatser, som udspringer af ”Plads
til forskellighed”, er i udvikling og nødvendigvis løbende må omformes, så de hele tiden tilpas-
ses ændrede elevsammensætninger og aktuelle udfordringer. Som en ressourceperson fra en
skole bemærker:
30
BUU, Alm.del - 2020-21 - Bilag 73: Orientering om evalueringsrapporten Plads til forskellighed – Evaluering af indsatsen i satspuljeprojektet Mestring af skoledag og hverdagsliv, fra børne- og undervisningsministeren
2308150_0031.png
Indsatsen er selvfølgelig ikke færdig [på nuværende tidspunkt, red.], for vi skal jo
blive ved. Vi er nok sådan skruet sammen, at vi arbejder frem mod noget – og når
vi så har nået det, så vil vi mere. Man kan jo altid gøre det bedre.
(Ressourceperson)
Der er dog forskel på, om man har implementeret en indsats, der rummer mulighed for fortsat
tilpasning og udvikling, eller at man ikke er i mål med at implementere indsatsens grundlæg-
gende elementer i første omgang. Og datakilderne tyder samlet på, at en del skoler ikke nåede
til et punkt, hvor man kunne tale om en færdigimplementeret indsats.
En del af spørgeskemaundersøgelsen bestod af en række spørgsmål, som samlet er med til
at vise skolernes implementeringsfidelitet på dataindsamlingstidspunktet. Med udgangspunkt i
15 spørgsmål blev der udarbejdet et fidelitetsindeks, som tager temperaturen på, hvor langt
skolerne var med implementeringen. Hovedformålet med udarbejdelsen af implementeringsin-
dekset var at udvælge skoler til case-undersøgelsen samt til analysen af sociale relationer og
deltagelse i læringsmiljøet. Indekset er ikke fuldt retvisende for skolernes implementeringsgrad,
dels fordi der er inkluderet en række ikke-udtømmende spørgsmål, dels fordi indsamlingen
foregik, før man kunne forvente, at indsatsen var fuldt implementeret. Men det giver alligevel
et indblik i, hvor skolerne var i processen, og hvor stor spredning der var i implementeringen
på tværs af skolerne.
Figur 2.7
Skolernes fidelitetsscore.
Anm.:
Note:
Kilde:
Fidelitetsindekset består af op til 15 spørgsmål, hvor en score på 100 er den højest mulige, men også urealistisk
højt, da der er tilfredsstillende svar på flere af spørgsmålene, der giver scorer på under 100. Spørgsmålene omhand-
ler forskellige aspekter af implementeringen, herunder spørgsmål om, hvorvidt de har gennemført forudsætnings-
analysen, og spørgsmål, der retter sig mod, i hvilken grad de eksempelvis inddrager elevernes perspektiv i deres
planlægning.
Antal skoler, N = 50. Den blå markør repræsenterer gennemsnitsværdien på 56,6 point.
VIVEs spørgeskema til ressourcepersoner.
Fidelitetsindekset viser tydeligt, at der i starten af 2019 var stor spredning mellem skolerne i
forhold til, hvor langt de var i implementeringen af indsatsen lokalt. Forklaringerne på spred-
ningen skal dels ses gennem de ovenstående forklaringer som eksempelvis manglende for-
ståelse for, hvad indsatsen egentlig indeholder, men også de nedenstående vedrørende ek-
sempelvis motivation, ledelsesunderstøttelse og ressourcer.
31
BUU, Alm.del - 2020-21 - Bilag 73: Orientering om evalueringsrapporten Plads til forskellighed – Evaluering af indsatsen i satspuljeprojektet Mestring af skoledag og hverdagsliv, fra børne- og undervisningsministeren
2308150_0032.png
2.3
Ressourcepersonernes engagement og motivation
Flere ledere og ressourcepersoner peger på, at udvælgelses- og tilmeldingsprocessen er af
stor betydning for motivationen og dermed for implementering og resultater – særligt når om-
fattende indsatser af denne type skal implementeres blandt mange andre projekter og formål,
såsom implementeringen af en folkeskolereform mv. Dette vil blive udfoldet yderligere i det
følgende afsnit.
De lærere og pædagoger, som indgår i projektet som ressourcepersoner, spiller selvsagt en
central rolle for implementeringen af ”Plads til forskellighed” og den lokale udformning af ind-
satser på den enkelte skole. Det har derfor betydning for implementeringen, at de involverede
ressourcepersoner – ud over tilstrækkelig faglig viden, tid og ressourcer – også er engagerede
og motiverede i arbejdet med at udvikle og gennemføre forløbene. Analysen peger på, at mo-
tivation og fokus fra både ressourcepersoner og ledelse blandt flere andre faktorer hænger
sammen med indflydelse på beslutningen om tilmelding.
Ressourcepersonerne er generelt motiverede…
Når der kommer sådan et tilbud om sådan et uddannelsesforløb, så sidder man inde
i sin klasse og tænker: ’Yes!’. Det er jo noget til mig, så jeg kan gøre noget for mine
børn.
(Ressourceperson).
Ressourcepersonerne er generelt motiverede for at være en del af indsatsen. I spørgeskema-
undersøgelsen blandt de deltagende ressourcepersoner er der spurgt, i hvilken grad de er
motiverede for at arbejde med deres indsats.
Figur 2.8
Ressourcepersonernes motivation for at arbejde med indsatsen. Procent.
Note:
Anm.:
Kilde:
Spørgsmål: I hvilken grad er du motiveret for at arbejde med jeres indsats i ”Plads til forskellighed”?
Antal besvarelser, N = 126
VIVEs spørgeskema til ressourcepersoner.
Resultatet viser, at 59 % af ressourcepersonerne angiver at være enten
i meget høj grad
eller
i høj grad
motiverede for dette arbejde med indsatsen. Hertil kommer, at 27 % angiver at være
i nogen grad
motiverede, mens 15 % af ressourcepersonerne angiver at være motiverede
i lav
grad
eller
slet ikke.
Som en del af spørgeskemaundersøgelsen er lederne også spurgt om deres vurdering af res-
sourcepersonernes motivation for at arbejde med indsatserne i ”Plads til forskellighed”. Her
svarer 83 % af lederne, at ressourcepersonerne er motiverede
i meget høj grad
eller
i høj grad.
Det vil sige, at der er en vis grad af uoverensstemmelse mellem, hvor motiverede ressource-
personerne selv er, og ledelsen vurderer de er.
32
BUU, Alm.del - 2020-21 - Bilag 73: Orientering om evalueringsrapporten Plads til forskellighed – Evaluering af indsatsen i satspuljeprojektet Mestring af skoledag og hverdagsliv, fra børne- og undervisningsministeren
… men manglende indflydelse, lederskifte, opgavetrængsel og omstruktureringer på-
virker motivationen negativt
De mest motiverede ressourcepersoner er dem, der har meldt sig selv, mens de ressourceper-
soner, der er blevet pålagt at være ressourcepersoner, er de mindst motiverede med en væ-
sentlig højere andel, der i
nogen grad,
i
lav grad
eller
slet ikke
er motiverede. Det stemmer
overens med forventningen til arbejdet med indsatsen.
Data peger på en række faktorer, som ser ud til at være medvirkende til en lav grad af motiva-
tion hos de tilknyttede ressourcepersoner. Lederskifte og omstruktureringer samt grundlæg-
gende travlhed er med til påvirke, hvordan både ledelse og ressourcepersoner motiveres for
at arbejde med indsatsen. Disse udfordringer er generelt gældende for implementering af ind-
satser i skolerne og også denne indsats. Og selvom det ses tydeligt, at de er med til at påvirke
motivationen negativt, så er der ikke en forventning om, at det er i højere grad end for andre
indsatser. Lederskifte, omstruktureringer og grundlæggende travlhed er dermed generelle im-
plementeringshæmmere. Blandt de 8 case-skoler var det flere steder tilfældet, at der i projekt-
perioden var lederskifte og organisationsforandringer, som var med til at påvirke motivationen
for den konkrete indsats negativt. Eksempelvis var det tilfældet på en skole i case-undersøgel-
sen, dels at ressourcepersonerne var blevet pålagt at deltage, dels at tilmeldingen var sket på
den daværende skoleleders initiativ, som sagde op kort efter. Det var en klar medvirkende
faktor til, at motivationen var lav blandt ressourcepersonerne. Den nye skoleleder fortæller ud-
dybende, at opgavetrængslen generelt i skolens hverdag lægger pres på ressourcepersoner-
nes tidsforbrug og medfører, at ressourcepersonerne må prioritere mellem opgaverne. Den
nye skoleleder beskriver samlet om indsatsen og motivationen for at arbejde med den, at:
[Deltagelse i indsatsen, red.] er ikke noget, [ressourcepersonerne, red.] selv har haft
indflydelse på. Det er ikke noget, de selv har været med til at vælge til. Og det er jo
en svaghed. (…) Dermed ikke sagt, at det er, fordi at det her har været dårligt, men
det, det er blevet til her hos os, [hvor, red.] der ikke er kommet kød nok på. … [Det
er, red.] fordi det er én opgave blandt 150 opgaver – særligt når det oveni købet
ikke er noget, de selv har valgt.
(Skoleleder)
Citatet illustrer, at indsatsen ikke er blevet prioriteret, da den ikke har været vigtig nok, hverken
for ham eller for ressourcepersonerne. Der er således ikke ejerskab og motivation for at imple-
mentere og arbejde med indsatsen, som de burde. Forandringer og øget travlhed i projektpe-
rioden grundet eksempelvis organisatoriske omstruktureringer har fundet sted på nogle af de
deltagende skoler. Ressourcepersonerne på en af skolerne fortæller eksempelvis, hvordan en
større omstrukturering og dertilhørende flytning medførte, at fokus og energi blev trukket væk
fra arbejdet med indsatserne. Det medførte, at organisationen ikke havde overskud til at drøfte
indholdet i indsatsen, eller hvordan man i praksis havde arbejdet med den.
Motivationen kan således blive påvirket af faktorer som disse. Og manglende motivation kan
påvirke de lokale resultater og det konkrete arbejde med indsatsens områder i negativ retning.
Skoler, hvor indsatsen er blevet nedprioritereret af den ene eller den anden grund, har derfor i
sagens natur gjort mindre ud af indsatsen, end de ellers ville under bedre forhold og rammer.
2.4
Ledelse er en vigtig drivkraft
En vigtig drivkraft i en implementeringsproces er ledelse. I forbindelse med reformen af folke-
skoleloven skærpedes skoleledernes didaktiske og faglige ledelsesopgaver ved siden af den
33
BUU, Alm.del - 2020-21 - Bilag 73: Orientering om evalueringsrapporten Plads til forskellighed – Evaluering af indsatsen i satspuljeprojektet Mestring af skoledag og hverdagsliv, fra børne- og undervisningsministeren
2308150_0034.png
tekniske og organisatoriske ledelse (KL og Skolelederforeningen 2018)
13
. Under implemente-
ringen af et projekt som ”Plads til forskellighed” har ledelsen det overordnede ansvar for at
sikre tilstedeværelsen af organisatoriske ressourcer, som kan understøtte processen. Dertil
kommer de didaktiske og faglige dele af ledelsesopgaven, som bl.a. handler om indretning af
læringsrum og sikring af læringsmiljøet for alle skolens elever. Endelig har ledelsen også en
opgave i forhold til at håndtere de eventuelle udfordringer, der kan opstå hen ad vejen i en
kompleks og langstrakt proces.
Ledelsens støtte opleves som mangelfuld
Ressourcepersonerne oplever overvejende ledelsens støtte i forbindelse med implementering
og gennemførelse af indsatsen som mangelfuld. Kun ca. hver fjerde medarbejder har oplevet,
at ledelsen i
høj
eller
meget høj grad
har støttet dem i deres arbejde. Omvendt har over 40 %
givet udtryk for, at skoleledelsen i
lav grad
eller
slet ikke
har været en støtte i arbejdet, mens
ca. hver tredje oplever støtte i
nogen grad.
Figur 2.9
Skoleledelsens støtte til ressourcepersonerne. Procent.
Note:
Anm.:
Kilde:
Spørgsmål: I hvilken grad mener du, at skoleledelsen har været en støtte for dig i arbejdet med ”Plads til forskellig-
hed”?
Antal besvarelser, N = 126
VIVEs spørgeskema til ressourcepersoner.
Det er en iøjnefaldende andel af ressourcepersonerne, som på denne måde angiver, at ledel-
sen
i lav grad
eller
slet ikke
har været en støtte i processen.
Der er stor forskel på ledernes involvering i den faglige og didaktiske del af processen
En del ressourcepersoner oplever
i nogen grad
at drøfte indsatsen med deres relevante leder,
mens en endnu større andel oplever kun at drøfte indsatsen
i lav grad
eller
slet ikke.
Samme
billede fremkommer, når man spørger lederne selv – endda i endnu lavere grad.
13
KL og Skolelederforeningen 2018.
Skoleledelse under forandring. Hvad skal der til for at skoleledelse lykkes?
Kommune-
forlaget a/s, København. https://www.kl.dk/media/15665/skoleledelse-under-forandring.pdf
34
BUU, Alm.del - 2020-21 - Bilag 73: Orientering om evalueringsrapporten Plads til forskellighed – Evaluering af indsatsen i satspuljeprojektet Mestring af skoledag og hverdagsliv, fra børne- og undervisningsministeren
2308150_0035.png
Figur 2.10
Drøftelse af indsats med lederen. Procent.
Note:
Anm.:
Kilde:
Spørgsmål: I hvilken grad har du drøftet den indsats, I har valgt at arbejde med i din klasse, med lederen/den rele-
vante leder?
Antal besvarelser, N = 126
VIVEs spørgeskema til ressourcepersoner.
Ressourcepersonerne er blevet spurgt, om de har drøftet indsatsen med deres leder. Figur
2.10 viser, at 19 % af ressourcepersonerne i høj eller meget høj grad har drøftet indsatsen,
mens hele 46 % svarer
i lav grad
eller
slet ikke.
Ca. hver tredje har
i nogen grad
drøftet indsat-
sen. Lederne bekræfter i store træk dette i de kvalitative interview, hvor det beskrives, at de
enten i meget begrænset omfang eller slet ikke er eller har været involveret i de konkrete drøf-
telser omring indsatsernes indhold.
Eksempelvis fortæller lederen på en af skolerne, at hun i starten i et vist omfang drøftede ind-
satserne med ressourcepersonerne, men at en travl hverdag medførte, at disse drøftelser stop-
pede efter en tid. Lederen italesætter den manglende drøftelse som et spørgsmål om uddele-
gering af opgaver til ressourcepersonerne og dermed primært er et spørgsmål om arbejdsde-
ling snarere end mangelfuld opfølgning:
Det er nogle dygtige lærere, som jeg sagtens kunne uddelegere til – og det har jeg
gjort. (…) Både arrangører og de enkelte lærerteams er meget bedre til at vælge
ud, hvad der skal afprøves for at dataindsamle end mig, der sidder ved et skrive-
bord.
(Skoleleder)
Lederne på to andre skoler peger på, at projektet efter deres opfattelse har været skruet sam-
men på en måde, som har bidraget til at vanskeliggøre ledelsesinvolvering i de faglige diskus-
sioner. Lederen på den ene skole anfører, at såfremt ledelsen havde deltaget i undervisnings-
forløbet, ville det have åbnet for en større grad af fælles drøftelser af faglige og didaktiske valg
undervejs i processen. Vedkommende følte sig i dette tilfælde koblet fra indsatsen og ikke selv
var klædt på til at tage de faglige drøftelser med ressourcepersonerne.
Der er således eksempler på en konflikt mellem ressourcepersonernes behov for ledelses-
støtte i forbindelse med implementering af fastholdelsen af et udviklingsprojekt af denne art og
lederens egen forbindelse til projektet gennem uddannelsesaktiviteterne.
2.5
Ressourcer afgørende for succesfuld implementering
Ressourcer har stor betydning for, hvor succesfuldt en indsats kan implementeres. I forhold til
implementering af mestringsforløbene drejer det sig især om ressourcer i form af tid, hvilket i
35
BUU, Alm.del - 2020-21 - Bilag 73: Orientering om evalueringsrapporten Plads til forskellighed – Evaluering af indsatsen i satspuljeprojektet Mestring af skoledag og hverdagsliv, fra børne- og undervisningsministeren
en skolesammenhæng særligt skal ses i forhold til ressourcepersonernes øvrige opgaver. Be-
tyder indsatsen friholdelse fra eller prioritering over andre opgaver, eller skal de passes ind
sammen med de øvrige? Med deltagelse i forsøget forventes det, at ressourcepersonerne:
forbereder sig til og deltager i kompetenceudviklingsforløbet
mødes for at udvikle, planlægge og koordinere de konkrete indsatser på skolen
arbejder aktivt med at realisere de konkrete indsatser sammen med eleverne i indsats-
klasserne.
Markant forskel på omfanget af tildelte ressourcer
Som en del af projektet har skolerne, som tidligere nævnt, fået tildelt et økonomisk tilskud i
form af puljemidler til eksempelvis vikardækning i forbindelse med opkvalificeringsforløbene og
arbejdet med mestringsforløbene samt deltagelse i øvrige forsøgsaktiviteter, ledelse og admi-
nistration. Det maksimale tilskud svarede til 39.000 kr. pr. indsatsklasse. Dette var et krav for
at få udbetalt puljemidlerne. Men selvom en af de definerede opgaver var arbejdet med me-
stringsforløbene, er dette ikke ensbetydende med, at skolerne har fritaget ressourceperso-
nerne fra andre opgaver for at skabe tid til at arbejde med netop mestringsforløbene. Det vil
sige, at det har været op til skolerne, om arbejdet med mestringsforløbene har været en ekstra
opgave, uden at andre opgaver er blevet nedprioriteret eller fjernet, eller om der er blevet fri-
gjort øremærket tid til at arbejde med indsatsen.
Det er derfor et centralt spørgsmål, hvorvidt ressourcepersonerne lokalt har fået tildelt særskilte
timer øremærket til kun dette formål, eller om det har været en opgave, som er blevet integreret
i deres almindelige forberedelsestid, samt om det har været en højt eller lavt prioriteret opgave
blandt de øvrige opgaver.
Undersøgelsen viser, at lige over halvdelen af ressourcepersonerne har fået tildelt øremærket
tid til at arbejde med ”Plads til forskellighed”, mens lige under halvdelen ikke har. Resultatet
afviger lidt, hvis man spørger lederne, hvor hver tredje svarer, at der ikke er tildelt øremærket
tid, mens to tredjedele fortæller, at de har tildelt øremærket tid til de ressourcepersoner, der
arbejder med ”Plads til forskellighed”.
I de tilfælde, hvor der er tildelt ressourcer, svarer den øremærkede tid typisk til 1-2 timer om
ugen, hvoraf størstedelen har fået én time. Kun på enkelte skoler har ressourcepersoner fået
tildelt mere end dette. De kvalitative interview med ressourcepersoner og ledere bekræfter, at
såfremt man ikke har fået tildelt øremærkede timer til arbejdet med at udvikle de lokale indsat-
ser i projektet, indgår opgaven som en del af ressourcepersonernes almindelige forberedel-
sestid. Det giver en markant forskel på omfanget af ressourcer, som ressourcepersonerne har
haft til rådighed til at realisere forløbene. For nogle af ressourcepersonerne har timetildelingen
medført, at de har følt sig pressede som følge af deltagelsen i projektet, da opgaven med me-
stringsforløbene er kommet oveni de øvrige opgaver uden en klar prioritering.
[Indsatsen, red.] har vi skullet lave oveni alle de andre opgaver, som vi har skullet
lave. Så nogle gange har vi faktisk følt, at vi har været 1,5 gange på arbejde, hvor
de andre egentlig sidder med deres almindelige arbejde.
(Ressourceperson)
Flere af de deltagende ressourcepersoner og ledere fortæller, at de undervejs i processen har
drøftet timetildelingen. På flere af de deltagende skoler har drøftelserne medført, at ressource-
personerne efterfølgende har fået tildelt et antal timer pr. uge til arbejdet, hvilket mindst i ét
konkret tilfælde gjorde det muligt for ressourcepersonerne at planlægge forløb og sparre med
36
BUU, Alm.del - 2020-21 - Bilag 73: Orientering om evalueringsrapporten Plads til forskellighed – Evaluering af indsatsen i satspuljeprojektet Mestring af skoledag og hverdagsliv, fra børne- og undervisningsministeren
2308150_0037.png
hinanden. Spørgeskemaundersøgelsens resultater indikerer endvidere, at tildelingen af res-
sourcer er forbundet med den motivation, som den enkelte ressourceperson har til at arbejde
med indsatsen.
Flere ressourcepersoner giver udtryk for, at det ville have været en fordel for implementeringen
af indsatsen, hvis VIAs forventninger til ressourcepersonernes tidsforbrug til at løfte arbejds-
opgaven var kommunikeret klarere ud i forbindelse med uddannelsen i stedet for undervejs i
forløbet på foranledning af ressourcepersonerne selv. Det kunne, ifølge ressourcepersonerne,
have været en hjælp, når indsatsen og tiden hertil skulle prioriteres i samarbejde med den
lokale skoleleder.
Det kan være en udfordring, at lærerne skal gå hen til lederen og sige, at: ”Vi skal
have timer til det”. I stedet for at projektet [VIA, red.] går til lederen og siger, at det
her er vores forventninger.
(Ressourceperson)
Samarbejde kvalificerer indsatsen
Langt størstedelen af ressourcepersonerne (70 %) angiver i spørgeskemaundersøgelsen, at
de fælles drøftelser kollegerne imellem
i meget høj grad
eller
i høj grad
er med til at udvikle og
kvalificere den indsats, som de har arbejdet med i ”Plads til forskellighed”. Kun ca. 8 % vurde-
rer, at det
i lav grad
eller
slet ikke
er med til at udvikle indsatsen.
Figur 2.11
Fælles drøftelser er med til at udvikle og kvalificere indsatsen. Procent.
Note:
Anm.:
Kilde:
Spørgsmål: I hvilken grad gælder følgende om samarbejdet med indsatsen? - De fælles drøftelser er med til at udvikle
og kvalificere indsatsen”.
Antal besvarelser, N = 126
VIVEs spørgeskema til ressourcepersoner.
2.6
Implementeringsstøtten var mangelfuld
Ressourcepersonerne har fulgt et kompetenceudviklingsforløb hos VIA i samarbejde med
ADHD-foreningen og Professionshøjskolen Metropol målrettet ”Plads til forskelighed”. Res-
sourcepersonerne er gennem opkvalificeringsforløbet blevet introduceret til en systematisk,
helhedsorienteret tilgang til det inkluderende arbejde, som de har omsat til konkrete indsatser
tilpasset den specifikke klassekontekst i indsatsklasserne.
37
BUU, Alm.del - 2020-21 - Bilag 73: Orientering om evalueringsrapporten Plads til forskellighed – Evaluering af indsatsen i satspuljeprojektet Mestring af skoledag og hverdagsliv, fra børne- og undervisningsministeren
2308150_0038.png
VIAs forløb bestod af et kick-off-seminar, to kompetenceudviklingsdage med forberedelse i
form af læsning af tekster og andre materialer, og en opfølgningsdag. Dertil kommer, at der
har indgået et element af implementeringsstøtte i forløbet. Implementeringsstøtten bestod af
skriftlig tilbagemelding på ressourcepersonernes udarbejdede analyser af konkrete udfordrin-
ger i indsatsklasserne, hvor der er udformet handleplaner for deres indsats. Støtten foregik i
en online e-læringsplatform, hvor ressourcepersonerne havde mulighed for at kommunikere
med de andre deltagere i forløbet. Ressourcepersonerne modtog 5 online-sparringssessioner
gennem forløbet.
En væsentlig andel af ressourcepersonerne vurderer, at VIAs implementeringsstøtte
kun i mindre grad har understøttet deres indsats
Den tilkoblede implementeringsstøtte er ifølge ressourcepersonerne for lav til reelt at under-
støtte deres arbejde med indsatsen i de konkrete klasser på skolerne. Det viser både spørge-
skemaundersøgelsen og de kvalitative interview. Ressourcepersonerne har dermed i høj grad
stået alene med implementeringen og udviklingen af indsatsen, hvilket har været en udfordring.
Spørgeskemaundersøgelsen viser, at hele 51 % svarer, at implementeringsstøtten
i lav grad
har understøttet deres indsats, mens 10 % angiver, at implementeringsstøtten
slet ikke
har
understøttet deres indsats. Samtidig er det under 10 %, der vurderer, at støtten
i høj grad
har
været understøttende, jf. Figur 2.12.
Figur 2.12
Vurdering af implementeringsstøtten. Procent.
Note:
Anm.:
Kilde:
Spørgsmål: I hvilken grad vurderer du, at den løbende implementeringsstøtte har understøttet jeres indsats?
Antal besvarelser, N = 126
VIVEs spørgeskema til ressourcepersoner.
Flere ressourcepersoner peger mere specifikt på, at mens de to kompetenceudviklingsdage
og opfølgningsdagen var inspirerende og gav et godt udgangspunkt at arbejde videre med, så
var implementeringsstøtten i form af den skriftlige tilbagemelding på den afleverede handleplan
for kortfattet og for overordnet. For eksempel fortæller en af ressourcepersonerne at
”… det
har været rigtig godt. Der har været en kæmpe inspiration…”,
men at
”[d]en skriftlige imple-
menteringsstøtte, den kunne vi godt have undværet”.
En ressourceperson på en anden skole fortæller, at den skriftlige tilbagemelding var meget
kortfattet og derfor vanskelig at bruge som pejlemærke i det videre implementeringsarbejde.
Vi kunne ikke bruge [implementeringsstøtten, red.] til noget som helst. Og det bety-
der så også, at man ikke aner, om man går i den rigtige retning eller den forkerte
retning.
(Ressourceperson)
38
BUU, Alm.del - 2020-21 - Bilag 73: Orientering om evalueringsrapporten Plads til forskellighed – Evaluering af indsatsen i satspuljeprojektet Mestring af skoledag og hverdagsliv, fra børne- og undervisningsministeren
Samlet giver ressourcepersonerne udtryk for, at implementeringsstøtten burde have været væ-
sentligt mere omfattende for reelt at understøtte indsatsen i en vanskelig implementeringsfase.
2.7
Skolernes arbejde med indsatser – konkrete eksempler på
realiserede forløb
Som tidligere beskrevet er indsatsen inddelt i 6 forskellige temaer, som det enkelte klasseteam
har kunnet vælge. Derudover er en del af indsatsdefinitionen blevet udfyldt af det konkrete
klasseteam for at kunne tilpasse indsatsen til den lokale kontekst. Det har med andre ord været
en indsats, der har været meget fleksibel og har kunnet antage mange forskellige former. I et
projekt som ”Plads til forskellighed” er det derfor også forventeligt, at der vil være stor bredde
i de konkrete indsatser, som ressourcepersonerne udvikler. I dette afsnit vil vi med afsæt i de
gennemførte case-besøg kort beskrive 3 eksempler på, hvordan man på klasseniveau har re-
aliseret et mestringsforløb. Eksemplerne har til formål at vise, at der er stor forskel på, hvordan
man har udviklet indsatserne lokalt, og at man har arbejdet med forskellige tilgange og mål.
Eksemplerne giver et billede af de forskellige aktiviteter og fokuspunkter.
2.7.1
Eksempel 1: Skole A, 0. klasse, tema 5
Visuel støtte og forudsigelig struktur som støtte til opmærksomhed og selvkontrol
På skole A har to ressourcepersoner, som begge er lærere, været en del af forløbet for en 0.
klasse. Ressourcepersonerne er efter dialog med lederen blevet tilmeldt forløbet med den spe-
cifikke dagsorden, at både ledelse og ressourcepersoner oplevede en klasse med særlige ud-
fordringer og flere børn, som havde vanskeligt ved at overskue hverdag og rutiner. Ydermere
oplevede ressourcepersonerne, at flere af børnene havde vanskeligt ved at modtage verbale
beskeder. Lederen har i løbet af projektperioden tildelt de to ressourcepersoner en større
mængde timer efter løbende dialog om behov, hvilket har været en ledelsesmæssig prioritering
i forhold til skolens budget.
Skolens mestringsforløb består af en klar og gennemgående struktur i undervisningen, som
hele vejen er visuelt understøttet i form af billedunderstøttede skemaer. De har valgt at arbejde
med tema 5, som er pædagogiske indsatser, som optimerer opmærksomhedsfunktionen og
selvregulering og kontrol. Desuden billedunderstøttes selve undervisningsindholdet i så vid ud-
strækning som muligt, således at fx delopgaver, processer, materialer og valgmuligheder visu-
aliseres med piktogrammer, tegninger og fotos. Forløbet er flettet ind i hele skolehverdagen,
og alle fagprofessionelle, som er tilknyttet klassen, er fælles om at arbejde med tilgangen.
Ressourcepersonerne fremhæver særligt overskueligheden, som også medfører, at flere af
børnene bliver i stand til selvstændigt at håndtere arbejdsprocesser og skift:
Så man egentlig hele tiden kan fortælle dem: ”Nu er vi her, og når du er færdig med
det, så skal du det”. De behøver ikke hele tiden at skulle kontakte en voksen for at
komme videre i deres proces.
(Ressourceperson, skole A)
Ressourcepersonerne peger ydermere på, at den visuelle tilgang, som de har udviklet i deres
mestringsforløb, er et effektivt redskab i forhold til børn, som har udfordringer med verbal kom-
munikation – et træk, som fx ofte ses hos børn med ASF. Ydermere fremhæver de, at den
visuelle støtte har den fordel, at de som lærere i mange tilfælde kan undlade at stoppe under-
visningen for at guide én bestemt elev. I stedet kan støtten integreres i kommunikationen med
hele klassen, fx i form af at henvise til visualiseringer af, hvad man arbejder med, eller hvad
39
BUU, Alm.del - 2020-21 - Bilag 73: Orientering om evalueringsrapporten Plads til forskellighed – Evaluering af indsatsen i satspuljeprojektet Mestring af skoledag og hverdagsliv, fra børne- og undervisningsministeren
næste skridt i opgaven består af. Tilgangen har også den fordel, at den fungerer som en støtte
for alle elever i klassen:
Når det ligesom er visuelt og billedligt, kan de være med på lige fod med de andre.
Det gør også, at vi ikke hele tiden skal guide dem alene, men at vi egentlig kan gøre
det i klasserummet.
(Ressourceperson, skole A)
Samlet siger den ene af de to ressourcepersoner om deres deltagelse i projektet:
Et super fedt forløb – vi har i hvert fald fået rigtig meget ud af det.
(Ressourceperson,
skole A)
I forhold til implementering fremhæver lederen, at åbenheden og muligheden for at lave lokale
tilpasninger af materialer og tilgange, som er præsenteret undervejs i forløbet, har været en
styrke og en forudsætning for succesfuld implementering hos dem:
…de har fundet deres egen vej at gå – i forhold til hvad der var beskrevet. Du kan
godt have noget, der er beskrevet, men hvis det ikke passer ind i den elevgruppe,
du har, så er man nødt til at rette det lidt til – og det har vi gjort.
(Leder, Skole A)
Eksemplet viser styrkerne ved muligheden for lokale tilpasninger, tæt samarbejde med lederen
og prioriteret tid til at arbejde med indsatsen.
2.7.2
Eksempel 2: Skole B, 1. klasse, tema 3 og 6
Udvikling af relationer og afsæt i et børneperspektiv som en vej til at fremme et be-
stemt barns deltagelse
På skole B har to ressourcepersoner – en lærer og en pædagog – deltaget i forløbet, primært
koncentreret om en enkelt pige. De har arbejdet inden for rammerne af deres almindelige ar-
bejdstid med udvikling af indsatser. Som fokus for deres indsats har de valgt ét specifikt barn,
som de oplever har et massivt behov for ekstra støtte og hjælp. Dette ligger inden for tema 3
og 6, som er udvikling af det professionelle samarbejde og relationskompetencer samt inddra-
gelse af børneperspektiver i forhold til enkelte elever og i klassen som helhed. Den pågæl-
dende pige virkede utryg ved kontakt med de voksne, reagerede ofte voldsomt og havde van-
skeligt ved at indgå i relationer og lege med de andre børn. En central del af indsatsen bestod
i målrettet arbejde på at udvikle gode relationer til pigen. Dette skete ved, at pædagogen flere
gange hver dag sørgede for at være i kontakt med hende, tale med hende, vise positiv inter-
esse og spørge ind til hendes oplevelser.
Man kunne jo mærke – som man kan på ethvert barn – at når man så søger den
her relation ofte, hver dag over en lang periode, så kunne jeg da også godt mærke,
at der skete noget med den.
(Ressourceperson, skole B).
I undervisningssammenhænge og i strukturerede aktiviteter i SFO’en søgte ressourceperso-
nerne at sætte positivt fokus på den pågældende pige, fx ved at fremhæve det over for de
andre børn, når hun bød ind med noget eller bidrog med ideer, input eller kommentarer. Des-
uden arbejdede pædagogen på at udbygge og forbedre hendes venskab med en bestemt an-
den pige, igen ved at vise interesse, spørge ind til og lytte til pigerne. Som et særskilt fokus i
indsatsen søgte ressourcepersonerne også at forbedre deres relationer til pigens forældre og
inddrage dem i den positive udvikling ved at sørge for dialog og positive beskeder eller små
historier fra dagen ved afhentningssituationer i SFO’en.
40
BUU, Alm.del - 2020-21 - Bilag 73: Orientering om evalueringsrapporten Plads til forskellighed – Evaluering af indsatsen i satspuljeprojektet Mestring af skoledag og hverdagsliv, fra børne- og undervisningsministeren
2308150_0041.png
De to ressourcepersoner har i højere grad støttet sig til den pædagogiske analysemodel LP-
modellen
14
, som de var vant til at bruge, mens den tilknyttede implementeringsmodel i indsat-
sen kun i lav grad blev anvendt. Det skyldes, at ressourcepersonerne oplevede modellen som
for meget arbejde, samt at kursus og implementeringsstøtte var for dårlig.
Eksemplet viser muligheden for at tilpasse indsatsen, så den primært målrettes en enkelt elev,
og understreger betydningen af inddragelse af andre, her SFO, forældre og andre elever, for
at understøtte en positiv udvikling.
2.7.3
Eksempel 3: Skole C, 2. klasse, tema 1
Ressourcefokuseret fællesskabsdannelse som en vej til deltagelse i skole og SFO
På skole C har to ressourcepersoner – begge med lærerfunktion – deltaget i forløbet. De to
ressourcepersoner har ikke fået ekstra timer til udvikling af forløbet ud over deres almindelige
forberedelsestid.
De har valgt at have fokus på tema 1 om deltagelsesmuligheder i skole og SFO. Mestringsfor-
løbet har fokus på, at alle, også de børn som er udfordrede med koncentrationsvanskeligheder,
udadreagerende adfærd og vanskeligheder ved turtagning og deltagelse, skal kunne være en
del af fællesskabet. Dette har resulteret i en række aktiviteter, hvor afsættet har været interes-
ser og styrkesider hos de børn, som er mest udfordret. Ved på denne måde at tage afsæt i
interesser og optagetheder hos de børn, som er mest perifere i forhold til deltagelse i skolens
fællesskaber, argumenterer ressourcepersonerne for, at man ofte kan opnå, at netop disse
børn får en mere central position i aktiviteterne og har lettere ved at bidrage positivt.
Og ideerne kom også lidt af, at vi tænkte, hvad de kan. Vi vidste i hvert fald, at et
par stykker af de drenge, der var voldsomt udfordrede i klasserummet, kunne rigtig
godt lide det dér med skoven og huler – og vi tænkte, at det i hvert fald ville være et
sted, de kunne være med.
(Ressourceperson, skole C).
Aktiviteterne har fx bestået af forskellige ture ud af huset, bage-aktiviteter, spil-café og indret-
ning af en række forskellige aktivitetstilbud, hvor børnene efter interesser kunne deltage i min-
dre grupper med voksne til stede. Ligesom det også er tilfældet med eksemplet med den visu-
elle støtte, fremhæver ressourcepersonerne på skole C også, at de tiltag, som de har udviklet
gennem forløbet, er noget, som ikke kun kommer specifikke børn med særlige udfordringer til
gode:
… alt det, vi har gjort, giver noget til hele børneflokken.
(Ressourceperson, skole C)
Eksemplet viser, hvordan indsatsen inddrager hele klassen med fokus på aktiviteter, som in-
kluderer eleverne med vanskeligheder og tager udgangspunkt i deres styrker og interesser.
2.8
Sammenfattende om implementeringen af indsatsen
Formålet med dette kapitel har været at analysere, i hvor høj grad skolerne har implementeret
indsatsen, samt hvilke forhold der har været fremmende eller hæmmende for implementerin-
gen. I dette afsnit sammenfattes, fortolkes og diskuteres analysens resultater af implemente-
ringen af indsatsen.
14
LP står for Læringsmiljø og Pædagogisk analyse.
41
BUU, Alm.del - 2020-21 - Bilag 73: Orientering om evalueringsrapporten Plads til forskellighed – Evaluering af indsatsen i satspuljeprojektet Mestring af skoledag og hverdagsliv, fra børne- og undervisningsministeren
Vi har undersøgt implementeringen gennem spørgeskemaundersøgelser blandt ressourceper-
soner og skoleledere på de deltagende skoler samt gennem 8 casestudier, hvor vi har inter-
viewet ressourcepersoner og skoleledere fra skolerne.
Analyserne i kapitlet finder overordnet, at implementeringen af mestringsforløbene i en del til-
fælde har været mangelfuld. Motivationen for deltagelse i indsatsen ser ud til at spille en væ-
sentlig rolle, og denne er påvirket af en række faktorer såsom frivilligheden i deltagelse, tid og
ressourcer til at gennemføre implementeringen samt skolens organisationelle forhold, herun-
der lederstøtte og -skifte. Nedenfor sammenfattes analysens fund.
Skolerne har typisk selv valgt at deltage i projektet, eksempelvis med det formål at opkvalificere
personalet fagligt til at kunne arbejde bedre med indsatsmålgruppen. Ressourcepersonerne
består af en blanding af primært lærere og pædagoger, og de organiserer sig typisk i klasse-
team vedrørende indsatsen. Et flertal på 60 % af de deltagende ressourcepersoner har en
læreruddannelse som baggrund, mens 38 % er uddannede pædagoger. Dertil kommer 2 %
med anden uddannelsesbaggrund. Ressourcepersonernes tilknytning har i svingende grad
været frivillig. En del ressourcepersoner har meldt sig selv, men en anden væsentlig gruppe er
blevet pålagt at deltage.
VIAs indsats består af 6 temaer, som skolerne selv har kunne placere sig inden for. Ca. halv-
delen har valgt at have fokus på tema 5 om pædagogiske indsatser, der optimerer opmærk-
somhedsfunktionen og selvregulering/egenkontrol, mens ca. en tredjedel har valgt indsats 4,
hvor der arbejdes med anerkendende kommunikation, herunder styrkelse af positiv adfærd og
ansvar for den enkelte elev og fællesskabet.
Efter kompetenceudviklingsdagene har skolerne selvstændigt skulle arbejde med en række
implementeringsaktiviteter. På det tidspunkt, hvor VIVE gennemførte dataindsamlingen, var
primært analyser af klassens udfordringer og handleplaner gennemført, mens andre dele, så-
som forudsætningsanalyser og kapacitetsopbygningsplaner, i mindre grad var blevet udarbej-
det. En væsentlig andel af ressourcepersonerne var ligeledes i tvivl om, hvorvidt de havde
gennemført aktiviteterne. Der var altså en vis uklarhed i forhold til, hvad der var en del af selve
indsatsen, og hvad der ikke var, samt hvilken rolle disse elementer spillede i forhold til indsat-
sen. Over halvdelen af ressourcepersonerne vurderede endvidere, at indsatsen kun i nogen
grad var færdigudviklet. Implementeringsgraden blev vurderet bredt blandt de deltagende ind-
satsklasser i januar/februar, før de sidste implementeringsaktiviteter var gennemført. Det kan
bidrage til et misvisende billede af implementeringsgraden. De efterfølgende case-besøg blev
gennemført i maj/juni, hvor implementeringsaktiviteterne efter planen skulle være afsluttet. Her
var billedet det samme, hvilket vil sige, at indsatserne hovedsageligt ikke fremstod som fær-
digimplementerede.
Ressourcepersonerne var generelt motiverede for at være en del af indsatsen, hvilket var frem-
mende for implementeringen. Men en del oplevede manglende indflydelse, lederskifte, opga-
vetrængsel og omstruktureringer, der påvirkede motivationen negativt og derigennem var med
til at hæmme implementeringen. De mest motiverede ressourcepersoner var dem, der havde
meldt sig selv, mens de ressourcepersoner, der blev pålagt at være ressourcepersoner, var de
mindst motiverede med en væsentlig højere andel personer, der i
nogen grad,
i
lav grad
eller
slet ikke
var motiverede.
Støtte til at implementere indsatsen er en central fremmende faktor – og det modsatte kan
siges om fraværet af støtte. Undersøgelsen peger særligt på, at 3 områder for manglende
42
BUU, Alm.del - 2020-21 - Bilag 73: Orientering om evalueringsrapporten Plads til forskellighed – Evaluering af indsatsen i satspuljeprojektet Mestring af skoledag og hverdagsliv, fra børne- og undervisningsministeren
2308150_0043.png
støtte har betydning for implementeringen af indsatsen: lederstøtte, støtte i form af ressourcer
og implementeringsstøtte fra VIA.
Støtte fra egen leder er en central faktor i implementeringen af indsatsen. Ressourceperso-
nerne oplevede overvejende ledelsens støtte i forbindelse med implementering og gennemfø-
relse af indsatsen som mangelfuld. Data viser dog, at der er stor forskel på ledernes involvering
i den faglige og didaktiske del af processen på tværs af skolerne.
Ligesom ledelsesstøtte påvirker implementeringen, påvirker ressourcepersonernes ressourcer
til at prioritere indsatsen den også. Undersøgelsen viser, at der er markant forskel på omfanget
af tildelte ressourcer. Lige over halvdelen af ressourcepersonerne fik tildelt øremærket tid til at
arbejde med ”Plads til forskellighed”, mens lige under halvdelen ikke fik. I de tilfælde, hvor der
er tildelt ressourcer, svarer den øremærkede tid typisk til 1-2 timer om uge, hvoraf størstedelen
har fået én time. Når ressourcepersonerne har haft bedre mulighed for at prioritere implemen-
teringen af indsatsen, er deres motivation steget.
En væsentlig andel af ressourcepersonerne vurderer, at VIAs implementeringsstøtte kun i min-
dre grad har understøttet deres indsats. Den tilkoblede implementeringsstøtte er, ifølge res-
sourcepersonerne, for lav til at reelt understøtte deres arbejde med indsatsen hjemme på sko-
lerne i de konkrete klasser. Det viser både spørgeskemaundersøgelsen og de kvalitative inter-
view.
2.9
Oplevet forskel for eleverne
Ressourcepersonerne vurderer, at indsatserne gør en positiv forskel for elever med
ADHD, ASF eller lignende vanskeligheder
Ressourcepersonerne udtrykker selv, at deres indsats gør en positiv forskel for elever med
ADHD, ASF eller lignende vanskeligheder. I de gennemførte interview fortæller flere ressour-
cepersoner og ledere ligeledes, at de har oplevet en positiv udvikling efter at have arbejdet
med indsatserne.
Dette er naturligvis et centralt spørgsmål jf. de overordnede målsætninger med projektet. 89 %
af ressourcepersonerne angiver
i meget høj grad, i høj grad
eller
i nogen grad
til spørgsmålet
om, hvorvidt de vurderer, at indsatsen gør en positiv forskel.
Figur 2.13
Gør indsatsen en positiv forskel? Procent
Anm.:
Note:
Kilde:
Spørgsmål: Vurderer du, at jeres indsats gør en positiv forskel for elever med ADHD, ASF eller lignende vanske-
ligheder?
Antal besvarelser, N = 126
VIVEs spørgeskema til ressourcepersoner.
Spørgsmålet er så, om denne forskel også opleves blandt eleverne, som trods alt er den pri-
mære målgruppe for indsatsen. Dette er undersøgt i de to kommende kapitler.
43
BUU, Alm.del - 2020-21 - Bilag 73: Orientering om evalueringsrapporten Plads til forskellighed – Evaluering af indsatsen i satspuljeprojektet Mestring af skoledag og hverdagsliv, fra børne- og undervisningsministeren
3
Analyse af sociale relationer og oplevelsen af
læringsmiljøet
Dette kapitel analyserer elevernes sociale relationer og oplevelser af læringsmiljøet i de me-
stringsforløb, som er udsprunget af projektet ”Plads til forskellighed – Inkluderende fællesska-
ber”. Mestringsforløbene er klasserettede indsatser, der søger at skabe bedre trivsel og læring
for nogle særligt sårbare elever ved at forbedre de sociale relationer og læringsmiljøet for alle
elever i en klasse. Derfor analyserer kapitlet både virkningen på klasseniveau og på individuelt
niveau for de elever, der har ADHD, ASF eller lignende vanskeligheder.
Formålet er at undersøge virkningen af mestringsforløbene på de berørte børns sociale relati-
oner og oplevelse af læringsmiljøet. Det gøres gennem en sammenligning af forskellige mål
for elevernes sociale relationer og deres oplevelse af læringsmiljøet i indsats- og kontrolklas-
ser. Forventningen er, at elever fra klasser, der har deltaget i et mestringsforløb, har en mere
positiv oplevelse af læringsmiljøet og et bedre socialt netværk end elever fra klasser, der ikke
har deltaget i et mestringsforløb.
Denne analyse er værdifuld, fordi den forbinder implementeringsanalysen og effektanalysen
ved at give en indsigt i, om indsatsen virker, som den skal: Fører mestringsforløbene til reelt
oplevede forskelle for eleverne, og hvilke forskelle oplever de? Samtidig er analysen med til at
sandsynliggøre resultatet af effektanalysen ved at se, om det forbindende led i forandringste-
orien er til stede. Det vil sige, at forventningen er, at der skal være en positiv virkning på ele-
vernes sociale relationer og deres oplevelse af læringsmiljøet, før vi kan forvente, at indsatsen
også har en effekt på elevernes læring og trivsel. Konkret besvares evalueringsspørgsmålene:
Hvordan påvirker mestringsforløbene de sociale relationer og oplevelsen af læringsmil-
jøet hos de børn, der har ADHD, ASF eller lignende vanskeligheder?
Hvordan påvirker mestringsforløbene den sociale trivsel og læringsmiljøet i klassen ge-
nerelt?
Spørgsmålene besvares dels ved en analyse af spørgeskemadata indsamlet blandt elever i
indsats- og kontrolklasser, dels gennem en sociogramanalyse.
3.1
Deltagende skoler, klasser og elever
Dette afsnit beskriver kort de deltagende skoler og klasser for at introducere datagrundlaget
for analysen og baggrunden for fortolkningen af analysens resultater. 5 skoler indgår i under-
søgelsen, og fra hver skole deltager mellem 2 og 6 klasser, ligeligt fordelt mellem indsats og
kontrol. I alt deltager 10 indsatsklasser og 9 kontrolklasser.
3.1.1
Skoleudvælgelse
For at have de bedste muligheder for at undersøge virkningen af mestringsforløbene er der
udvalgt 10 indsatsklasser fordelt på 5 skoler. Udvælgelsen er dels baseret på fidelitetsindekset,
der består af spørgsmål fra den gennemførte spørgeskemaundersøgelse blandt ressourceper-
sonerne, dels ud fra ressourcepersonernes vurdering af, om deres indsats har gjort en positiv
forskel for eleverne med ADHD, ASF eller lignende vanskeligheder. Fidelitetsindekset indehol-
der et samlet mål for, om de aktiviteter, der er knyttede til indsatsen, er gennemført. Hver skole
44
BUU, Alm.del - 2020-21 - Bilag 73: Orientering om evalueringsrapporten Plads til forskellighed – Evaluering af indsatsen i satspuljeprojektet Mestring af skoledag og hverdagsliv, fra børne- og undervisningsministeren
2308150_0045.png
har fået tildelt en værdi mellem 0 og 100 (jo højere værdi, jo bedre implementering/vurderet
virkning) på disse to mål og er blevet rangeret herefter, jf. afsnit 5.3.
Skolerne er udvalgt blandt de skoler, hvor implementeringsfideliteten var højest, og hvor res-
sourcepersonerne i højeste grad har vurderet, at deres indsats har gjort en positiv forskel for
eleverne med ADHD, ASF eller lignende vanskeligheder. Derudover har der været et pragma-
tisk hensyn til, at VIVE skulle kunne identificere de konkrete elever i klasserne med ADHD,
ASF eller lignende vanskeligheder.
Det vil sige, at skolerne er valgt ud fra et best case-scenarium, hvor indsatsen forventes at
have haft de bedste forudsætninger for at lykkes: altså dels at indsatsen faktisk er implemen-
teret, dels at de oplever en positiv forskel som følge af indsatsen. Dermed også sagt, at hvis
det ikke findes, at indsatsen har positiv virkning i denne type analyse, så er det en indikator på,
at indsatsen ikke virker efter hensigten.
Udvælgelsen med udgangspunkt i høj implementeringsfidelitet og vurdering af indsatsens for-
skel har haft den betydning, at udvælgelsen ikke alene er foretaget blandt skoler, der har fulgt
randomiseringsanvisningen. Blandt de deltagende skoler har 3 skoler fulgt randomiseringen,
mens de 2 sidste ikke har. Det kommer konkret til udtryk ved, at der på de 2 skoler både er
indsats- og kontrolklasser på samme klassetrin.
Det ikke kan afvises, at de skoler, der ikke har fulgt randomiseringen, har valgt, at den hårdest
ramte klasse er blevet indsatsklasse, ligesom det ikke udelukkes, at der er sket en grad af
’treatment’ af kontrolklasserne, hvilket vil sige, at de ressourcepersoner, der har været på op-
kvalificeringsforløb, enten har delt deres erfaringer i et årgangsteam eller ligefrem også under-
viser en kontrolklasse. Hvis det er tilfældet, så kan man forvente, at forskellen mellem indsats-
og kontrolklasser vil være mindre i analysen, da begge i så fald har modtaget dele af indsatsen.
For at undersøge de deltagende klassers udgangspunkt har VIVE gennemført en mindre tvær-
snitsanalyse af lærernes første vurdering af de konkrete deltagende elevers vanskelighedsni-
veau ifølge de anvendte impact-items fra SDQ.
15
Blandt hele gruppen af elever med vanske-
ligheder i analysen er indsatsgruppen sammenlignelig med kontrolgruppen med en gennem-
snitlig vurdering på henholdsvis 2,8 og 2,7 på en skala fra 1-4, hvor 4 er flest vanskeligheder.
Blandt eleverne på de 2 skoler, der ikke har fulgt randomiseringen, er der forskel på grupperne,
hvor resultatet peger i hver sin retning. Det vil sige, at eleverne i kontrolgruppen har flere van-
skeligheder end eleverne i indsatsklassen på den ene skole, mens det modsatte er tilfældet på
den anden. Det er helt forventeligt, at der er forskel på grupperne, når man ser på meget få
elever.
Resultatet af denne lille analyse siger intet om, hvorvidt kontrolklasserne har modtaget be-
handling, men det er betryggende for analysen, at grupperne på et overordnet niveau er sam-
menlignelige, og at de 2 skoler, der ikke har fulgt randomiseringen, trækker analysen i hver sin
retning.
Valget af et best case-design er således stadig – efter omstændighederne – fordelagtigt, da
indsatsklasserne alt andet lige har haft gode betingelser for at have gjort en positiv forskel for
eleverne.
15
For en grundigere beskrivelse af disse, se afsnit 5.3.
45
BUU, Alm.del - 2020-21 - Bilag 73: Orientering om evalueringsrapporten Plads til forskellighed – Evaluering af indsatsen i satspuljeprojektet Mestring af skoledag og hverdagsliv, fra børne- og undervisningsministeren
2308150_0046.png
3.1.2
Deltagende elever
I hver af de klasser, der deltager i undersøgelsen, er der indsamlet oplysninger blandt alle
elever om, hvem eleverne er sammen med i forskellige situationer, og hvordan de oplever
læringsmiljøet i klassen. Disse oplysninger er indsamlet ved hjælp af programmet
Klassetrivsel,
der via et elektronisk spørgeskema, giver eleverne mulighed for dels at vælge mellem forskel-
lige svarkategorier (fx til spørgsmålet ”Kan du lide at arbejde sammen med andre i klassen?”),
dels at udpege (op til 3) af deres klassekammerater (fx til spørgsmålet ”Hvem vil du helst ar-
bejde sammen med?”).
Datagrundlag
Kapitlets analyser hviler på spørgeskemadata indsamlet blandt børn i 10 indsatsklasser og 9 kon-
trolklasser fordelt på 5 skoler. Samlet set har i alt 441 børn besvaret spørgsmålene fordelt på 231
børn i indsatsklasserne og 210 i kontrolklasserne. Antallet af børn med vanskeligheder varierer fra
1-3 i hver klasse og er fordelt på 24 børn i indsatsklasserne og 19 i kontrolklasserne.
I hver klasse har vi bedt børnene om at svare på spørgsmål om:
Hvem de er sammen med eller foretrækker at være sammen med i forskellige sammenhænge
Deres oplevelse af læringsmiljøet i klassen.
I analysen sammenlignes indsatsklasserne med kontrolklasserne med henblik på at identificere even-
tuelle forskelle i de sociale relationer og på elevernes oplevelse af læringsmiljøet i de 2 grupper af
klasser. Analysen er en tværsnitsanalyse, der alene ser på forskellen mellem indsats- og kontrol-
klasse på ét tidspunkt: efter indsatsens implementering.
Det er væsentligt at holde sig for øje, at analysens metode ikke direkte bør sammenlignes med ef-
fektanalyserne i kapitel 4. Datagrundlaget i denne analyse er meget mindre, og skolerne er strate-
gisk udvalgt. Analyserne giver under best case-designet indikationer på, om vi finder resultater for
indsatsklasserne eller ej, men der er ikke tale en statistisk analyse, som kontrollerer for baggrunds-
variabler mv. For yderligere metodebeskrivelse henvises til afsnit 5.4.
3.1.3
Særligt om sociogramanalysen
I dette afsnit præsenteres en beskrivelse af, hvordan sociogramanalysen er foretaget, da den
ikke er bredt kendt.
Som nævnt er der gennemført en spørgeskemaundersøgelse blandt de udvalgte klassers ele-
ver. De oplysninger, der indsamles via Klassetrivsels elektroniske spørgeskema, udgør to for-
skellige typer af data, der behandles særskilt i analysen.
Den ene type
af data er almindelige
spørgeskemadata, som analyseres ved at sammenligne svarfordelingerne i de forskellige re-
levante grupper (fx indsats- og kontrolpopulationerne).
Den anden type
af data er lister over
elevernes egne valg af (op til 3) klassekammerater. Der er udarbejdet lister af valgte elever for
hvert spørgsmål, der vedrører elevernes relationer i henholdsvis frikvarteret, SFO og fritiden,
og identificerer, hvem eleverne er fortrolige med, hvem der er deres foretrukne samarbejds-
partnere, og hvem de søger hjælp hos. Disse lister omsættes for hver klasse og hvert spørgs-
mål til et sociogram. Et sociogram er en grafisk repræsentation af de relationer, der er mellem
individer i en given gruppe (her klassen), og af sociogrammet kan man afdække, hvilke møn-
stre der er kendetegnende for gruppens præferencestruktur. I det følgende beskrives analyse-
strategien for sociogramdata.
46
BUU, Alm.del - 2020-21 - Bilag 73: Orientering om evalueringsrapporten Plads til forskellighed – Evaluering af indsatsen i satspuljeprojektet Mestring af skoledag og hverdagsliv, fra børne- og undervisningsministeren
Formålet med sociogramanalysen er at undersøge, om præferencestrukturerne i indsatsklas-
serne er forskellig fra præferencestrukturerne i kontrolklasserne. I beskrivelsen af præference-
strukturerne lægges der vægt på grupperinger, placering af elever i henholdsvis centrum og
periferi og gensidige valg. I de følgende afsnit beskrives de 3 områder.
I analysen af klassens grupperinger karakteriseres præferencestrukturen som enten ’opdelt’
eller ’forbundet’ alt efter, hvor mange grupper der er, gruppernes størrelse og antallet af inter-
aktioner mellem grupperne. En klasse med flere lukkede grupper (hvor der er ingen eller få
relationer mellem grupperne) opfattes som opdelt, og en klasse med relationer på kryds og
tværs af klassen opfattes som forbundet. Opdelte præferencestrukturer er mere sårbare end
forbundne, fordi den enkelte elev har færre muligheder for at indgå i relationer, hvis der opstår
konflikter i elevens gruppe, eller hvis et eller flere gruppemedlemmer er fraværende. Forvent-
ningen er, at indsatsklasserne generelt set er mere forbundne end kontrolklasserne, eftersom
mestringsforløbet forventes at styrke relationerne blandt alle eleverne i klassen.
Det er væsentligt at være opmærksom på, at selvom sociogramanalysen anvender data kvan-
titativt, så er der ikke tale om en statistisk analyse, hvor det er muligt at anvende signifikanstest
og lignende. I stedet er der tale om en kvalitativ analyse af mønstrene i sociogrammerne.
I analysen af præferencestrukturen indgår antallet af elever i centrum og periferi (inderste og
yderste ring i sociogrammet). Her kan der være mange (3 eller flere) eller få (2 eller færre)
begge steder. Eleverne placeres i centrum eller periferi, alt efter hvor mange relationer de har.
Det vil sige, at de børn, der har flest (men lige mange) relationer i klassen, placeres i centrum,
mens de børn, der har færrest (men lige mange) relationer i klassen, placeres i periferien. Få
elever i centrum og periferi kan være – men er det ikke nødvendigvis – en indikation af, at der
er enkelte elever, der har meget stor indflydelse på det sociale samvær i klassen (magt), eller
at der er enkelte elever, der er isolerede. Mestringsforløbet forventes at påvirke elevernes re-
lationer på en sådan måde, at magten vil være fordelt blandt flere elever (mange elever i cen-
trum), og at ingen vil være socialt isoleret (mange elever i periferien).
I analysen af præferencestrukturen undersøges det desuden, om der er variation i antallet af
gensidige valg (når to elever begge udpeger hinanden som nogen, de er sammen med/gerne
vil være sammen med) på tværs af klasserne. Hvis der er et stort antal børn i hver klasse, der
ikke modtager gensidige valg, kan det være en indikation af, at flere elever ikke har nogle nære
relationer. Forventningen er, at mestringsforløbet har styrket relationerne i klasserne på en
sådan måde, at der er gennemsnitligt flere gensidige relationer i indsatsklasserne end i kon-
trolklasserne.
På de næste sider ses to eksempler på sociogrammer, der viser, hvordan eleverne i to forskel-
lige klasser har udpeget de 3 klassekammerater, de er mest sammen med i frikvarteret. Hver
label repræsenterer en elev (de hvide er piger, og de sorte er drenge). Pilene, der forbinder
eleverne, markerer elevernes valg af hinanden: Grå pile er ensidige valg, grønne pile er gen-
sidige valg, og røde pile forbinder elever i grupper af 3, der alle gensidigt har valgt hinanden.
Elever placeret i centrum har modtaget flest valg, og elever placeret i periferien har modtaget
færrest.
47
BUU, Alm.del - 2020-21 - Bilag 73: Orientering om evalueringsrapporten Plads til forskellighed – Evaluering af indsatsen i satspuljeprojektet Mestring af skoledag og hverdagsliv, fra børne- og undervisningsministeren
2308150_0048.png
Figur 3.1
Eksempler på sociogrammer
Dreng 2
Pige 5
Dreng 10
Dreng 3
Pige 13
Dreng 5
Dreng 11
Dreng 6
Dreng 9
Dreng 7
Pige 9
Pige 2
Pige 4
Pige 6
Pige 3
Dreng 8
Pige 10
Pige 11
Pige 12
Pige 7
Pige 8
Pige 14
Note:
Kilde:
Sociogrammet herover eksemplificerer en opdelt struktur med få elever i periferien og mange i centrum. Sociogram-
merne er lavet i programmet Klassetrivsel og efterfølgende justeret grafisk af VIVE.
VIVEs spørgeskema blandt elever i 10 indsats- og 9 kontrolklasser.
48
BUU, Alm.del - 2020-21 - Bilag 73: Orientering om evalueringsrapporten Plads til forskellighed – Evaluering af indsatsen i satspuljeprojektet Mestring af skoledag og hverdagsliv, fra børne- og undervisningsministeren
2308150_0049.png
Figur 3.1
Eksempler på sociogrammer (fortsat)
Dreng 10
Dreng 1
Pige 15
Pige 11
Pige 6
Pige 8
Pige 5
Pige 12
Pige 4
Pige 14
Pige 9
Pige 1
Pige 10
Pige 3
Dreng 3
Pige 7
Pige 13
Dreng 9
Dreng 5
Dreng 4
Dreng 1
Pige 2
Dreng 8
Dreng 7
Dreng 2
Dreng 6
Note:
Kilde:
Sociogrammet herover eksemplificerer en forbundet struktur med mange elever i periferien og få i midten. Socio-
grammerne er lavet i programmet Klassetrivsel og efterfølgende justeret grafisk af VIVE.
VIVEs spørgeskema blandt elever i 10 indsats- og 9 kontrolklasser.
3.2
Ingen forskel i sociale relationer
Dette afsnit præsenterer resultater fra den sammenlignende analyse af præferencestruktu-
rerne i indsats- og kontrolklasserne og placeringen af elever med ADHD, ASF og lignende
vanskeligheder i disse strukturer.
Præferencestrukturerne i klasserne er kortlagt på 5 forskellige områder:
16
1. Elevernes relationer i frikvarterne
2. Fortrolighed mellem eleverne
16
I det oprindelige design indgik SFO også som område, men da en stor del af eleverne i undersøgelsen ikke gik i SFO, har
vi valgt at se bort fra dette område.
49
BUU, Alm.del - 2020-21 - Bilag 73: Orientering om evalueringsrapporten Plads til forskellighed – Evaluering af indsatsen i satspuljeprojektet Mestring af skoledag og hverdagsliv, fra børne- og undervisningsministeren
2308150_0050.png
3. Elevernes relationer i fritiden
4. Foretrukne samarbejdspartnere
5. Faglig støtte mellem eleverne.
3.2.1
Præferencestruktur på klasseniveau
For hvert område er strukturerne i indsatsklasserne sammenlignet med strukturerne i kontrol-
klasserne. Strukturerne i klasserne beskrives som enten opdelte eller forbundne, med mange
eller få i centrum eller periferi og med mange eller få gensidige valg. Tabel 3.1 viser resultatet
af den sammenlignende analyse af de generelle klassestrukturer (hvor fokus er på klassen
som helhed og ikke på individuelle børn) i indsats- og kontrolklasserne.
Tabel 3.1
Frikvarter
Fortrolighed
Fritid
Samarbejde
Faglig støtte
Note:
Forskelle i præferencestrukturer mellem indsats- og kontrolklasserne
Opdel – Forbundet
Ingen forskel
Kontrolklasser mere forbundne
Ingen forskel
Indsatsklasser mere forbundne
Ingen forskel
Centrum – Periferi
Ingen forskel
Ingen forskel
Ingen forskel
Ingen forskel
Ingen forskel
Gensidige valg
Ingen forskel
Ingen forskel
Ingen forskel
Ingen forskel
Ingen forskel
Anm.:
Kilde:
Indholdet i venstre kolonne afspejler de spørgsmål, hvor eleverne er blevet bedt om at identificere op til 3 elever fra
deres klasse. Spørgsmålene er: ”Hvem er du mest sammen med i frikvartererne?”, ”Hvem er god til at tale med dig
og hjælpe dig, hvis du har problemer?”, ”Hvem er du mest sammen med, når du har fri?”, ”Hvem vil du helst arbejde
sammen med?”, og ”Hvem hjælper dig, hvis der er noget du ikke kan finde ud af i timerne?”.
Antal besvarelser, N = 441
VIVEs spørgeskema til elever.
Som det fremgår af Tabel 3.1 er der ikke forskel på antallet af gensidige relationer og antallet
elever placeret i centrum/periferi i indsats- og kontrolklasserne. Til gengæld er der forskel på 2
ud af de 5 områder, når det kommer til, hvor opdelte klasserne er. I spørgsmålet om elevernes
samarbejdsrelationer er indsatsklasserne mere forbundne. 8 ud af de 10 indsatsklasser er
mere eller mindre forbundne, idet der indgår flere interaktioner på tværs af klassen, og der er
en lav grad af lukkede grupper. I kontrolklasserne er det modsat; her er der en overvægt af
klasserne (6 ud af 9), som er mere eller mindre opdelte. Denne forskel understøttes af analysen
af elevernes oplevelse af læringsmiljøet i klasserne.
I kontrolklasserne er der en større andel af eleverne (9 %), der svarer nej til, at de kan lide at
arbejde sammen med andre i klassen end i indsatklasserne (her svarer 5 % nej). Forskellen er
dog så lille, at vi ikke kan konkludere, at mestringsforløbene har haft en væsentlig betydning
for elevernes oplevelse af at arbejde sammen med andre.
På et enkelt område viser analysen, at kontrolklasserne mod forventning er mere forbundne
end indsatsklasserne. Når eleverne udpeger, hvem de taler med og får hjælp fra, når de har
problemer, er det i 8 ud af de 9 kontrolklasser på kryds og tværs af elevgruppen. I indsatsklas-
serne er elevgrupperne kun lige så forbundne i halvdelen af de 10 klasser. Dette resultat er
ikke i overensstemmelse med vores forventning om, at mestringsforløbet øger fortroligheden
blandt flere børn i indsatsklasserne. Til gengæld afspejler resultatet, at der i næsten alle kon-
trolklasser er en sådan form for fortrolighed, der ikke er opdelt i lukkede grupper. Det helt over-
ordnede indtryk af analysen er dog, at der kun er meget få forskelle på den overordnede præ-
ferencestrukturer i indsats- og kontrolklasserne, og det kan således ikke konkluderes, at me-
stringsforløbene har haft en virkning på de sociale relationer i indsatsklasserne.
50
BUU, Alm.del - 2020-21 - Bilag 73: Orientering om evalueringsrapporten Plads til forskellighed – Evaluering af indsatsen i satspuljeprojektet Mestring af skoledag og hverdagsliv, fra børne- og undervisningsministeren
2308150_0051.png
3.2.2
Præferencestruktur på elevniveau
I analysen af de sociale relationer hos elever med ADHD, ASF og lignende vanskeligheder
sammenlignes disse elever i indsats- og kontrolklasserne i forhold til, hvor mange gensidige
valg de modtager, og i hvor høj grad de er placeret i periferien.
For begge grupper af klasser gælder det, at elever med ADHD, ASF og lignende vanskelighe-
der oftest er placeret i eller tæt på periferien, men der er også enkelte eksempler på elever
med ADHD, ASF og lignende vanskeligheder, der på tværs af flere områder er placeret i klas-
sens sociale centrum. Resultaterne af den sammenlignende analyse fremgår af oversigten i
Tabel 3.2.
Tabel 3.2
Forskelle i placeringen af elever med ADHD, ASF og lignende vanskeligheder i
præferencestrukturerne mellem indsats- og kontrolklasserne
Centrum – Periferi
Frikvarter
Fortrolighed
Fritid
Samarbejde
Faglig støtte
Note:
Gensidige valg
Flere i kontrolklasser
Ingen forskel
Flere i kontrolklasser
Flere i kontrolklasser
Ingen forskel
Flere i periferi i indsatsklasser
Flere i periferi i indsatsklasser
Flere i periferi i indsatsklasser
Flere i periferi i indsatsklasser
Flere i periferi i indsatsklasser
Anm.:
Kilde:
Indholdet i venstre kolonne afspejler de spørgsmål, hvor eleverne er blevet bedt om at identificere op til 3 elever fra
deres klasse. Spørgsmålene er: ”Hvem er du mest sammen med i frikvartererne?”, ”Hvem er god til at tale med dig
og hjælpe dig, hvis du har problemer?”, ”Hvem er du mest sammen med, når du har fri?”, ”Hvem vil du helst arbejde
sammen med?”, og ”Hvem hjælper dig, hvis der er noget, du ikke kan finde ud af i timerne?”.
Antal besvarelser, N = 441
VIVEs spørgeskema til elever.
Analysen viser, at eleverne med ADHD, ASF eller lignende vanskeligheder i indsatsklasserne
– på tværs af alle områder – oplever færre valg fra deres klassekammerater end de tilsvarende
elever i kontrolklasserne. De er således i højere grad end i kontrolklasserne placeret i periferien
af sociogrammerne.
Analysen viser desuden, at eleverne i kontrolklasserne i højere grad modtager gensidige valg
end eleverne i indsatsklasserne. Dette gælder elevernes svar på, hvem de er sammen med i
frikvarteret, hvem de gerne vil arbejde sammen med, og hvem de er sammen med fra klassen,
når de har fri – og dermed for 3 af de 5 områder.
Resultaterne indikerer dermed – mod den teoretiske forventning – at elever med ADHD, ASF
eller lignende vanskeligheder er bedre socialt inkluderet i kontrolklasserne end i indsatsklas-
serne. Det vil sige, at resultaterne ikke understøtter, at indsatsen har en positiv virkning på
eleverne.
I fortolkningen af disse resultater skal det dog understreges, at analysen hviler på placeringen
af relativt få elever (24 i de 10 indsatsklasser og 19 i de 9 kontrolklasser), og at man må for-
vente, at der er individuelle forhold blandt eleverne, som formodentlig indvirker på deres ind-
placering. Det vil sige, at man heller ikke med sikkerhed kan sige, at indsatsen har en negativ
virkning på eleverne, selvom det er det, som flere af resultaterne indikerer.
51
BUU, Alm.del - 2020-21 - Bilag 73: Orientering om evalueringsrapporten Plads til forskellighed – Evaluering af indsatsen i satspuljeprojektet Mestring af skoledag og hverdagsliv, fra børne- og undervisningsministeren
2308150_0052.png
3.3
Små forskelle i oplevelsen af læringsmiljøet
Dette afsnit præsenterer resultaterne af den sammenlignende analyse af elevernes oplevelse
af læringsmiljøet for klasserne som helhed og for gruppen af elever med ADHD, ASF og lig-
nende vanskeligheder særskilt.
Præsentationen af resultaterne er delt op i følgende emner, som afspejler de forskellige aspek-
ter af læringsmiljøet, der er undersøgt:
Elevernes generelle trivsel og tryghed
Samarbejde
Fagligt niveau i undervisningen og mestring af dette
Lærer-elev samarbejdet.
14
Analyserne er foretaget ved at sammenligne svarfordelingerne blandt eleverne i indsats- og
kontrolklasserne. Da populationerne ikke udgør tilfældigt udvalgte stikprøver, er der ikke fore-
taget signifikanstest. I stedet sættes en grænse på 5 procentpoint: Forskelle på under 5 pro-
centpoint betragtes som uvæsentlige. Analyserne hviler på svar fra 231 elever i indsatsklas-
serne (heraf 24 med ADHD, ASF eller lignende vanskeligheder) og 211 elever i kontrolklas-
serne (heraf 19 med ADHD, ASF eller lignende vanskeligheder). Resultater for gruppen af
elever med ADHD, ASF eller lignende vanskeligheder skal tolkes med stor varsomhed, da
populationen er meget lille.
3.3.1
Trivsel og tryghed i undervisningen
Resultater fra analysen af elevernes generelle trivsel og oplevelse af tryghed i undervisningen
er præsenteret i Tabel 3.3.
Tabel 3.3
Elevers generelle trivsel og tryghed i undervisningen. Andel i procent.
Alle elever
Oplever at have det godt i timerne
Indsatsklasse
Kontrolklasse
Ved hvad man skal i timerne (for det meste eller nogen gange)
Indsatsklasse
Kontrolklasse
Note:
Anm.:
Kilde:
Elever med ADHD, ASF
e.l. vanskeligheder
71
94
83
90
85
81
93
90
Tabellen viser udvalgte svar og ikke den totale svarfordeling. Det har været muligt at svare
ved ikke
til alle spørgsmål.
For elever med ADHD, ASF eller lignende vanskeligheder skal procenterne tolkes med forsigtighed, da antallet af
disse elever er lavt i både indsats- og kontrolgruppen (der er henholdsvis 24 og 19 elever i de to grupper).
Antal besvarelser, N = 441
VIVEs spørgeskema til elever.
Som det fremgår af Tabel 3.3, er der ikke stor forskel på, hvordan eleverne generelt trives i
indsats- og kontrolklasserne. I begge grupper svarer langt størstedelen af eleverne, at de har
det godt i timerne, og at de ved, hvad de skal i timerne. Dette gælder også for elever med
ADHD, ASF og lignende vanskeligheder, om end de adskiller sig på forskellig vis fra det gene-
relle billede i indsats- og kontrolklasserne. I indsatsklasserne trives elever med ADHD, ASF og
lignende vanskeligheder lidt dårligere end gennemsnittet, og i kontrolklasserne trives elever
med ADHD, ASF og lignende vanskeligheder gennemsnitligt lidt bedre. Tilsvarende er elever
med ADHD, ASF og lignende vanskeligheder på niveau med gennemsnittet i forhold til at vide,
52
BUU, Alm.del - 2020-21 - Bilag 73: Orientering om evalueringsrapporten Plads til forskellighed – Evaluering af indsatsen i satspuljeprojektet Mestring af skoledag og hverdagsliv, fra børne- og undervisningsministeren
2308150_0053.png
hvad man skal i timerne, mens elever med ADHD, ASF og lignende vanskeligheder i indsats-
klasserne ligger lidt under gennemsnittet.
3.3.2
Samarbejde
Resultaterne af analysen af elevernes oplevelse af samarbejde og deres foretrukne samar-
bejdsformer er præsenteret i Tabel 3.4.
Tabel 3.4
Elevers foretrukne arbejdsformer og vurdering af samarbejdet med andre elever.
Andel i procent.
Alle elever
Foretrækker at arbejde alene
Indsatsklasse
Kontrolklasse
Foretrækker at arbejde i grupper
Indsatsklasse
Kontrolklasse
Foretrækker at arbejde sammen med en anden
Indsatsklasse
Kontrolklasse
Kan ikke lide at arbejde sammen med andre i klassen
Indsatsklasse
Kontrolklasse
Anm.:
Kilde:
Antal besvarelser, N = 441
VIVEs spørgeskema til elever.
Elever med ADHD, ASF
e.l. vanskeligheder
25
16
25
16
42
53
13
11
23
23
23
29
53
48
5
9
Som det fremgår af Tabel 3.4, er der mindre forskelle på elevernes foretrukne arbejdsformer i
indsats- og kontrolklasserne. I kontrolklasserne er der lidt flere elever, som foretrækker at ar-
bejde i grupper, men ellers er der kun begrænsede forskelle mellem elevernes præferencer.
For elever med ADHD, ASF eller lignende vanskeligheder i indsatsklasserne gælder det, at
deres foretrukne samarbejdsformer minder meget om deres klassekammeraters, blot er der
lidt færre, der foretrækker at arbejde i par. Elever med ADHD, ASF eller lignende vanskelighe-
der i kontrolklasserne adskiller sig mere fra deres klassekammerater ved, at flere foretrækker
at arbejde i par frem for alene eller i grupper.
Det fremgår desuden af tabellen, at der kun er en ganske lille andel af eleverne i både indsats-
og kontrolklasserne, der ikke bryder sig om at arbejde sammen med andre i deres klasse. I
begge grupper gælder det dog, at der er en lidt større andel af eleverne med ADHD, ASF eller
lignende vanskeligheder, der ikke bryder sig om at samarbejde med andre.
3.3.3
Fagligt niveau i undervisningen og mestring af dette
Resultater af analysen af elevernes oplevelse af undervisningsniveauet og egen indsats i un-
dervisningen er præsenteret i Tabel 3.5.
53
BUU, Alm.del - 2020-21 - Bilag 73: Orientering om evalueringsrapporten Plads til forskellighed – Evaluering af indsatsen i satspuljeprojektet Mestring af skoledag og hverdagsliv, fra børne- og undervisningsministeren
2308150_0054.png
Tabel 3.5
Elevers oplevelse af undervisningen. Andel i procent.
Alle elever
Elever med ADHD, ASF
e.l. vanskeligheder
8
11
25
11
58
79
46
47
88
84
Oplever et for lavt niveau
Indsatsklasse
Kontrolklasse
Oplever et for højt niveau
Indsatsklasse
Kontrolklasse
Oplever et passende niveau
Indsatsklasse
Kontrolklasse
Følger for det meste med i undervisningen
Indsatsklasse
Kontrolklasse
Hjælper andre i klassen
Indsatsklasse
Kontrolklasse
Anm.:
Kilde:
Antal besvarelser, N = 441
VIVEs spørgeskema til elever.
7
12
9
6
77
59
72
68
92
88
Tabel 3.5 viser, at størstedelen af eleverne i både indsats- og kontrolklasserne oplever, at
undervisningsniveauet er passende. Der er dog en noget større andel af elever i indsatsklas-
serne, der finder niveauet passende, i sammenligning med eleverne i kontrolklasserne. Dette
skyldes ikke, at en større andel af eleverne i kontrolklasserne oplever niveauet som enten for
svært eller for let (igen i sammenligning med kontrolklasserne), men at der er en stor andel af
eleverne i kontrolklasserne, der svarer
ved ikke
til spørgsmålet om undervisningsniveauet.
Tabellen viser også, at gruppen af elever med ADHD, ASF og lignende vanskeligheder adskil-
ler sig på forskellige måder fra gennemsnittet i indsats- og kontrolklasserne. I indsatsklasserne
er der en mindre del af eleverne, der finder niveauet passende, og en tilsvarende større del
der finder niveauet for svært. I kontrolklasserne adskiller elever med ADHD, ASF og lignende
sig ikke væsentligt fra gennemsnittet i andelen af elever, der finder undervisningsniveauet for
let eller for svært. Den store forskel i andelen af elever, der finder niveauet passende (af tabel-
len fremgår, at forskellen fra gennemsnittet er på 20 procentpoint til fordel for elever med
ADHD, ASF og lignende vanskeligheder), kan skyldes den store andel af elever i kontrolklas-
serne, der svarer
ved ikke
til spørgsmålet om undervisningsniveau (23 %).
Eleverne i indsats- og kontrolklasserne adskiller sig ikke væsentligt fra hinanden i spørgsmålet,
om de følger med i timerne. Til gængæld er der en væsentlig lavere af andel af elever med
ADHD, ASF og lignende vanskeligheder i begge grupper, der oplever, at de følger med i ti-
merne. Til spørgsmålet, om man hjælper klassekammerater, hvis der er noget, de ikke kan
finde ude af, svarer langt størstedelen af eleverne bekræftende, uanset om de går i indsats-
eller kontrolklasser, og uanset om de har ADHD, ASF eller lignende vanskeligheder.
3.3.4
Lærer-elev-relationen
Resultaterne af analysen af lærer-elev-relationen i indsats- og kontrolklasserne er præsenteret
i Tabel 3.6.
54
BUU, Alm.del - 2020-21 - Bilag 73: Orientering om evalueringsrapporten Plads til forskellighed – Evaluering af indsatsen i satspuljeprojektet Mestring af skoledag og hverdagsliv, fra børne- og undervisningsministeren
2308150_0055.png
Tabel 3.6
Elevers oplevelse af lærer-elev-relationen. Andel i procent.
Alle elever
Elever med ADHD, ASF
e.l. vanskeligheder
50
47
83
79
88
84
Oplever at få skæld ud (tit eller nogle gange)
Indsatsklasse
Kontrolklasse
Oplever at være vellidt af lærere (alle eller nogle)
Indsatsklasse
Kontrolklasse
Oplever at få ros (tit eller nogle gange)
Indsatsklasse
Kontrolklasse
Anm.:
Kilde:
Antal besvarelser, N = 441
VIVEs spørgeskema til elever.
27
32
80
74
85
83
Tabel 3.6 viser, at der stort set ikke er forskel på, hvordan eleverne i indsats- og kontrolklas-
serne gennemsnitligt oplever lærer-elev-relationen. Der er dog en lidt større andel af eleverne
i indsatsklasserne (6 procentpoints forskel), der oplever at være vellidte af læreren (også på
dette spørgsmål er der dog et stort antal elever i kontrolklasserne, der svarer
ved ikke).
Elever
med ADHD, ASF og lignende vanskeligheder oplever i lige så høj grad som gennemsnittet i
begge elevgrupper at få ros og være vellidte af læreren. Til gengæld er der en større andel af
disse børn, der også får skæld ud af læreren (forskellen fra gennemsnittet er 23 procentpoint i
indsatsklasserne og 15 procentpoint i kontrolklasserne).
3.4
Sammenfattende om virkninger af indsatsen
I dette afsnit præsenteres, fortolkes og diskuteres resultaterne af analysen af elevernes sociale
relationer og oplevelse af læringsmiljøet i indsats- og kontrolklasserne.
Det helt overordnede resultat af analysen er, at både de sociale præferencestrukturer og ele-
vernes oplevelse af læringsmiljøet adskiller sig meget lidt fra hinanden i indsats- og kontrol-
klasserne. Kun på 2 ud af de 15 mål for præferencestrukturer adskiller de 2 grupper af klasser
sig fra hinanden. De få forskelle i klassernes præferencestrukturer vedrører elevernes fortro-
lighed og samarbejde: Der er flere fortrolighedsrelationer på kryds og tværs af grupper i kon-
trolklasserne, mens der er flere foretrukne samarbejdsrelationer på kryds og tværs af grupper
i indsatsklasserne. I elevernes oplevelse af læringsmiljøet identificerer analysen små forskelle
mellem indsats- og kontrolklasserne på 2 ud af 10 mål: Lidt flere elever foretrækker at arbejde
i grupper i kontrolklasserne, og lidt flere føler sig vellidt af læreren i indsatsklasserne. På et
tredje mål er der en større forskel mellem de 2 grupper, men da der er stor usikkerhed omkring
dette mål, bør det ikke tillægges for stor vægt (se eventuelt afsnit om niveau og mestring).
Analysen, der specifikt vedrører eleverne med ADHD, ASF og lignende vanskeligheder, er
mere usikker, fordi den er baseret på væsentligt færre børn. Det helt overordnede resultat af
den sammenlignende analyse er, at elever med ADHD, ASF og lignende vanskeligheder er
mere socialt inkluderede og har en bedre oplevelse af læringsmiljøet i kontrolklasserne end i
indsatsklasserne, om end forskellene er små. Analysen af elevernes individuelle placering i
præferencestrukturerne viser, at elever med ADHD, ASF eller lignende vanskeligheder i ind-
satsklasserne er bedre stillet i præferencestrukturerne på 7 ud af 10 mål. På de resterende 3
mål er der ingen forskelle mellem de 2 grupper.
55
BUU, Alm.del - 2020-21 - Bilag 73: Orientering om evalueringsrapporten Plads til forskellighed – Evaluering af indsatsen i satspuljeprojektet Mestring af skoledag og hverdagsliv, fra børne- og undervisningsministeren
I elevernes oplevelse af læringsmiljøet identificerer analysen forskelle på 3 ud af 10 områder:
En større andel af eleverne med ADHD, ASF eller lignende vanskeligheder trives i timerne i
kontrolklasserne, en større andel af eleverne har udfordringer med undervisningsniveauet i
indsatsklasserne, og i kontrolklasserne er der en større andel af eleverne, der foretrækker at
samarbejde i par frem for at arbejde alene eller i grupper.
Fortolkningen af disse resultater er vanskelig. De forskelle, der er på det overordnede klasse-
niveau, er få og små og peger i forskellige retninger. Når man tager i betragtning, at de ind-
satsklasser, der indgår i analysen, er dem, hvor indsatsen er bedst implementeret, og hvor
ressourcepersonerne vurderer, at indsatsen har haft en positiv virkning, kunne man forvente
flere ensrettede indikationer på, at de sociale strukturer er mere fordelagtige, og at læringsmil-
jøet opleves bedre end i de klasser, der ikke har fået en indsats. I denne analyse er der blot
meget usikre indikationer af, at indsatsen virker på klasseniveau på elevernes samarbejdsre-
lationer og på oplevelsen af at være vellidt af læreren.
Resultaterne af analysen af de sociale relationer og oplevelsen af læringsmiljøet hos elever
med ADHD, ADF og lignende vanskeligheder er tydeligere, men vanskelig at fortolke i forhold
til at vurdere indsatsens virkning. Resultaterne indikerer entydigt, at elever med ADHD, ASF
og lignende vanskeligheder fra klasser, der ikke har fået en indsats, klarer sig relativt bedre
socialt og har en bedre oplevelse af undervisningsmiljøet end elever i klasser, der har fået en
indsats. Med udgangspunkt i disse resultater er det ikke muligt at konkludere, at indsatsen har
haft en positiv virkning. Som nævnt kan der være mange individuelle omstændigheder for det
enkelte barn med ADHD, ASF og lignende vanskeligheder, som påvirker barnets sociale rela-
tioner og oplevelse af læringsmiljø. Forskelle i disse individuelle omstændigheder kan over-
skygge virkningen af indsatsen, særligt når gruppen af individer er lille (som det er tilfældet
her).
Selve undersøgelsen er behæftet med en række forbehold, og i det følgende diskuteres det,
hvilken indflydelse disse forbehold har på evalueringen af indsatsens virkninger.
Et væsentligt forhold, der kan have indflydelse på evalueringen, er den tid, der går før virknin-
gen af indsatsen kan måles. Dataindsamlingen er foretaget så sent i forløbet som muligt, men
dog inden for det samme år, den er implementeret. Eftersom indsatsen er nyudviklet og ikke
tidligere undersøgt, vides det ikke, om virkninger af indsatsen først indtræffer på et senere
tidspunkt, fx i andet skoleår efter implementeringen. Hvis dette er tilfældet, er undersøgelsen
foretaget for tidligt, og en eventuel virkning er derfor ikke målbar endnu.
Et andet forhold, der kan have indflydelse på evalueringen, er den måling af sociale relationer
og elevernes oplevelse af læringsmiljøet, der er foretaget. Målingen og analysen af sociale
relationer og elevernes oplevelse af læringsmiljøet er designet specifikt til den formålsbeskri-
velse, der er lavet for indsatsen, men det er muligt, at målingen ikke fanger de virkninger, ind-
satsen har, fordi den fokuserer på det forkerte.
56
BUU, Alm.del - 2020-21 - Bilag 73: Orientering om evalueringsrapporten Plads til forskellighed – Evaluering af indsatsen i satspuljeprojektet Mestring af skoledag og hverdagsliv, fra børne- og undervisningsministeren
4
Effektevaluering
Dette kapitel analyserer, om der er en effekt af indsatsen ”Plads til forskellighed – Inkluderende
fællesskaber”, og i givet fald hvor stor den er. Analysen fokuserer på indsatsens effekt på ele-
vernes læring, trivsel og fravær i klasserne.
Vi identificerer effekten på læring ved at anvende resultater fra de nationale test i dansk og
matematik i henholdsvis 2. og 3. klasse, mens effekten på trivsel identificeres ved at anvende
resultaterne fra den nationale trivselsmåling samt opgørelser af elevernes fravær, der også
kan fungere som en indikator for elevernes trivsel (Styrelsen for IT og Læring 2016). Analysen
undersøger effekterne for de børn, der af deres lærer er vurderet til at være i målgruppen for
indsatsen. Det vil sige elever, som er vurderet til at have ADHD, ASF eller lignende vanske-
ligheder. Derudover undersøger analysen effekterne for deres klassekammerater og for klas-
sen som helhed. For eleverne med ASF, ADHD eller lignende vanskeligheder undersøger vi
også effekten af indsatsen på påvirkningen af deres vanskeligheder ved brug af såkaldte im-
pact-spørgsmål, der er et supplement til Strength and Difficulties Questionnaire (SDQ). Disse
udvalgte impact-spørgsmål, der fokuserer på elevernes påvirkning af deres vanskeligheder,
undersøges både hver for sig og som en samlet indikator.
Konkret besvares følgende evalueringsspørgsmål i dette kapitel:
Hvilke effekter har mestringsforløbene for læring og trivsel blandt de elever, der har
ADHD, ASF eller lignende vanskeligheder?
Hvilke effekter har mestringsforløbene blandt klassekammeraterne til de elever, der har
ADHD, ASF eller lignende vanskeligheder?
Hvilke effekter har mestringsforløbene på klassens samlede læring og trivsel?
Det undersøges, hvorvidt der kan spores en effekt – og i givet fald, hvor stor den er. Men denne
type kvantitativ analyse kan ikke forklare,
hvorfor eller under hvilke omstændigheder
der findes
eller ikke findes en effekt. Analysen forudsætter, at indsatsen er godt implementeret, og at man
evaluerer på det tidspunkt, man forventer at kunne se effekten af en godt implementeret ind-
sats. Såfremt dette er gældende, er effektanalysen dermed med til at sandsynliggøre, om den
pågældende indsats forventes at have en effekt på eleverne, uden dog at kunne give selv-
stændigt svar på
hvorfor.
Afsnit 4.5 indeholder en sammenfattende vurdering af effektanalyserne, som også inkluderer
en diskussion af, hvilken viden implementeringsanalysen og analysen af sociale relationer og
elevernes oplevelse af læringsmiljøet bidrager med i forhold til effektanalysen, ligesom data-
grundlaget inddrages, da tidspunktet for dataindsamlingen forventes at påvirke, om det er for-
venteligt, at man kan se en effekt på målene.
I indsatsen deltager elever på 0.-3. årgang. Vi har gennemført analyserne på baggrund af ele-
verne på de skoler, hvor lodtrækningsforsøgets inddeling i indsats- og kontrolklasser er blevet
fulgt, og hvor skolerne har indsendt data for alle de deltagende klasser. Det drejer sig om ca.
1.700 elever, heraf ca. 200 med vanskeligheder, fordelt på 22 skoler. Vi har dermed et rando-
miseret studie, hvor indsats- og kontrolklasser statistisk set er ens på tværs af indsatsen. Det
randomiserede design giver analyserne styrke, da man har en reel kontrolgruppe med sam-
menlignelige elever. Vi rapporterer resultaterne for alle 3 populationer i alle analyserne, dvs.
både for eleverne med ASF, ADHD eller lignende vanskeligheder, deres klassekammerater og
57
BUU, Alm.del - 2020-21 - Bilag 73: Orientering om evalueringsrapporten Plads til forskellighed – Evaluering af indsatsen i satspuljeprojektet Mestring af skoledag og hverdagsliv, fra børne- og undervisningsministeren
klasserne som helhed. Det har den betydning, at der i nogle analyser er et mindre antal obser-
vationer – særligt når vi ser på eleverne med ASF, ADHD eller lignende vanskeligheder. Dette
giver mere usikre analyser, hvor man ikke vil forvente at finde så mange effekter, da den stati-
stiske styrke i sådanne analyser ikke er så stor. Vi har dog valgt at afrapportere resultaterne
alligevel for fuldstændighedens skyld, så der så vidt muligt ses på samme udfaldsmål for de 3
analysegrupper.
Der sondres mellem regressionsanalyser af tværsnitsdata, der ser på forskellen mellem ind-
sats- og kontrolklasser i én måling efter indsatsen, og difference-in-difference-analyser, hvor vi
ser på ændringen i en variabel fra før indsatsen til efter indsatsen mellem indsats- og kontrol-
klasser. Selv når randomiseringen er god, og indsats- og kontrolklasserne ligner hinanden, kan
der være forskelle på effektvariablerne, hvilket difference-in-difference-analysen kontrollerer
for. Der er således tale om, at vi lige så godt kan bruge de muligheder, vi har for at kontrollere
for forskelle, selvom randomiseringen bør sikre det samme udgangspunkt for begge grupper.
Hvor det har været muligt, har vi gennemført begge typer af analyser. Læs mere om forsøgs-
designet i afsnit 5.1.
I det følgende beskriver vi effekterne af indsatsen på elevernes læring, trivsel, fravær og van-
skeligheder hver for sig.
4.1
Effekter på elevernes læring
Vi undersøger, om mestringsforløbene har en effekt på elevernes læring ved at se på, hvordan
eleverne i henholdsvis indsats- og kontrolklasser klarer sig i de nationale test i dansk i 2. klasse
og matematik i 3. klasse. Dette er en forsimplet måde at fange elevernes samlede faglige ud-
bytte, idet test aldrig kan give et fuldt dækkende billede af læring i de enkelte fag, men giver et
billede af elevernes læring og faglige resultater inden for de områder, som testen indeholder.
De nationale test er samtidig det bedste faglige mål, vi har for eleverne på tværs af de delta-
gende 0.-3. årgange, da testen er obligatorisk og anvendes af alle. De nationale test er foreta-
get én gang i løbet af projektets periode for samme klasse i samme fag, idet indsatsen kun løb
over et skoleår. Af denne årsag kan vi ikke undersøge udviklingen over tid, og vi laver derfor
en regressionsanalyse af tværsnitsdata, hvor effekterne af de nationale test sammenlignes for
indsats- og kontrolklasser i skoleåret 2018/2019, hvor der samtidig kontrolleres for baggrunds-
karakteristika. Se en nærmere beskrivelse af de nationale test i afsnit 5.4.
I det følgende beskriver vi effekterne for dansk og matematik hver for sig.
4.1.1
Dansk (læsning)
Tabel 4.1 viser en oversigt over resultaterne for læring i dansk (læsning) i form af effektstørrel-
ser målt som andel af en standardafvigelse. Effekten findes ved at sammenligne, hvordan ele-
verne i indsatsklasserne har klaret sig i dansk læsning sammenlignet med eleverne i kontrol-
klasserne. Til dette anvender vi den standardiserede kriteriebaserede skala fra de nationale
test i dansk (læsning), der kort beskrevet kategoriserer elevernes dygtighed på en skala fra 1-
6 og efterfølgende er standardiseret. Det betyder, at værdien, der indgår i beregningen af ef-
fektstørrelsen, angiver, hvor mange standardafvigelser eleven ligger fra gennemsnittet. Den
kriteriebaserede skala er nærmere beskrevet i afsnit 5.2. Vi undersøger som nævnt effekten
for tre grupper: eleverne med ADHD, ASF eller lignende vanskeligheder, deres klassekamme-
rater og klasserne som helhed.
58
BUU, Alm.del - 2020-21 - Bilag 73: Orientering om evalueringsrapporten Plads til forskellighed – Evaluering af indsatsen i satspuljeprojektet Mestring af skoledag og hverdagsliv, fra børne- og undervisningsministeren
2308150_0059.png
Tabel 4.1 viser, at der er signifikant positive effekter af mestringsforløbene på elevernes resul-
tater i dansk (læsning) i 2. klasse på tværs af alle tre elevgrupper. Deltagelsen i mestringsfor-
løbene har påvirket elevernes læring i en positiv retning med en effektstørrelse på mellem 0,36
og 0,56 målt i standardafvigelse i forhold til de elever hvis lærer ikke har deltaget i opkvalifice-
ringen. Effekterne er af mellem størrelse idet en effektstørrelse på mellem 0,3 og 0,5 generelt
opfattes som medium, når man arbejder med standardiserede effektstørrelser (her
Cohen’s d)
(Cohen, 1988).
Tabel 4.1
Effekt af mestringsforløbene på læring i dansk (læsning) i 2. klasse. Regressi-
onsanalyse af tværsnitsdata for 2018/19.
Elever med ADHD, ASF
e.l. vanskeligheder
Effektstørrelse
R
2
N i alt
Anm.:
Note:
Kilde:
Klassekammerater
0,374***
(0,112)
0,129
470
Klassen som helhed
17
0,362**
(0,124)
0,128
526
0,556**
(0,226)
0,356
56
Standardafvigelse i parentes. * p < 0.10, ** p < 0.05, *** p < 0.01.
Kontrollerer for elevkarakteristika (alder, køn, oprindelsesland, antal søskende og sygesikringsydelser) og forældre-
karakteristika (alder, om forældrene bor sammen, indkomst, antal uger på offentlige ydelser i 2017, sygesikringsydel-
ser i 2017 og uddannelsesniveau). Standardafvigelsen er klyngekorrigeret på skoleniveau.
Egne beregninger på baggrund af data fra STIL og Danmarks Statistik.
Indsatsens effekt på dansk (læsning) er delvist uventet. Det skyldes dels datagrundlaget og
dels resultaterne fra de øvrige analyser, herunder implementeringsanalysen og analysen af
elevernes oplevelse af læringsmiljøet.
Datagrundlagets betydning for tolkningen af dansk (læsning)
Datagrundlaget for analysen består af resultaterne fra de nationale test i dansk (læsning) i 2.
klasse, der blev gennemført i marts og april i skoleåret 2018/2019, hvilket var samtidig med
afslutningen af implementeringsforløbet for indsatsen. Ud fra et teoretisk perspektiv er det ikke
forventeligt, at indsatsen har haft tid til at virke i en sådan grad, at det giver et udslag i faglige
testresultater, som ikke er direkte forbundet med indsatsen. Indsatsen er ikke målrettet læs-
ning, men inkluderende fællesskaber, som forventes at have en positiv effekt på læring, her-
under læsning. En effekt vil derfor først være forventet på et senere tidspunkt. Det er derfor
interessant, om denne effekt stadig vil være at finde de følgende år, og eventuelt endnu stær-
kere, eller om der er andre forklaringer.
Hvor det har været muligt, har VIVE gennemført en difference-in-difference-analyse, der tager
højde for indsats- og kontrolklassernes forskellige udgangspunkter. Datagrundlaget for dansk
(læsning) tillader ikke, at der gennemføres en difference-in-difference-analyse, da der ikke er
en før-måling på den pågældende elevgruppe. Det er derfor ikke muligt at undersøge, om ef-
fekten også er tilstede, når man kontrollerer for gruppernes udgangspunkter. Randomiseringen
forventes at have udlignet gruppernes udgangspunkter i et vist omfang, men det ses dog i flere
af de nedenstående analyser, at resultatet ændrer sig ved denne analyse, hvorfor det ikke kan
udelukkes, at det også er tilfældet her.
17
Det bemærkes, at effekten for ’Klassen som helhed’ er lavere end effekten for ’Klassekammerater’, hvilket ikke er forven-
tet, givet at effekten for ’Elever med ADHD, ASF eller lignende’ er højest. Forskellen mellem de to er dog ganske lille, og
genberegninger af analyserne viser endvidere, at beregningen er korrekt. Det kan være, fordi korrektionen for baggrunds-
karakteristika har forskellig betydning i analyserne, hvilket i meget særlige tilfælde kan bidrage til, at resultaterne opfører
sig anderledes end forventet.
59
BUU, Alm.del - 2020-21 - Bilag 73: Orientering om evalueringsrapporten Plads til forskellighed – Evaluering af indsatsen i satspuljeprojektet Mestring af skoledag og hverdagsliv, fra børne- og undervisningsministeren
De øvrige analysers resultater i forhold til tolkning af dansk (læsning)
Fundet af en statistisk signifikant effekt på dansk (læsning) understøttes ikke af indikationerne
fra de øvrige analyser. Både resultaterne fra de øvrige analyser og denne bør tolkes med forsig-
tighed.
Implementeringsanalysen viser, at en væsentlig del af skolerne ikke havde implementeret ind-
satsen fuldt ud på det tidspunkt, hvor den nationale test blev gennemført (marts og april i skole-
året 2018/2019). Det gør det overraskende, at der er fundet en effekt af indsatsen på dette læ-
ringsmål. Det vil således være interessant at vide, om effekten er indtruffet på grund af delvist
implementerede indsatser, eller om det skyldes andre ting.
Fundene i afsnit 3.3.3 viser, at eleverne i kontrol- og indsatsklasserne generelt har sammen-
lignelige oplevelser af det faglige niveau i klassen, og at gruppen af elever med ADHD, ASF
eller lignende vanskeligheder i to tilfælde har en værre oplevelse end de sammenlignelige ele-
ver i kontrolklassen. Delanalysen tegner ikke et billede af, at eleverne i indsatsklasserne ople-
ver bedre læring end kontrolklasserne, som ovenstående tabel ellers indikerer med hensyn til
dansk (læsning). Dog skal det huskes, at analysen af elevernes oplevelse af læringsmiljøet er
baseret på en anden type design med strategisk udvælgelse efter et best case-design med
441 elever i alt og ikke er det randomiserede design fra effektanalyserne, hvor indsats- og
kontrolklasserne er bedre sammenlignelige, og der kontrolleres for øvrige baggrundsvariabler.
Det betyder, at selvom den første analyses fund ikke understøtter dette fund, skal man være
påpasselig med at tolke i sammenhængen mellem de to.
Derudover ses ingen tilsvarende effekt på matematik, som er et sammenligneligt fagligt læ-
ringsmål. Det kan ikke udelukkes, at indsatsen er særligt effektiv i forhold til læsning, men det
er ikke en forventning, som har været tydelig i forsøgsfasen.
Om resultatet således er et tegn på, at indsatsen har en effekt på elevernes resultat i de nati-
onale test i dansk (læsning), eller om der er andet i spil, er desværre ikke muligt at fastslå med
sikkerhed. VIVE anbefaler derfor, at man tolker med forsigtighed på resultatet.
4.1.2
Matematik
Analysen af effekterne på elevernes læring i matematik foregår på samme vis som for dansk
(læsning). Effekten findes ved at sammenligne, hvordan eleverne i indsatsklasserne på 3. år-
gang har klaret sig sammenlignet med eleverne i kontrolklasserne på 3. årgang. Til dette an-
vender vi den standardiserede kriteriebaserede skala fra de nationale test i matematik, der er
kategoriseret på samme måde som i de nationale test i dansk (læsning). N er lidt større for
matematik end for dansk (læsning), da der er tale om to forskellige årgange. Den kriteriebase-
ret skala er nærmere beskrevet i afsnit 5.4.
Tabel 4.2 viser en oversigt over resultaterne for læring i matematik i form af effektstørrelser målt
som andel af en standardafvigelse. Det fremgår, at der ingen statistisk signifikante effekter er.
Deltagelsen i mestringsforløbene kan altså ikke siges at have påvirket elevernes læring i mate-
matik – hverken i negativ eller positiv retning.
60
BUU, Alm.del - 2020-21 - Bilag 73: Orientering om evalueringsrapporten Plads til forskellighed – Evaluering af indsatsen i satspuljeprojektet Mestring af skoledag og hverdagsliv, fra børne- og undervisningsministeren
2308150_0061.png
Tabel 4.2
Effekt af mestringsforløbene på læring i matematik. Regressionsanalyse af tvær-
snitsdata for 2018/2019.
Elever med ADHD, ASF e.l.
vanskeligheder
Klassekammerater
-0,071
(0,216)
0,092
519
Klassen som helhed
-0,091
(0,221)
0,092
589
Effektstørrelse
R
2
N i alt
Anm.:
Note:
Kilde:
-0,234
(0,299)
0,300
70
Standardafvigelse i parentes. * p < 0.10, ** p < 0.05, *** p < 0.01
Kontrollerer for elevkarakteristika (alder, køn, oprindelsesland, antal søskende og sygesikringsydelser) og forældre-
karakteristika (alder, om forældrene bor sammen, indkomst, antal uger på offentlige ydelser i 2017, sygesikringsydel-
ser i 2017 og uddannelsesniveau). Standardafvigelsen er klyngekorrigeret på skoleniveau.
Egne beregninger på baggrund af data fra STIL og Danmarks Statistik.
Dette resultat stemmer overens med fundet i analysen af elevernes oplevelse af læringsmiljøet,
hvor der ikke findes væsentlige forskelle mellem indsats- og kontrolgrupperne i deres oplevelse
af det faglige niveau i undervisningen, jf. afsnit 3.3.3.
4.2
Effekter på elevernes trivsel
I dette afsnit beskriver vi effekten af deltagelse i mestringsforløbene på elevernes trivsel i sko-
len baseret på deres besvarelse af den nationale trivselsmåling.
Effektmålingen af elevtrivsel følger tre indeks som i Ladekjær et al. (2019), der kan dannes ud
fra besvarelserne af de 20 spørgsmål, eleverne får i den nationale trivselsmåling i 0.-3. klasse.
De tre indeks følger ikke i udpræget grad veldefinerede emner, men kan groft beskrives som:
faglig og generel trivsel (indeks 1)
social og fysisk trivsel (indeks 2)
relationel trivsel (indeks 3).
De tre indeks og spørgsmålene bag er nærmere beskrevet i afsnit 5.4. Ud over de tre separate
indeks har vi også analyseret et samlet indeks bestående af samtlige spørgsmål i spørgeske-
maet. Fordelen ved at betragte indeks i stedet for enkelte udvalgte spørgsmål fra trivselsmå-
lingen er, at informationerne samles i enkelte mål, og alle spørgsmål er inkluderet.
Vi har resultaterne af trivselsmålingen fra to skoleår – 2017/2018 og 2018/2019, hvilket betyder,
at vi både kan gennemføre en regressionsanalyse, hvor vi finder effekten for indsatsklasser i
forhold til kontrolklasser alene i skoleåret 2018/2019, dvs. en tværsnitsanalyse, og en difference-
in-difference-analyse, hvor vi ser på ændringen i trivsel fra før til efter indsatsen mellem indsats-
og kontrolklasser. I regressionsanalysen bruger vi trivselsdata fra alle 4 deltagende årgange poo-
let, mens vi i difference-in-difference-analysen anvender data fra eleverne i 1.-3. klasse poolet,
da eleverne i 0. klasse ikke har besvaret trivselsmålingen for skoleåret 2017/2018. Analyserne
er gennemført for årgangene poolet (dvs. slået sammen), da dette giver den mest pålidelige og
stærkeste test. Analyserne er ikke gennemført på hvert klassetrin. Det skyldes, at datagrundlaget
– n – for hver analyse vil blive væsentligt mindre, og dermed endnu mindre sandsynligt, at der vil
være signifikante resultater. Og såfremt der bliver fundet modsatrettede resultater på klassetrin-
nene, vil der ikke være en teoretisk forventning om og dermed forklaring på, hvorfor det skulle
være tilfældet. Se mere om de to typer analyser i afsnit 5.4.
61
BUU, Alm.del - 2020-21 - Bilag 73: Orientering om evalueringsrapporten Plads til forskellighed – Evaluering af indsatsen i satspuljeprojektet Mestring af skoledag og hverdagsliv, fra børne- og undervisningsministeren
2308150_0062.png
Vi gennemfører analysen for tre grupper: elever med ADHD, ASF eller lignende vanskelighe-
der, deres klassekammerater og klasserne som helhed.
Tabel 4.3 viser resultaterne af regressionsanalysen af tværsnitdata for effekterne af mestrings-
forløbene for de tre elevgrupper på henholdsvis den samlede trivsel samt de 3 trivselsindeks i
skoleåret 2018/2019, hvor vi også kontrollerer for en række elev- og forældrekarakteristika.
Tabel 4.3 viser, at der for eleverne i 0.-3. klasse ikke er nogen signifikant forskel på trivslen i
indsatsklasser og kontrolklasser samlet set. Vi finder heller ingen signifikante effekter på ele-
vernes faglige og generelle trivsel (Indeks 1), sociale og fysiske trivsel (Indeks 2) eller relationel
trivsel (Indeks 3). Analyserne er også udført, hvor vi undersøger effekten af indsatsen på hvert
enkelt af de 20 spørgsmål i trivselsmålingen (se Bilagstabel 2.1). Heller ikke når spørgsmålene
betragtes enkeltvis, er der en signifikant øget eller mindsket trivsel hos eleverne.
Tabel 4.3
Effekt af mestringsforløbene på elevernes trivsel. Regressionsanalyse af tvær-
snitsdata for 2018/2019.
Elever med ADHD, ASF
e.l. vanskeligheder
Samlet trivsel
R
2
N i alt
Faglig og generel trivsel
(Indeks 1)
R
2
N i alt
Social og fysisk trivsel
(Indeks 2)
R
2
N i alt
Relationel trivsel
(Indeks 3)
R
2
N i alt
Anm.:
Note:
Kilde:
Klassekammerater
0,001
(0,027)
0,057
1210
0,009
(0,032)
0,080
1396
-0,007
(0,033)
0,052
1391
-0,020
(0,033
0,031
1355
Klassen som helhed
0,002
(0,027)
0,054
1341
0,011
(0,033)
0,076
1547
-0,004
(0,035)
0,044
1542
-0,022
(0,031
0,029
1505
0,041
(0,066)
0,187
131
0,066
(0,065)
0,175
151
0,031
(0,088)
0,134
151
0,008
(0,097)
0,079
150
Standardafvigelse i parentes. * p < 0.10, ** p < 0.05, *** p < 0.01. Forskel i antal observationer skyldes, at ikke alle
børn har svaret på alle spørgsmål. Hvis ikke barnet har svaret på spørgsmålet, indgår svaret ikke.
Kontrollerer for elevkarakteristika (alder, køn, klassetrin, oprindelsesland, antal søskende og sygehistorik) og foræl-
drekarakteristika (alder, om forældrene bor sammen, indkomst, uger på offentlige ydelser, sygehistorik og uddannel-
sesniveau). Standardafvigelsen er klyngekorrigeret på skoleniveau.
Egne beregninger på baggrund af data fra STIL og Danmarks Statistik.
For at tage hensyn til, at indsatsklasserne og kontrolklasserne kan have initiale forskelle i deres
trivsel, gennemføres også en difference-in-difference-analyse. I denne type analyse undersø-
ger vi ændringen i trivsel fra skoleåret 2017/2018 til skoleåret 2018/2019. Ulempen ved dette
er, at vi nu kun kan anvende trivselsdata fra 3 årgange i stedet for alle 4, men denne metode
er fagligt stærkere og kan dermed fungere som robusthedstest for regressionsanalysen på
tværsnitsmålingen. Resultaterne i Tabel 4.4 underbygger resultatet af regressionsanalysen på
tværsnitsmålingen, idet resultaterne også her viser, at der ingen signifikante effekter er på ele-
vernes trivsel – hverken den samlede trivsel eller på tre indeks hver for sig.
62
BUU, Alm.del - 2020-21 - Bilag 73: Orientering om evalueringsrapporten Plads til forskellighed – Evaluering af indsatsen i satspuljeprojektet Mestring af skoledag og hverdagsliv, fra børne- og undervisningsministeren
2308150_0063.png
Tabel 4.4
Effekt af mestringsforløbene på elevernes trivsel i 1.-3. klasse. Udvikling fra
2017/2018 til 2018/2019. Difference-in-difference-analyse.
Elever med ADHD, ASF
e.l. vanskeligheder
Klassekammerater
0,003
(0,032)
0,045
1901
-0,003
(0,036)
0,064
2192
0,031
(0,031)
0,051
2190
-0,011
(0,034)
0,026
2147
Klassen som helhed
0,015
(0,030)
0,040
2126
0,008
(0,033)
0,060
2451
0,042
(0,031)
0,043
2444
-0,007
(0,032)
0,021
2402
Samlet trivsel
R
2
N i alt
Faglig og generel trivsel
(Indeks 1)
R
2
N i alt
Social og fysisk trivsel
(Indeks 2)
R
2
N i alt
Relationel trivsel
(Indeks 3)
R
2
N i alt
Anm.:
0,089
(0,095)
0,212
226
0,098
(0,094)
0,172
260
0,117
(0,089)
0,151
255
0,025
(0,116)
0,165
256
Note:
Kilde:
Standardafvigelse i parentes. * p < 0.10, ** p < 0.05, *** p < 0.01. Forskel i antal observationer skyldes, at ikke alle
børn har svaret på alle spørgsmål. Hvis ikke barnet har svaret på spørgsmålet, indgår svaret ikke. Antallet af obser-
vationer er højere end i tværsnitsanalyserne, fordi vi har paneldata og således den samme person mere end én gang
(elever-år-observationer).
Kontrollerer for elevkarakteristika (alder, køn, oprindelsesland, antal søskende og sygesikringsydelser) og forældre-
karakteristika (alder, om forældrene bor sammen, indkomst, antal uger på offentlige ydelser i 2017, sygesikringsydel-
ser i 2017 og uddannelsesniveau). Standardafvigelsen er klyngekorrigeret på skoleniveau.
Egne beregninger på baggrund af data fra STIL og Danmarks Statistik.
Analyserne er også udført, hvor vi undersøger effekten af indsatsen på hvert enkelt af de 20
spørgsmål i trivselsmålingen (se Bilagstabel 2.2). Heller ikke når spørgsmålene betragtes en-
keltvis, er der overordnet en signifikant øget eller mindsket trivsel hos eleverne. På et enkelt
spørgsmål ud af 20 er der en signifikant forskel på, hvorvidt eleverne har ondt i maven, når de
er i skole i henholdsvis indsats- og kontrolklasserne. Eleverne i indsatsklasserne som samlet
enhed og klassekammeraterne til eleverne med vanskeligheder har mindre ondt i maven efter
indsatsen end før i forhold til eleverne i kontrolklasserne, mens resultatet er insignifikant for
gruppen af elever med ADHD, ASF eller lignende vanskeligheder.
Samlet set viser både regressionsanalysen, der bygger på trivselsmålingen i skoleåret 2018/
2019, og difference-in-difference-analysen, der tager hensyn til, at indsats- og kontroleleverne
fra start har haft forskelle i deres trivsel, at indsatsen overordnet ingen signifikant effekt har
haft på elevernes trivsel. Kun på spørgsmålet, om eleverne har ondt i maven, når de er i skole,
er der en positiv effekt for eleverne som helhed i indsatsklasserne og klassekammerater til
eleverne med vanskeligheder i indsatsklasserne.
Analysen af elevernes oplevelse af læringsmiljøet understøtter dette fund i den forstand, at der
heller ikke i den analyse generelt findes markante forskelle mellem hverken indsats- eller kon-
trolklasserne eller eleverne med ADHD, ASF eller lignende vanskeligheder. Med andre ord
findes der ikke klare indikationer på, at indsatsen har påvirket eleverne i indsatsklasserne i en
positiv retning i forhold til trivsel. Snarere peger billedet i analysen af elevernes oplevelse af
læringsmiljøet og deres sociale relationer i flere retninger – og hyppigere mod, at kontrolklas-
serne har det bedre end indsatsklasserne.
63
BUU, Alm.del - 2020-21 - Bilag 73: Orientering om evalueringsrapporten Plads til forskellighed – Evaluering af indsatsen i satspuljeprojektet Mestring af skoledag og hverdagsliv, fra børne- og undervisningsministeren
2308150_0064.png
4.3
Effekter på elevernes fravær
I dette afsnit undersøger vi effekten af deltagelse i mestringsforløbene på elevernes fravær.
Fraværet kan måles som det samlede antal hele fraværsdage, men det kan også opdeles i tre
kategorier: sygefravær, ulovligt fravær og samlet fravær. Vi anvender både det samlede antal
fraværsdage samt de tre underopdelinger for fravær i analysen. Vi har fraværsdata fra skole-
året 2017/2018 og skoleåret 2018/2019, så vi kan ligesom i foregående afsnit derfor både gen-
nemføre en regressionsanalyse af effekten på fraværet i skoleåret 2018/2019 i tværsnitsdata
og en difference-in-difference-analyse, der ser på ændringen i fravær fra skoleåret 2017/2018
til skoleåret 2018/2019.
Tabel 4.5 viser en oversigt over resultaterne for fravær i form af effektstørrelser målt som antal
dage, som fraværet er blevet højere eller lavere for eleverne i indsatsklasserne. Vi undersøger
igen effekten for de tre grupper: elever med ADHD, ASF eller lignende vanskeligheder, deres
klassekammerater og klasserne som helhed. Tabellen viser, at antallet af fraværsdage over-
vejende er mindre for indsatsklasser end for kontrolklasser, når der kontrolleres for baggrunds-
karakteristika. Det er dog kun for sygefraværet for klassen som helhed og for klassekammera-
ter til eleverne med ASF, ADHD eller lignende vanskeligheder, at der er signifikante effekter.
For klassen som helhed og for klassekammeraterne har indsatsen sænket antallet af fraværs-
dage, som skyldes sygdom, med henholdsvis 1,1 dage og 0,9 dage pr. skoleår. Elever med
ASF, ADHD og lignende vanskeligheder har ikke oplevet signifikante effekter af mestringsfor-
løbene på deres fravær.
Tabel 4.5
Effekt af mestringsforløbene på elevernes fravær opdelt på type. Regressions-
analyse af tværsnitsdata for 2018/2019.
Elever med ADHD, ASF
e.l. vanskeligheder
Samlet fravær
R
2
Sygefravær
R
2
Lovligt fravær
R
2
Ulovligt fravær
R
2
N i alt
Anm.:
Note:
Kilde:
Klassekammerater
-1,017
(0,800)
0,061
-0,969**
(0,411)
0,063
0,158
(0,365)
0,027
-0,207
(0,188)
0,137
1568
Klassen som helhed
-1,115
(0,798)
0,061
-1,010**
(0,430)
0,061
0,136
(0,347)
0,022
-0,240
(0,185)
0,125
1765
-2,406
(1,423)
0,154
-1,735
(1,038)
0,219
-0,285
(0,742)
0,159
-0,386
(0,271)
0,153
197
Standardafvigelse i parentes. * p < 0.10, ** p < 0.05, *** p < 0.01.
Kontrollerer for elevkarakteristika (alder, køn, oprindelsesland, antal søskende og sygesikringsydelser) og forældre-
karakteristika (alder, om forældrene bor sammen, indkomst, antal uger på offentlige ydelser i 2017, sygesikringsydel-
ser i 2017 og uddannelsesniveau). Standardafvigelsen er klyngekorrigeret på skoleniveau.
Egne beregninger på baggrund af data fra STIL og Danmarks Statistik.
For at tage hensyn til, at indsats- og kontrolklasserne kan have initiale forskelle i fravær, gen-
nemfører vi en difference-in-difference-analyse, hvor vi analyserer ændringen i elevernes fra-
vær fra skoleåret 2017/2018 til skoleåret 2018/2919. Tabel 4.6 viser resultaterne af difference-
in-difference-analysen. I denne analyse finder vi finder ingen signifikante effekter, hverken for
64
BUU, Alm.del - 2020-21 - Bilag 73: Orientering om evalueringsrapporten Plads til forskellighed – Evaluering af indsatsen i satspuljeprojektet Mestring af skoledag og hverdagsliv, fra børne- og undervisningsministeren
2308150_0065.png
eleverne med ASF, ADHD eller lignende vanskeligheder, deres klassekammerater eller klas-
sen som helhed. Resultaterne fra tværsnitsanalysen i Tabel 4.5 er altså ikke robuste over for
denne ændrede analysemetode.
Tabel 4.6
Effekt af mestringsforløbene på elevernes fravær opdelt på type. 1.-3. årgang.
Udvikling fra 2017/2018 til 2018/2019. Difference-in-difference-analyse.
Elever med ADHD, ASF
e.l. vanskeligheder
Samlet fravær
R
2
Sygefravær
R
2
Lovligt fravær
R
2
Ulovligt fravær
R
2
N i alt
Anm.:
Note:
Kilde:
Klassekammerater
-0,653
(0,714)
0,067
-0,977
(0,595)
0,061
0,143
(0,316)
0,028
0,181
(0,244)
0,182
2521
Klassen som helhed
-0,800
(0,725)
0,073
-0,936
(0,650)
0,060
0,044
(0,295)
0,022
0,091
(0,234)
0,172
2832
-2,182
(1,669)
0,1486
-0,671
(1,448)
0,193
-0,839
(0,964)
0,105
-0.671
(0,469)
0,174
311
Standardafvigelse i parentes. * p < 0.10, ** p < 0.05, *** p < 0.01. Antallet af observationer er højere end i tværsnits-
analyserne, fordi vi har paneldata og således den samme person mere end én gang (elever-år-observationer).
Kontrollerer for elevkarakteristika (alder, køn, oprindelsesland, antal søskende og sygesikringsydelser) og forældre-
karakteristika (alder, om forældrene bor sammen, indkomst, antal uger på offentlige ydelser i 2017, sygesikringsydel-
ser i 2017 og uddannelsesniveau). Standardafvigelsen er klyngekorrigeret på skoleniveau.
Egne beregninger på baggrund af data fra STIL og Danmarks Statistik.
Resultaterne af analysen af tværsnitsmålingen af fravær viser, at indsatsklasserne som helhed
og klassekammeraterne har færre fraværsdage grundet sygdom end eleverne i kontrolklas-
serne. Denne effekt forsvinder dog, når vi laver en difference-in-difference-analyse, der tager
hensyn til, at eleverne kan have initiale forskelle i mængden af fravær.
4.4
Effekter på elevernes vanskeligheder
I dette afsnit undersøger vi effekterne af indsatsen på 5 såkaldte impact-spørgsmål, der er med
i den udvidede version af Strength and Difficulties Questionnaire (SDQ) for børn i alderen 4-10
år. Disse supplerende spørgsmål omhandler, i hvor høj grad eleverne er påvirket af deres van-
skeligheder i dagligdagen. Vi har gennemført analyserne for de elever, der særligt er i mål-
gruppen for indsatsen: elever med ASF, ADHD eller lignende vanskeligheder. Det er alene
lærerne, der har vurderet, om eleverne er i målgruppen for indsatsen eller ej ud fra en beskri-
velse af målgruppens karakteristika, som lærerne har modtaget. Lærerne har derefter vurderet,
i hvor høj grad de synes, at eleven samlet er påvirket af sine vanskeligheder – og i forhold til
en række emner. Spørgsmålene fra SDQ, som lærerne er blevet stillet, og målgruppen er nær-
mere beskrevet i afsnit 5.2.
Lærerne har vurderet på en skala fra
ingen vanskeligheder eller påvirkning
til
alvorlige vanske-
ligheder og stor påvirkning.
Hver svarmulighed har en talværdi fra 0-3. Jo højere talværdi, jo
flere vanskeligheder vurderes barnet at have. Vurderingen har fundet sted 2 gange i løbet af
evalueringsperioden – midt i skoleåret 2018/2019 og igen i slutningen af skoleåret 2018/2019.
65
BUU, Alm.del - 2020-21 - Bilag 73: Orientering om evalueringsrapporten Plads til forskellighed – Evaluering af indsatsen i satspuljeprojektet Mestring af skoledag og hverdagsliv, fra børne- og undervisningsministeren
2308150_0066.png
Vi betragter først resultaterne af regressionsanalysen af målingen fra slutningen af skoleåret
2018/2019, som er vist i Tabel 4.7. Tabellen viser, at der er en positiv signifikant effekt af me-
stringsforløbene på spørgsmålene om, i hvor høj grad eleven er påvirket af sine vanskeligheder
i forhold til læring. Det betyder, at eleverne i indsatsklasserne oplever flere vanskeligheder i
forhold til læring end eleverne i kontrolklasserne. Disse resultater er modsat af, hvad vi ville
forvente med en pålidelig randomisering, hvis indsatsen skulle have været effektfuld.
Tabel 4.7
Effekter på elevernes vanskeligheder for eleverne med ADHD, ASF eller lignen-
de vanskeligheder, tværsnit. Regressionsanalyse af tværsnitsdata for slutningen
af skoleåret 2018/2019.
Graden af ele-
vens samlede
vanskeligheder
Effektstørrelse
R
2
N i alt
Anm.:
Note:
Kilde:
Graden af
elevens ulyk-
kelighed
0,008
(0,172)
0,062
194
Graden af på-
virkning ift.
jævnaldrende
0,181
(0,164)
0,094
193
Graden af på-
virkning ift.
læring
0,392*
(0,187)
0,107
193
Graden af be-
lastning for læ-
rer eller klasse
-0,009
(0,218)
0,081
193
0,246
(0,161)
0,095
192
Standardafvigelse i parentes. * p < 0.10, ** p < 0.05, *** p < 0.01
Kontrollerer for elevkarakteristika (alder, køn, klassetrin, oprindelsesland, antal søskende og sygehistorik) og foræl-
drekarakteristika (alder, om forældrene bor sammen, indkomst, uger på offentlige ydelser, sygehistorik og uddannel-
sesniveau). Standardafvigelser er klyngekorrigeret på skoleniveau.
Egne beregninger på baggrund af eget indsamlet data og data fra Danmarks Statistik.
Da vi har to indsamlingstidspunkter for spørgsmålene, er det også muligt at gennemføre en
difference-in-difference-analyse, der tager hensyn til, at eleverne i indsats- og kontrolklasserne
kan have initiale forskelle i deres niveau af vanskeligheder. Tabel 4.8 viser resultatet af denne
difference-in-difference-analyse. Resultaterne viser, at når der tages hensyn til elevernes initi-
ale vanskeligheder, er der negative signifikante resultater på elevernes samlede vanskelighe-
der. Det betyder, at eleverne i indsatsklasserne har færre samlede vanskeligheder end elever
i kontrolklasserne. Der er ingen signifikante effekter af indsatsen på, hvor kede af det eleverne
er, deres vanskeligheders påvirkning i forhold til deres jævnaldrende, og deres læring samt
belastningen for klassen.
Tabel 4.8
Effekter på elevernes vanskeligheder for eleverne med ASF, ADHD eller lignen-
de vanskeligheder. Udvikling fra starten af skoleåret til slutningen af skoleåret.
Difference-in-difference-analyse.
Graden af ele-
vens samlede
vanskeligheder
Effektstørrelse
R
2
N i alt
Anm.:
Note:
Kilde:
Graden af
elevens ulykke-
lighed
-0,004
(0,128)
0,062
379
Graden af
påvirkning ift.
jævnaldrende
-0,032
(0,122)
0,084
379
Graden af
påvirkning ift.
læring
-0,035
(0,132)
0,113
379
Graden af be-
lastning for læ-
rer eller klasse
-0,078
(0,152)
0,074
379
-0,262**
(0,099)
0,083
375
Standardafvigelse i parentes. * p < 0.10, ** p < 0.05, *** p < 0.01. Antallet af observationer er højere end i tværsnits-
analyserne, fordi vi har paneldata og således den samme person mere end én gang (elever-år-observationer).
Kontrollerer for elevkarakteristika (alder, køn, klassetrin, oprindelsesland, antal søskende og sygehistorik) og foræl-
drekarakteristika (alder, om forældrene bor sammen, indkomst, uger på offentlige ydelser, sygehistorik og uddannel-
sesniveau). Standardafvigelsen er klyngekorrigeret på skoleniveau.
Egne beregninger på baggrund af eget indsamlet data og data fra Danmarks Statistik.
Analysen af tværsnitsmålingen viser, at der overordnet ikke er signifikante effekter på elever-
nes vanskeligheder målt ved en række spørgsmål om elevernes påvirkning af deres vanske-
ligheder fra SDQ. Eleverne i indsatsklasserne har dog en positiv signifikant effekt på, i hvor høj
66
BUU, Alm.del - 2020-21 - Bilag 73: Orientering om evalueringsrapporten Plads til forskellighed – Evaluering af indsatsen i satspuljeprojektet Mestring af skoledag og hverdagsliv, fra børne- og undervisningsministeren
grad de er påvirket af deres vanskeligheder i forhold til læring, hvilket betyder, at de er mere
påvirket af deres vanskeligheder end eleverne i kontrolklasserne. Når der i difference-in-diffe-
rence-analysen kontrolleres for, at eleverne kan have initiale forskelle i graden af vanskelighe-
der, forsvinder denne effekt. I stedet viser denne analyse, at graden af elevernes samlede
vanskeligheder er faldet for elever med vanskeligheder i indsatsklasserne.
4.5
Sammenfattende om effekter af indsatsen
Formålet dette kapitel har været at analysere, hvilke effekter mestringsforløbene har haft for
tre grupper af elever: elever med ASF, ADHD eller lignende vanskeligheder, deres klassekam-
merater og for klasserne som helhed. Vi har undersøgt effekten af mestringsforløbene på ele-
vernes læring, trivsel, fravær og vanskeligheder. Alle analyser er baseret på eleverne fra de
skoler, som har overholdt lodtrækningsforsøgets inddeling i indsats- og kontrolklasser, og hvor
skolerne har indsendt data på alle de deltagende klasser. Det vil sige, at alle analyser er ba-
seret på randomiserede data. Regressionsanalyserne anvendes til at kontrollere for bag-
grundskarakteristika og dermed tage hensyn til tilbageværende forskelle.
Analyserne i kapitlet finder overordnet ikke mange effekter af mestringsforløbene på elevernes
læring, trivsel, fravær og vanskeligheder. Nedenfor opsummerer vi resultaterne for de fire ud-
fald.
Læring
Effekten er blevet undersøgt ved en regressionsanalyse, hvor der samtidig kontrolleres for en
række baggrundskarakteristika. Til at måle effekten på læring har vi anvendt resultaterne fra
de nationale test i dansk læsning og matematik i henholdsvis 2. og 3. klasse. Analysen viser,
at der er en signifikant positiv effekt for eleverne i indsatsklasserne i alle tre elevgrupper på
dansk (læsning), mens der for matematik ingen signifikante effekter er at finde.
Trivsel
Effekten på elevernes trivsel er blevet undersøgt både ved en regressionsanalyse, hvor vi un-
dersøger effekten af mestringsforløbene på elevernes trivsel målt ved forskellige indeks i slut-
ningen af skoleåret, og ved en difference-in-difference-analyse, der undersøger udviklingen i
trivslen målt ved forskellige indeks fra før til efter projektet. Begge analyser viser, at projektet
ingen effekter har på elevernes trivsel. De helt samme analyser er derudover lavet på hvert
enkelt af de 20 spørgsmål. Her finder vi i difference-in-difference-analysen, at eleverne i ind-
satsklasserne som en samlet enhed og klassekammeraterne til elever med vanskeligheder har
mindre ondt i maven i forhold til eleverne i kontrolklasserne.
Fravær
Her er der også gennemført både en regressionsanalyse ved brug af tværsnitsmålingen af
fravær og en difference-in-difference-analyse. Regressionen af tværsnitsmålingen viser, at ind-
satsklasserne som helhed og klassekammeraterne har færre fraværsdage grundet sygdom
end eleverne i kontrolklasserne. Denne effekt forsvinder dog, når vi laver en difference-in-dif-
ference-analyse, der tager hensyn til, at eleverne kan have forskellige udgangspunkter.
Elevernes vanskeligheder
For elevernes vanskeligheder har vi gennemført begge analysemetoder, men undersøgelsen
dækker kun elever med ASF, ADHD eller lignende vanskeligheder, da data kun foreligger for
67
BUU, Alm.del - 2020-21 - Bilag 73: Orientering om evalueringsrapporten Plads til forskellighed – Evaluering af indsatsen i satspuljeprojektet Mestring af skoledag og hverdagsliv, fra børne- og undervisningsministeren
dem. Tværsnitsanalysen viser, at disse elever har flere vanskeligheder i forhold til jævnald-
rende og med hensyn til læring end eleverne i kontrolklasserne.
Denne effekt forsvinder, når vi laver en difference-in-difference-analyse, der tager hensyn til,
at eleverne kan have forskellige udgangspunkter. I stedet viser analysen, at graden af elever-
nes samlede vanskeligheder er faldet for elever med vanskeligheder i indsatsklasserne. Der er
dog ingen signifikante effekter af indsatsen på, hvor kede af det eleverne er, deres vanskelig-
heders påvirkning i forhold til deres jævnaldrende og deres læring samt belastningen for klas-
sen.
4.5.1
Diskussion af resultaterne af effektanalyserne
Effekterne er i de fleste tilfælde ikke er signifikante, da eleverne, som ikke har været genstand
for indsatsen, klarer sig på lige fod med de elever, som har været genstand for indsatsen.
En mulig forklaring er, at indsatsen ikke har haft en målbar effekt.
En anden mulig forklaring er, at eleverne i indsatsklasserne faktisk klarer sig bedre end
eleverne i kontrolklasserne, men at vi bare ikke er i stand til at måle det.
Førstnævnte forklaring er relevant, hvis indsatsen enten ikke er implementeret korrekt, eller at
indsatsen er implementeret korrekt, og at de anvendte mål er relevante for målingen, men at
indsatsen ikke virker som forventet. Implementeringsanalysen (kapitel 3) indeholder indikatio-
ner på, at en del af skolerne havde implementeret indsatsen delvist, hvilket tyder på en imple-
menteringsfejl. Man kan med andre ord ikke forvente en effekt af en indsats, der ikke er imple-
menteret efter hensigten. Hvis vi omvendt antager, at skolerne faktisk har implementeret ind-
satsen korrekt, så indikerer analysen af elevernes sociale relationer og oplevelse af lærings-
miljøet, der er foretaget blandt skoler med høj implementeringsfidelitet, at indsatsens virkninger
er begrænsede og i nogle tilfælde snarere negative end positive (kapitel 3). Analysen finder –
i lighed med effektanalysen – primært få og mindre forskelle mellem henholdsvis kontrol- og
indsatsklasserne og eleverne med vanskeligheder i de to klasser, som ikke tydeligt understøt-
ter forventningen om en positiv virkning af indsatsen på hverken klassen som helhed eller for
elever med vanskeligheder.
Hvis fraværet af tydelige effekter skyldes, at vi ikke er i stand til at måle det, kan det skyldes,
at den har fået for kort tid at virke, inden der måles på de forskellige centrale mål om læring,
trivsel, fravær og vanskeligheder. Det kan derfor endnu være for tidligt at sige noget om effek-
terne af mestringsforløbene. Indsatsen har været genstand for løbende udvikling, både fra VIAs
side og i de enkelte skoler, som løbende har skullet definere og implementere deres konkrete
indsats. Man kan derfor argumentere for, at indsatsen ikke var hverken færdigudviklet eller
endeligt implementeret, inden man gennemførte effektanalysen.
Det kan dog også skyldes, at de valgte udfaldsmål ikke i tilstrækkelig grad måler det, vi gerne
vil måle, nemlig elevernes faglige og sociale udvikling som følge af indsatsen. De mål, som er
anvendt i analysen i dette kapitel, er konstrueret ud fra de tilgængelige data og dækker de
områder, vi gerne vil se på, men det er muligt, at målene ikke er præcise nok i forhold til at
måle effekten på en mindre afgrænset indsats som denne.
En sidste mulighed er, at vi ikke har tilstrækkelig statistisk power i analysen til at kunne måle
effekten. Dette optræder, hvis den egentlige effekt af indsatsen overskygges af den naturlige
variation på tværs af individer. Vi har gennemført et lodtrækningsforsøg, men skolerne har ikke
68
BUU, Alm.del - 2020-21 - Bilag 73: Orientering om evalueringsrapporten Plads til forskellighed – Evaluering af indsatsen i satspuljeprojektet Mestring af skoledag og hverdagsliv, fra børne- og undervisningsministeren
i alle tilfælde fulgt de anvisninger, der blev givet. For at gøre analysen mere sikker har vi sor-
teret de skoler fra, der ikke har fulgt randomiseringen. Derfor er antallet af anvendelige obser-
vationer til analysen blevet mindre, end vi havde håbet på. Det påvirker den statistiske power
i analysen. Analysen viser dog, at randomiseringen på trods af det lavere antal observationer
er relativt god, og at man med det inkluderede antal elever godt kan finde stærkt signifikante
effektmål som i dansk (læsning). Det tyder på, at analysen har tilstrækkelig power, og at for-
klaringen derfor sandsynligvis skal findes blandt de øvrige forklaringer, herunder at indsatsen
ikke har en effekt, at det er for tidligt at måle effekten, eller at der måles på forkerte udfaldsmål
til denne indsats.
69
BUU, Alm.del - 2020-21 - Bilag 73: Orientering om evalueringsrapporten Plads til forskellighed – Evaluering af indsatsen i satspuljeprojektet Mestring af skoledag og hverdagsliv, fra børne- og undervisningsministeren
5
Metodebilag
Dette kapitel er et teknisk bilag, som nærmere beskriver de anvendte metoder i evalueringen
af indsatsen ’Plads til forskellighed”. Bilaget beskriver metoderne tilknyttet:
Den randomiserede lodtrækning, der inddeler klasserne i indsats- og kontrolgrupper
Implementeringsevalueringen
Outcome-evalueringen, herunder
o
o
analysen af elevernes sociale relationer og oplevelse af læringsmiljøet
effektevalueringen.
5.1
Indsats- og kontrolgrupper fordelt ved lodtrækning
De årgange, der deltog i forsøget, var 0.-3. årgang i skoleåret 2018/2019. Indsatsen og effekt-
evalueringen er tilrettelagt som et randomiseret lodtrækningsforsøg. Det betyder, at der på
baggrund af lodtrækning er fundet en indsatsgruppe og en kontrolgruppe. Indsatsgruppen har
modtaget indsatsen, mens kontrolgruppen ikke har.
Lodtrækningsdesignet er valgt, fordi det bedst muligt sikrer, at indsats- og kontrolklassernes
elevgrundlag er sammenligneligt på relevante baggrundsparametre og varierer på deltagelsen
i indsatsen. Ved lodtrækning er klassernes elevgrundlag således teoretisk ens på både obser-
verbare og ikke-observerbare karakteristika, om end de i praksis ikke er 100 % ens, da der er
tale om mennesker og ikke en simulation. Der kan desuden være ikke-observerbare forskelle
på de udvalgte lærerteams. Det har vi ikke en forventning om, at der er, men det kan ikke
udelukkes – og er i sagens natur ikke observeret. For at gøre det attraktivt for skolerne at
deltage, er lodtrækningsforsøget designet, så alle skoler deltager som både indsats- og kon-
trolskole på samme tid, så ingen skoler udelukkende er kontrolskoler.
Der blev stillet to krav til skolerne:
De deltagende skoler skulle deltage med enten 2 eller 4 årgange. Hvis skolerne til-
meldte 4 årgange, var 2 årgange indsatsårgange og 2 kontrolårgange. Hvis skolerne
tilmeldte 2 årgange, var der 1 indsatsårgang og 1 kontrolårgang. Derved anvender vi
hele årgange som enten indsats- eller kontrolklasser, hvilket mindsker risikoen for, at
indsatselementer overføres fra indsatsklasser til kontrolklasser på den enkelte skole.
Hvilke årgange, der skulle være henholdsvis indsats- og kontrolårgange på den enkelte
skole, blev bestemt ved lodtrækning.
På de tilmeldte årgange skulle der være minimum 2 elever med ADHD, ASF eller lig-
nende vanskeligheder i hver klasse.
I tilmeldingsfasen ansøgte 102 skoler om deltagelse i forsøget. I alt 77 skoler fik tilsagn om
deltagelse fordelt på 188 indsatsklasser og 194 kontrolklasser. Et antal skoler er i forbindelse
med forsøgsfasen faldet fra, eksempelvis grundet manglende oprettelse af tilmeldte klasser
eller manglende deltagelse i forsøgsfasens aktiviteter. Ifølge Børne- og Undervisningsministe-
riets endelige opgørelse har i alt 61 skoler været tilmeldt den samlede forsøgsfase fordelt på
163 indsatsklasser og 166 kontrolklasser.
70
BUU, Alm.del - 2020-21 - Bilag 73: Orientering om evalueringsrapporten Plads til forskellighed – Evaluering af indsatsen i satspuljeprojektet Mestring af skoledag og hverdagsliv, fra børne- og undervisningsministeren
5.2
Validitetsproblemer og analytiske forbehold
Evalueringen skal læses med forbehold for dens datagrundlag. Evalueringens validitetsproble-
mer og analytiske forhold inddeles i to grupper. Den ene gruppe relaterer sig til datagrundlaget
og den anden til evaluanden og selve indsatsen.
5.2.1
Datagrundlaget
Udfordringer med lodtrækningen
På trods af evalueringens lodtrækningsdesign er eleverne i de deltagende indsats- og kontrol-
grupper naturligvis ikke ens, og der kan være naturlig variation på tværs af dem.
En del skoler har endvidere ikke fulgt den anviste fordeling af indsats- og kontrolklasser. Det
har betydet, at nogle skoler har sendt ressourcepersoner fra klasser udpeget som kontrolklas-
ser til opkvalificeringsforløb, mens andre klasser udpeget som indsatsklasser ikke har deltaget.
Det kan både betyde, at de to grupper er mindre sammenlignelige på baggrundsparametrene,
og at årgangene ikke længere er rene indsats- eller kontrolårgange, og at kontrolklasserne
dermed potentielt har modtaget dele af indsatsen.
Enkelte skoler har forklaret, at de selv har ændret på, hvilke klasser der var indsatsklasser, og
hvilke der var kontrolklasser, da der var én eller flere konkrete klasser, som de gerne vil have
i indsats grundet udfordringer i den konkrete klasse. Andre skoler, som har fulgt anvisningerne,
har udtrykt samme ærgrelse over, hvilke klasser der blev udvalgt til henholdsvis indsats og
kontrol. Ligeledes er det VIVEs indtryk, at enkelte skoler har misforstået begrænsningerne,
som et randomiseret design giver, og derfor i god tro har handlet imod anvisningerne, eksem-
pelvis når konkrete ressourcepersoner fra kontrolklasserne er sendt på kursus.
Det er en udfordring for særligt effektevalueringen, da den grundlæggende er baseret på den
antagelse, at indsats- og kontrolklasserne er sammenlignelige og alene varierer på, om de har
modtaget indsatsen eller ej. Uoverensstemmelse i design kan dermed bidrage til mere usikre
resultater, da indsatselementerne i så fald vil kunne blive blandet med kontrolklasserne.
For at modvirke denne usikkerhed baserer vi effektanalyserne i kapitel 4 alene på elever på de
skoler, hvor den anviste opdeling i indsats- og kontrolklasser er blevet fulgt fuldstændigt, og
hvor skolerne har indsendt data i form af elevernes personnumre og svar på SDQ-spørgsmål
på alle indsats- og kontrolklasser, svarende til 22 skoler. Elevernes personnumre er nødven-
dige, da vi ellers ikke er i stand til at koble baggrundsoplysninger, fraværsdata, trivselsdata og
data fra de nationale test på disse elever og deres forældre.
I alt indsendte 42 skoler data til effektanalyserne i form af elevernes personnumre og svar på
SDQ-spørgsmål. Det vil sige, at 19 skoler ud af de 61 skoler, der har deltaget i forsøgsfasen,
slet ikke indsendte data til effektanalyserne. Blandt de 42 skoler har 20 skoler ikke fulgt den
anviste opdeling eller ikke indsendt de fulde data. Det efterlader 22 skoler.
Dette valg træffer vi for at få den bedst mulige analysepopulation, men det betyder, at 20 skoler
er blevet udeladt af effektanalyserne, da vi alene har delvise eller mangelfulde data fra dem.
Hvis der er manglende information for nogle af de variable, der indgår i analyserne, udelades
barnet af den pågældende analyse. Derudover har vi ekskluderet de elever, som flytter skole i
løbet af forsøget.
71
BUU, Alm.del - 2020-21 - Bilag 73: Orientering om evalueringsrapporten Plads til forskellighed – Evaluering af indsatsen i satspuljeprojektet Mestring af skoledag og hverdagsliv, fra børne- og undervisningsministeren
I effektanalysen betragter vi tre grupper af elever: elever med ASF, ADHD eller lignende van-
skeligheder, deres klassekammerater og klassen som helhed. Eleverne i gruppen med ASF,
ADHD eller lignende vanskeligheder er den primære målgruppe for indsatsen. Denne gruppe
elever er valgt ud fra en beskrivelse af karakteristika associeret med disse diagnoser udarbej-
det af VIA, som lærerne har modtaget. Hvorvidt et barn vurderes til at have ADHD, ASF eller
lignende vanskeligheder, er dermed en subjektiv vurdering fra lærer til lærer. På tværs af skoler
og klasser vurderer lærerne ikke nødvendigvis på samme måde, hvilket kan føre til, at det er
forskelligt, hvornår den enkelte lærer vurderer et barn til at have vanskeligheder. Som udgangs-
punkt er dette ikke et problem, hvis bare det er tilfældigt fordelt, hvordan lærerne vurderer
børnene.
Systematiske fejl vil dog medføre problemer i analyserne. For at vurdere, om der er tale om
systematiske forskelle mellem grupperne, er der gennemført balancetest mellem elever i kon-
trolklasser og elever i indsatsklasser. I Bilagstabel 1.1 vises de gennemførte balancetest mel-
lem eleverne i indsats- og kontrolklasserne. Disse balancetest viser, at der overordnet set er
balance mellem indsats- og kontrolklasserne på en lang række baggrundskarakteristika om
eleverne og deres forældre. Dette gælder både for elever med ASF, ADHD eller lignende van-
skeligheder og for eleverne som en samlet gruppe. Overordnet set er eleverne altså sammen-
lignelige ud over deres deltagelse i forsøget. Der er dog signifikant forskel mellem indsats- og
kontrolklasser, hvis vi ser på andelen af elever med ASF og ADHD eller lignende vanskelighe-
der og på elevernes alder. Samlet set vurderer vi dog, at balancen mellem indsats- og kontrol-
klasserne i den medtagne analysepopulation er god.
Varierende antal individer i analyserne
Det er vigtigt at holde sig for øje, at de enkelte delanalyser baseres på et varierende antal
skoler, klasser og elever.
For implementeringsevalueringen gælder, at den kvalitative del af implementeringsanalysen
baseres på 8 skoler, mens den kvantitative del baseres på en populationsundersøgelse blandt
de deltagende indsatsklasser. Det varierende antal respondenter kan have betydning for styr-
ken af analysens resultater. Kvalitative analyser med få respondenter anvendes i høj grad til
at beskrive og forklare omstændigheder for specifikke situationer, mens de i lav grad anvendes
generaliserende.
For undersøgelsen af indsatsens virkning på elevernes sociale relationer og oplevelse af læ-
ringsmiljøet gælder, at den er baseret på 5 skoler, der har været loyale mod implementerings-
planen og i høj grad har gennemført de fælles implementeringsaktiviteter. Det vil sige, at sko-
lerne er strategisk udvalgt og ikke repræsentativt. Samlet indgår spørgeskemadata fra 441
elever fordelt på 10 indsatsklasser og 9 kontrolklasser. Det er således et best-case-design,
hvor indsatsen har de bedste forudsætninger for at have en positiv virkning. Det vil sige, at hvis
der ikke ses en positiv virkning her, så er forventningen, at det ikke kan lykkes andre steder.
Designet er udfordret af, at 2 af de 5 skoler ikke har fulgt randomiseringen og har haft både
indsats- og kontrolklasser på samme årgang. Det vil sige, at kontrolklasserne på de 2 skoler
potentielt er blevet eksponeret for indsatsen gennem samarbejdet i klasseteamet. Det gør re-
sultaterne mere usikre, og det er nødvendigt at antage, at kontrolklasserne ikke har modtaget
indsatsen i en sådan grad, at det har påvirket elevernes sociale relationer og oplevelse af læ-
ringsmiljøet.
72
BUU, Alm.del - 2020-21 - Bilag 73: Orientering om evalueringsrapporten Plads til forskellighed – Evaluering af indsatsen i satspuljeprojektet Mestring af skoledag og hverdagsliv, fra børne- og undervisningsministeren
For effektanalyserne gælder eksempelvis, at for nogle analyser alene er data for én årgang (fx
nationale test i dansk (læsning), mens der for andre er flere tilgængelige årgange (fx trivsels-
målinger).
Når der er yderligere behov for at være særligt forbeholden på grund af datagrundlaget, er
dette tydeliggjort i forbindelse med resultatet.
5.2.2
Evaluand og indsats
Dataindsamlingstidspunkt skaber i nogle tilfælde udfordringer
Evalueringens dataindsamling er gennemført henholdsvis undervejs i implementeringen af ind-
satsen og umiddelbart efter implementeringens afslutning. Dette kan have konsekvenser for
analysens fund, da indsatsen efter planen ikke var færdigimplementeret og dermed ikke har
haft tilstrækkelig tid til at rodfæste sig i praksis.
Eksempelvis er der gennemført en spørgeskemaundersøgelse blandt alle indsatsklassernes
ressourcepersoner, inden de afsluttende implementeringsaktiviteter havde fundet sted. Der
kan dermed være dele af implementeringen, der har fundet sted
efter
dataindsamlingen. Dette
er med til at gøre implementeringsanalysens kvantitative fund mindre sikre. Og på samme
måde er den første af to indsamlinger af data vedrørende elevernes vanskeligheder sket un-
dervejs i implementeringen af indsatsen og er derfor ikke en før-måling, selvom den ligger
tidligere tidsmæssigt end efter-målingen. Tilsvarende er resultaterne fra især effektanalysen
påvirket, da indsatsen på dataindsamlingstidspunktet har været i drift i relativt kort tid. Det gør
det mindre sandsynligt, at man kan se ændringer på de udvalgte centrale mål for elevernes
udvikling, da man fra implementeringsforskningen ved, at indsatser som denne tager tid at
udvikle lokalt, at implementere i klasserne og at få den fulde effekt af. Eksempelvis anvendes
resultater fra 2. klasse i dansk (læsning) og resultater fra 3. klasse i matematik i de nationale
test. De nationale test blev gennemført i marts og april, samtidig med den afsluttende imple-
menteringsstøtte for indsatsen. Det er således usikkert, om indsatsen har haft tilstrækkelig tid
til at virke.
Nedenstående tidsplan viser sammenhængen mellem implementeringen af VIAs indsats og
VIVEs evalueringsaktiviteter. Forud for tidslinjen ligger rekrutteringen af skolerne, som foregik
ultimo 2017, samt VIAs udvikling af selve indsatsen.
73
BUU, Alm.del - 2020-21 - Bilag 73: Orientering om evalueringsrapporten Plads til forskellighed – Evaluering af indsatsen i satspuljeprojektet Mestring af skoledag og hverdagsliv, fra børne- og undervisningsministeren
2308150_0074.png
Figur 5.1
Tidslinje for indsats og evaluering
Kilde:
Egne tidsplaner samt VIA.
Indsatsens variable karakter
Indsatsens karakter er endvidere med til at påvirke evalueringen i den forstand, at der ikke er
tale om én homogen og veldefineret indsats, men snarere en overordnet ramme, hvorunder
der er stor lokal variation i de enkelte klasser.
Variationen skyldes primært, at indsatsklassernes ressourcepersoner har udviklet deres ind-
sats lokalt med afsæt i ét af 6 udvalgte temaer. Der er således tale om 6 forskellige variable
indsatser baseret på samme opkvalificeringsforløb. Det kan give god mening i forhold til ind-
satsens formål at tillade stor lokal variation, men det gør det vanskeligere at sammenligne og
evaluere på tværs af indsatsklasser. I VIAs oprindelige beskrivelse af indsatsen fremstod den
som én homogen indsats. Det gør det mere usikkert, om de enkelte resultater kan tilskrives i)
selve indsatsen (rammen), ii) den lokale indretning af indsatsen eller iii) andre forhold.
Den variable karakter gør det ligeledes vanskeligt at vurdere, om indsatsen er implementeret
korrekt, da den fælles ramme i væsentlig grad begrænser sig til implementeringsaktiviteter
knyttet til kompetenceudviklingsfasen og ikke til fælles, konkrete handlinger eller adfærd blandt
ressourcepersoner eller elever. Det er med andre ord vanskeligt at vurdere, om indsatsen er
helt eller delvist implementeret, da det er de lokale ressourcepersoner, der definerer indholdet
af indsatsen.
Udfordringerne knyttet til vurderingen af implementeringsgraden skaber også en udfordring for
outcome-evalueringen, som har til formål at undersøge, om indsatsen,
når den er velimple-
menteret,
har en positiv effekt på de udvalgte mål. Når indsatsens implementeringsgrad er
delvist uvis, er det derfor nødvendigt at tolke resultaterne fra outcome-evalueringen med for-
sigtighed.
74
BUU, Alm.del - 2020-21 - Bilag 73: Orientering om evalueringsrapporten Plads til forskellighed – Evaluering af indsatsen i satspuljeprojektet Mestring af skoledag og hverdagsliv, fra børne- og undervisningsministeren
2308150_0075.png
5.3
Implementeringsevalueringens metoder
Implementeringen af ”Plads til forskellighed” belyses med afsæt i data indsamlet gennem en
spørgeskemaundersøgelse blandt de deltagende ledere og ressourcepersoner samt kvalitative
data indsamlet gennem case-besøg på 8 udvalgte skoler. Analysen af skolernes arbejde med
implementering af indsatsen er således en kombination af forskellige typer data, der samlet
understøtter analysens resultater og fund.
Tabel 5.1
Svarprocent for ressourcepersoner og skoleledere. Antal og procent.
Antal besvarelser
Ressourcepersoner
Skoleledere
Kilde:
Ikke gennemført
34
10
Frafaldet
1
0
Svarpocent
78
83
126
48
VIVEs spørgeskema til skoleledere og ressourcepersoner.
Spørgeskemaundersøgelserne blev gennemført i januar til februar 2019.
I forbindelse med de gennemførte case-besøg er der gennemført semistrukturerede kvalitative
interview med ledere og ressourcepersoner (Kvale & Brinkmann 2015. Interviewene med sko-
lelederne er gennemført som enkeltinterview, mens interviewene med ressourcepersonerne
primært er gennemført som fokusgruppeinterview med det team af ressourcepersoner, der er
tilknyttet en bestemt klasse. Enkelte steder er interviewene med ressourcepersonerne af plan-
lægningsmæssige årsager gennemført som enkeltinterview.
Citater fra interviewene er anvendt i analysekapitlet som illustrative i forhold til konkrete analy-
tiske pointer og er ikke nødvendigvis repræsentative for alle eller flertallet af ressourcepersoner
og skoleledere. Alle interviewene ligger til grund for analysen, mens citaterne således kun ud-
gør udvalgte eksempler.
Case-skolerne er udvalgt med afsæt i en måling af skolens implementeringsfidelitet. Det vil
sige, i hvor høj grad skolerne har fulgt anvisningerne om indsatsen samt gennemført relevante
implementeringsaktiviteter.
Implementeringsfideliteten er målt på baggrund af et beregnet fidelitetsindeks bestående af (op
til) 15 spørgsmål fra spørgeskemaet rettet mod ressourcepersonerne. Spørgemålene fungerer
som indikatorer på, i hvor høj grad forløbene er implementeret, herunder i hvilken grad res-
sourcepersonerne har angivet at have arbejdet med specifikke dele af projektets implemente-
ringsmodel.
Der er udvalgt 5 skoler, som på dataindsamlingstidspunktet scorede højt på fidelitetsindekset,
såvel som 3 skoler, som i mindre grad ser ud til at være nået i mål med arbejdet. Denne ud-
vælgelse er foretaget med afsæt i ønsket om at kunne belyse fremmende som hæmmende
forhold omkring arbejdet med forløbene ved at belyse variationer og ligheder i de erfaringer,
man har gjort sig på skolerne.
Case-besøgene blev gennemført i maj til juni 2019.
75
BUU, Alm.del - 2020-21 - Bilag 73: Orientering om evalueringsrapporten Plads til forskellighed – Evaluering af indsatsen i satspuljeprojektet Mestring af skoledag og hverdagsliv, fra børne- og undervisningsministeren
2308150_0076.png
5.4
Metoder til analyse af elevernes sociale relationer og oplevelse
af læringsmiljøet
Formålet med projekt ”Plads til Forskellighed” er
”… at fremme inklusionen og det sociale fæl-
lesskab i indskolingen gennem styrkelse af en tidlig forebyggende indsats i grundskolen for
børn med ASF, ADHD og lignende vanskeligheder”.
I VIAs formulering af succeskriterierne for
projektet indgår formuleringen:
Indsatserne retter sig mod at kvalificere lærere og pædagogers forståelse for og
samarbejde om, hvad øget diversitet i skolens kontekst forudsætter for at udvikle
inkluderende læringsmiljøer til at optimere læring og trivsel på klasse- og elevni-
veau. Det sker med henblik på at udvikle fællesskaber på tværs af alle i klassen.
(Plads til forskellighed – Inkluderende fællesskaber (herefter refereret som ”Viden-
papiret”). Vores understregning)
I Videnpapiret beskrives inkluderende læringsfællesskaber som et af de centrale virkemidler
for inklusion i skolen. Om det inkluderende læringsfællesskab hedder det desuden, at
”alle
børn skal lære og udvikle sig og udnytte deres ressourcer bedst muligt” og ”social inklusion
finder sted der, hvor børn er aktive deltagere i fællesskaber både fagligt, socialt og kulturelt”
(ibid.). Ideen med den indsats, der er udviklet (mestringsforløbene), er således at forbedre
elevernes læring og trivsel ved at etablere bedre (mere inkluderende) læringsmiljøer og styrke
de sociale relationer blandt eleverne i klassen.
Analysen af indsatsens virkning tager udgangspunkt i den forståelse, at eleverne via de inklu-
derende læringsfællesskaber, hvor de udvikler gode relationer til deres lærere og klassekam-
merater, får mulighed for at udvikle sig fagligt, fordi de udnytter deres ressourcer bedst muligt.
Derfor undersøges virkningen af indsatsen på i) elevernes sociale og faglige relationer og ii)
elevernes oplevelse af undervisningen.
Analysen af indsatsens virkning er styret af to centrale spørgsmål:
Påvirker mestringsforløbene de sociale relationer samt oplevelsen af undervisningen
hos de børn, der har ADHD, ASF eller lignende vanskeligheder?
Påvirker mestringsforløbene den sociale trivsel og læringsmiljøet i klassen generelt?
Sociale relationer
Undersøgelsen af indsatsens virkning på de sociale relationer foretages ved at sammenligne
de sociale relationer hos elever i indsatsklasser med de sociale relationer i kontrolklasser. Ele-
vernes sociale relationer måles på en række forskellige områder (fx i frikvarteret, i fritiden og i
det faglige samarbejde) og fra forskellige vinkler, da det ikke på forhånd vides præcis, hvor og
hvordan indsatsen forventes at virke. Ved at sammenligne på en række forskellige delelemen-
ter får vi en overordnet vurdering af, hvorvidt indsatsen har haft en effekt på børnenes sociale
relationer.
Sammenligningerne af de sociale relationer i henholdsvis indsatsklasser og kontrolklasser ba-
seres på sociogrammer (grafiske repræsentationer af elevernes relationer i hver klasse). Disse
data indsamles ved, at børnene besvarer et spørgeskema om deres sociale relationer. Spør-
geskemaet udformes med brug af billedmateriale og besvares individuelt og elektronisk på en
tablet eller en computer ved hjælp af programmet
Klassetrivsel.
76
BUU, Alm.del - 2020-21 - Bilag 73: Orientering om evalueringsrapporten Plads til forskellighed – Evaluering af indsatsen i satspuljeprojektet Mestring af skoledag og hverdagsliv, fra børne- og undervisningsministeren
Analyserne af de sociale relationer gennemføres konkret i to dele:
1. Første del består i at lave overordnede beskrivelser af de sociale relationer i henholds-
vis kontrol- og indsatsklasserne på baggrund af spørgeskemadata og sociogrammer fra
de to grupper. Beskrivelserne indeholder fx oplysninger om det højeste, laveste og gen-
nemsnitlige antal relationer pr. elev i klasserne og tilsvarende pr. elev med ADHD, ASF
eller lignende vanskeligheder. Beskrivelserne indeholder også mere kvalitative mål,
hvis der er særlige fællestræk mellem klassernes sociogrammer (fx om der er en stærk
opdeling mellem kønnene, eller om der på klasseniveau generelt er flere relationer på
tværs af flere elever).
2. Andel del består i at sammenligne de overordnede beskrivelser af de sociale relationer
i de to grupper. Denne sammenligning foretages for hvert delelement i beskrivelserne,
således at det højeste, laveste og gennemsnitlige antal relationer pr. elev i indsatsklas-
serne fx sammenlignes med det højeste, laveste og gennemsnitlige antal relationer pr.
elev i kontrolklasserne.
Oplevelse af læringsmiljøet
Undersøgelsen af indsatsens virkning på elevernes oplevelse af undervisningen foretages ved
at sammenligne oplevelsen af undervisningen hos elever i indsatsklasser med oplevelsen i
kontrolklasser. Sammenligningerne foretages på en række forskelle områder som fx elevernes
oplevelse af mestring, samarbejde og relation til læreren. Ved at foretage sammenligninger på
en række forskellige mål for elevernes oplevelse af læringsmiljøet er det muligt at give en sam-
let vurdering af, hvordan indsatsen har virket på elevernes oplevelse af undervisningen.
Sammenligningerne er baseret på spørgeskemadata indsamlet i de indsats- og kontrolklasser,
der også bidrager til undersøgelsen af de sociale relationer. Spørgeskemaet er besvaret elek-
tronisk på en tablet med oplæsning af spørgsmålene ved hjælp af programmet
Klassetrivsel.
Data er analyseret ved at sammenligne svarfordelingerne i de forskellige relevante grupper (fx
indsats- og kontrolpopulationerne).
Dataindsamling
Undersøgelsen er gennemført blandt eleverne i 19 klasser, heraf 9 kontrolklasser og 10 ind-
satsklasser. Indsats- og kontrolklasserne er fordelt på 5 skoler, der er udvalgt, fordi indsatsen
her er blandt de mest velimplementerede og virkningsfulde i hele projektpopulationen (ifølge
implementeringsanalysen). En projektmedarbejder fra VIVE har været til stede på skolerne for
at gennemføre undersøgelsen i hver af de 19 klasser i perioden maj til juni 2019.
Data er indsamlet ved hjælp af et spørgeskema, der er vedlagt som Bilag 3. Spørgeskemaet
indeholder 17 spørgsmål fordelt på følgende emner:
Sociale relationer
SFO og fritid
Generel trivsel og tryghed i undervisningen
Samarbejde
Niveau og mestring
Lærer-elev-relation.
77
BUU, Alm.del - 2020-21 - Bilag 73: Orientering om evalueringsrapporten Plads til forskellighed – Evaluering af indsatsen i satspuljeprojektet Mestring af skoledag og hverdagsliv, fra børne- og undervisningsministeren
Emnerne afspejler de områder, hvor det vurderes, at indsatsen potentielt kan have en virkning.
I formuleringen af spørgsmålene og svarkategorierne er der lagt vægt på, at sproget er målret-
tet aldersgruppen. I konstruktionen af spørgsmål har det desuden været væsentligt, at elever-
nes besvarelser ikke skulle bibringe dem en dårlig følelse – der er fx ikke spurgt til mobning
eller drillerier. I udvælgelsen af spørgsmål og emner har der desuden været lagt vægt på, at
spørgsmålene skulle supplere og ikke overlappe med spørgsmålene i den nationale trivsels-
måling. Spørgsmålene i VIVEs undersøgelse vægter i højere grad de relationelle aspekter af
læringsmiljøet end trivselsundersøgelsens mere individuelle fokus (om end begge undersøgel-
ser indeholder både individuelle og relationelle aspekter).
I undersøgelsespopulationen indgår der 494 elever, hvoraf der er 50 elever med ADHD, ASF
eller lignende vanskeligheder. VIVE har modtaget svar fra 441 elever, heraf 43 med ADHD,
ASF eller lignende vanskeligheder, hvilket giver en svarprocent på henholdsvis 89 % og 86 %
for eleverne samlet og for eleverne med ADHD, ASF og lignende vanskeligheder særskilt. I
både indsats- og kontrolgruppen er der elever fra alle relevante klassetrin (0.-3. årgang).
5.5
Effektevalueringens metoder
��������
����������������
=
��������
+
���½���½
1
����������������������������������������������������������������
��������
+
��������
����������������
��������
+
��������
��������
Effektmålingen gennemføres ved to metoder. Den første metode, vi anvender, er OLS (eller
mindste kvadraters metode på dansk):
Denne metode estimerer effekten af mestringsforløbene på en række udfald,
��������
����������������
, målt i skole-
året 2018/2019, hvor der samtidig kontrolleres for elevernes og forældrenes baggrundskarak-
teristika.
��������
����������������
.
���½���½
1
er vores variabel af interesse, som giver os effekten af mestringsforløbene på
det ønskede udfald, fx elevernes fravær.
Den anden metode, vi anvender, er difference-in-difference-metoden, når det på baggrund af
det indsamlede data er muligt.
��������
����������������
=
��������
+
���½���½
1
����������������������������������������������������������������
��������
+
���½���½
2
��������
+
���½���½
3
�������������������������������������������������������� ��������
��������
·
��������
+
��������
����������������
��������
+
��������
��������
Denne metode indebærer, at man følger udviklingen i to forskellige grupper over tid, hvilket i
dette tilfælde er indsatsklasserne og kontrolklasserne. Difference-in-difference-metoden måler
effekten af mestringsforløbene som forskellen mellem udviklingen for de to grupper fra skole-
året 2017/2018 til 2018/2019. Fordelen ved denne metode er, at den tillader, at indsats- og
kontrolgruppe kan have forskelligt udgangspunkt. Figur 5.1 nedenfor illustrerer metoden. Den
øverste sorte linje er udviklingen for kontrolklasserne i fx elevernes fravær fra før starten på
indsatsen og til efter starten af deltagelse. Den røde linje illustrerer, hvordan udviklingen i ind-
satsklasserne ville have været uden deltagelse i indsatsen. Denne linje er parallel med den
øverste sorte linje, hvilket skyldes, at kontrolklasserne netop er udvalgt, så de forventeligt ville
have samme udvikling (dette kaldes parallel trend-antagelsen). Som følge af deltagelse i ind-
satsen følger indsatsklasserne imidlertid ikke den røde linje, men derimod den nederste sorte
linje, som viser en mere positiv udvikling over tid end den røde linje. Herefter kan vi måle ef-
fekten af indsatsen som forskellen mellem den nederste sorte linje og den røde linje som an-
givet i Figur 5.1.
78
BUU, Alm.del - 2020-21 - Bilag 73: Orientering om evalueringsrapporten Plads til forskellighed – Evaluering af indsatsen i satspuljeprojektet Mestring af skoledag og hverdagsliv, fra børne- og undervisningsministeren
2308150_0079.png
Figur 5.2
Illustration af princippet bag difference-in-difference-estimation
Før
Note:
Efter
Y-aksen repræsenterer en outcome-ændring, mens x-aksen repræsenterer tid.
Effektanalysen baseres på følgende 5 datakilder, som beskrives nærmere nedenfor:
Strength and Difficulties Questionnaire (SDQ)
De nationale test i dansk og matematik
De nationale trivselsmålinger
Fraværsdata
Registerdata.
Strength and Difficulties Questionnaire (SDQ)
Den første datakilde er såkaldte impact-spørgsmål, der indgår som et supplement til det udvi-
dede Strength and Difficulties Questionnare (SDQ). SDQ er et standardiseret spørgeskema,
der giver mulighed for at vurdere børns psykiske trivsel og funktion. Det udvidede SDQ består
af 25 spørgsmål til psykologiske egenskaber samt supplerende impact-spørgsmål, der om-
handler, i hvilken grad barnet er påvirket af sine vanskeligheder. Vi anvender i analysen 5
impact-spørgsmål fra SDQ for børn i alderen 4-10 år. Spørgsmålene er besvaret af klassernes
lærer for de elever, som læreren vurderer har ADHD, ASF eller lignende vanskeligheder ud fra
en beskrivelse af karakteristika associeret med disse diagnoser, de modtager sammen med
spørgsmålene. Da klasserne er randomiserede i henholdsvis kontrol- og indsatsklasser, er va-
riationen i selve udfyldningen kun af mindre betydning. Forskellige måder at vurdere eleverne
udjævnes, så længe de er tilfældigt fordelt.
De 5 spørgsmål, som lærerne er blevet stillet, og som indgår i analyserne, er følgende:
-
-
-
-
-
Synes du samlet set, at eleven har vanskeligheder på et eller flere af følgende om-
råder: følelser, koncentration, adfærd eller samspil med andre mennesker?
Gør vanskelighederne barnet ked af det eller ulykkelig?
Påvirker vanskelighederne barnets dagligdag i forhold til jævnaldrende?
Påvirker vanskelighederne barnets dagligdag i forhold til læring?
Er vanskelighederne en belastning for dig eller børnegruppen som helhed?
79
BUU, Alm.del - 2020-21 - Bilag 73: Orientering om evalueringsrapporten Plads til forskellighed – Evaluering af indsatsen i satspuljeprojektet Mestring af skoledag og hverdagsliv, fra børne- og undervisningsministeren
Svarmulighederne til det første spørgsmål er
nej, ja, mindre vanskeligheder, ja, tydelige van-
skeligheder
og
ja, alvorlige vanskeligheder.
Svarmulighederne til de resterende fire spørgsmål
er
slet ikke, kun lidt, ret meget
og
virkelig meget.
Svarmulighederne er hver tilknyttet en talværdi
fra 0-3. Jo højere talværdi, jo flere vanskeligheder. Svarene til spørgsmålene er blevet indsam-
let ad to omgange, først i perioden fra oktober 2018 til marts 2019 og igen efter indsatsen i juni
til august 2019. Der er således ca. et halvt år imellem de to indsamlinger, hvilket kan betyde,
at effekten af indsatsen endnu ikke kan afspejles i lærernes oplevelse af elevernes vanske-
ligheder. Første indsamlingsperiode har dog strakt sig over en længere periode, hvilket kan
være med til at gøre det samlede billede af den første måling mudret, da klasserne ikke har
været lige langt i implementeringsprocessen. Dette har alene en potentiel påvirkning af diffe-
rence-in-difference-målingen, som anvender begge målinger, mens tværsnitsanalysen alene
anvender den sene måling, som er foregået over en væsentlig kortere periode. VIVE vurderer
dog, at den analyse, hvor begge målepunkter inddrages, fortsat tilføjer værdigfuld viden, fordi
målingerne giver viden om udviklingen over tid, og fordi vi benytter muligheden for at kontrollere
for baggrundsvariabler.
Det er VIVE, der har stået for indsamlingen af spørgsmålene elektronisk via skolernes ressour-
cepersoner. Spørgemålene er udviklet til at blive besvaret af pædagogisk personale.
De nationale test (DNT)
Den anden datakilde er de obligatoriske test i dansk læsning og matematik, som vi anvender
til at måle resultatet på elevernes læring. De nationale test blev indført i 2010, bl.a. som et
pædagogisk værktøj til lærerne som grundlag for tilrettelæggelse af undervisningen. Der findes
i alt 10 obligatoriske nationale test fordelt på forskellige fag og klassetrin. I denne rapport indgår
elever fra 0.-3. klassetrin. Disse testes i dansk (læsning) i 2. klasse og i matematik i 3. klasse.
Data fra de nationale test har en kompleks struktur, idet data er opdelt på flere niveauer. Der
er således tale om:
(i) mere end én måling for hvert fag (såkaldte profilområder). Dansk læsning består af
profilområderne ”tekstforståelse”, ”sprogforståelse” og ”afkodning”. Matematik af profil-
områderne, “tal og algebra”, “geometri” og “matematik i anvendelse”.
(ii) et hierarkisk forhold mellem de enkelte profilområder. For eksempel er tekstforståelse
den mest overordnede kompetence, mens sprogforståelse og afkodning udgør delele-
menter af tekstforståelse (se nedenfor).
(iii) adaptive test, dvs. at hver elev får en unik tilpasset rute gennem testsystemet i mod-
sætning til såkaldte lineære test, hvor alle elever får de samme opgaver.
I anvendelsen af de nationale test omregner vi resultaterne fra den kriteriebaserede skala, som
elevernes resultater præsenteres på, til standardiserede værdier (hvor den værdi, der indgår i
beregningen, angiver, hvor mange standardafvigelser eleven ligger fra gennemsnittet). Den
kriteriebaserede skala er nærmere beskrevet i nedenstående boks.
80
BUU, Alm.del - 2020-21 - Bilag 73: Orientering om evalueringsrapporten Plads til forskellighed – Evaluering af indsatsen i satspuljeprojektet Mestring af skoledag og hverdagsliv, fra børne- og undervisningsministeren
2308150_0081.png
Den kriteriebaserede skala
Ved kriteriebaseret scoring omregnes elevernes resultater kort fortalt til en forventet (Rasch)-score
til en række udvalgte opgaver. Givet scoren kategoriseres elevens dygtighed derpå ud fra skalaen:
1.
Ikke tilstrækkelig præstation
Mangelfuld præstation
Jævn præstation
God præstation
Rigtig god præstation
Fremragende præstation.
2.
3.
4.
5.
6.
Nationale trivselsmålinger
Den tredje kilde er data fra de årlige trivselsmålinger (den nationale trivselsindikator). Den na-
tionale trivselsmåling blev for første gang foretaget i foråret 2015 og består af 20 spørgsmål til
eleverne i 0.-3. klasse. I forhold til data fra de nationale test er data fra de nationale trivsels-
målinger mere detaljerede og inkluderer elevvurderinger i de tidlige årgange. Der spørges bl.a.
til elevernes psykosomatiske symptomer og mobbeproblematikker.
Til måling af elevernes trivsel har vi dannet en række indeks. Tabel 5.2 viser de dannede in-
deks. Disse indeks er dannet på baggrund af en faktoranalyse tidligere gennemført af VIVE
(Ladekjær et al., 2019). Disse indeks benævner vi Indeks 1-3.
Tabel 5.2
Indeks 1
Trivselsindeks for 0.-3. klasse
Spørgsmål
Er du glad for din skole?
Er du glad for din klasse?
Er du glad for dine lærere?
Kan du koncentrere dig i timerne?
Er lærerne gode til at hjælpe dig i skolen?
Er timerne kedelige?
Lærer du noget spændende i skolen?
Er jeres klasselokale rart at være i?
Variabel
Q1
Q2
Q5
Q9
Q 12
Q 16
Q 17
Q 19
Q3
Q6
Q7
Q 13
Q 14
Q 18
Q4
Q8
Q 10
Q 11
Q 15
Q 20
Indeks 2
Føler du dig alene i skolen?
Har du ondt i maven, når du er i skole?
Har du ondt i hovedet, når du er i skole?
Er der nogen, der driller dig, så du bliver ked af det?
Er du bange for, at de andre børn griner ad dig i skolen?
Er det svært at høre, hvad læreren siger i timerne?
Indeks 3
Kan du lide pauserne i skolen?
Er du god til at løse dine problemer?
Er I gode til at hjælpe hinanden i klassen?
Tror du, at de andre børn i klassen kan lide dig?
Er du med til at bestemme, hvad I skal lave i timerne?
Udelades
Anm.:
Er toiletterne på skolen rene?
Faktoranalyse gennemført af VIVE i Ladekjær et al. (2019).
81
BUU, Alm.del - 2020-21 - Bilag 73: Orientering om evalueringsrapporten Plads til forskellighed – Evaluering af indsatsen i satspuljeprojektet Mestring af skoledag og hverdagsliv, fra børne- og undervisningsministeren
Svarskalaerne til spørgsmålene går fra 1, som angiver den mindst positive svarkategori, hvilket
betyder mindre trivsel, til 3, som angiver den mest positive svarkategori, hvilket betyder mest
trivsel. Med andre ord, jo højere talværdi, jo højere trivsel. Spørgsmål som eleven ikke har
ønsket at svare på, er kodet som missing (manglende svar) uden en talværdi.
Fraværsdata
Den fjerde datakilde, vi anvender, er fraværsdata fra STIL. Det er skolerne selv, der én gang
årligt efter skoleårets afslutning skal indberette elevernes fravær. Fraværet opgøres på må-
nedsbasis for hver enkelt elev opgjort som antal dage eleven er fraværende. Fraværet er ind-
delt i 3 kategorier: Sygdomsfravær, som er antal dage med fravær på grund af sygdom eller
lignende, lovligt fravær, som er antal dage med fravær med skolens tilladelse, og endelig ulov-
ligt fravær, som er antal dage med ulovligt fravær, dvs. ikke med skolens tilladelse.
Registerdata
For at opnå den mest troværdige analyse af konsekvenserne af projekt ”Plads til forskellighed
– Inkluderende fællesskaber” er det nødvendigt at fjerne den heterogenitet, som individuelle
og familiemæssige forhold medfører. Dette gøres for det første ved at opsætte et randomiseret
forsøg. Derudover bliver der i den kvantitative effektundersøgelse kontrolleret for en lang
række baggrundskarakteristika for at kontrollere for eventuelt tilbageværende heterogenitet.
Undersøgelsen suppleres således med registerdata fra Danmarks Statistik. Konkret udvides
data med elevernes alder, køn, oprindelsesland, bopælskommune, forældres uddannelsesni-
veau, familietype (bopælsforhold) og forældrenes arbejdsmarkedsstatus (lønindkomst og op-
lysninger om offentlig forsørgelse) samt både elevers og forældres sundhedsoplysninger i form
af antal sygesikringsydelser.
Registerdata anvendes fra 2017 og løbende gennem projektperioden.
82
BUU, Alm.del - 2020-21 - Bilag 73: Orientering om evalueringsrapporten Plads til forskellighed – Evaluering af indsatsen i satspuljeprojektet Mestring af skoledag og hverdagsliv, fra børne- og undervisningsministeren
Litteratur
Baviskar, S., Dyssegaard, C.B., Egelund, N. & Montgomery, C.D. (2015).
Dokumentations-
projektet: Kommunernes omstilling til øget inklusion pr. marts 2015.
København: DPU,
Aarhus Universitet.
Cohen, J. (1988).
Statistical Power Analysis for the Behavioral Sciences.
New York: Rout-
ledge.
Dyssegaard, C.B. & Egelund, N. (2015).
Dokumentationsprojektet: 19 skolers erfaringer med
inklusion 2013–2015. En kvalitativ analyse.
København: DPU, Aarhus Universitet.
Dyssegaard, C.B. & Larsen, M.S. (2013).
Viden om inklusion.
København: DPU, Aarhus Uni-
versitet.
Egelund, N., Nordahl, T., Hansen, O., Andersen, P.G. & Qvortrup, L. (2017a).
Fagligt lavt
præsterende elever: Hvem får støtte?
Aarhus: Nationalt center for skoleforskning, Aarhus
Universitetsforlag.
Egelund, N., Nordahl, T., Hansen, O., Andersen, P.G. & Qvortrup, L. (2017b).
Portræt af ele-
ver med særlige behov. Supplerende undervisning og specialundervisning i 13 kommu-
ner.
Aarhus: Aarhus Universitetsforlag.
EVA (2011).
Indsatser for inklusion i folkeskolen.
København: Danmarks Evalueringsinstitut.
Finansministeriet et al. (2010).
Specialundervisning i folkeskolen – veje til bedre organisering
og styring.
København: Finansministeriet.
Finansministeriet (2011).
Aftaler om den kommunale og regionale økonomi for 2012.
Køben-
havn: Finansministeriet.
Fisker, T.B. (2014).
Den sårbare inklusion: diagnoser og fællesskabende pædagogik i dagtil-
bud.
Frederikshavn: Dafolo.
Kvale, S., & Brinkmann, S. (2015).
Interview: Det kvalitative forskningsinterview som hånd-
værk.
København: Hans Reitzels Forlag.
Ladekjær, E., Højbjerg, R.J., Jensen, S.V., Jensen, J.M. & Faurschou, E. (2019).
Ekstern
evaluering af Projekt Udvikling af Udeskole.
København: VIVE – Det Nationale Forsk-
nings- og Analysecenter for Velfærd.
Ministeriet for Børn, Undervisning og Ligestilling (2016).
Afrapportering af inklusionseftersy-
net - Den samlede afrapportering.
København: Ministeriet for Børn, Undervisning og Lige-
stilling.
Nielsen, C.P. & Rangvid, B.S. (2016).
Inklusion i folkeskolen: Sammenfatning af resultaterne
fra inklusionspanelet.
København: SFI.
Social- og Indenrigsministeriet (2019).
Konvention om rettigheder for personer med handicap.
København: Det Centrale Handicapråd.
Styrelsen for IT og Læring (2016).
Elevernes fravær i folkeskolen hænger sammen med de-
res trivsel.
Lokaliseret d. 28. januar 2020 på:
83
BUU, Alm.del - 2020-21 - Bilag 73: Orientering om evalueringsrapporten Plads til forskellighed – Evaluering af indsatsen i satspuljeprojektet Mestring af skoledag og hverdagsliv, fra børne- og undervisningsministeren
2308150_0084.png
https://www.stil.dk/aktuelt/uvm/udd/folke/2016/mar/160317%20elevers%20fravaer%20i%
20folkeskolen%20haenger%20sammen%20med%20deres%20trivsel
Undervisningsministeriet (2012). Lov nr. 379 af 28/04/2012.
Lov om ændring af lov om folke-
skolen, lov om friskoler og private grundskoler m.v. og lov om folkehøjskoler, efterskoler,
husholdningsskoler og håndarbejdsskoler (frie kostskoler) (Inklusion af elever med sær-
lige behov i den almindelige undervisning og tilpasning af klagereglerne til en mere inklu-
derende folkeskole m.v.).
84
BUU, Alm.del - 2020-21 - Bilag 73: Orientering om evalueringsrapporten Plads til forskellighed – Evaluering af indsatsen i satspuljeprojektet Mestring af skoledag og hverdagsliv, fra børne- og undervisningsministeren
2308150_0085.png
Bilag 1
Balancetest
Bilagstabeller
Bilagstabel 1.1 viser resultatet af en balancetest mellem eleverne i indsatsklasserne og kon-
trolklasserne. VIVE har gennemført balancetests både for eleverne, som af deres lærere i en-
ten midten eller slutningen af skoleåret blev vurderet til at være i målgruppen for indsatsen,
dvs. som enten havde ADHD, ASF eller lignende vanskeligheder, og for alle eleverne som en
samlet enhed.
Bilagstabel 1.1
Gennemsnit for indsats- og kontrolelever.
Elever med ASF, ADHD e.l.
vanskeligheder
Indsats (forskel
til kontrol)
Dreng
Alder i år
Dansk oprindelse
Antal søskende
ADHD
ASF
Forældrene bor sammen
Ingen kompetencegivende
uddannelse (mor)
Erhvervsuddannelse (mor)
Videregående uddannelse (mor)
Ingen kompetencegivende
uddannelse (far)
Erhvervsuddannelse (far)
Videregående uddannelse (far)
Indkomst i kr. (mor)
Indkomst i kr. (far)
Alder i år (mor)
0,767
(+0,001)
6,958
(+0,274)
0,958
(+0,007)
1,108
(+0,054)
0,783
(-0,167)
0,333
(0,109)
0,650
(-0,010)
0,300
(-0,021)
0,375
(-0,026)
0,317
(+0,021)
0,342
(-0,016)
0,442
(-0,035)
0,182
(0,061)
232.945,1
(-8812,43)
232,390,0
(+1041,90)
35,981
(+1,610)
P-værdi
0,990
0,088*
0,805
0,644
0,008***
0,114
0,878
0,746
0,702
0,758
0,811
0,622
0,292
0,543
0,945
0,056*
Alle elever
Indsats (forskel
til kontrol)
0,494
(+0,019)
6,786
(+0,202)
0,920
(-0,009)
1,279
(+0,015)
-
-
0,745
(+0,025)
0,215
(+0,006)
0,340
(-0,023)
0,439
(+0,012)
0,275
(-0,014)
0,457
(+0,004)
0,258
(+0,009)
243.677,5
(+1749,55)
249.133,7
(+5793,72)
36,860
(+0,318)
P-værdi
0,435
0,000***
0,518
0,698
-
-
0,219
0,778
0,298
0,607
0,509
0,860
0,679
0,691
0,275
0,176
BUU, Alm.del - 2020-21 - Bilag 73: Orientering om evalueringsrapporten Plads til forskellighed – Evaluering af indsatsen i satspuljeprojektet Mestring af skoledag og hverdagsliv, fra børne- og undervisningsministeren
2308150_0086.png
Elever med ASF, ADHD e.l.
vanskeligheder
Alder i år (far)
Antal uger på offentlige ydelser (mor)
Antal uger på offentlige ydelser (far)
Antal sygesikringsydelser (elev)
Antal sygesikringsydelser (mor)
Antal sygesikringsydelser (far)
N i alt
Anm.:
Note:
Alle elever
39,275
+(0,409)
16,029
(-0,028)
8,397
(-0,462)
6,425
(-0,542)
18,256
(+0,454)
11,899
(-0,341)
1.779
0,133
0,977
0,558
0,204
0,578
0,627
37,533
(+1,978)
22,325
(-1,139)
13,875
(-3,166)
9,817
(-2,200)
17,933
(0,229)
13,358
(-3,207)
206
0,035**
0,724
0,281
0,398
0,917
0,133
Standardafvigelse i parentes. * p < 0.10, ** p < 0.05, *** p < 0.01
Baggrundskarakteristika for elever og forældre er målt i 2017 (året før indsatsen). Tallet i kolonne 1 og 3, som ikke
er i parentes, angiver gennemsnittet for indsatsgruppen, og tallet i parentes er, hvad man skal lægge til/fra for at få
gennemsnittet for kontrolgruppen. Variablerne dreng, dansk oprindelse, ADHD, ASF, om forældrene bor sammen og
uddannelsesvariable er dummy variable, dvs. de er målt i andele fra 0 til 1, altså andelen af drenge, andelen med
dansk oprindelse osv. Andelen med ASF og ADHD er baseret på svar fra både første og anden indsamling af data i
skoleåret 2018/2019. Indkomst er den ækvivalerede disponible indkomst, der er korrigeret for familiestørrelse. Der
er ikke lavet balancetest på ADHD og ASF for den samlede population af elever, fordi vi kun har de oplysninger på
elever med disse vanskeligheder.
Bilagstabel 1.2
Gennemsnit på impact-spørgsmål fra SDQ i første måling.
Indsatsklasser
Kontrolklasser
2,013
(0,078)
1,223
(0,090)
1,530
(0,092)
1,659
(0,090)
1,604
(0,098)
Forskel
-0,216
(0,096)
-0,185
(0,123)
-0,232
(0,121)
-0,452
(0,112)
0,151
(0,125)
P-værdi
0,026**
0,135
0,056*
0,000***
0,229
N i alt
196
199
200
200
200
2,228
(0,059)
1,410
(0,082)
1,763
(0,078)
2,110
(0,069)
1,754
(0,079)
Graden af elevens samlede
vanskeligheder
Graden af hvor ulykkelig van-
skelighederne gør eleven
Graden af påvirkningen af van-
skeligheder i forhold til jævnald-
rene
Graden af påvirkningen af van-
skeligheder i forhold til læring
Graden af belastning for lære-
ren eller klassen som helhed
Anm.:
Note:
Standardafvigelse i parentes. * p < 0.10, ** p < 0.05, *** p < 0.01
Tabellen viser gennemsnit for svarene på impact-spørgsmålene fra SDQ, som lærerne har udfyldt for de elever, som
de vurderer, har ADHD eller ASF ved den første måling i 2018. Svarskalaerne på hvert enkelt spørgsmål går fra 0 til
3, hvor et højere tal betyder flere vanskeligheder. At antallet af observationer er forskelligt er, fordi lærerne ikke altid
har svaret på alle 5 spørgsmål.
86
BUU, Alm.del - 2020-21 - Bilag 73: Orientering om evalueringsrapporten Plads til forskellighed – Evaluering af indsatsen i satspuljeprojektet Mestring af skoledag og hverdagsliv, fra børne- og undervisningsministeren
2308150_0087.png
Bilag 2
Bilagstabel 2.1
Trivselsspørgsmål
Effekt af mestringsforløbene på elevernes trivsel (hvert enkelt spørgsmål
fra trivselsmålingen). Regressionsanalyse af tværsnitsdata for 2018/2019.
Elever med ADHD, ASF
e.l. vanskeligheder
Klassekamme-
raterne
-0,007
(0,028)
0,038
1.545
0,015
(0,028)
0,040
1.532
-0,033
(0,035)
0,043
1.521
-0,004
(0,036)
0,021
1.549
0,027
(0,033)
0,041
1.524
0,028
(0,042)
0,042
1531
-0,030
(0,053)
0,039
1.528
-0,045
(0,047)
0,023
1.492
0,008
(0,052)
0,043
1528
-0,028
(0,052)
0,039
1.516
Klassen som
helhed
-0,006
(0,029)
0,035
1.718
0,020
(0,029)
0,028
1.704
-0,033
(0,034)
0,031
1.693
0,008
(0,031)
0,018
1.725
0,026
(0,034)
0,045
1.698
0,027
(0,044)
0,038
1708
-0,022
(0,055)
0,029
1.704
-0,052
(0,048)
0,027
1.661
0,006
(0,047)
0,046
1701
-0,017
(0,050)
0,036
1.690
Q1: Er du glad for din skole?
R
2
N i alt
Q2: Er du glad for din klasse?
R
2
N i alt
Q3: Føler du dig alene i skolen?
R
2
N i alt
Q4: Kan du lide pauserne i skolen?
R
2
N i alt
Q5: Er du glad for dine lærere?
R
2
N i alt
Q6: Har du ondt i maven, når du er i skole?
R
2
N i alt
Q7: Har du ondt i hovedet, når du er i skole?
R
2
N i alt
Q8: Er du god til at løse dine problemer?
R
2
N i alt
Q9: Kan du koncentrere dig i timerne?
R
2
N i alt
Q10: Er I gode til at hjælpe hinanden i
klassen?
R
2
N i alt
0,087
(0,080)
0,107
173
0,084
(0,085)
0,056
172
0,017
(0,120)
0,106
172
0,109
(0,106)
0,126
176
0,042
(0,078)
0,126
174
-0,031
(0,099)
0,126
177
0,036
(0,113)
0,169
176
-0,042
(0,142)
0,107
169
0,057
(0,104)
0,145
173
0,086
(0,079)
0,111
174
87
BUU, Alm.del - 2020-21 - Bilag 73: Orientering om evalueringsrapporten Plads til forskellighed – Evaluering af indsatsen i satspuljeprojektet Mestring af skoledag og hverdagsliv, fra børne- og undervisningsministeren
2308150_0088.png
Elever med ADHD, ASF
e.l. vanskeligheder
Q11: Tror du, at de andre børn i klassen kan
lide dig?
R
2
N i alt
Q12: Er lærerne gode til at hjælpe dig i
skolen?
R
2
N i alt
Q13: Er der nogen, der driller dig, så du
bliver ked af det?
R
2
N i alt
Q14: Er du bange for, at de andre børn
griner ad dig i skolen?
R
2
N i alt
Q15: Er du med til at bestemme, hvad I skal
lave i timerne?
R
2
N i alt
Q16: Er timerne kedelige?
R
2
N i alt
Q17: Lærer du noget spændende i skolen?
R
2
N i alt
Q18: Er det svært at høre, hvad læreren
siger i timerne?
R
2
N i alt
Q19: Er jeres klasselokale rart at være i?
R
2
N i alt
Q20: Er toiletterne på skolen rene?
R
2
N i alt
Anm.:
Note:
Kilde:
Klassekamme-
raterne
-0,010
(0,028)
0,023
1.472
-0,001
(0,048)
0,031
1.529
-0,007
(0,036)
0,053
1.496
-0,045
(0,043)
0,049
1.501
-0,010
(0,075)
0,039
1.510
-0,028
(0,067)
0,068
1.529
-0,007
(0,055)
0,059
1.543
0,023
(0,054)
0,013
1.538
-0,004
(0,048)
0,032
1.531
-0,043
(0,691)
0,035
1.532
Klassen som
helhed
-0,017
(0,309)
0,018
1.641
0,007
(0,049)
0,029
1.702
-0,000
(0,037)
0,057
1.667
-0,040
(0,047)
0,045
1.675
-0,021
(0,071)
0,037
1.681
-0,023
(0,061)
0,070
1.702
-0,001
(0,056)
0,060
1.721
0,029
(0,053)
0,012
1.711
0,005
(0,045)
0,027
1.706
-0,038
(0,072)
0,034
1.711
0,021
(0,119)
0,083
169
0,064
(0,116)
0,155
173
0,110
(0,079)
0,211
171
0,071
(0,138)
0,174
174
-0,028
(0,129)
0,105
171
0,024
(0,085)
0,168
173
0,091
(0,109)
0,175
178
0,119
(0,135)
0,051
173
0,061
(0,109)
0,082
175
0,044
(0,110)
0,127
179
Standardafvigelse i parentes. * p <0.10, ** p < 0.05, *** p < 0.01. Antallet af observationer varierer fra spørgsmål til
spørgsmål. Dette skyldes, at det ikke er alle elever, der har svaret på alle spørgsmål. Hvis ikke barnet har svaret på
spørgsmålet, indgår svaret ikke.
Der kontrollereres for elevkarakteristika (alder, køn, oprindelsesland, antal søskende og sygesikringsydelser) og for-
ældrekarakteristika (alder, om forældrene bor sammen, indkomst, antal uger på offentlige ydelser i 2017, sygesik-
ringsydelser i 2017 og uddannelsesniveau). Standardafvigelsen er klyngekorrigeret på skoleniveau.
Egne beregninger på baggrund af data fra STIL og Danmarks Statistik.
88
BUU, Alm.del - 2020-21 - Bilag 73: Orientering om evalueringsrapporten Plads til forskellighed – Evaluering af indsatsen i satspuljeprojektet Mestring af skoledag og hverdagsliv, fra børne- og undervisningsministeren
2308150_0089.png
Bilagstabel 2.2
Effekt af mestringsforløbene på elevernes trivsel (hvert enkelt spørgsmål
fra trivselsmålingen) i 1.-3. klasse. Udvikling fra 2017/2018 til 2018/2019.
Difference-in-difference-analyse.
Elever med ADHD, ASF
e.l. vanskeligheder
Klassekamme-
raterne
0,028
(0,036)
0,027
2.441
-0,010
(0,039)
0,029
2.425
0,001
(0,045)
0,040
2.403
0,076
(0,056)
0,019
2.446
0,037
(0,035)
0,048
2.409
0,097*
(0,048)
0,0276
2.425
0,030
(0,053)
0,029
2.434
-0,010
(0,071)
0,022
2.360
-0,004
(0,065)
0,036
2.418
0,021
(0,056)
0,025
2.402
0,018
(0,045)
0,021
2.340
Klassen som
helhed
0,038
(0,040)
0,027
2.736
0,005
(0,030)
0,022
2.715
0,000
(0,043)
0,033
2.693
0,070
(0,051)
0,014
2.745
0,043
(0,036)
0,048
2.703
0,087*
(0,043)
0,026
2.724
0,043
(0,054)
0,024
2.729
-0,013
(0,065)
0,022
2.644
0,006
(0,057)
0,038
2.714
0,028
(0,052)
0,023
2.699
0,017
(0,047)
0,017
2.630
Q1: Er du glad for din skole?
R
2
N i alt
Q2: Er du glad for din klasse?
R
2
N i alt
Q3: Føler du dig alene i skolen?
R
2
N i alt
Q4: Kan du lide pauserne i skolen?
R
2
N i alt
Q5: Er du glad for dine lærere?
R
2
N i alt
Q6: Har du ondt i maven, når du er i skole?
R
2
N i alt
Q7: Har du ondt i hovedet, når du er i skole?
R
2
N i alt
Q8: Er du god til at løse dine problemer?
R
2
N i alt
Q9: Kan du koncentrere dig i timerne?
R
2
N i alt
Q10: Er I gode til at hjælpe hinanden i
klassen?
R
2
N i alt
Q11: Tror du, at de andre børn i klassen kan
lide dig?
R
2
N i alt
0,164
(0,127)
0,137
295
0,138
(0,099)
0,093
290
0,016
(0,153)
0,084
290
0,062
(0,119)
0,104
299
0,128
(0,104)
0,138
294
0,038
(0,075)
0,123
299
0,188
(0,140)
0,114
295
0,001
(0,160)
0,099
284
0,050
(0,135)
0,092
296
0,113
(0,131)
0,137
297
0,034
(0,121)
0,114
290
89
BUU, Alm.del - 2020-21 - Bilag 73: Orientering om evalueringsrapporten Plads til forskellighed – Evaluering af indsatsen i satspuljeprojektet Mestring af skoledag og hverdagsliv, fra børne- og undervisningsministeren
2308150_0090.png
Elever med ADHD, ASF
e.l. vanskeligheder
Q12: Er lærerne gode til at hjælpe dig i
skolen?
R
2
N i alt
Q13: Er der nogen, der driller dig, så du
bliver ked af det?
R
2
N i alt
Q14: Er du bange for, at de andre børn
griner ad dig i skolen?
R
2
N i alt
Q15: Er du med til at bestemme, hvad I skal
lave i timerne?
R
2
N i alt
Q16: Er timerne kedelige?
R
2
N i alt
Q17: Lærer du noget spændende i skolen?
R
2
N i alt
Q18: Er det svært at høre, hvad læreren
siger i timerne?
R
2
N i alt
Q19: Er jeres klasselokale rart at være i?
R
2
N i alt
Q20: Er toiletterne på skolen rene?
R
2
N i alt
Anm.:
Klassekamme-
raterne
0,016
(0,047)
0,024
2.422
0,056
(0,040)
0,040
2.386
0,024
(0,041)
0,042
2.378
-0,072
(0,093)
0,034
2.399
-0,062
(0,059)
0,067
2.426
-0,005
(0,056)
0,040
2437
0,017
(0,073)
0,015
2431
0,008
(0,079)
0,025
2.412
-0,017
(0,086)
0,036
2.429
Klassen som
helhed
0,018
(0,046)
0,020
2.718
0,057
(0,045)
0,035
2.674
0,032
(0,040)
0,041
2.673
-0,068
(0,089)
0,034
2.692
-0,034
(0,053)
0,063
2.722
-0,002
(0,045)
0,044
2738
0,051
(0,071)
0,013
2726
0,008
(0,070)
0,023
2.708
-0,006
(0,078)
0,035
2.730
0,066
(0,152)
0,135
296
0,077
(0,122)
0,134
288
0,134
(0,135)
0,156
295
-0,009
(0,201)
0,122
293
0,206
(0,151)
0,109
296
0,115
(0119)
0,186
301
0,320*
(0,152)
0,065
295
0,010
(0,124)
0,057
296
0,059
(0,124)
0,087
301
Note:
Kilde:
Standardafvigelse i parentes. * p < 0.10, ** p < 0.05, *** p < 0.01. Forskel i antal observationer skyldes, at ikke alle
børn har svaret på alle spørgsmål. Hvis ikke barnet har svaret på spørgsmålet, indgår svaret ikke. Antallet af obser-
vationer er højere end i tværsnitsanalyserne, fordi vi har paneldata og således den samme person mere end én gang
(elever-år-observationer).
Der kontrollereres for elevkarakteristika (alder, køn, oprindelsesland, antal søskende og sygesikringsydelser) og for-
ældrekarakteristika (alder, om forældrene bor sammen, indkomst, antal uger på offentlige ydelser i 2017, sygesik-
ringsydelser i 2017 og uddannelsesniveau). Standardafvigelsen er klyngekorrigeret på skoleniveau.
Egne beregninger på baggrund af data fra STIL og Danmarks Statistik.
90
BUU, Alm.del - 2020-21 - Bilag 73: Orientering om evalueringsrapporten Plads til forskellighed – Evaluering af indsatsen i satspuljeprojektet Mestring af skoledag og hverdagsliv, fra børne- og undervisningsministeren
Bilag 3
Elevsurvey
Spørgsmål til survey
SGS står for sociogramspørgsmål. Her kan eleverne vælge op til 3 af deres klassekammerater
ved hjælp af billeder, men de er ikke tvunget til at vælge nogen.
Sociale relationer (gensidighed og fortrolighed)
1. Hvem er du mest sammen med i frikvartererne? (SGS)
2. Hvem er god til at tale med dig og hjælpe dig, hvis du har problemer? (SGS)
SFO og fritid
3. Hvem er du mest sammen med i SFO? (SGS)
4. Har du altid nogen at lege med i SFO?
Ja, for det meste / Ja, nogle gange / Nej / Ved ikke / Går ikke i SFO
5. Hvem er du mest sammen med, når du har fri? (SGS)
Generel trivsel og tryghed i undervisningen
6. Har du det godt i timerne?
Ja, meget / Ja, lidt / Nej / Ved ikke
7. Ved du, hvad du skal i timerne?
Ja, for det meste / Ja, nogle gange / Nej / Ved ikke
Samarbejde
8. Hvordan kan du bedst lide at arbejde i timerne?
I grupper / Sammen med én anden / Alene
9. Kan du lide at arbejde sammen med andre i klassen?
Ja, for det meste / Ja, nogle gange / Nej / Ved ikke
10. Hvem vil du helst arbejde sammen med? (SGS)
11. Hvem hjælper dig, hvis der er noget, du ikke kan finde ud af i timerne? (SGS)
Niveau og mestring
12. Hvordan passer det, du lærer i timerne, til dig?
Det passer fint / Det er for svært / Det er for nemt / Ved ikke
13. Følger du med i undervisningen?
Ja, for det meste / Ja, nogle gange / Nej /
Ja, tit / Ja, nogle gange / Nej / Ved ikke
Lærer-elev-relation
15. Kan dine lærere lide dig?
Ja / Ja, nogle af dem / Nej / Ved ikke
16. Får du skæld ud i timerne?
Ja, tit / Ja, nogle gange / Nej
Ja, tit / Ja, nogle gange / Nej
/ Ved ikke
/ Ved ikke
17. Roser din lærer dig, når du har gjort noget godt?
Ved ikke
14. Hjælper du de andre i klassen, hvis der er noget, de ikke kan finde ud af?
91
BUU, Alm.del - 2020-21 - Bilag 73: Orientering om evalueringsrapporten Plads til forskellighed – Evaluering af indsatsen i satspuljeprojektet Mestring af skoledag og hverdagsliv, fra børne- og undervisningsministeren
2308150_0092.png