Retsudvalget 2014-15 (1. samling)
REU Alm.del Bilag 85
Offentligt
1431815_0001.png
Begåede voldtægter, anmeldelse, retsforfølgelse, dom
og falske anmeldelser – fakta, skøn og mørketal
Retsudvalgets høring om voldtægt, 3.12.2014
Landstingssalen, Folketinget
Flemming Balvig
Københavns Universitet
PDF to HTML - Convert PDF files to HTML files
1431815_0002.png
SITUATIONEN ÅR 201?
Ca. 400 anmelder til politiet, at de har
været udsat for voldtægt, eller politiet
får nys om det på anden måde
1. UDVIKLINGEN: Hvordan ser det ud i forhold til tidligere? Flere,
færre eller det samme?
2. SELEKTIONEN: Hvordan er vi kommet dertil – og hvad sker der
efterfølgende?
PDF to HTML - Convert PDF files to HTML files
1431815_0003.png
SITUATIONEN ÅR 201?
Ca. 400 anmelder til politiet, at de har
været udsat for voldtægt, eller politiet
får nys om det på anden måde
1. UDVIKLINGEN: Hvordan ser det ud i forhold til tidligere? Flere,
færre eller det samme?
2. SELEKTIONEN: Hvordan er vi kommet dertil – og hvad sker der
efterfølgende?
PDF to HTML - Convert PDF files to HTML files
1431815_0004.png
Det sidste halve århundrede
”Boblen”
PDF to HTML - Convert PDF files to HTML files
1431815_0005.png
Det sidste halve århundrede
Mange sociale problemer/sociale afvigelser har
udviklet sig sådan – men:
Toppunkt (kulmination) placerer sig forskelligt
Det kan være et omvendt U, et omvendt J eller et
omvendt L
PDF to HTML - Convert PDF files to HTML files
1431815_0006.png
ALKOHOL
DRAB
TOBAK
40
30
20
TRAFIK
10
SELVMORD
0
1960 1965 1970 1975 1980 1985 1990 1995 2000 2005 2010
DRUKNING
HÆRVÆRK
TYVERI
PDF to HTML - Convert PDF files to HTML files
1431815_0007.png
- og ikke kun i Danmark
PDF to HTML - Convert PDF files to HTML files
1431815_0008.png
PDF to HTML - Convert PDF files to HTML files
1431815_0009.png
PDF to HTML - Convert PDF files to HTML files
1431815_0010.png
PDF to HTML - Convert PDF files to HTML files
1431815_0011.png
Det sidste halve århundrede
Er det historisk set kulminationen på en
forudgående stigning gennem mange år?
ELLER
Er det en historisk set en kort pause efter et
forudgående fald gennem mange år?
PDF to HTML - Convert PDF files to HTML files
1431815_0012.png
Det sidste halve århundrede
Er det historisk set kulminationen på en
forudgående stigning gennem mange år?
ELLER
Er det en historisk set en kort pause efter et
forudgående fald gennem mange år?
PDF to HTML - Convert PDF files to HTML files
1431815_0013.png
Anmeldte tyverier i Sverige
Hanns von Hofer, 2009
PDF to HTML - Convert PDF files to HTML files
1431815_0014.png
Det sidste halve århundrede
Er det historisk set kulminationen på en
forudgående stigning gennem mange år?
ELLER
Er det en historisk set en kort pause efter et
forudgående fald gennem mange år?
PDF to HTML - Convert PDF files to HTML files
1431815_0015.png
Antal drab pr. 100.000 indbyggere
Jæger- og samlersamfundet:
Landbrugssamfundet:
Industrisamfundet:
Informationssamfundet:
100-
10-99
1-9
0,1-0,9 ?
PDF to HTML - Convert PDF files to HTML files
1431815_0016.png
PDF to HTML - Convert PDF files to HTML files
1431815_0017.png
PDF to HTML - Convert PDF files to HTML files
1431815_0018.png
Hvad er hovedforklaringerne på denne tendens
– og på variationerne?
Alkohol
”Civilisering” (normer mod vold/voldtægt mv.)
Anmeldelsestilbøjelighed
………..
PDF to HTML - Convert PDF files to HTML files
1431815_0019.png
Hvad er hovedforklaringerne på denne tendens
– og på variationerne?
Alkohol
”Civilisering” (normer mod vold/voldtægt mv.)
Anmeldelsestilbøjelighed
………..
PDF to HTML - Convert PDF files to HTML files
1431815_0020.png
Vold og alkohol i Sverige
Hanns von Hofer, 2009
PDF to HTML - Convert PDF files to HTML files
1431815_0021.png
Hvad er hovedforklaringerne på denne tendens
– og på variationerne?
Alkohol
”Civilisering” (normer mod vold/voldtægt mv.)
Anmeldelsestilbøjelighed
………..
PDF to HTML - Convert PDF files to HTML files
1431815_0022.png
BEFOLKNINGENS HOLDNINGER TIL TVANGSSAMLEJE
”En
kvinde og en mand mødes på en restauration. Manden inviterer kvinden
med hjem. Han siger, at han venter nogle gæster til fest. I lejligheden sætter de
sig på sofaen og kysser og krammer hinanden. Da manden prøver at trække
kvindens trusser af, afviser hun ham. Han giver hende nogle lussinger og
gennemfører samlejet.
Kan dette efter Deres mening betegnes som voldtægt?”
1969
Mænd
Kvinder
ALLE
1978
2013
PDF to HTML - Convert PDF files to HTML files
1431815_0023.png
BEFOLKNINGENS HOLDNINGER TIL TVANGSSAMLEJE
”En
kvinde og en mand mødes på en restauration. Manden inviterer kvinden
med hjem. Han siger, at han venter nogle gæster til fest. I lejligheden sætter de
sig på sofaen og kysser og krammer hinanden. Da manden prøver at trække
kvindens trusser af, afviser hun ham. Han giver hende nogle lussinger og
gennemfører samlejet.
Kan dette efter Deres mening betegnes som voldtægt?”
1969
Mænd
Kvinder
ALLE
9%
17%
13%
1978
2013
PDF to HTML - Convert PDF files to HTML files
1431815_0024.png
BEFOLKNINGENS HOLDNINGER TIL TVANGSSAMLEJE
”En
kvinde og en mand mødes på en restauration. Manden inviterer kvinden
med hjem. Han siger, at han venter nogle gæster til fest. I lejligheden sætter de
sig på sofaen og kysser og krammer hinanden. Da manden prøver at trække
kvindens trusser af, afviser hun ham. Han giver hende nogle lussinger og
gennemfører samlejet.
Kan dette efter Deres mening betegnes som voldtægt?”
1969
Mænd
Kvinder
ALLE
9%
17%
13%
1978
46%
61%
53%
2013
PDF to HTML - Convert PDF files to HTML files
1431815_0025.png
BEFOLKNINGENS HOLDNINGER TIL TVANGSSAMLEJE
”En
kvinde og en mand mødes på en restauration. Manden inviterer kvinden
med hjem. Han siger, at han venter nogle gæster til fest. I lejligheden sætter de
sig på sofaen og kysser og krammer hinanden. Da manden prøver at trække
kvindens trusser af, afviser hun ham. Han giver hende nogle lussinger og
gennemfører samlejet.
Kan dette efter Deres mening betegnes som voldtægt?”
1969
Mænd
Kvinder
ALLE
9%
17%
13%
1978
46%
61%
53%
2013
96%
94%
95%
PDF to HTML - Convert PDF files to HTML files
1431815_0026.png
Procent der er imod korporlig afstraffelse som et
middel i opdragelsen af børn
Kilde: Gallup a/s; Epinion (2004)
1980
Mænd
Kvin-
der
ALLE
26%
1984
1996
2000
2004
2010
69%
86%
26%
57%
56%
70%
77%
PDF to HTML - Convert PDF files to HTML files
1431815_0027.png
PDF to HTML - Convert PDF files to HTML files
1431815_0028.png
Hvad er hovedforklaringerne på denne tendens
– og på variationerne?
Alkohol
”Civilisering” (normer mod vold/voldtægt mv.)
Anmeldelsestilbøjelighed
………..
PDF to HTML - Convert PDF files to HTML files
1431815_0029.png
PDF to HTML - Convert PDF files to HTML files
1431815_0030.png
Hvad er hovedforklaringerne på denne tendens
– og på variationerne?
Alkohol
”Civilisering” (normer mod vold/voldtægt mv.)
Anmeldelsestilbøjelighed
……….. !!!
PDF to HTML - Convert PDF files to HTML files
1431815_0031.png
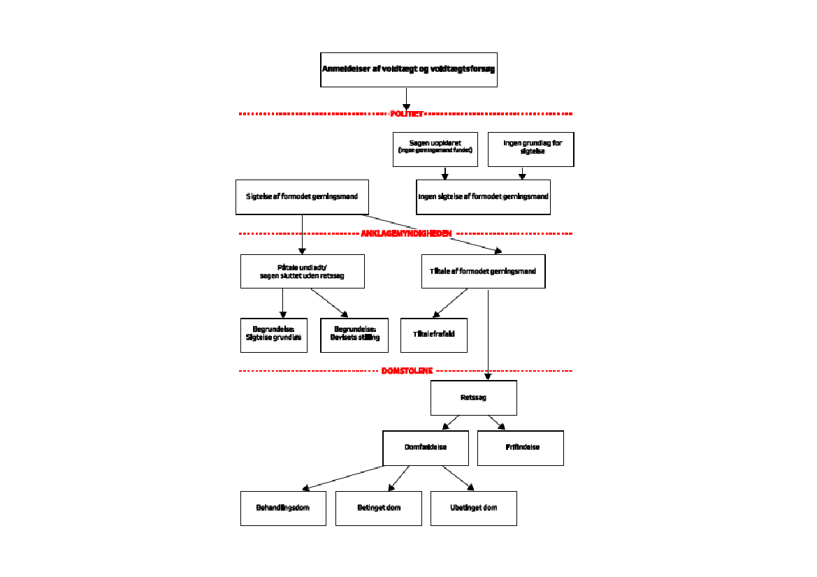
SITUATIONEN ÅR 201?
Ca. 400 anmelder til politiet, at de har
været udsat for voldtægt, eller politiet
får nys om det på anden måde
1. UDVIKLINGEN: Hvordan ser det ud i forhold til tidligere? Flere,
færre eller det samme?
2. SELEKTIONEN: Hvordan er vi kommet dertil – og hvad sker der
efterfølgende?
PDF to HTML - Convert PDF files to HTML files
1431815_0032.png
PDF to HTML - Convert PDF files to HTML files
1431815_0033.png
År 201X