Forsvarsudvalget 2013-14
FOU Alm.del Bilag 26
Offentligt









TilFolketingets Forsvarsudvalg3. december 2013Forsvarets ledelseJeg har i onsdags i Søe-Lieutenant-Selskabet givet et debatoplæg med argumenter mod en værns-fælles operativ kommando. Lektor Peter Viggo Jakobsen fra Forsvarsakademiet var den anden de-battør.Mit talepapir kan måske have udvalgets interesse i tilknytning til overvejelserne om forsvaretsledelse. Det følger nedenfor. Det sammenfatter de synspunkter, jeg tidligere har udtrykt om enværnsfælles operativ kommando, og giver samtidig en kommentar til den redegørelse herom for-svarsforligspartierne fik tilsendt tilbage i maj.Svaret på de betydelige udfordringer forsvaret står overfor er ikke en svækkelse af forsvarsche-fens stilling og en forplumring af strukturen.Med venlig hilsenJørn Olesenkontreadmiral_______________________________________________________________________________JO talepapirSøe-Lieutenant-Selskabet, 27. november 2013Værnsfælles operativ kommando?Power Point 1Værnsfælles operativ kommando?Nej takTak for Selskabets opfordring til at give et oplæg med argumenter mod en værnsfælles operativkommando. Det gør jeg gerne, også selv om jeg nu er pensionist.Spørgsmålet om sammenlægning af de tre operative kommandoer til en stor værnsfælles operativkommando dukkede op igen sidste år ved drøftelserne om et nyt forsvarsforlig. Det kan undre.Problemstillingen er ofte vendt over den sidste halve snes år og har hver gang fået tommelfinge-ren ned. Alligevel tog den da nye Forsvarschef tanken op og hævdede, at der er ”historisk enig-hed” om, at det er den vej vi skal. Den opfattelse deler jeg i hvert fald ikke. Tilgangen kan set her-fra koste forsvaret, nok specielt de 2 små værn, professionalismen.Professionalismen i krigerhåndværkerne er nemlig ikke værnsfælles, men værnsspecifik, og dener i dag næsten alene forankret i de efterhånden meget små værnsspecifikke miljøer i hæren, sø-
2
værnet og flyvevåbnet. Altså i de 3 eksisterende operative kommandoer og underliggende myn-digheder og enheder i ”de spidse ender”. Disse miljøer bør derfor ikke udvandes eller svækkesunødigt, snarere tværtimod.Mit ene hovedsynspunkt er derfor, at der i forsvaret – for at sikre den grundlæggende faglighed –for hvert værn må være en værnsspecifik del med betydelig operativ og administrativ størrelse ogtyngde. Altså en operativ struktur på niveau II med en organisatorisk selvstændig chef med refe-rence direkte til Forsvarschefen.Det har vi i den nuværende struktur med de operative kommandoer som ansvarlige for den ope-rative virksomhed, herunder de operative kapaciteter.Mit andet hovedsynspunkt er, at vores struktur allerede i dag er ekstremt værnsfælles og samtidigenkel og klar, også sammenlignet med andre landes struktur. Det er der ikke grund til at forplum-re.Det er her vigtigt at forstå, at de 3 operative kommandoer, som de ser ud i dag, på ingen måde kansammenlignes med tidligere tiders værnsstabe og værnschefer. Kommandoerne refererer hverkentil det politiske niveau eller til Forsvarsministeriet, men til den værnsfælles Forsvarskommandomed Forsvarschefen i spidsen. Kommandoerne har heller ikke helhedsansvar som værnscheferneoprindelig havde. Støttevirksomheden, herunder personel- og materiel, ligger i dag for det meste ide funktionelle tjenester, der er værnsfælles under Forsvarschefen. Toppen af forsvaret er værns-fælles, og kun Chefen for Forsvarsstaben og Forsvarschefen har i dag helhedsansvar. Den værns-fælles organisation findes allerede.Faktum – som desværre ofte glemmes - er, at Forsvarschefen er både forsvarschef, chef for hæ-ren, chef for søværnet og chef for flyvevåbnet.Jeg ved godt, at cheferne for de operative kommandoer i daglig tale i dag ofte benævnes ”værns-chefer”. Det er historie- og indsigtsløst. Og jeg vedstår gerne, at jeg får myrekryb, hver gang jeghører det. Man kan selvfølgelig vælge at kalde dem, hvad man vil, men værnschefer i ordetsegentlige betydning og i gængs forstand er de ikke. De har operativt kommandoansvar, men ikkenoget der ligner helhedsansvar for deres værn. Det er at bryste dem med lånte fjer at kalde demværnschefer. Det er også en forkert varebetegnelse, der sender et forvrænget budskab om forsva-rets indretning.
3
Power Point 2
ForsvarsministerietForsvarskommandoen(Værnsfælles, Kuglegården)ForsvarschefenChefen for Forsvarsstaben
Operationsstaben
Planlægningsstaben
Økonomistaben
Personelstaben
De 3 operative kommandoer(Værnsspecifikke)Hærens OperativeKommandoKarupSøværnets OperativeKommandoAarhusFlyvertaktiskKommandoKarup2
Efter ”Redegørelse fra arbejdsgruppe om modernisering af forsvaret”, Forsvarsministeriet , april 2012. Forenklet.
Ses der på den operative kommandostruktur i dag, er der nederst især de tre værnsspecifikke ope-rative kommandoer, Hærens Operative Kommando (HOK), Søværnets Operative Kommando (SOK)og Flyvertaktisk Kommando (FTK). (Tiden tillader ikke, at jeg kommer nærmere ind på ArktiskKommando og Specialoperationskommandoen). De krigerhåndværk og de konkrete opgaver, HOK,SOK og FTK arbejder med er vidtspændende, yderst forskellige og kun i begrænset omfang ens.Også derfor bør de ikke lægges sammen.HOK er i militær forstand ikke særlig operativ. HOK fører mig bekendt ikke operative enheder di-rekte i hverdagen, hverken nationalt eller internationalt. Det gør man derimod både i SOK og FTK,hvor man 24 timer i døgnet, 7 dage om ugen indsætter og udøver direkte operativ kontrol overskibe og fly i løsningen af det hjemlige nationale opgavekompleks. Man kan også herfra direkte fø-re enheder, der indsættes internationalt, som det sker med transportflyene og som man gjordemed OLFERT FISCHER under den første Golfkrig.I international sammenhæng er kommandoernes opgave at uddanne og udsende enhederne, derså ude i verden oftest afgives til en lokal værnsspecifik styrke eller kommando. Herefter er opga-ven at følge og monitere de udsendte enheders indsats og virke. Denne opgave er af samme ka-rakter for de tre kommandoer, men indholdsmæssigt forskellig. Der er markant forskel på at følgeF-16 flys togter over Libyen, kampgruppens patruljering i den grønne zone i Helmand eller krigs-skibets operationer ved Afrikas Horn. På vores niveau gøres det bedst fra en værnsspecifik opera-tiv struktur.
4
Man må også have for øje, at danske militære styrkebidrag til internationale operationer er såsmå, at de altovervejende udsendes som enkeltenheder, der knytter an til en værnsspecifik struk-tur i en international styrke. Hærenheder knyttes til andre landes hærenheder eller til en landmili-tær kommando. Tilsvarende for skibe og fly. Støtteskibet ved Afrikas Horn indgår som krigsskib ien international flådestyrke i en international maritim operation omfattende både skibe og fly, og-så selv om skibets helikopter kommer fra flyvevåbnet og også selv om der er soldater fra hærenmed. Først på højere niveauer end vores enheder kobler ind på, finder man den værnsfælleskommandoorganisation.Endelig er hærens fokus er i dag helt entydigt på de internationale opgaver, specielt Afghanistan.Indsatsen her er altdominerende for hærens virksomhed. For de små værn er ”vægtfordelingen”mellem nationale og internationale opgaver mere balanceret.Fælles for kommandoerne er dog, at de hver især og hver på sin måde varetager den samledeoperative virksomhed for eget værn, altså styrkeproduktion, opretholdelse af indsatsevne, styrke-indsættelse og i et vist omfang også styrkeudvikling. Den sammenhæng og den ”værnssynergi”,der opnås her, ikke mindst mellem uddannelse og indsættelse, er for et forsvar af vores størrelselangt mere fundamental end den smule ekstra ”værnsfælles” synergi, der måske vil kunne opnåsved at etablere en værnsfælles operativ kommando.Fælles for de operative kommandoer i dag er også, at de hver især er direkte underlagt den værns-fælles Forsvarskommando med Forsvarschefen i spidsen. Forsvarets operative aktiviteter, både denationale og de internationale, styres overordnet herfra gennem Operationsstaben. Den værns-fælles overbygning, der efterlyses visse steder, findes allerede. Oven i købet tæt på både forsvars-chef og forsvarsminister. Funktionelt har vi allerede en værnsfælles operativ kommando, enddadirekte under Forsvarschefen. Og det samtidig med at chefen, altså Forsvarschefen, er tæt på mi-nisteren og Christiansborg. I mine øjne er det en ganske smart, enkel og hensigtsmæssig organise-ring for et forsvar af størrelse som vores. Både militært og i forhold til den politiske side.Det siger sig selv, at der i en organisation, der spænder så bredt som forsvaret, er forskellige opfat-telser af, hvilke elementer og indsættelser, der bør prioriteres. Heldigvis da. Debat – ikke mindstintern debat – er et sundhedstegn. Det er jo ikke det gamle Sovjet det her.Det er imidlertid vigtigt, at ansvaret for den prioritering og ressourcefordeling, der kommer udaf debatten, ligger det rigtige sted i organisationen, og at organisationen så vidt muligt er indrettettil at håndtere det sagligt. Det er den nuværende organisation i kraft af sin klare arbejdsdelingmellem de operative kommandoer og Forsvarskommandoen. Den operative professionalisme ogeffektivitet skabes, udøves og udvikles i de værnsspecifikke miljøer i og under de operative kom-mandoer. Det er deres opgave. Den overordnede militære prioritering, udvikling og samordning erderimod en sag for Forsvarschefen og hans samlede værnsfælles stab i Forsvarskommandoen. De
5
har helhedsansvaret, beføjelserne, overblikket, indsigten, organisationen, værktøjerne og styrkentil at give direktiver til de operative kommandoer, til at styre og lede og til at skære igennem, nårnødvendigt. Det gør de selvsagt på baggrund af politisk udstukne rammer og med afsæt i velfun-derede indstillinger og synspunkter fra de operative kommandoer.Pointen her er, at prioritering og ressourcetildeling skal ske det rigtige sted i organisationen,nemlig i FKO, direkte under forsvarschefen. Og det skal ske i og efter dialog på højeste niveau mel-lem det værnsspecifikke og det værnsfælles miljø. Det gør det i den nuværende struktur.Jeg har her sammenfattet argumenterne for at bevare den eksisterende enkle og klare struktur.Power Point 3Sammenfatning – for nuværende organisering•••••Professionalismen i krigerhåndværket er værnsspecifik, ikke værnsfællesDen værnsspecifikke synergi er fundamental i et forsvar, der er så lille som voresDet kræver en robust værnsspecifik struktur på niveau II med ansvar for værnets operativeenheder og virke og med reference direkte til FCDanske militære styrkebidrag til internationale operationer er så små, at de knytter an tilen værnsspecifik struktur i en international styrke, som først højere oppe styres af enværnsfælles international kommandostrukturForsvaret er allerede i dag ekstremt værnsfælles. FC og hans værnsfælles Forsvarsstab,herunder Operationsstaben, er tæt på Forsvarsministeriet og ChristiansborgFunktionelt har vi allerede en værnsfælles operativ kommando med FC som chefSamtidig har vi en enkel organisation med klar skelnen mellem det værnsfælles og detværnsspecifikke og med optimale muligheder for central værnsfælles styring og for decen-tral værnsspecifik udførelse forankret i de enkelte værnOverordnet prioritering sker på rette niveau, nemlig i den værnsfælles Forsvarskommandounder FC direkte ansvarFC kan ”take charge” ved ”Silotænkning”. Han har helhedsansvaret, beføjelserne og indsig-ten til det
•••
••
Både i Ministeriet, Forsvarskommandoen og i de operative kommandoer må og skal der selvsagtspares, og lidt til. Men behold den enkle struktur.Power Point 4Forside fra Redegørelse vedr. Værnsfælles operativ kommandoForsvarschefens redegørelse om en værnsfælles operativ kommando kom stærkt forsinket her imaj.
6
Forsvarschefen sendte den til ministeren, der straks videresendte den til forligspartierne. For-svarschefen gav forligspartierne en teknisk gennemgang den 24. maj i år.Arbejdet blev startet en mørk novemberdag sidste år med åbenhed og markant offensiv indsatsi pressen af Forsvarschefen. Men redegørelsen er alligevel ikke blevet offentliggjort. Jeg har derforsøgt og fået aktindsigt for at kunne bruge redegørelsen i debatten. Den er jo ikke hemmelig ellerklassificeret på nogen måde. Man har bare valgt ikke at lægge den åbent frem.Tiden tillader ikke en detaljeret gennemgang af redegørelsen. Det gør heller ikke så meget. Mineargumenter mod en værnsfælles operativ kommando falder stort set ud af mine argumenter forden eksisterende struktur. Alligevel er der et par ting, jeg gerne vil fremhæve.I redegørelsen ses alene og snævert på de tre operative kommandoer, ikke på Forsvarskomman-doens Operationsstab. Det er en forkert afgrænsning. Det hænger tæt sammen. Alle de analyserheraf, der blev lavet i den seneste forsvarskommission, så på det som en helhed. Det burde manogså have gjort her.Redegørelsen har ikke en analyse af, om det er en fagligt set rigtig og optimal model, der læggesop til. Arbejdet endte med at være en ren ”design-to-cost” tilgang. Man beskrev kun den modelmed den økonomi, der var dikteret på forhånd i Forsvarschefens kommissorium. Det er at spillehasard med et helt centralt niveau i vores operative struktur. Et niveau, som er ”nærmeste hoved”og helt afgørende for de operative kapaciteter, som man i forliget lægger stor vægt på at bevare.Som argument for modellen hævdes, at der er et stadig øget behov for samvirke mellem værneneog tjenestegrenene inden for værnene. Det savner jeg belæg for. Der har altid været behov forsamvirke i forsvaret. Det var der i går, det er der i dag og det vil der være fremover. Tænk blot påBalkan og Afghanistan.Samtidig står der på side 11 i redegørelsen, at ”Der ses ingen væsentlige udfordringer ved styrke-udvikling osv. …. af værnsfælles kapaciteter i den nuværende struktur.” Altså at den nuværendestruktur fungerer udmærket. Støtteskibet ved Afrikas Horn er da også et godt eksempel på, at derudsendes en enhed med komponenter fra alle værn.Argumenterne for modellen er derfor – bortset fra besparelsesargumentet – spinkle.Power Point 5
7
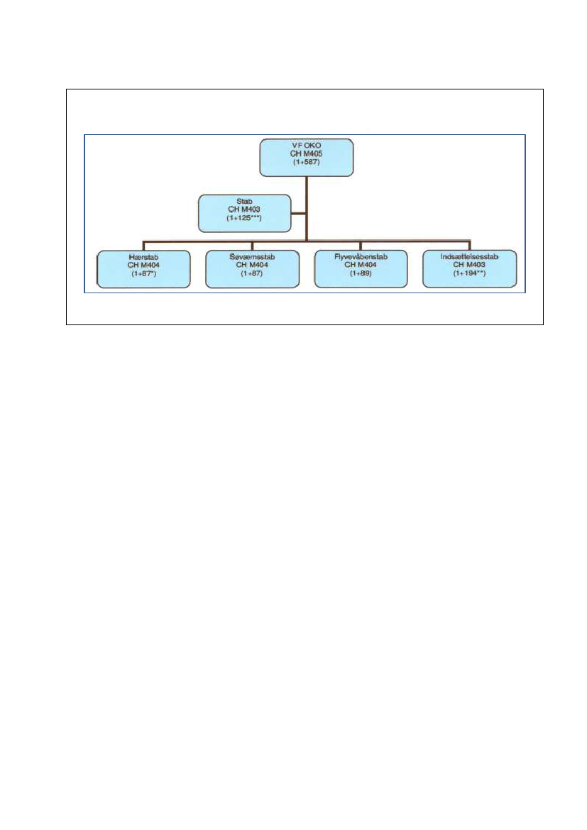
FC forslag til VF OKO i Karup
Fra Forsvarschefens ”Redegørelse vedr. Værnsfælles Operativ Kommando”, maj 20135
Den model man anbefaler, ser overordnet set således ud…. Knap 600 hoveder i alt… stab og ind-sættelsesstab værnsfælles hele vejen ned …. 3 små værnsstabe, små 90 i hver …… trestjernet cheffor det hele.Man fremhæver, at den trestjernede er ansvarlig opadtil og har referencen til Forsvarschefen.Samtidig gør man meget ud af at forklare, at cheferne for værnsstabene (gyselig fejlbetegnelse iøvrigt) er både stabschefer og chef for værnets operative styrker. Det er ren spindoktorsnak. Fak-tum er, at de er underlagt den trestjernede og ikke selv har reference til forsvarschefen. Man kanikke skrive sig ud af, at den foreslåede organisation er én samlet værnsfælles operativ kommandomed én chef, som alle i kommandoen skal arbejde for. Altså en værnsfælles myndighed med be-skedent værnsspecifikt indhold og med den trestjernede som chef og ansvarlig ikke kun opad, menogså for de underliggende operative kapaciteter og deres aktiviteter.Samtidig hævdes, at værnskompetencerne – og dermed professionalismen - kan fastholdes. Dettvivler jeg på. Det bliver i hvert fald op af bakke. Man fjerner de sidste selvstændige værnsspecifik-ke chefer på niveau II, man fratager dem referencen direkte til forsvarschefen, man fratager demansvaret for indsættelser, man forringer værnssynergien, man barberer deres stabe ned i størrelseog organisatorisk trykker man dem nedad og pakker dem væk under en trestjernet.For mig at se vil der snarere ske det, at de såkaldte ”værnsstabe”, der er af beskeden størrelse,meget hurtigt vil blive marginaliseret. ”Værnskompetencerne”, og dermed også ”Værnsidentiten”,får vanskelige vilkår, når ressourcerne skal fordeles.Det hævdes også, at man opnår værnsfælles synergi. Men hele staben placeres ikke i en fællesbygning i Karup. Den spredes ud i HOKs og FTKs nuværende bygninger samt i Bunker 1137. Byg-
8
ningsmæssigt kommer man ikke hinanden tættere end HOK og FTK allerede er i dag. De små stabefra søværnet og flyvevåbnet placeres oven i købet i en bygning for sig selv.Samtidig synes indsættelsesstaben grundlæggende at blive gjort værnsfælles, både for nationaleoperationer og for internationale operationer, specielt på chefniveauet. Det synes jeg ud fra enfaglig tilgang er dristigt og risikabelt. For hæren vil det måske fungere, for man fører ikke operativeenheder fra HOK. Men det gør man altså i SOK og FTK, tænk blot på afvisningsberedskabet, luft- ogsøredningstjenesten og havmiljø.Endelig flyttes operative - måske også andre – væsentlige prioriteringer i organisationen nedad –fra FKO til VF OKO. Det er forkert. Prioriteringen, herunder ressourcetildelingen, hører til ved For-svarschefen i Forsvarskommandoen, tæt på den politiske side. Det er ikke en sag for yngste kap-tajn uden overblik og skjult langt nede i en værnsfælles operativ kommando, der ikke har helheds-ansvar.Konstruktionen vil dermed underminere Forsvarschefens nuværende centrale og stærke positionog gøre chefen for den VF OKO til et ”konkurrerende kraftcenter”, fjernt fra forsvarschef, for-svarsministerium og Christiansborg. Det er af mange grunde - også flere end jeg har nået at nævneher - den forkerte vej at gå.Hertil kommer, at et af forsvarets allerbedste brands, nemlig ”SOK”, nedlægges.Jeg har her sammenfattet argumenterne mod en VF OKO.Power Point 6Sammenfatning – mod VF OKO•••••••Der ses alene på de tre operative kommandoer, ikke på Forsvarskommandoens Operati-onsstab. Det er en forkert afgrænsning. De hænger tæt sammenDet er en ”design to cost” model, ikke en faglig rigtig modelProfessionalismen er værnsspecifik, ikke værnsfælles. Den værnsspecifikke struktur margi-naliseres. Kompetencerne og værnsidentiteten svækkesVærnsfælles synergi optimeres ikke, da VF OKO placeres i 3 forskellige bygningerStrukturen forplumres. Der skelnes ikke klart mellem værnsfælles og værnsspecifikt. Priori-tering flyttes væk fra FC/FST og ”skjules” i en VF OKOForsvarschefsstillingen undermineres. CH VF OKO bliver ”konkurrerende kraftcenter” fjerntfra FC, Forsvarsministeriet og ChristiansborgEt af forsvarets allerbedste brands, ”SOK”, nedlægges
9
••
[VF OKO er tidligere vendt og har hver gang fået tommelfingeren ned][Modellen lægger op til at nedlægge Forsvarskommandoen og til at placere de funktionelletjenester, herunder materiel og personel, direkte under departementschefen. Departe-mentschefen bliver herved de facto Forsvarschef]
Det nederste punkt kan vi evt. komme tilbage til under debatperioden.Tilbage står besparelsesargumentet. Det er politisk besluttet i forliget, at der både må og skal spa-res bredt i forsvaret. Det skal der så. Men det må gøres fagligt forsvarligt og inden for rammerne afden eksisterende enkle og klare struktur. Det er ”toppen” af de operative kapaciteter, det drejersig om her. Det er ”nærmeste hoved”, nogen vil måske endda sige en del af de operative kapacite-ter, vi har fat i. Og med den størrelse kommandoerne har i dag kan det selvfølgelig også lade siggøre at spare inden for rammerne af den nuværende struktur. SOKs stab kunne, da den blev etab-leret i 1961, sidde på en enkelt etage i BP-huset ved havnen i Århus.Power Point 7Derfor NEJ TAK til en værnsfælles operativ kommando.Tak for opmærksomheden.